1 Business Context

The Guest Messages function can be enabled for a hotel and allows messages to be set for reservations before or during a guest’s stay. Messages can be created by hotel staff and are linked to the guest’s reservation.

Guest messages for a reservation can be printed to paper, passed over as text messages to a phone number, or sent to an integrated system that stores the message and displays it on a device in the guest's room or directly to a guest's own device (for example, a mobile phone).

External systems connected to OPERA Cloud Property Management System (PMS) can also create guest messages and pass them to OPERA Cloud, where they are stored and linked to the guest’s reservation.

This implementation guide describes the following use cases for guest messages between OPERA Cloud and a connected partner system and describes the API operations to use for proper functionality.

Use Case API Operation
Actions Initiated by the External System:  
  • External system posts a new guest message to the PMS for a specific reservation checked in to store the message. The message will be available to show the guest at reception.
Use the API operation post GuestMessages.
  • The external system retrieves the current guest messages associated with a specific reservation in the PMS and displays them on the guest room device.
Use the API operation get Reservations with fetchInstructions GuestMessages.
  • The external system updates the status of an existing guest message linked to the PMS for a specific reservation (for example, set to "delivered").
Use the API operation put GuestMessages with GuestMessageId.
  • The external system deletes a guest message from the PMS for an existing reservation.
Use the API operation Delete GuestMessage by GuestMessageId.
Actions Initiated by OPERA Cloud PMS:  
  • OPERA Cloud PMS creates a guest message and sends a notification to the external system.
Use the Streaming Event INTERFACE STATUS UPDATE.
  • OPERA Cloud PMS creates a guest message and immediately sends the full message text to the external system.
Use the Streaming Event NEW GUEST MESSAGE.
  • OPERA Cloud PMS updates the status of an existing guest message linked in the PMS for a specific reservation (for example, set to "delivered" or "Not delivered").
Use the Streaming Event UPDATE GUEST MESSAGE.
  • OPERA Cloud PMS deletes a guest message from the PMS for an existing reservation.
Use the Streaming Event DELETE GUEST MESSAGE.

To execute above actions, use the OHIP guestMessages operations (see Postman examples). A workflow walking you through these messages is available on the APIs tab.

For the above actions, OPERA Cloud generates the following Business Events: INTERFACE STATUS UPDATE, NEW GUEST MESSAGE, UPDATE GUEST MESSAGE, and DELETE GUEST MESSAGE. You can receive these events when you subscribe to them under the Reservation module. See the Business Events and Streaming use case article for more information.

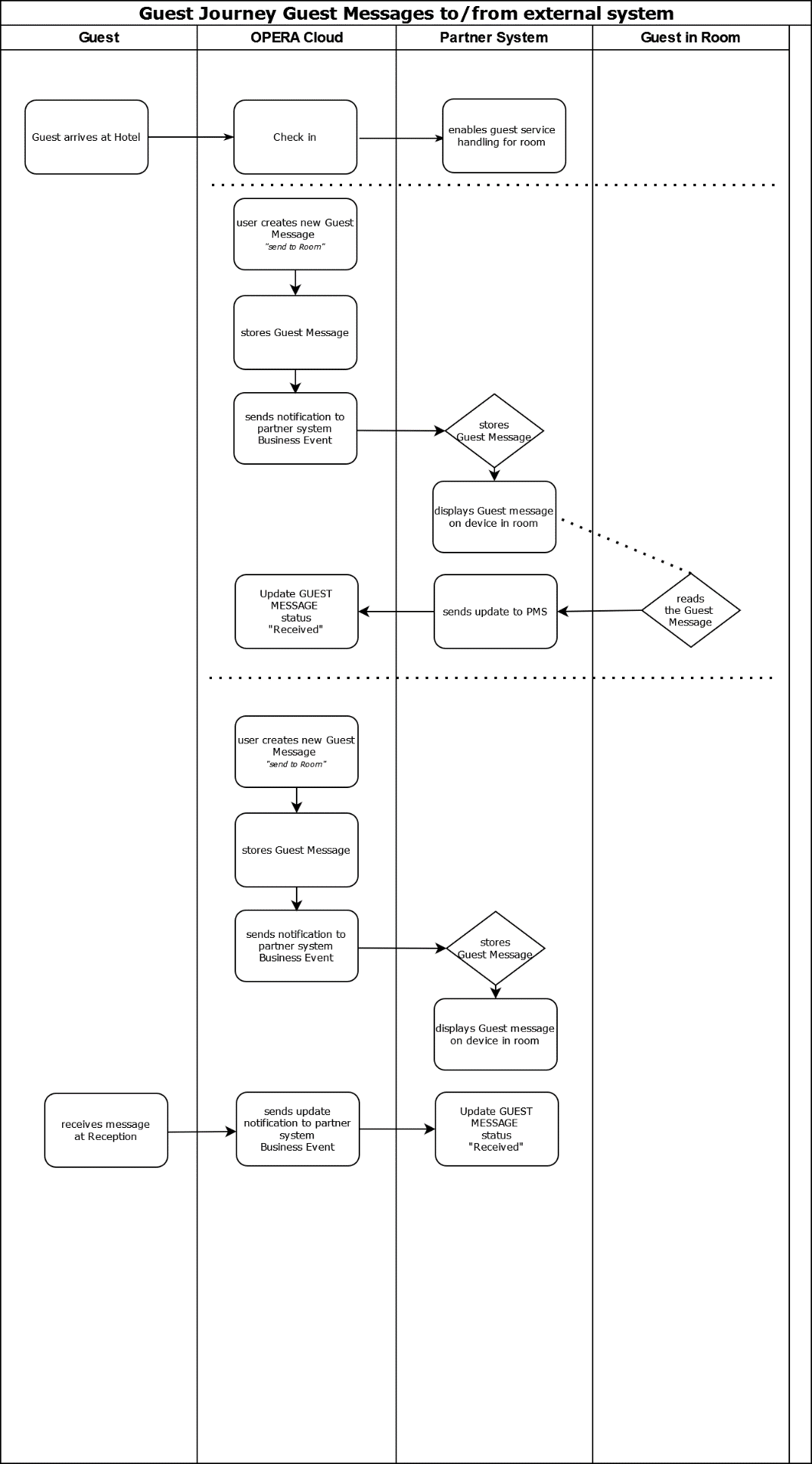
Guest Journey Workflow

This diagram shows the Guest Journey workflow.

Workflow: Guest Message is created in OPERA Cloud, Guest receives the message in guest room.

After Guest arrives to the hotel and checks in, the partner systems receives a notification that the reservation is checked in.

When an OPERA Cloud user creates a guest message for the checked in reservation, a notification message is sent to the partner system containing the message text.

The partner system now displays the message on a device in the guest's room.

Once the guest has confirmed receiving the message, the partner system sends an update message to OPERA Cloud with the message status "delivered."

In OPERA Cloud, the guest message status is then updated to status "delivered."

Workflow: Guest Message is created in OPERA Cloud, Guest receives the message at the Hotel Front desk.

When an OPERA Cloud user creates a guest message for the checked-in reservation, a notification message is sent to the partner system containing the message text.

The partner system now displays the message on a device in the guest's room.

The guest now receives the guest message at the hotel front desk, OPERA Cloud changes the message status to status "received" and sends an update message to the partner system with the message status "delivered."

Disclaimer

Please note that the API usage and capabilities are subject to change. You can find more information about API versioning in the Versioning chapter of the Oracle Hospitality Integration Platform (OHIP) User Guide. For the most comprehensive and up-to-date information, including additional query parameters and detailed descriptions, always refer to the latest API specifications in GitHub. This will ensure that you are accessing the most current and complete set of features available.