Integration
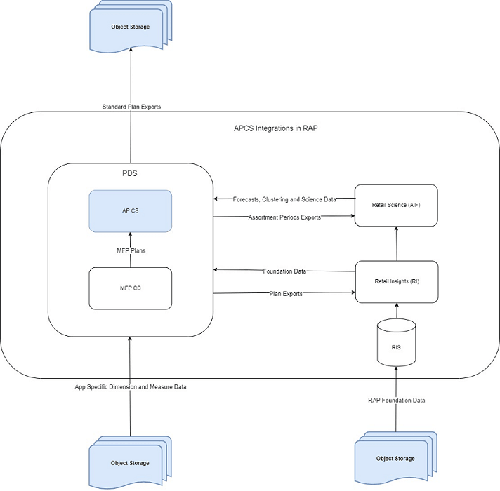
Assortment Planning Cloud Service uses RAP integration to interface with RI to get foundation data from RMFCS or other similar source systems and to get forecast and clustering data from AI Foundation (AIF). It can also integrate with Assortment Space Optimization (ASO) using webservice calls. For more details about RAP integration, see RAP Integration.
Assortment Planning Cloud Service integrates with MFP Cloud Service for Merchandise Financial Plan Data to use as the Financial Target while creating assortments. For more details, see Appendix: Integration with MFP Cloud Service
If the customer is using an RMFCS version that does not use RAP integration, it can still interface using the file-based approach to interface the foundation data. For more details, see Appendix: RMFCS Integration.
Figure 2-1 Assortment Planning Cloud Service Integration

Assortment Planning Cloud Service provides some standard exports that can be used by external systems that need Assortment and Item Plan Data. For details about the standard exports from Assortment Planning Cloud Service, see Appendix: Standard Exports.
Retailers using either the template or non-template version must extract and provide the foundation files needed from other source systems as flat files in the required format as needed by RAP integration and then upload to Object Storage. Any data or hierarchy files that are specific to their Planning Solution that cannot be integrated using RAP integration can be directly uploaded to Object Storage for Planning. In the same way, exported files from the solution if not part of RAP integration are sent back to the Object Storage and retailers can download the extracted files from there. The retailer must integrate it with any other system that requires extracted plan data from APCS, if not part of RAP integration