A Appendix: Workflows
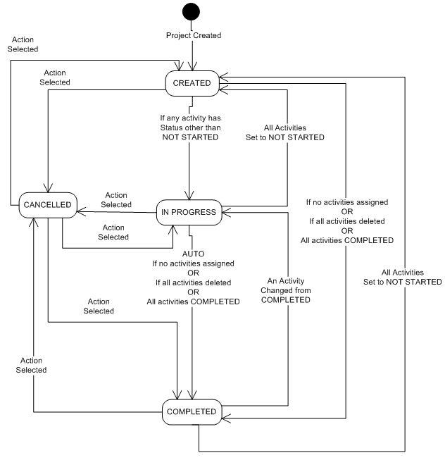
This appendix provides flow diagrams that illustrate how the status of projects and activities flows during the life of a project and activity.
Projects start in a Created status and move to Completed status.
Figure A-1 Project Status Workflow

Activities start in a Not Started status and move to Completed status.
Figure A-2 Activity Status Workflow
