1 Introduction
The Brand Compliance Reports module provides a means of reporting on the data within Brand Compliance. Using Oracle BI Publisher, it replaces the previous Jaspersoft reporting solution. A suite of core reports are provided, along with the ability for clients to build their own custom reports.
This guide describes the concepts behind the reporting solution and provides chapters explaining the user steps for the following:
Supporting information includes details of the supplied core reports, and guidelines on designing and building report templates.
The framework of the Brand Compliance reporting solution is based around integration with the BI Publisher API. This allows for the administration, design, and scheduling aspects to all be contained within Brand Compliance, along with the generated report outputs.
The following diagrams show the components of the framework and their relationships. They are followed by a description of the key aspects.
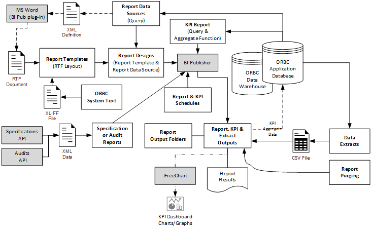
Figure 1-1 Reports Framework

Figure 1-2 Basic Elements of the Reports Framework

Report Data
A set of data sources is provided which make data from the Brand Compliance modules available for reporting. The data sources are a predefined set of queries that generate the data in XML format for processing by BI Publisher. The data sources are optimized to create discrete data sets relevant to the area being reported on, along with appropriate data from related records. For reports that are likely to process high volumes of data, such as ingredient searches, the data source is located in a separate Data Warehouse database which is regularly synchronized with the application database.
The data sets can be further refined by applying filters to apply additional levels of selection criteria. These may be fixed values, or values for the user to supply when the report is scheduled to run.
The Report Data Source records are located in the Brand Compliance Reporting Admin area.
Report Templates and Report Designs
Reports are built from Rich Text Format (RTF) templates which can be authored using a word processor (Microsoft Word has a plug-in available to aid the design process). The RTF templates are combined with the XML data provided by the data source to form report designs.
Like data sources, the report designs can have filters to be applied to further refine the data set, either as fixed values, or values to be supplied at runtime.
The Report Template and Report Design records are located in the Brand Compliance Admin area.
For details of the reports supplied as part of the suite of core reports, see Appendix: Report Layouts. The supplied templates can be adapted to form custom variants, or new custom reports can be created. For guidance on the creation of RTF report templates, see Appendix: Designing RTF Templates.
Report Scheduling
The report designs are available to reporting users in the Report Schedules page. To schedule the report, the user chooses when it is to run, whether a single or recurring run, the type and location of output, and the recipients. Recipients may be an individual or all users with a particular job role.
Additional filters can be applied when scheduling the report to run.
Reports Output
When a report is run, the output will typically be a PDF or Excel file (other formats are available), which is located in the designated folder of the Report Outputs area. An email notification is delivered to the recipients containing a link to the report. Report outputs are presented as tabular reports or forms containing a combination of single values and tables. The outputs may also contain charts.
A reporting user will only have visibility of the reports that they have created or they are a recipient of. If the portal is operating the Enhanced Access Control (EAC) permissions feature, users will only be able to report on data that they can access within the application, according to their EAC area. For further details on the reporting permissions rules, see Appendix: Permissions.
KPI Reports
Key Performance Indicator (KPI) reports are an alternative means of reporting on the Brand Compliance data. Intended for reporting on a single measure at a point in time, the outputs can be presented as dashboards on the Home page, either in tabular or chart format.
The KPI reports are configured in a similar way to reports, using data sources and KPI Report records in the Admin area. KPIs are scheduled in the same way as reports, and can use filters to refine the data set.
When a KPI report is run, it calculates or accumulates the measure value for that point in time and stores it in the KPI Results folder in the Report Outputs area, from where the data is used in the KPI dashboards or reports.
Data Extracts
An additional reporting facility is provided in the form of data extracts, where the full contents of certain record types can be extracted to Comma-Separated Value (CSV) files that can be viewed as a spreadsheet. The data extract facility is available for the Supplier, Site, Product Record, and Product Specification record types.
The data extracts are only available to the reporting administrator user. They are created by filtering the contents of a list view to the desired set of records to be extracted. The results are stored in the Data Extracts folder in the Report Outputs area.
A Project & Activity Brief Extract data extract type is available for extracting Brief questions and answers for Projects and Activities. The extract is scheduled as a specific type of report. The generated spreadsheet files are saved to a Project & Activity Brief Extract folder in the Report Outputs library.
Language Translations
The report titles and column headings of the supplied core reports are coded to use system text in the same way as the application caters for alternative languages and customization. A separate Reporting set of system text values is supplied, containing the default values and language translations. These may be customized and extended by the system administrator.
When designing a report, the system text unique key codes are used in place of fixed text. When the report is run, the text for the language of the user who scheduled the report is located, falling back to the portal's base language if no translation is present. Similarly, if the report contains data that has alternative language translation within the application, such as values that are derived from a glossary, the value is translated to the user's language if a translation is present.
Report Purging
A means of automatically purging report outputs after a set period of time is provided. A system parameter is used to set the number of days a report will be retained after its creation. An email is set to the user containing a notification prior to the report being deleted. The default retention period is 90 days.