A Appendix: Workflows
This appendix provides flow diagrams that illustrate how the status of processes and activities flows during the life of a process and activity.
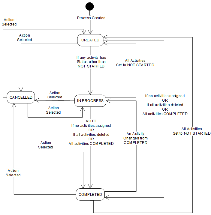
Processes start in a Created status and move to Completed status.
Figure A-1 Process Status Workflow

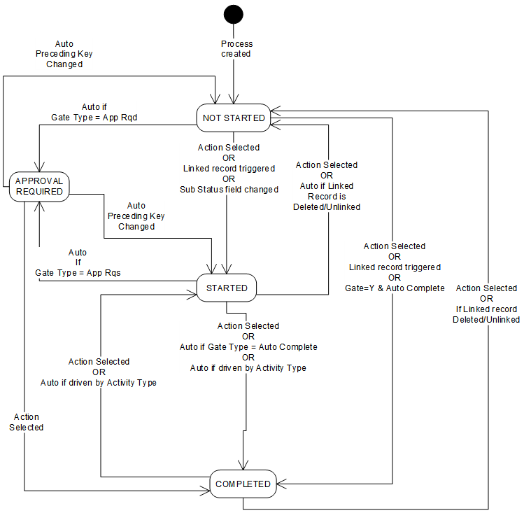
Activities start in a Not Started status and move to Completed status.
Figure A-2 Activity Status Workflow
