8 BDI Data Integration Topologies

The BDI infrastructure applications move data from one application to another. So there is data producing applications and data consuming applications. Depending on the customer needs, the data produced by an application may be used by one or more consuming applications. This leads to different deployment architectures for various needs.

In all of the topologies presented, regardless of the examples presented, in practice, the sender and receiver locations can be on-premise, cloud, or hybrid deployments. BDI is designed to be location transparent.

A new change has been introduced to BDI process flows i.e multi destination support. With this change only one instance of BDI process flow will be required at enterprise level. Enterprise process flow by default follows sender side split topology.

Sender Side split

Figure 8-1 Sender Side Split

Sender Side Split

In the case of Sender Side Split (SSS), the data is extracted once from the source system. The extracted data is transmitted to each destination separately.

A detailed diagram of sender side split topology usage in Oracle Retail is shown below.

Figure 8-2 Sender Side Split Topology

Sender Side Split Topology

Receiver Side Split

Figure 8-3 Receiver Side Split

Receiver Side Split

The Receiver Side Split (RSS) topology is used for multi destination data transfer such as Sender Side Split. In this topology data is extracted and transmitted to the destination only once regardless of the number of destinations. This topology differs from the sender side split in the number of times the data is transmitted.

Receiver side split can only be used if all the destinations have a shared network drive access. This is the most optimal multi destination data transfer topology.

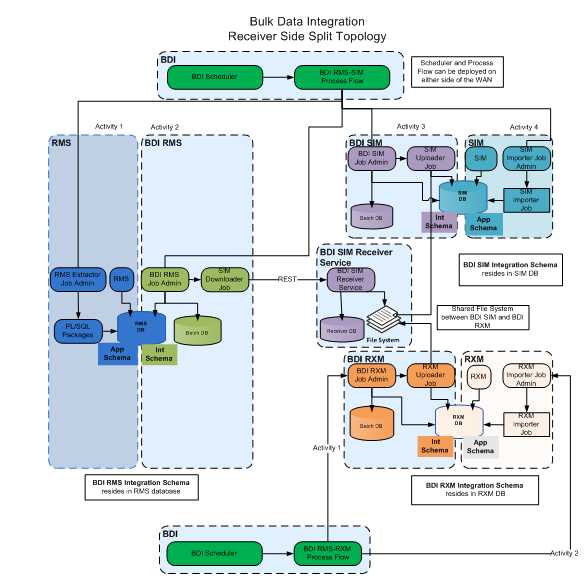
A detailed diagram of receiver side split topology usage in Oracle Retail is shown below.

Figure 8-4 Receiver Side Split

Receiver Side Split