1 Introduction to Merchandising Batch Processing
This chapter is a brief introduction to Oracle Retail batch processing. It defines basic terms and concepts.
Batch Processing
Batch processing is the execution of a group of batch programs (jobs). The results are returned without user intervention. Batch programs are commonly used for the following reasons:
-
To process large volumes of transaction data
-
To interface with external systems
-
To perform internal maintenance
Batch programs can process very large quantities of data quickly and efficiently. Batch programs can perform some updates that could be performed through online transactions, but much more quickly and with less impact on system performance. Batch processing is usually scheduled for times when systems are idle or least busy.
Batch programs can be run automatically using batch scheduler software. The batch scheduler allows batch jobs to be set up in a specific order, with restrictions attached to any program as needed. If an error occurs with a batch program, an administrator must correct the error and manually rerun the batch program that failed.
Types of Batch Programs
Oracle Retail batch programs are of several types:
-
Upload programs bring data from external systems into the Oracle Retail database. For example, the sales upload program uploads daily transactions that occur at the point of sale (POS) for processing by the Oracle Retail Management System (RMS).
-
Download programs extract data from RMS and format it so it can be used by external systems. For example, the posdnld program extracts new and changed information about an item/location for downloading to the point of sale.
-
System maintenance programs perform tasks such as updating the system date. For example, the dtesys program increments the system date at the end of each batch cycle.
-
Functional maintenance programs process data specific to a functional area. For example, the mrt.pc program creates individual transfers for an approved Mass Return Transfer.
Batch Window
Because of the impact on production systems, it is not always possible to run batch programs during business hours; however, there is a window of opportunity during each day or night when online systems are not being used. This time frame is the batch window. For example, a retailer with stores throughout the continental U.S. might require its online systems to be available from 8 AM Eastern Standard Time, when its East Coast offices open, until 9 PM Pacific Standard Time, when its West Coast stores close. This allows an eight-hour batch window for processing all batch jobs.
Batch Schedule
Order is critical when running batch programs. Some tasks need to be performed before others. A batch schedule ensures that every time batch processing is performed, the correct tasks are performed in the proper order.
For each individual user, the schedule is a suggested starting point for the installation. Some programs are specific to products that may not be installed, so these programs may not be used at all.
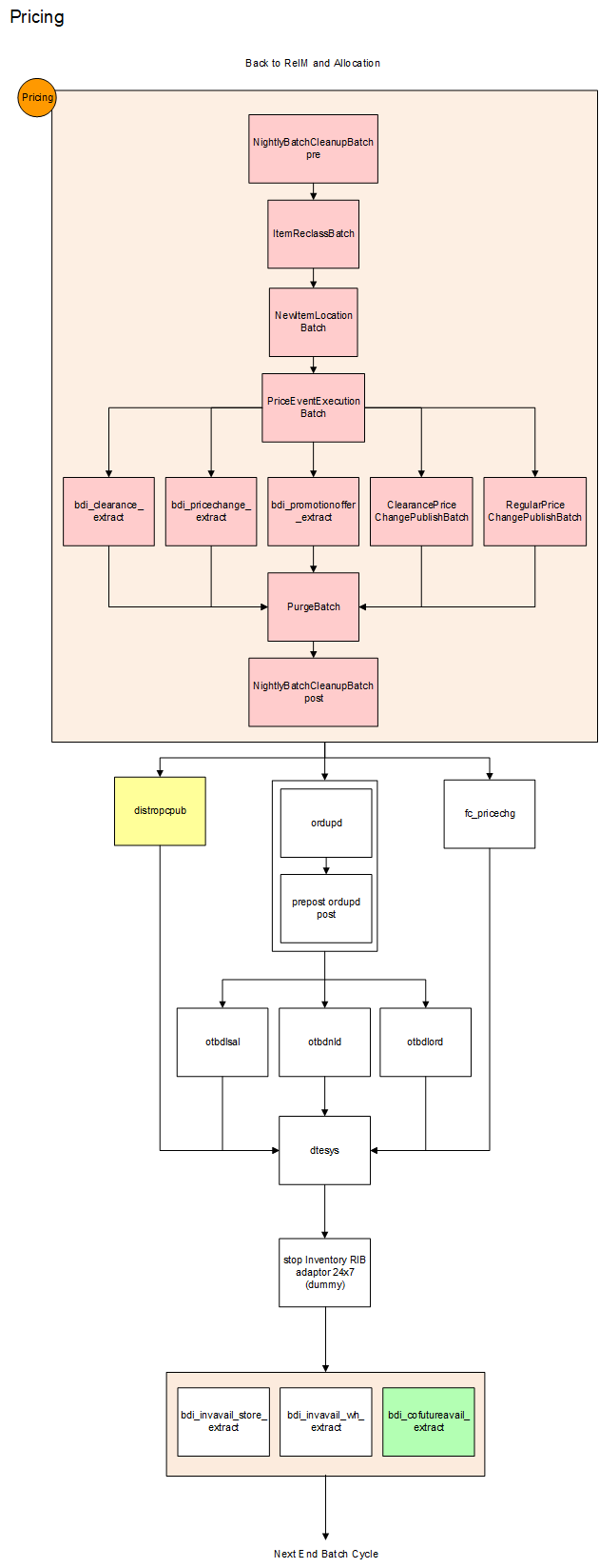
Merchandising Batch Schedule
The integrated Merchandising batch schedule combines the batch schedules of all Merchandising applications.
The integrated Merchandising batch schedule combines the batch modules for the following applications:
-
Oracle Retail Merchandising
-
Oracle Retail Trade Management
-
Oracle Retail Sales Audit
-
Oracle Retail Invoice Matching
-
Oracle Retail Pricing
-
Oracle Retail Allocation
-
Oracle Retail Data Extractor (RDE)








