Estimar uso de paquete de mensajes para un arrendamiento medido
Utilice la siguiente información para ayudar a calcular cuántos paquetes de mensajes utilizará la instancia de Oracle Integration. Al ajustar correctamente el tamaño de la instancia en función de las cargas máximas, se garantiza que las operaciones diarias sean fluidas, escalables y resistentes tanto para las transacciones en tiempo real como para el procesamiento por lotes programado.
La estimación del paquete de mensajes varía en función de varios factores:
- Modelo de consumo
Este tema se aplica a los arrendamientos que utilizan el modelo medido (crédito universal).
- Tipo de licencia
- Si ha creado una nueva licencia de Oracle Integration en la nube, cada paquete de mensajes incluye 5 000 mensajes de facturación por hora.
- Si ha traído una licencia de Oracle Fusion Middleware existente a la nube (BYOL), cada paquete de mensajes incluye 20 000 mensajes de facturación por hora.
- Unidad de instancia
- Para una unidad de desarrollo (instancia que no es de producción), normalmente solo necesita un paquete de mensajes.
- Para una unidad de producción, estime el uso del paquete de mensajes en función de los cálculos de este tema.
- Funciones opcionales
Algunas características opcionales aumentan el consumo de mensajes. Estas opciones no se incluyen en los cálculos de este tema. Consulte los temas siguientes:
- Cargas máximas
Utilice los cálculos de este tema para ayudarle a estimar las cargas máximas.
El número de paquetes de mensajes a los que se suscribe también puede afectar al tiempo de procesamiento de las solicitudes síncronas. Consulte Uso de paquetes de mensajes y solicitudes síncronas/asíncronas.
Para comprender cómo se calcula el uso de mensajes de facturación para diferentes funciones, consulte Cómo afectan las funciones a los mensajes de facturación.
Use la herramienta de estimación de costos para determinar su factura mensual
Oracle proporciona una herramienta de estimación de costos que le ayudará a determinar el uso mensual y la facturación de Oracle Integration.
Si ha seleccionado la recuperación ante desastres, también verá el cuadro Paquetes de mensajes para DR. No es necesario suscribirse a estos paquetes de mensajes adicionales, que se cargarán automáticamente a su cuenta.
El costo mensual estimado se muestra en la esquina superior derecha de la calculadora de costos.
Calcular las cargas máximas y el uso del paquete de mensajes
Si no desea utilizar la herramienta de estimación de costos y prefiere calcular manualmente el número de paquetes de mensajes que necesitará para la instancia de Oracle Integration, utilice los cálculos de esta sección.
Estimar el volumen máximo de transacciones por hora
Es fundamental comprender cuándo se producen los volúmenes máximos de transacciones, ya sea durante los eventos de fin de mes, de fin de trimestre o estacionales. Estos picos pueden durar una hora o abarcar varios días. La identificación de estos patrones le ayuda a estimar con precisión los volúmenes de mensajes.

| Ruta de pregunta y detalles | Siguientes pasos |
|---|---|
|
¿Su volumen de transacciones comerciales aumenta en momentos específicos del mes o del año? Por ejemplo, ejecuciones de nómina, procesamiento de fin de mes, Black Friday, inscripción abierta, ventas flash |
Sí ¿Cuál es el volumen máximo de transacciones diarias durante un aumento? Divida su volumen de aumento diario en 24. Este es su No Continúe con la siguiente pregunta. |
|
¿Sus transacciones se distribuyen uniformemente a lo largo del día? |
Sí Continúe con la siguiente pregunta. No Durante las horas punta, ¿cuántas transacciones espera? Este es su |
|
¿Cuántas transacciones procesan sus sistemas diariamente? Por ejemplo, pedidos, facturas de venta, actualizaciones de empleados, registros de pacientes, chat en tiempo real |
Divida sus transacciones comerciales diarias por 24. Este es su |
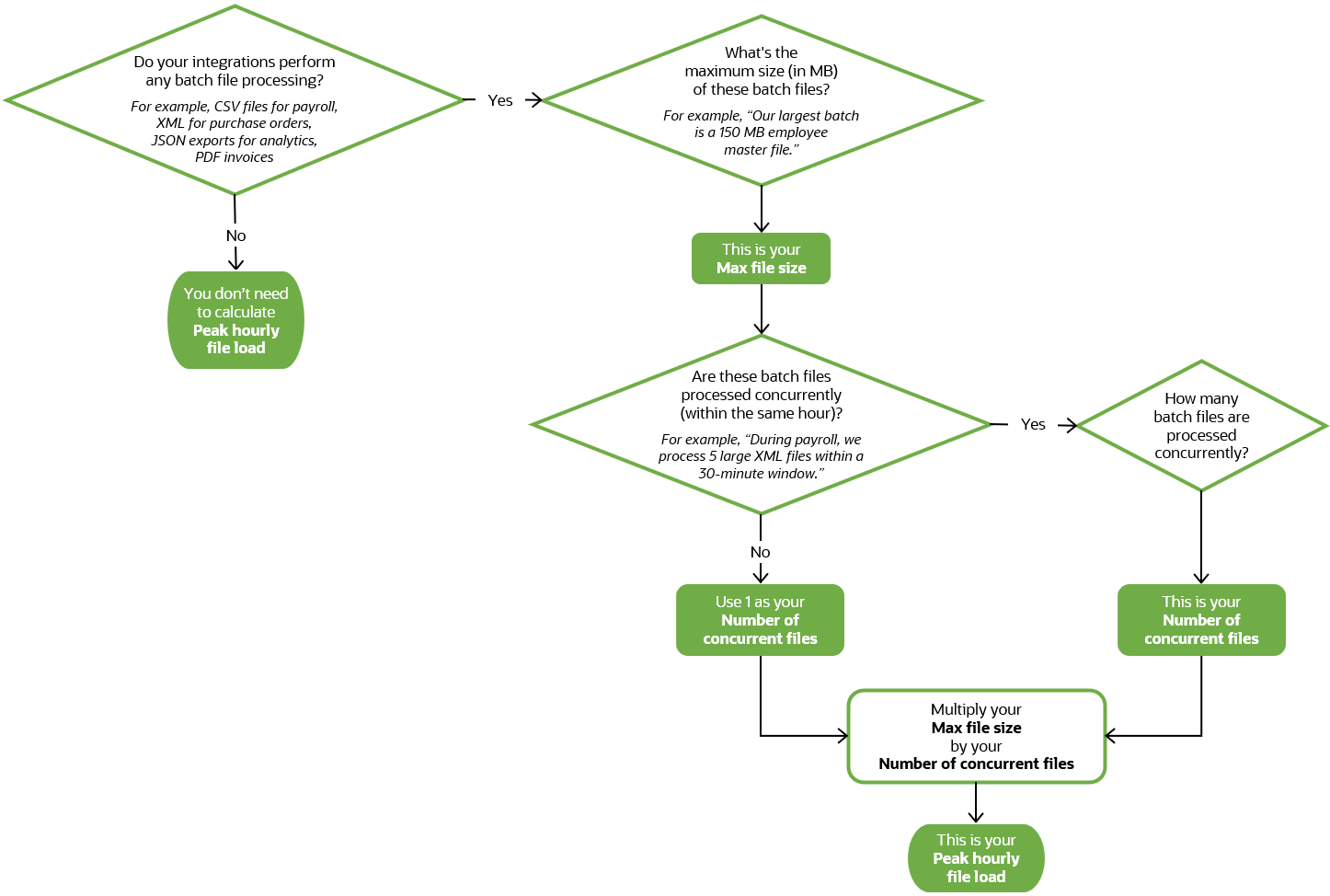
Calcule la carga máxima de archivos por hora
También es importante comprender la frecuencia, el tamaño y la duración de los procesos por lotes que se ejecutan, como las cargas diarias de archivos, las sincronizaciones de datos programadas o el procesamiento de fin de día. Este número le ayuda a evaluar con precisión el volumen general de mensajes y a garantizar que el entorno tenga el tamaño adecuado para manejar las cargas de trabajo tanto en tiempo real como programadas de manera eficiente.

| Ruta de pregunta y detalles | Siguientes pasos |
|---|---|
|
¿Sus integraciones realizan algún procesamiento de archivos por lotes? Por ejemplo, archivos CSV para nómina, XML para órdenes de compra, exportaciones de JSON para análisis, facturas PDF |
Sí Continúe con la siguiente pregunta. No No es necesario calcular una carga máxima de archivos por hora. |
|
¿Cuál es el tamaño máximo (en MB) de estos archivos por lotes? Por ejemplo, "Nuestro lote más grande es un archivo maestro de empleados con 150 MB". |
Este es su Continúe con la siguiente pregunta. |
|
¿Se procesan estos archivos por lotes simultáneamente (en la misma hora)? Por ejemplo, "Durante la semana de nómina, procesamos 5 archivos XML grandes en una ventana de 30 minutos". |
Sí ¿Cuántos archivos por lotes se procesan simultáneamente? Este es su Continúe con la siguiente pregunta. No Utilice 1 como Continúe con la siguiente pregunta. |
|
Según sus respuestas, calcule la carga máxima de archivos |
Multiplica tu Este es su |
Calcula cuántos paquetes de mensajes necesitas
Ahora que conoce el volumen máximo de transacciones por hora y la carga máxima de archivos por hora, puede calcular cuántos paquetes de mensajes necesita para la instancia de Oracle Integration mediante los pasos de la siguiente tabla.
| Qué calcular | Fórmula |
|---|---|
|
Calcule la carga máxima de archivos por hora en KB, redondeada a un número entero. |
|
|
Calcule el número de mensajes utilizados para la carga máxima de archivos por hora, redondeado a un número entero. Se utiliza un mensaje por cada 50 KB. |
|
|
Calcule el número total de mensajes utilizados para la carga máxima de archivos por hora y el volumen máximo de transacciones por hora, redondeado a un número entero. |
|
|
Calcule el número de paquetes de mensajes necesarios para acomodar el número de mensajes utilizados, redondeado a un número entero. Como se ha indicado anteriormente, el número de mensajes incluidos en un paquete de mensajes se basa en el tipo de licencia de Oracle Integration que seleccione. |
|
