Diagramas de Esquema
Los siguientes diagramas ilustran las estructuras de los esquemas de base de datos de ejemplo.
Diagramas de Esquema de Ejemplo
El siguiente diagrama ilustra los esquemas de ejemplo hr y oe y su relación. Para obtener información sobre los scripts y las descripciones de las tablas para estos esquemas, consulte Esquema de HR y Esquema de OE.

Descripción de la ilustración comsc008.gif
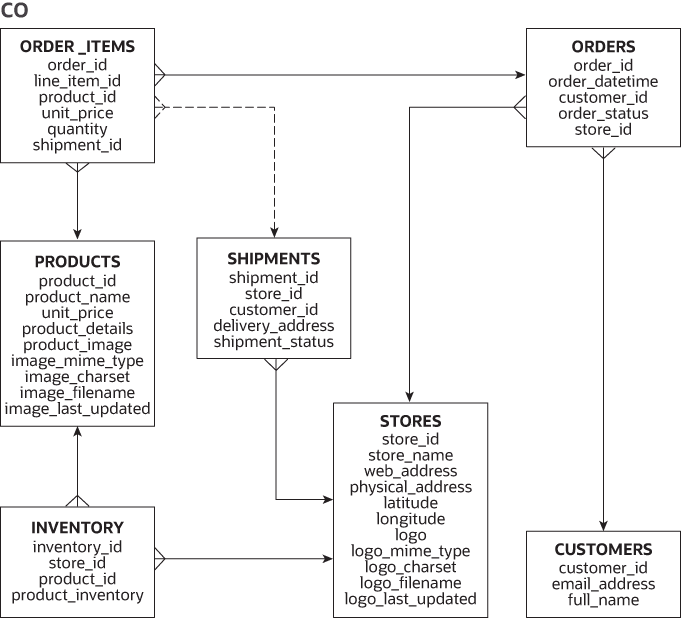
El siguiente diagrama ilustra el esquema co. Para obtener información sobre las secuencias de comandos y la descripción de la tabla de este esquema, consulte CO Schema.

Descripción de la ilustración customer-orders-sd.png
El siguiente diagrama ilustra el esquema sh. Para obtener información sobre las secuencias de comandos y la descripción de la tabla de este esquema, consulte SH Schema.

Descripción de la ilustración comsc010.gif
El siguiente diagrama ilustra el esquema pm. Para obtener información sobre las secuencias de comandos y la descripción de la tabla de este esquema, consulte Esquema de PM.
