Diagrammes de schéma
Les diagrammes suivants illustrent les structures des exemples de schémas de base de données.
Exemples de diagramme de schéma
Le diagramme suivant illustre des exemples de schéma hr et oe, ainsi que leur relation. Pour plus d'informations sur les scripts et les descriptions de tableau pour ces schémas, voir Schéma RH et Schéma OE.

Description de l'illustration comsc008.gif
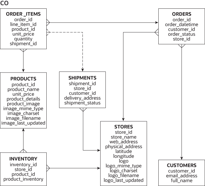
Le diagramme suivant illustre le schéma co. Pour plus d'informations sur les scripts et la description de la table pour ce schéma, voir Schéma CO.

Description de l'illustration customer-orders-sd.png
Le diagramme suivant illustre le schéma sh. Pour plus d'informations sur les scripts et la description de la table pour ce schéma, voir Schéma SH.

Description de l'illustration comsc010.gif
Le diagramme suivant illustre le schéma pm. Pour plus d'informations sur les scripts et la description de la table pour ce schéma, voir Schéma PM.
