Estimer l'utilisation de l'ensemble de messages pour une location facturée à l'usage
Utilisez les informations suivantes pour estimer le nombre d'ensembles de messages que votre instance Oracle Integration utilisera. En dimensionnant correctement votre instance en fonction des pointes de charge, vous garantissez des opérations quotidiennes fluides, évolutives et résilientes pour vos transactions en temps réel et votre traitement par lots programmé.
L'estimation du paquet de messages varie en fonction de plusieurs facteurs :
- Modèle de consommation
Cette rubrique s'applique aux locations qui utilisent le modèle facturé à l'usage (crédit universel).
- Type de licence
- Si vous avez créé une nouvelle licence Oracle Integration dans le nuage, chaque ensemble de messages inclut 5 000 messages de facturation par heure.
- Si vous avez apporté une licence Oracle Fusion Middleware existante au nuage (BYOL), chaque ensemble de messages inclut 20 000 messages de facturation par heure.
- Type d'instance
- Pour une forme de développement (instance hors production), vous avez généralement besoin d'un seul ensemble de messages.
- Pour une forme de production, estimer l'utilisation de l'ensemble de messages en fonction des calculs de cette rubrique.
- Fonctions en option
Certaines fonctionnalités facultatives augmentent la consommation de vos messages. Ces options ne sont pas incluses dans les calculs de cette rubrique. Voir les sujets suivants :
- Charges maximales
Utilisez les calculs de cette rubrique pour vous aider à estimer vos charges maximales.
Le nombre d'ensembles de messages auxquels vous êtes abonné peut également avoir une incidence sur le temps de traitement des demandes synchrones. Voir Utilisation de l'ensemble de messages et demandes synchrones/asynchrones.
Pour comprendre comment l'utilisation des messages de facturation est calculée pour différentes fonctions, voir Incidence des fonctions sur les messages de facturation.
Utiliser l'outil d'évaluation des coûts pour déterminer votre facture mensuelle
Oracle fournit un outil d'évaluation des coûts pour vous aider à déterminer votre utilisation mensuelle et votre facturation pour Oracle Integration.
Si vous avez sélectionné la récupération après sinistre, vous verrez également une zone Ensembles de messages pour la récupération après sinistre. Vous n'avez pas besoin de vous abonner à ces packs de messages supplémentaires, ils seront automatiquement facturés sur votre compte.
Votre coût mensuel estimatif est affiché dans le coin supérieur droit du calculateur de coûts.
Calculer les chargements de pointe et l'utilisation de l'ensemble de messages
Si vous ne voulez pas utiliser l'outil d'évaluation des coûts et que vous préférez calculer manuellement le nombre d'ensembles de messages dont vous aurez besoin pour votre instance Oracle Integration, utilisez les calculs de cette section.
Estimer le volume de transactions horaire maximal
Il est essentiel de comprendre à quel moment les pics de volumes de transactions se produisent, que ce soit lors d'événements de fin de mois, de fin de trimestre ou saisonniers. Ces pics peuvent durer une heure ou s'étendre sur plusieurs jours. L'identification de tels modèles vous aide à estimer avec précision les volumes de messages.

| Chemin et détails de la question | prochaines étapes |
|---|---|
|
Le volume des transactions de votre entreprise augmente-t-il à des moments précis du mois ou de l'année? Par exemple, exécutions de la paie, traitement de fin de mois, Black Friday, inscription ouverte, ventes flash |
Oui Quel est le volume de transactions quotidien maximal lors d'une flambée? Divisez votre volume de surtension quotidien de 24. Il s'agit de votre Non Passez à la question suivante. |
|
Vos transactions sont-elles réparties uniformément tout au long de la journée? |
Oui Passez à la question suivante. Non Pendant les heures de pointe, combien de transactions attendez-vous? Il s'agit de votre |
|
Combien de transactions vos systèmes traitent-ils quotidiennement? Par exemple, commandes, factures, mises à jour d'employés, dossiers de patients, clavardage en temps réel |
Divisez vos transactions commerciales quotidiennes par 24. Il s'agit de votre |
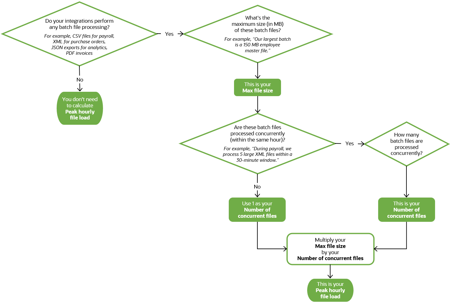
Estimer le pic horaire de chargement des fichiers
Il est également important de comprendre la fréquence, la taille et le moment d'exécution de tous les processus par lots, tels que les chargements quotidiens de fichiers, les synchronisations de données programmées ou le traitement de fin de journée. Ce nombre vous aide à évaluer avec précision le volume global des messages et à vous assurer que votre environnement est dimensionné de manière appropriée pour traiter efficacement les charges de travail en temps réel et programmées.

| Chemin et détails de la question | prochaines étapes |
|---|---|
|
Vos intégrations effectuent-elles un traitement de fichiers par lots? Par exemple, fichiers CSV pour la paie, XML pour les bons de commande, exportations JSON pour les analyses, factures PDF |
Oui Passez à la question suivante. Non Vous n'avez pas besoin de calculer un pic horaire de chargement de fichier. |
|
Quelle est la taille maximale (en Mo) de ces fichiers batch? Par exemple, "Notre plus grand lot est un fichier maître d'employé à 150 Mo." |
Il s'agit de votre Passez à la question suivante. |
|
Ces fichiers batch sont-ils traités simultanément (dans la même heure)? Par exemple, "Pendant la semaine de paie, nous traitons 5 fichiers XML volumineux dans une fenêtre de 30 minutes." |
Oui Combien de fichiers batch sont traités simultanément? Il s'agit de votre Passez à la question suivante. Non Utilisez 1 comme Passez à la question suivante. |
|
En fonction de vos réponses, calculez votre charge maximale de fichier |
Multipliez votre Il s'agit de votre |
Calculez le nombre d'ensembles de messages dont vous avez besoin
Maintenant que vous connaissez le volume de transactions horaire maximal et le chargement horaire maximal de vos fichiers, vous pouvez calculer le nombre d'ensembles de messages dont vous avez besoin pour votre instance Oracle Integration à l'aide des étapes du tableau suivant.
| Que calculer | Formule |
|---|---|
|
Calculez le pic de chargement horaire du fichier en Ko, arrondi à un nombre entier. |
|
|
Calculez le nombre de messages utilisés pour le chargement horaire maximal du fichier, arrondi à un nombre entier. Un message est utilisé pour chaque 50 Ko. |
|
|
Calculez le nombre total de messages utilisés pour le chargement horaire maximal de fichiers et le volume horaire maximal de transactions, arrondi à un nombre entier. |
|
|
Calculez le nombre d'ensembles de messages nécessaires pour tenir compte du nombre de messages utilisés, arrondi à un nombre entier. Comme indiqué ci-dessus, le nombre de messages inclus dans un ensemble de messages est basé sur le type de licence Oracle Integration que vous sélectionnez. |
|
