Topologies de référence
Ces topologies détaillées sont des exemples de configurations de liaison montante qui ont été testées et sont connues pour fonctionner comme prévu. Chaque exemple comprend un diagramme à titre d'illustration et des directives de configuration.
Lors de la préparation de l'installation de Private Cloud Appliance, vous décidez de la façon dont le système sera connecté au réseau du centre de données : nombre de liaisons montantes, modèle de câblage, vitesse de connexion, conception de routage, etc. Les décisions concernant les liaisons montantes sont basées sur l'infrastructure réseau de votre centre de données, ainsi que sur les exigences de disponibilité et de bande passante de votre environnement Private Cloud Appliance. Ces topologies de référence vous aident à prendre des décisions éclairées pour votre environnement spécifique et fournissent des conseils pour configurer vos commutateurs pour la topologie que vous sélectionnez.
Les paramètres de configuration fournis dans les topologies de référence sont destinés aux administrateurs de réseau. Les détails de configuration exacts de votre environnement spécifique doivent être alignés sur la conception du réseau de votre centre de données.
ECMP Mesh permet le déploiement du réseau de couche 3 selon les meilleures pratiques de l'industrie. Cette topologie de liaison montante est fortement recommandée.
Propriétés de configuration
-
Topologie de maillage – chaque commutateur de colonne vertébrale est connecté à deux commutateurs de centre de données indépendants
-
Routage statique – tout le trafic sortant d'une liaison montante passe par une seule adresse IP de passerelle configurée sur son périphérique réseau pair dans le centre de données
-
ECMP – Optimisation de la bande passante sur plusieurs liens ou chemins redondants
-
Sous-réseaux /30 distincts – chaque liaison montante connecte un canal de port de commutateur de colonne vertébrale à un canal de port de commutateur de centre de données dans un sous-réseau /30
Points saillants de topologie
-
Tous les liens montants sont configurés en tant que canaux LACP/port actif avec rate=fast
-
Le canal de port Po41 représente le premier jeu de liens sur les deux commutateurs de colonne vertébrale. Ils connectent directement aux commutateurs ToR correspondants.
-
Le canal de port Po42 représente le deuxième jeu de liens sur les deux commutateurs de colonne vertébrale. Ils s'interconnectent aux commutateurs ToR correspondants.
-
-
Les ports de commutateur ToR qui se connectent aux commutateurs de colonne vertébrale doivent être configurés en mode d'accès. Le protocole d'arborescence d'extension doit être désactivé.
-
Nécessite 4 sous-réseaux uniques : une taille de sous-réseau /30 est recommandée, mais /31 est possible si les commutateurs ToR le prennent en charge.
-
Les routes statiques à coût égal vers les deux commutateurs ToR sont configurées automatiquement.
-
Le trafic sortant peut effectuer un hachage vers l'une des 4 liaisons montantes.
-
Il n'est PAS possible d'isoler le trafic sortant de VCN/VM spécifique au moyen d'une liaison montante particulière.
-

Exemple détaillé de configuration de l'interrupteur
-
Commutateur de colonne vertébrale 1
interface port-channel41 description "customer uplink" no switchport mtu 9216 speed 10000 no negotiate auto ip access-group ingress-ports-acl in no ip redirects ip address 10.25.16.1/30 ip nat outside interface port-channel42 description "customer uplink 2" no switchport mtu 9216 speed 10000 no negotiate auto ip access-group ingress-ports-acl in no ip redirects ip address 10.25.16.9/30 ip nat outside ip route 0.0.0.0/0 po41 10.25.16.2 20 ip route 0.0.0.0/0 po42 10.25.16.10 20Itinéraires ajoutés :
0.0.0.0/0, ubest/mbest: 2/0 *via 10.25.16.2, [20/0], 6d08h, static *via 10.25.16.10, [20/0], 6d08h, static -
Commutateur de colonne vertébrale 2
interface port-channel41 description "customer uplink" no switchport mtu 9216 speed 10000 no negotiate auto ip access-group ingress-ports-acl in no ip redirects ip address 10.25.16.5/30 ip nat outside interface port-channel42 description "customer uplink 2" no switchport mtu 9216 speed 10000 no negotiate auto ip access-group ingress-ports-acl in no ip redirects ip address 10.25.16.13/30 ip nat outside ip route 0.0.0.0/0 po41 10.25.16.6 20 ip route 0.0.0.0/0 po42 10.25.16.14 20Itinéraires ajoutés :
0.0.0.0/0, ubest/mbest: 2/0 *via 10.25.16.6, [20/0], 6d07h, static *via 10.25.16.14, [20/0], 6d07h, static
VRRP Mesh aurait un impact négatif sur les performances du réseau. Cette topologie de liaison montante n'est PAS recommandée.
Lorsque les liaisons montantes sont configurées dans une topologie de maillage, il existe 4 liaisons montantes de couche 3 distinctes pour les commutateurs ToR. Dans une configuration de commutateur de protocole de redondance de routeur virtuel, le trafic sortant est généralement acheminé par la liaison montante avec le rôle principal/actif. Ainsi, une configuration de maillage VRRP réduirait la bande passante de sortie à seulement 25% de la capacité réelle. Par conséquent, cette configuration est considérée comme non prise en charge.
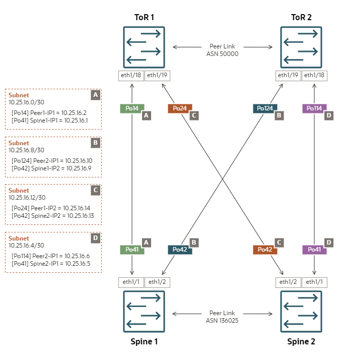
Dynamic Mesh permet le déploiement du réseau de couche 3 selon les meilleures pratiques de l'industrie. Cette topologie de liaison montante est fortement recommandée.
Propriétés de configuration
-
Topologie de maillage – chaque commutateur de colonne vertébrale est connecté à deux commutateurs de centre de données indépendants
-
Routage dynamique – les deux systèmes autonomes appairés, le boîtier et le centre de données, échangent des informations de routage à l'aide d'eBGP (external Border Gateway Protocol). Le meilleur chemin de routage est ajusté dynamiquement en fonction des informations de disponibilité du réseau annoncées par chaque AS.
-
Sous-réseaux /30 distincts – chaque liaison montante connecte un canal de port de commutateur de colonne vertébrale à un canal de port de commutateur de centre de données dans un sous-réseau /30
Points saillants de topologie
-
Tous les liens montants sont configurés en tant que canaux LACP/port actif avec rate=fast
-
Le canal de port Po41 représente le premier jeu de liens sur les deux commutateurs de colonne vertébrale. Ils connectent directement aux commutateurs ToR correspondants.
-
Le canal de port Po42 représente le deuxième jeu de liens sur les deux commutateurs de colonne vertébrale. Ils s'interconnectent aux commutateurs ToR correspondants.
-
-
Les ports de commutateur ToR qui se connectent aux commutateurs de colonne vertébrale doivent être configurés en mode d'accès. Le protocole d'arborescence d'extension doit être désactivé.
-
Nécessite 4 sous-réseaux uniques : une taille de sous-réseau /30 est recommandée, mais /31 est possible si les commutateurs ToR le prennent en charge.
-
Deux sessions d'appairage eBGP sont établies entre chaque colonne vertébrale et les deux commutateurs ToR.
-
Le trafic sortant peut effectuer un hachage vers l'une des 4 liaisons montantes.
-
Il n'est PAS possible d'isoler le trafic sortant de VCN/VM spécifique au moyen d'une liaison montante particulière.
-

Détails de configuration de l'interrupteur
-
Commutateur de colonne vertébrale 1
interface port-channel41 description "customer uplink" no switchport mtu 9216 speed 10000 no negotiate auto ip access-group ingress-ports-acl in no ip redirects ip address 10.25.16.1/30 ip nat outside interface port-channel42 description "customer uplink 2" no switchport mtu 9216 speed 10000 no negotiate auto ip access-group ingress-ports-acl in no ip redirects ip address 10.25.16.9/30 ip nat outside router bgp 136025 router-id 10.25.16.1 neighbor 10.25.16.2 bfd singlehop remote-as 50000 address-family ipv4 unicast neighbor 10.25.16.10 bfd singlehop remote-as 50000 address-family ipv4 unicast BGP Sessions: ASN 136025 VRF default, local ASN 136025 Neighbor ASN Flaps LastUpDn|LastRead|LastWrit St Port(L/R) Notif(S/R) 10.25.16.2 50000 0 1w4d |00:00:50|00:00:20 E 34408/179 0/0 10.25.16.10 50000 0 1w4d |00:00:43|00:00:20 E 57322/179 0/0 -
Commutateur de colonne vertébrale 2
interface port-channel41 description "customer uplink" no switchport mtu 9216 speed 10000 no negotiate auto ip access-group ingress-ports-acl in no ip redirects ip address 10.25.16.5/30 ip nat outside interface port-channel42 description "customer uplink 2" no switchport mtu 9216 speed 10000 no negotiate auto ip access-group ingress-ports-acl in no ip redirects ip address 10.25.16.13/30 ip nat outside router bgp 136025 router-id 10.25.16.5 neighbor 10.25.16.6 bfd singlehop remote-as 50000 address-family ipv4 unicast neighbor 10.25.16.14 bfd singlehop remote-as 50000 address-family ipv4 unicast BGP Sessions: ASN 136025 VRF default, local ASN 136025 Neighbor ASN Flaps LastUpDn|LastRead|LastWrit St Port(L/R) Notif(S/R) 10.25.16.6 50000 0 1w4d |00:00:50|00:00:20 E 34408/179 0/0 10.25.16.14 50000 0 1w4d |00:00:43|00:00:20 E 57322/179 0/0
ECMP Square permet le déploiement du réseau de couche 3 selon les meilleures pratiques de l'industrie. Cette topologie de liaison montante est fortement recommandée.
Propriétés de configuration
-
Topologie carrée – chaque commutateur de colonne vertébrale est connecté à un commutateur de centre de données indépendant différent
-
Routage statique – tout le trafic sortant d'une liaison montante passe par une seule adresse IP de passerelle configurée sur son périphérique réseau pair dans le centre de données
-
ECMP – Optimisation de la bande passante sur plusieurs liens ou chemins redondants
-
Sous-réseaux /30 distincts – chaque liaison montante connecte un canal de port de commutateur de colonne vertébrale à un canal de port de commutateur de centre de données dans un sous-réseau /30
Points saillants de topologie
-
Tous les liens montants sont configurés en tant que canaux LACP/port actif avec rate=fast
-
Les ports de commutateur ToR qui se connectent aux commutateurs de colonne vertébrale doivent être configurés en mode d'accès. Le protocole d'arborescence d'extension doit être désactivé. Les commutateurs ToR ne doivent PAS être configurés avec vPC.
-
Nécessite 2 sous-réseaux uniques : une taille de sous-réseau /30 est recommandée, mais /31 est possible si les commutateurs ToR le prennent en charge.
-
Les routes statiques à coût égal vers les deux commutateurs ToR sont configurées automatiquement.
-
Le trafic sortant peut effectuer un hachage vers l'une des 2 liaisons montantes.
-
Il n'est PAS possible d'isoler le trafic sortant de VCN/VM spécifique au moyen d'une liaison montante particulière.
-

Exemple détaillé de configuration de l'interrupteur
-
Commutateur de colonne vertébrale 1
interface port-channel41 description "customer uplink" no switchport mtu 9216 speed 10000 no negotiate auto ip access-group ingress-ports-acl in no ip redirects ip address 10.25.16.1/30 ip nat outsideItinéraires ajoutés :
0.0.0.0/0, ubest/mbest: 2/0 *via 10.25.16.2, [20/0], 6d08h, static *via 10.25.16.6, [100/0], 6d08h, static -
Commutateur de colonne vertébrale 2
interface port-channel41 description "customer uplink" no switchport mtu 9216 speed 10000 no negotiate auto ip access-group ingress-ports-acl in no ip redirects ip address 10.25.16.5/30 ip nat outsideItinéraires ajoutés :
0.0.0.0/0, ubest/mbest: 2/0 *via 10.25.16.6, [20/0], 6d07h, static *via 10.25.16.2, [100/0], 6d07h, static
ECMP Triangle permet l'appairage avec un routeur ou un commutateur de centre de données unique.
Propriétés de configuration
-
Topologie triangulaire – les deux commutateurs de colonne vertébrale sont connectés à un seul commutateur de centre de données
-
Routage statique – tout le trafic sortant d'une liaison montante passe par une seule adresse IP de passerelle configurée sur son périphérique réseau pair dans le centre de données
-
ECMP – Optimisation de la bande passante sur plusieurs liens ou chemins redondants
-
Sous-réseaux /30 distincts – chaque liaison montante connecte un canal de port de commutateur de colonne vertébrale à un canal de port de commutateur de centre de données dans un sous-réseau /30
Points saillants de topologie
-
Tous les liens montants sont configurés en tant que canaux LACP/port actif avec rate=fast
-
Le canal de port Po41 représente l'ensemble des liens configurés sur les deux commutateurs de colonne vertébrale. Les canaux de port Po14 et Po114 représentent les jeux de liens correspondants configurés sur le commutateur ToR.
-
Les ports de commutateur ToR qui se connectent aux commutateurs de colonne vertébrale doivent être configurés en mode d'accès. Le protocole d'arborescence d'extension doit être désactivé.
-
Nécessite 2 sous-réseaux uniques : une taille de sous-réseau /30 est recommandée, mais /31 est possible si le commutateur ToR le prend en charge.
-
Les routes statiques à coût égal vers le commutateur ToR sont configurées automatiquement.
-
Le trafic sortant peut effectuer un hachage vers l'une des 2 liaisons montantes.
-
Il n'est PAS possible d'isoler le trafic sortant de VCN/VM spécifique au moyen d'une liaison montante particulière.
-

Exemple détaillé de configuration de l'interrupteur
-
Commutateur de colonne vertébrale 1
interface port-channel41 no shutdown mtu 9216 ip address 10.25.16.2/30 no ipv6 redirects ip proxy-arp ip nat outside ip route 0.0.0.0/0 po41 10.25.16.1 20 ip route 0.0.0.0/0 po41 10.25.16.5 100 -
Commutateur de colonne vertébrale 2
interface port-channel41 no shutdown mtu 9216 ip address 10.25.16.6/30 no ipv6 redirects ip proxy-arp ip nat outside ip route 0.0.0.0/0 po41 10.25.16.5 20 ip route 0.0.0.0/0 po41 10.25.16.1 100
Topologie pour le trafic d'administration séparé
Avec le trafic d'administration séparé sur Private Cloud Appliance, vous câblez et configurez les connexions dédiées pour le réseau d'administration à l'aide des mêmes topologies que le réseau de données. Tous les mêmes principes s'appliquent.
La topologie du réseau d'administration n'a pas besoin de correspondre au réseau de données : elle peut être basée sur une autre topologie de référence, en utilisant un nombre différent de ports physiques fonctionnant à une vitesse de liaison différente. La configuration de liaison montante nécessite des sous-réseaux, des adresses IP et des canaux de port différents, mais ressemble sinon exactement à un réseau de données.
Sur les commutateurs de colonne vertébrale, le réseau d'administration est codé en dur pour utiliser le canal de port 45 (Po45), tandis que le réseau de données utilise Po41 et Po42. Du côté du centre de données des liaisons montantes, vous êtes autorisé à utiliser n'importe quel ID canal de port valide correspondant à la configuration existante du centre de données.