Estimer l'utilisation du pack de messages pour une location avec compteur
Utilisez les informations suivantes pour estimer le nombre de packs de messages que votre instance Oracle Integration utilisera. En dimensionnant correctement votre instance en fonction des pics de charge, vous garantissez des opérations quotidiennes fluides, évolutives et résilientes pour vos transactions en temps réel et votre traitement par lots programmé.
L'estimation du pack de messages varie en fonction de plusieurs facteurs :
- Modèle de consommation
Cette rubrique s'applique aux locations qui utilisent le modèle mesuré (crédit universel).
- Type de licence
- Si vous avez créé une licence Oracle Integration dans le cloud, chaque pack de messages inclut 5 000 messages de facturation par heure.
- Si vous avez transféré une licence Oracle Fusion Middleware existante vers le cloud (BYOL), chaque pack de messages inclut 20 000 messages de facturation par heure.
- Forme de l'instance
- Pour une forme de développement (instance hors production), vous n'avez généralement besoin que d'un seul pack de messages.
- Pour une forme de production, estimez l'utilisation de votre pack de messages en fonction des calculs de cette rubrique.
- Fonctionnalités facultatives
Certaines fonctionnalités facultatives augmentent la consommation de messages. Ces options ne sont pas incluses dans les calculs de cette rubrique. Reportez-vous aux rubriques suivantes :
- Nombre maximal de chargements
Utilisez les calculs de cette rubrique pour vous aider à estimer vos pics de charge.
Le nombre de packs de messages auxquels vous êtes abonné peut également affecter le temps de traitement des demandes synchrones. Reportez-vous à Utilisation du pack de messages et demandes synchrones/asynchrones.
Pour comprendre comment l'utilisation des messages de facturation est calculée pour différentes fonctionnalités, reportez-vous à la rubrique Impact des fonctionnalités sur les messages de facturation.
Utiliser l'outil d'estimation des coûts pour déterminer votre facture mensuelle
Oracle fournit un outil d'estimation des coûts qui vous aide à déterminer votre utilisation mensuelle et à facturer Oracle Integration.
Si vous avez sélectionné la récupération après sinistre, une zone Packages de messages pour la récupération après sinistre apparaît. Vous n'avez pas besoin de vous abonner à ces packs de messages supplémentaires, ils seront automatiquement facturés à votre compte.
Votre coût mensuel estimé s'affiche dans l'angle supérieur droit du calculateur de coûts.
Calculer les charges maximales et l'utilisation du pack de messages
Si vous ne voulez pas utiliser l'outil d'estimation des coûts et que vous préférez calculer manuellement le nombre de packs de messages dont vous aurez besoin pour votre instance Oracle Integration, utilisez les calculs de cette section.
Estimez votre volume de transactions horaire de pointe
Il est essentiel de comprendre à quel moment les volumes de transactions de pointe se produisent, que ce soit pendant les événements de fin de mois, de fin de trimestre ou saisonniers. Ces pics peuvent durer une heure ou s'étendre sur plusieurs jours. L'identification de ces modèles vous aide à estimer précisément les volumes de messages.

| Chemin et détails de la question | Prochaines étapes |
|---|---|
|
Votre volume de transactions commerciales augmente-t-il à des périodes spécifiques du mois ou de l'année ? Par exemple, exécutions de paie, traitement de fin de mois, Black Friday, inscription libre, ventes flash |
Oui Quel est le volume maximal de transactions quotidiennes pendant une surtension ? Divisez votre volume de surtension quotidien de 24. Ceci est votre Non Passez à la question suivante. |
|
Vos transactions sont-elles réparties uniformément tout au long de la journée ? |
Oui Passez à la question suivante. Non Pendant les heures de pointe, combien de transactions attendez-vous ? Ceci est votre |
|
Combien de transactions vos systèmes traitent-ils quotidiennement ? Par exemple, commandes, factures, mises à jour des employés, dossiers des patients, discussion en temps réel |
Divisez vos transactions quotidiennes par 24. Ceci est votre |
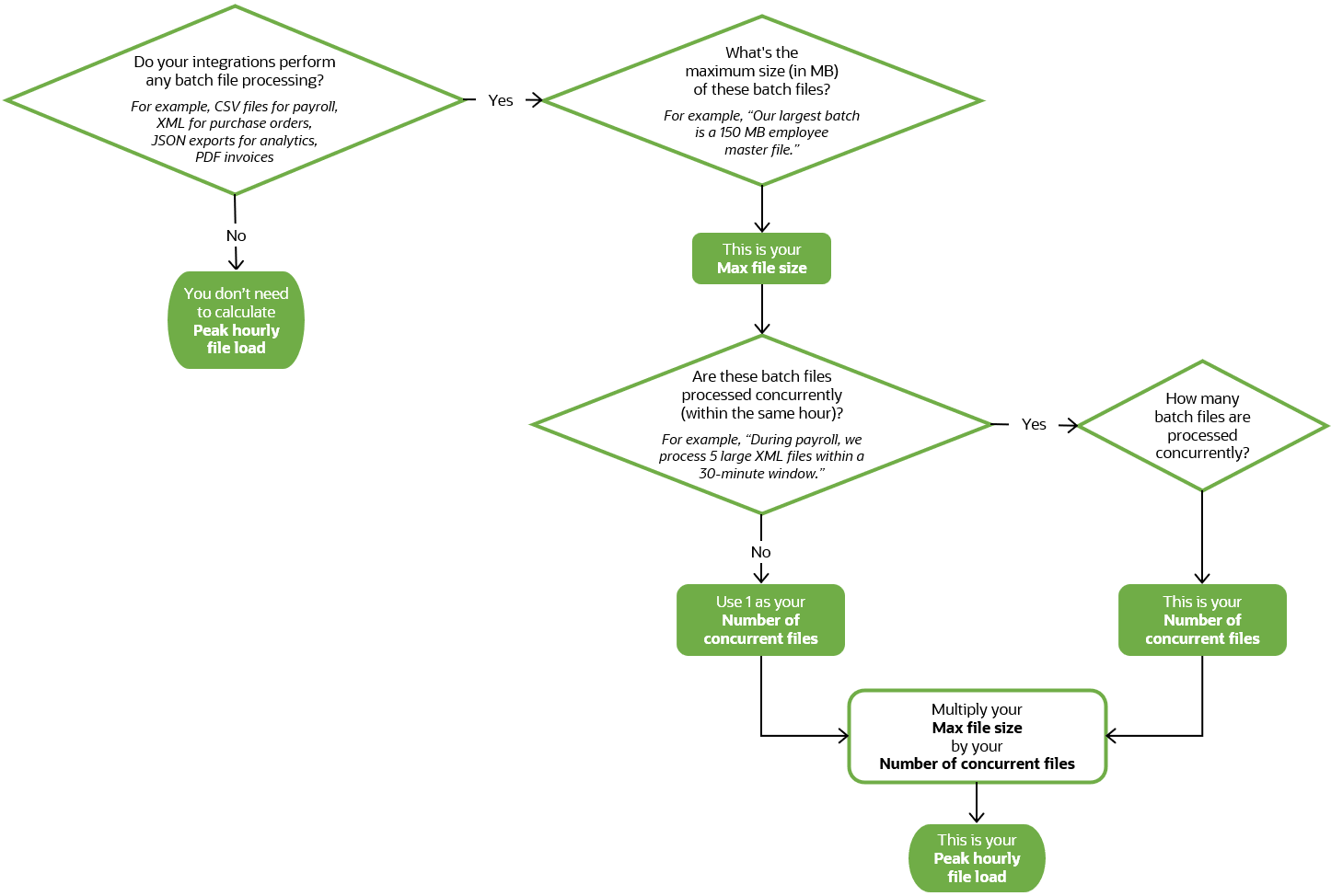
Estimez le pic horaire de chargement des fichiers
Il est également important de comprendre la fréquence, la taille et la durée des traitements par lots que vous exécutez, tels que les chargements quotidiens de fichiers, les synchronisations de données planifiées ou le traitement de fin de journée. Ce numéro vous aide à évaluer avec précision le volume global des messages et à vous assurer que votre environnement est dimensionné de manière appropriée pour gérer efficacement les charges globales en temps réel et programmées.

| Chemin et détails de la question | Prochaines étapes |
|---|---|
|
Vos intégrations effectuent-elles un traitement par lots ? Par exemple, fichiers CSV pour la paie, XML pour les commandes fournisseur, exportations JSON pour les analyses, factures PDF |
Oui Passez à la question suivante. Non Vous n'avez pas besoin de calculer un pic horaire de chargement de fichier. |
|
Quelle est la taille maximale (en Mo) de ces fichiers batch ? Par exemple, "Notre plus grand lot est un fichier maître d'employé de 150 Mo." |
Ceci est votre Passez à la question suivante. |
|
Ces fichiers batch sont-ils traités simultanément (dans la même heure) ? Par exemple : "Pendant la semaine de paie, nous traitons 5 fichiers XML volumineux dans une fenêtre de 30 minutes." |
Oui Combien de fichiers batch sont traités simultanément ? Ceci est votre Passez à la question suivante. Non Utilisez 1 comme Passez à la question suivante. |
|
En fonction de vos réponses, calculez votre charge de fichier maximale |
Multipliez votre Ceci est votre |
Calculer le nombre de packs de messages dont vous avez besoin
Maintenant que vous connaissez votre volume de transactions horaire de pointe et votre chargement de fichiers horaire de pointe, vous pouvez calculer le nombre de packs de messages dont vous avez besoin pour votre instance Oracle Integration en suivant les étapes du tableau suivant.
| Eléments à calculer | Formule |
|---|---|
|
Calculez votre charge horaire maximale de fichier en ko, arrondie à un nombre entier. |
|
|
Calculez le nombre de messages utilisés pour le pic de chargement horaire du fichier, arrondi à un nombre entier. Un message est utilisé pour chaque tranche de 50 ko. |
|
|
Calculez le nombre total de messages utilisés pour le pic de chargement horaire et le pic de volume horaire de transactions, arrondi à un nombre entier. |
|
|
Calculez le nombre de packs de messages nécessaires pour prendre en compte le nombre de messages utilisés, arrondi à un nombre entier. Comme indiqué ci-dessus, le nombre de messages inclus dans un pack de messages dépend du type de licence Oracle Integration que vous sélectionnez. |
|
