Exemples d'accès à des plans de succession non privés

Dans la méthode d'accès automatique au plan, seuls les propriétaires désignés du plan et les employés ayant accès aux titulaires nommés ou présumés du plan peuvent accéder aux plans de succession non privés.

Cette rubrique, qui présente quelques scénarios, vous en apprend plus sur les points suivants :

  • Manière dont les titulaires déterminent l'accès aux plans de succession non privés

  • Manière dont les transferts peuvent affecter l'accès aux plans de succession non privés

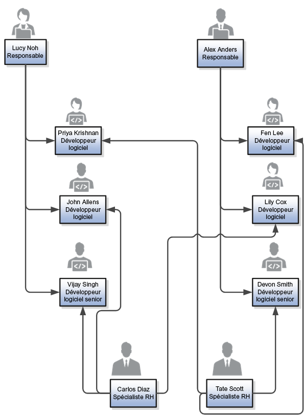
L'illustration ci-après présente une structure hiérarchique au sein de First Software. Elle affiche les employés placés sous l'autorité des responsables, ainsi que les employés auxquels les spécialistes RH ont un accès de sécurité. Dans cet exemple, les responsables et les spécialistes RH disposent des privilèges de création et de gestion des plans de succession.


Dans cette illustration, Lucy Noh et Alex Anders officient en tant que responsables. Priya Krishnan, John Allens et Vijay Singh sont placés sous l'autorité de Lucy Noh. Fen Lee, Lily Cox et Devon Smith sont placés sous l'autorité d'Alex Anders. Priya Krishnan, John Allens, Fen Lee et Lily Cox sont développeurs de logiciels. Vijay Singh et Devon Smith sont développeurs de logiciels junior. Carlos Diaz et Tate Scott agissent en tant que spécialistes RH. Carlos Diaz a accès aux informations de Vijay Singh, John Allens et Lily Cox. Tate Scott a accès aux informations de Devon Smith, Fen Lee et Priya Krishnan.

Plan non privé de type Titulaire

Tate Scott crée un plan de succession non privé de type Titulaire pour Devon Smith et le nomme Plan de succession de D. Smith. Il ajoute Carlos Diaz en tant que responsable des candidats.

Voyons à présent de quels privilèges d'accès disposent les responsables et les spécialistes RH présentés ici pour ce plan de succession.

Employé

Afficher le plan

Changer le nom du plan

Ajouter des candidats

Supprimer le plan

Commentaires

Lucy Noh

Non

Non

Non

Non

Lucy ne peut pas consulter le plan car elle n'est pas propriétaire nommé. En outre, son profil de sécurité Personne ne lui permet pas d'accéder aux données de Devon Smith.

Carlos Diaz

Oui

Non

Oui

Non

Carlos Diaz est le responsable des candidats. Il peut consulter le plan et ajouter des candidats. En revanche, il ne peut pas le supprimer ni en changer le nom.

Alex Anders

Oui

Oui

Oui

Oui

Alex Anders n'est pas un propriétaire nommé. Mais Devon Smith est son collaborateur direct. Cela permet à Alex d'accéder aux données de Devon Smith. Il peut donc gérer le plan.

Tate Scott

Oui

Oui

Oui

Oui

Tate Scott est le propriétaire par défaut du plan car il en est le créateur.

Plan non privé de type Emploi

Carlos Diaz crée un plan de succession de type Emploi pour l'emploi Développeur logiciel senior. Il nomme le plan Plan de développeur logiciel senior de CD. Vijay Singh et Devon Smith étant tous deux développeurs de logiciels senior, ils sont titulaires présumés de ce plan.

Voyons à présent les privilèges d'accès dont disposent les responsables et les spécialistes RH présentés dans cette illustration pour le plan de succession Plan de développeur logiciel senior de CD.

Employé

Afficher le plan

Changer le nom du plan

Ajouter des candidats

Supprimer le plan

Commentaires

Lucy Noh

Oui

Oui

Oui

Oui

Vijay Singh est placé sous l'autorité de Lucy Noh. Cela permet à Lucy d'accéder aux données de Vijay. Lucy peut donc accéder au plan Plan de développeur logiciel senior de CD et le gérer.

Carlos Diaz

Oui

Oui

Oui

Oui

Carlos Diaz est le propriétaire par défaut du plan car il en est le créateur.

Alex Anders

Oui

Oui

Oui

Oui

Devon Smith est placés sous l'autorité d'Alex Anders. Le profil de sécurité Personne d'Alex lui permet d'accéder aux données de Devon Smith. Il peut donc accéder au plan Plan de développeur logiciel senior de CD et le gérer.

Tate Scott

Oui

Oui

Oui

Oui

Le profil de sécurité Personne de Tate Scott lui permet d'accéder aux données de Devon Smith. Il peut donc accéder au plan Plan de développeur logiciel senior de CD et le gérer.

Impact des transfert sur l'accès au plan

Suite à son transfert sur un autre projet, Devon Smith est maintenant rattaché à Lucy Noh. Tate Scott ne bénéficie plus d'un accès de sécurité aux données de Devon Smith. En revanche, Carlos Diaz peut maintenant accéder aux données de Devon Smith. Un autre développeur logiciel senior, Robin Marlow, est maintenant placé sous l'autorité d'Alex Anders. Tate Scott dispose du privilège de sécurité qui donne accès aux données de cet employé.

L'illustration ci-après présente la hiérarchie au sein de First Software après le transfert de Devon Smith.
Priya Krishnan, John Allens, Vijay Singh et Devon Smith sont placés sous l'autorité de Lucy Noh. Fen Lee, Lily Cox et Robin Marlow sont placés sous l'autorité d'Alex Anders. Carlos Diaz a accès aux informations de Devon Smith, Vijay Singh, John Allens et Lily Cox. Tate Scott a accès aux informations de Robin Marlow, Fen Lee et Priya Krishnan.

L'administrateur de First Software exécute le traitement Titulaires du plan de succession afin de mettre à jour la table des titulaires du plan de succession avec les modifications résultant des transferts d'employés. Examinons l'impact du transfert de Devon Smith sur le plan Plan de succession de D. Smith.

Employé

Afficher le plan

Changer le nom du plan

Ajouter des candidats

Supprimer le plan

Commentaires

Lucy Noh

Oui

Oui

Oui

Oui

Lucy Noh peut gérer le plan Plan de succession de D. Smith car Devon Smith est maintenant placé sous son autorité, de sorte qu'elle a accès à ses données.

Carlos Diaz

Oui

Oui

Oui

Oui

Carlos Diaz est le responsable des candidats pour le plan Plan de succession de D. Smith. A présent, il dispose également du privilège de sécurité qui donne accès aux données Devon Smith. Il peut donc consulter et gérer le plan.

Alex Anders

Non

Non

Non

Non

Alex Anders n'est pas un propriétaire nommé. Il n'a plus accès aux données de Devon Smith après son transfert. Il ne peut donc plus consulter le plan Plan de succession de D. Smith.

Tate Scott

Oui

Oui

Oui

Oui

Tate Scott est le propriétaire par défaut du plan car il en est le créateur.

Etudions également l'incidence du transfert de Devon Smith sur le plan de succession Plan de développeur logiciel senior de CD. Vijay Singh, Devon Smith et Robin Marlow, qui occupent tous un emploi de développeur logiciel senior, sont désormais les titulaires présumés du plan de succession Plan de développeur logiciel senior de CD.

Employé

Afficher le plan

Changer le nom du plan

Ajouter des candidats

Supprimer le plan

Commentaires

Lucy Noh

Oui

Oui

Oui

Oui

Vijay Singh et Devon Smith sont maintenant placés sous l'autorité de Lucy Noh. Cela permet à Lucy d'accéder à leur données. Lucy peut donc accéder au plan Plan de développeur logiciel senior de CD et le gérer.

Carlos Diaz

Oui

Oui

Oui

Oui

Carlos Diaz est le propriétaire par défaut du plan car il en est le créateur.

Alex Anders

Oui

Oui

Oui

Oui

Robin Marlow, un autre développeur logiciel senior, est maintenant placé sous l'autorité d'Alex Anders. Le profil de sécurité Personne d'Alex lui permet d'accéder aux données de Robin. Il peut donc accéder au plan Plan de développeur logiciel senior de CD et le gérer.

Tate Scott

Oui

Oui

Oui

Oui

Le profil de sécurité Personne de Tate Scott lui permet d'accéder aux données de Robin Marlow. Robin Marlow étant un titulaire présumé du plan, Tate Scott peut accéder au plan Plan de développeur logiciel senior de CD et le gérer.