Stima uso pacchetto messaggi per una tenancy sottoposta a misurazione
Utilizzare le informazioni riportate di seguito per stimare il numero di pacchetti di messaggi utilizzati dall'istanza di Oracle Integration. Ridimensionando correttamente la tua istanza in base ai carichi di picco, garantisci operazioni quotidiane fluide, scalabili e resilienti sia per le transazioni in tempo reale che per l'elaborazione batch pianificata.
La stima del pacchetto di messaggi varia in base a diversi fattori:
- Modello di consumo
Questo argomento si applica alle tenancy che utilizzano il modello sottoposto a misurazione (credito universale).
- Tipo di licenza
- Se hai creato una nuova licenza di Oracle Integration nel cloud, ogni pacchetto di messaggi include 5.000 messaggi di fatturazione all'ora.
- Se hai portato una licenza Oracle Fusion Middleware esistente nel cloud (BYOL), ogni pacchetto di messaggi include 20.000 messaggi di fatturazione all'ora.
- Forma dell'istanza
- Per una forma di sviluppo (istanza non di produzione), in genere è necessario un solo pacchetto di messaggi.
- Per una forma di produzione, stimare l'uso del pacchetto di messaggi in base ai calcoli in questo argomento.
- Funzioni facoltative
Alcune funzioni opzionali aumentano il consumo di messaggi. Queste opzioni non sono incluse nei calcoli di questo argomento. Vedere gli argomenti riportati di seguito:
- Carichi di picco
Utilizzare i calcoli in questo argomento per stimare i carichi di picco.
Il numero di pacchetti di messaggi a cui si esegue la sottoscrizione può influire anche sul tempo di elaborazione delle richieste sincrone. Vedere Uso del pacchetto di messaggi e richieste sincrone/asincrone.
Per comprendere come viene calcolato l'uso dei messaggi di fatturazione per diverse funzioni, vedere In che modo le funzioni influiscono sui messaggi di fatturazione.
Utilizzare lo strumento di stima dei costi per determinare la fattura mensile
Oracle fornisce uno strumento di stima dei costi per aiutarti a determinare l'uso e la fatturazione mensili per Oracle Integration.
Se è stato selezionato disaster recovery, verrà visualizzata anche una casella Message Packs for DR. Non è necessario iscriversi a questi pacchetti di messaggi aggiuntivi, verranno automaticamente addebitati sul tuo account.
Il costo mensile stimato viene visualizzato nell'angolo superiore destro del calcolatore dei costi.
Calcola carichi di picco e uso pacchetto messaggi
Se non si desidera utilizzare lo strumento di stima dei costi e si preferisce calcolare manualmente il numero di pacchetti di messaggi necessari per l'istanza di Oracle Integration, utilizzare i calcoli in questa sezione.
Stima il volume orario massimo delle transazioni
È fondamentale capire quando si verificano i picchi dei volumi delle transazioni, sia durante eventi di fine mese, di fine trimestre o stagionali. Questi picchi potrebbero durare un'ora o durare diversi giorni. L'identificazione di tali pattern consente di stimare con precisione i volumi dei messaggi.

| Percorso e dettagli della domanda | Passaggi successivi |
|---|---|
|
Il volume delle transazioni aziendali aumenta in periodi specifici del mese o dell'anno? Ad esempio, esecuzioni del ciclo paghe, elaborazione di fine mese, Black Friday, iscrizione aperta, vendite flash |
Sì Qual è il volume massimo giornaliero delle transazioni durante un'ondata? Dividere il volume di sovratensione giornaliera di 24. Questo è il tuo No Passa alla domanda successiva. |
|
Le tue transazioni sono distribuite in modo uniforme durante il giorno? |
Sì Passa alla domanda successiva. No Durante le ore di punta, quante transazioni ti aspetti? Questo è il tuo |
|
Quante transazioni vengono elaborate quotidianamente dai sistemi? Ad esempio, ordini, fatture, aggiornamenti dei dipendenti, record dei pazienti, chat in tempo reale |
Dividi le tue transazioni aziendali quotidiane per 24. Questo è il tuo |
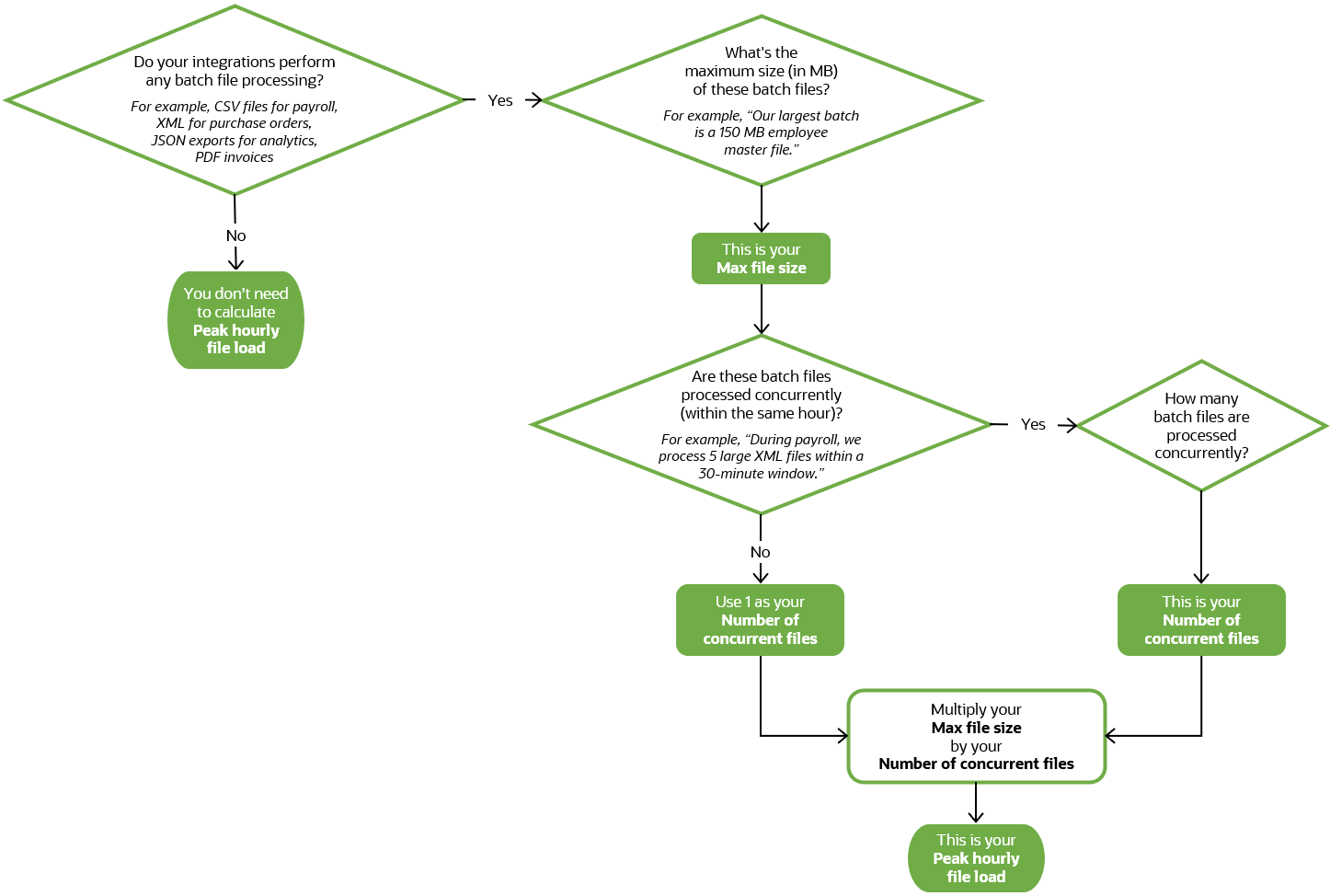
Stima il carico orario massimo dei file
È inoltre importante comprendere la frequenza, le dimensioni e la tempistica di qualsiasi processo batch eseguito, ad esempio i caricamenti giornalieri di file, le sincronizzazioni dei dati pianificati o l'elaborazione di fine giornata. Questo numero consente di valutare con precisione il volume complessivo dei messaggi e di assicurarsi che le dimensioni dell'ambiente siano adeguate per gestire in modo efficiente sia i carichi di lavoro in tempo reale che quelli pianificati.

| Percorso e dettagli della domanda | Passaggi successivi |
|---|---|
|
Le integrazioni eseguono l'elaborazione di file batch? Ad esempio, file CSV per il ciclo paghe, XML per gli ordini di acquisto, esportazioni JSON per l'analitica, fatture PDF |
Sì Passa alla domanda successiva. No Non è necessario calcolare un carico di file orario di picco. |
|
Qual è la dimensione massima (in MB) di questi file batch? Ad esempio, "Il nostro batch più grande è un file master dipendente a 150 MB". |
Questo è il tuo Passa alla domanda successiva. |
|
Questi file batch vengono elaborati contemporaneamente (entro la stessa ora)? Ad esempio, "Durante la settimana del ciclo paghe, vengono elaborati 5 file XML di grandi dimensioni in una finestra di 30 minuti". |
Sì Quanti file batch vengono elaborati contemporaneamente? Questo è il tuo Passa alla domanda successiva. No Utilizzare 1 come Passa alla domanda successiva. |
|
In base alle tue risposte, calcola il carico di file di picco |
Moltiplica il tuo Questo è il tuo |
Calcola il numero di pacchetti di messaggi necessari
Ora che conosci il volume orario massimo delle transazioni e il carico orario massimo dei file, puoi calcolare il numero di pacchetti di messaggi necessari per la tua istanza di Oracle Integration utilizzando i passi riportati nella tabella seguente.
| Cosa calcolare | La formula |
|---|---|
|
Calcola il carico di file orario di picco in KB, arrotondato a un numero intero. |
|
|
Calcola il numero di messaggi utilizzati per il caricamento orario dei file di picco, arrotondato a un numero intero. Viene utilizzato un messaggio per ogni 50 KB. |
|
|
Calcola il numero totale di messaggi utilizzati per il caricamento dei file orari di picco e il volume delle transazioni orarie di picco, arrotondato per eccesso a un numero intero. |
|
|
Calcola il numero di pacchetti di messaggi necessari per contenere il numero di messaggi utilizzati, arrotondati per eccesso a un numero intero. Come indicato sopra, il numero di messaggi inclusi in un pacchetto di messaggi si basa sul tipo di licenza Oracle Integration selezionata. |
|
