스키마 다이어그램
다음 다이어그램은 예제 데이터베이스 스키마의 구조를 보여줍니다.
샘플 스키마 다이어그램
다음 다이어그램은 샘플 스키마 hr 및 oe와 해당 관계를 보여줍니다. 이러한 스키마의 스크립트 및 테이블 설명에 대한 자세한 내용은 HR 스키마 및 OE 스키마를 참조하십시오.

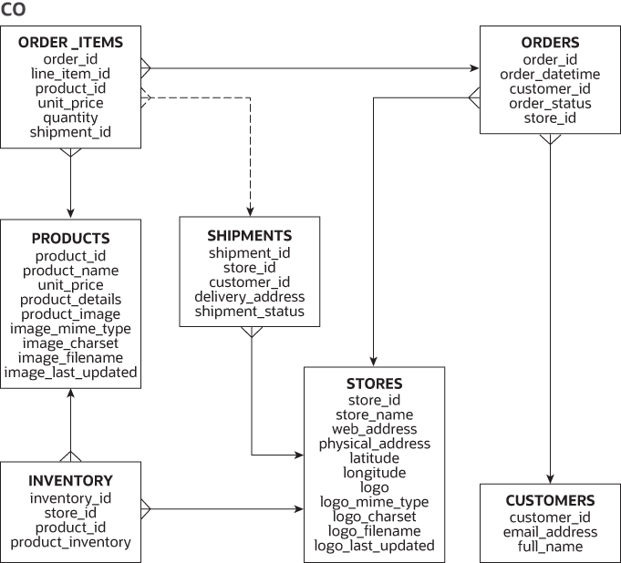
다음 다이어그램은 co 스키마를 보여줍니다. 이 스키마의 스크립트 및 테이블 설명에 대한 자세한 내용은 CO 스키마를 참조하십시오.

그림 customer-orders-sd.png에 대한 설명
다음 다이어그램은 sh 스키마를 보여줍니다. 이 스키마의 스크립트 및 테이블 설명에 대한 자세한 내용은 SH 스키마를 참조하십시오.

다음 다이어그램은 pm 스키마를 보여줍니다. 이 스키마의 스크립트 및 테이블 설명에 대한 자세한 내용은 PM 스키마를 참조하십시오.
