This chapter provides an overview of Oracle WebCenter Portal and outlines the tasks involved in installing and configuring it in a simple, non-cluster topology. It includes the following sections:
Section 1.2, "Starting Points for WebCenter Portal Installation"
Section 1.5, "Directory Structure of an Oracle WebCenter Portal Installation"
Oracle WebCenter Portal, an Oracle Fusion Middleware product, is an integrated suite of components designed for creating portals, web sites, and composite applications. WebCenter Portal combines the standards-based, declarative development of Java Server Faces (JSF), the flexibility and power of portals, and a set of integrated WebCenter Portal services to boost end-user productivity. With the set of components offered through WebCenter Portal, you can create social applications, enterprise portals, composite applications, and Internet/Intranet web sites.
WebCenter Portal provides an open and extensible solution that allows users to interact directly with services like instant messaging, documents, content management, discussion forums, wikis, blogs, and tagging directly from within the context of a portal or an application. These tools and services empower end users and IT to build and deploy next-generation collaborative applications and portals.
This guide describes WebCenter Portal installation and configuration in a simple, non-cluster topology.
Refer to Oracle WebCenter Portal Installation and Configuration Roadmap to find instructions about how to install, upgrade, or patch WebCenter Portal based on the starting point that best describes your current environment.
If you are installing WebCenter Portal in an environment that contains other Fusion Middleware or third-party products and you intend to configure your WebCenter Portal components to be used in conjunction with these other products, refer to Oracle Fusion Middleware Interoperability and Compatibility Guide to verify compatibility and interoperability.
WebCenter Portal includes components that provide a full range of functionality to develop customer-facing internet web sites, intranets, extranets, and social networking applications.
WebCenter Portal provides Oracle WebCenter Portal: Spaces - the Spaces application that furnishes the tools users require to rapidly create portals, communities, and social networking sites. Also, WebCenter Portal enables application developers to develop WebCenter Portal: Framework applications and Portlet Producer applications using an IDE like Oracle JDeveloper.
In WebCenter Portal applications, users can choose to include portlets and various WebCenter Portal services. Depending on the functionality required in your WebCenter Portal applications, you can choose the WebCenter Portal components that need to be installed. Figure 1-1 shows a list of WebCenter Portal components highlighted.
Figure 1-1 Configuration Wizard - Oracle WebCenter Portal Products

You can install the following WebCenter Portal components while either creating or extending a domain. It is optional to install these components.
Oracle WebCenter Portal: Spaces offers a single, integrated, web-based environment for social networking, communication, and personal productivity through a robust set of services and applications.
Oracle WebCenter Services Portlets
Oracle WebCenter Services Portlets provides a preconfigured, out-of-the-box producer that enables application developers to expose WebCenter Portal service task flows as WSRP portlets or pagelets in the following applications: Oracle Portal, Oracle WebLogic Portal, and Oracle WebCenter Interaction. These portlets are not intended to be consumed in WebCenter Portal applications.
Oracle WebCenter Pagelet Producer
Oracle WebCenter Portal's Pagelet Producer provides the ability to create and manage a diverse set of web resources—applications, components, and programmable functions—and blend those resources together into existing web applications or new, developer-driven mashups. It enables you to use a wide variety of web technologies, such as AJAX, REST, and JavaScript, to build pagelets.
Oracle WebCenter Portal's Portlet Producers supports deployment and execution of both standards-based portlets (JSR 286 and WSRP 1.0 and 2.0) and traditional Oracle PDK-Java based portlets. Includes the following preconfigured portlet producers: OmniPortlet, Web Clipping, WSRP Parameter Form Portlet, sample WSRP portlet producers, and sample PDK-Java portlet producers.
Oracle WebCenter Discussions Server
Oracle WebCenter Portal's Discussion Server supports integration of discussion forums and announcements into the Spaces applications and Framework applications.
Oracle WebCenter ActivityGraph Engines
Oracle WebCenter Portal's Activity Graph Engines provides a central repository for actions that are collected by enterprise applications. Actions include tasks such as making a connection, uploading a document, visiting a discussion forum, and so on. Enables users to analyze various statistics collected by WebCenter Analytics. The output of a WebCenter Activity Graph analysis is the collected scores for objects and users, which are used to give recommendations.
Oracle WebCenter Personalization
Oracle WebCenter Portal's Personalization provides the ability to deliver application content to targeted users based on selected criteria.
Oracle WebCenter Analytics Collector
Oracle WebCenter Portal's Analytics Collector delivers comprehensive reporting on activity and content usage within portals and composite applications.
Note:
For deploying Framework applications and Portlet Producer applications, you must create custom managed servers. You can create a custom managed server by extending a WebCenter domain with the required template.When you install WebCenter Portal, you need to configure a domain for it. The basic domain infrastructure consists of one Administration Server and various optional managed servers. When you configure a domain for WebCenter Portal, the WebLogic Administration Server gets created if it is a new domain. Depending on the WebLogic Portal components you choose to install, various WebLogic server instances get created, and each component is deployed to the appropriate managed server. Managed servers are provisioned with Oracle system libraries (JRF libraries) and Oracle ADF libraries.
Table 1-1 lists the WebLogic server instances that may get created during WebCenter Portal installation.
Table 1-1 WebLogic Server Instances Created During WebCenter Portal Installation
| WebLogic Server instance | Components/Applications Hosted | Description | 
|---|---|---|
| 
 AdminServer  | 
 This is the WebLogic Administration Server. The Administration Server provides a central point for managing a WebLogic Server domain. The Administration Server hosts the Administration Console and the Oracle Enterprise Manager Fusion Middleware Control Console.  | 
|
| 
 Oracle WebCenter Portal: Spaces  | 
 This managed server gets created if you choose to install Oracle WebCenter Portal: Spaces while creating or extending your WebCenter domain.  | 
|
| 
 WebCenter Portal Portlets Pagelet Producer Oracle WebCenter Services Producer  | 
 This managed server hosts gets created if you choose to install Oracle WebCenter Portal's Pagelet Producer, Oracle Portlet Producers, or Oracle WebCenter Services Producer while creating or extending your WebCenter domain.  | 
|
| 
 Oracle WebCenter Portal's Discussion Server  | 
 This managed server gets created if you choose to install Oracle WebCenter Portal's Discussion Server while creating or extending your WebCenter domain.  | 
|
| 
 Oracle WebCenter Analytics Collector Oracle WebCenter Activity Graph Engines Oracle WebCenter Personalization  | 
 The managed server gets created if you choose to install any of the products listed in the previous column, while creating or extending your WebCenter domain.  | 
|
| 
 Framework applications  | 
 This is a custom portal managed server that hosts Framework applications. For deploying your Framework applications, you must create this custom managed server by extending your WebCenter domain with the template,   | 
|
| 
 Portlet Producer applications  | 
 This is a custom services producer managed server that hosts Portlet Producer applications. For deploying your Portlet Producer applications, you must create this custom managed server by extending your WebCenter domain with the template,   | 
In Figure 1-2, the Administration Server and the applications it hosts are displayed in pink. The WebCenter Portal components/applications are shown in yellow while the managed servers they run on are shown in brown.
Figure 1-2 WebCenter Portal Domain Structure

Figure 1-3 shows the directory structure of a WebCenter Portal installation on a single host.
When you install WebLogic Server, the installer creates the Middleware Home directory, and the WebLogic Server Home directory underneath. The pink boxes in Figure 1-3 represent the directories created. If you install a Node Manager, it gets installed under the WebLogic Server Home directory.
When you install WebCenter Portal, the following directories are created under the same Middleware Home directory (represented by green boxes in Figure 1-3):
WebCenter Portal Oracle Home (Oracle_WC1) - contains WebCenter Portal's software binaries
Oracle Common Home (oracle_common) - contains the binary and library files required for the Oracle Enterprise Manager Fusion Middleware Control and Java Required Files (JRF). There can be only one Oracle Common home within each Middleware home.
Both the WebCenter Portal Oracle home and Oracle Common home directories must reside inside an existing Middleware home directory.
After WebCenter Portal is installed, you use the Configuration Wizard to configure a WebLogic Server domain. Figure 1-3 shows a typical directory structure created when you configure a new domain--if you use the default values for the location of the domain home.
However, the WebCenter Domain Home and Application Home directories can be created anywhere on the system. It is recommended that you create these directories outside of both the Middleware Home and WebCenter Portal Oracle Home directories so that in the event you need to patch either the Middleware Home or WebCenter Portal Oracle Home, your domain and application data would remain untouched.
Figure 1-3 Directory Structure of an Oracle WebCenter Portal Installation

Table 1-2 provides a descriptions of the scripts that are of particular interest for administering the WebLogic Server and the WebCenter Portal domain.
Table 1-2 Scripts for Administering the WebLogic Server and the WebCenter Portal Domain
| Script | Description | 
|---|---|
| 
 
  | 
 Starts the node manager. The Node Manager allows you to start and stop the Managed Servers remotely using the Administration Console or the command line.  | 
| 
 
  | 
 Sets the environment to start the WebLogic Server for the domain. By default, this script is invoked by the   | 
| 
 
  | 
 Starts the WebLogic Server for the domain.  | 
| 
 
  | 
 Stops the WebLogic Server for the domain.  | 
| 
 
  | 
 Starts a Managed Server for the domain.  | 
| 
 
  | 
 Stops a Managed Server for the domain.  | 
| 
 
  | 
 This WebLogic Scripting Tool (WLST) allows to execute commands for WebCenter Portal. These commands enable you to configure WebCenter Portal applications from the command line.  | 
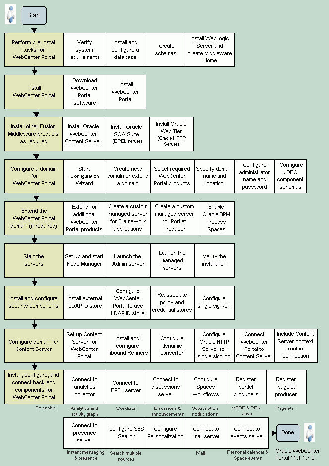
Figure 1-4 shows the high-level tasks for installing and configuring WebCenter Portal. Click the required task in the flow chart for information about how to complete the task, or refer to Table 1-3 for a description of various tasks. Table 1-3 specifies whether the tasks are mandatory or optional, and lists the documentation links you can access to get more details about each task.
Figure 1-4 Installing WebCenter Portal in a Simple Topology
 Table 1-3 Installing Oracle WebCenter Portal in a Simple Topology
| Task | Description | Mandatory or Optional? | Documentation | 
|---|---|---|---|
| 
 Pre-Installation Tasks  | 
|||
| 
 Verify system requirements  | 
 Ensure that your environment meets the minimum installation requirements for WebCenter Portal.  | 
 Mandatory  | 
 Refer to the following links: 
  | 
| 
 Install and configure a database  | 
 Ensure that you have a supported database up and running. Oracle WebCenter can be installed on a supported version of any of the following databases: Oracle Database, Microsoft SQL Server, and IBM DB2.  | 
 Mandatory  | 
 Refer to the following links: 
  | 
| 
 Create schemas  | 
 Use the RCU to create WebCenter Portal schemas:  Note: If you are using an IBM DB2 database, make sure you create the operating system users (one for each schema) before running the RCU.  | 
 Mandatory  | 
 Refer to the links for the following tasks:  | 
| 
 Install Oracle WebLogic Server  | 
 WebCenter Portal requires Oracle WebLogic Server. When you install the WebLogic server, it also creates the Middleware Home. You use this Middleware Home when you install WebCenter Portal. Note: If you are installing WebLogic Server on 64-bit platforms using a 64-bit JDK, then you must install the 64-bit JDK before installing WebLogic Server.  | 
 Mandatory  | 
 See the links for the following tasks:  | 
| 
 Installation Tasks  | 
|||
| 
 Install WebCenter Portal  | 
 Download the WebCenter Portal software. Use the installer to install WebCenter Portal. The installer lays down the binaries for all WebCenter Portal products.  | 
 Mandatory  | 
|
| 
 Install other Fusion Middleware products as required  | 
 Based on your requirements, install other Fusion Middleware products like: 
  | 
 Optional  | 
 Refer to the links for the following tasks:  | 
| 
 Configure a domain for WebCenter Portal  | 
 Create a domain for WebCenter Portal and choose the components you want to install.  | 
 Mandatory  | 
|
| 
 Extend a WebCenter Portal domain  | 
 While creating your WebCenter Portal domain, if you choose not to configure one or more WebCenter Portal components, you can add them later by extending your WebCenter Portal domain. If your organization plans to use Framework applications and Portlet Producer applications, then you must extend the domain to create custom managed servers for deploying these applications. You can extend a domain anytime, and not necessarily immediately after configuring the WebCenter Portal for the first time.  | 
 Optional  | 
 Extend a domain to:  | 
| 
 Post-Installation Tasks  | 
|||
| 
 Start the Servers  | 
 To start WebCenter Portal, you must first start the Administration Server. If a Node Manager has been configured to perform common operations for Managed Servers, start the Node Manager. To start working with any WebCenter Portal component, you must first start the managed server to which that component is deployed. You can then access the component's URL and configure the component according to your requirements.  | 
 Mandatory  | 
 Refer to the links for the following tasks:  | 
| 
 Install and configure security components  | 
 Install an external LDAP-based authentication provider, and configure WebCenter Portal to use it. By default, WebCenter Portal uses Oracle WebLogic Server's embedded LDAP identity store, which is not recommended for production environment. An external LDAP-based ID store is mandatory for Oracle WebCenter Content Server and Discussions. For integration with Oracle WebCenter Content Server, it is recommended that you configure single sign-on (SSO).  | 
 Mandatory for production environment  | 
 Refer to the following links:  | 
| 
 Configure the domain for Oracle WebCenter Content Server  | 
 Configure Oracle WebCenter Content Server as a content repository for WebCenter Portal. You can also choose to configure other content repositories: Oracle Portal and Microsoft SharePoint.  | 
 Mandatory (Oracle WebCenter Content is mandatory for Content Presenter, and recommended for the Documents service and the Spaces application.)  | 
 Refer to the following links for configuring a content repository:  | 
| 
 Install, configure, and connect other back-end components for WebCenter Portal services  | 
 Developers and application users can integrate WebCenter Portal services into Framework applications and the Spaces application. Certain services rely on back-end components, like the Mail service relies on a mail server like Microsoft Exchange Server. To provide for service integration into WebCenter Portal applications, you must install and configure the required back-end components. Spaces provides several prebuilt workflows for space membership notifications, space subscription requests, and so on. To enable them, you must install and configure a Business Process Execution Language (BPEL) server.  | 
 Optional  | 
 Install and configure back-end components for WebCenter Portal services:  |