非私有继任计划的访问权限的示例

在自动计划访问方法中,只有计划的指定责任人和有权访问指定或推断计划任职人的员工才能访问非私有继任计划。

本主题中包括一些方案,您可以深入了解:

  • 计划任职人如何确定非私有继任计划的访问权限

  • 调动如何影响非私有继任计划的访问权限

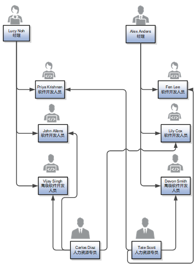
此图像展示了 First Software 中的报告层次结构,其中显示向经理报告工作的员工,以及人力资源专员对其具有安全访问权限的员工。此图像中显示的经理和人力资源专员具有创建和管理继任计划的权限。


在图像中,Lucy Noh 和 Alex Anders 是经理。Priya Krishnan、John Allens 和 Vijay Singh 向 Lucy Noh 报告工作。Fen Lee、Lily Cox 和 Devon Smith 向 Alex Anders 报告工作。Priya Krishnan、John Allens、Fen Lee 和 Lily Cox 是软件开发人员。Vijay Singh 和 Devon Smith 是高级软件开发人员。Carlos Diaz 和 Tate Scott 是人力资源专员。Carlos Diaz 可以访问 Vijay Singh、John Allens 和 Lily Cox 的信息。Tate Scott 可以访问 Devon Smith、Fen Lee 和 Priya Krishnan 的信息。

非私有任职人计划

Tate Scott 为 Devon Smith 创建非私有任职人类型继任计划,并将它命名为 D Smith Succession Plan。他添加 Carlos Diaz 作为候选人经理。

现在,让我们看看图像中显示的经理和人力资源专员对此继任计划具有哪些访问权限。

员工

查看计划

修改计划名称

添加候选人

删除计划

备注

Lucy Noh

Lucy 无法查看计划,因为她不是指定责任人。此外,她的人员安全概要信息不允许她访问 Devon Smith 的数据。

Carlos Diaz

Carlos Diaz 是候选人经理。他可以查看计划并添加候选人。但是,他无法更改计划名称或删除计划。

Alex Anders

Alex Anders 不是指定责任人。但是,Devon Smith 是直接下属。这使得 Alex 可以访问 Devon Smith 的数据。因此,Alex Anders 可以管理计划。

Tate Scott

Tate Scott 是他创建计划时的默认计划责任人。

非私有职务计划

Carlos Diaz 为“高级软件开发人员”职务创建非私有职务类型继任计划。他将计划命名为 Senior Software Developer Plan CD。由于 Vijay Singh 和 Devon Smith 都是高级软件开发人员,因此他们是此计划的推断任职人。

我们来讨论一下图像中显示的经理和人力资源专员对 Senior Software Developer Plan CD 继任计划具有哪些访问权限

员工

查看计划

修改计划名称

添加候选人

删除计划

备注

Lucy Noh

Vijay Singh 向 Lucy Noh 报告工作。这使得 Lucy 可以访问 Vijay 的数据。因此,Lucy 可以访问并管理 Senior Software Developer Plan CD 计划。

Carlos Diaz

Carlos Diaz 是他创建计划时的默认责任人。

Alex Anders

Devon Smith 向 Alex Anders 报告工作。Alex 的人员安全概要信息可让他访问 Devon Smith 的数据。因此,他可以访问并管理 Senior Software Developer Plan CD 计划。

Tate Scott

Tate Scott 的人员安全概要信息可让他访问 Devon Smith 的数据。因此,他可以访问并管理 Senior Software Developer Plan CD 计划。

受调动影响的计划访问权限

Devon Smith 被调动到另一个项目,现在向 Lucy Noh 报告工作。Tate Scott 不再具有对 Devon Smith 的数据的安全访问权限。但是,Carlos Diaz 现在可以访问 Devon Smith 的数据。另一位高级软件开发人员 Robin Marlow 现在向 Alex Anders 报告工作。Tate Scott 具有访问此员工的数据的安全权限。

此图像展示了 First Software 在 Devon Smith 调动后的层次结构。
Priya Krishnan、John Allens、Vijay Singh 和 Devon Smith 向 Lucy Noh 报告工作。Fen Lee、Lily Cox 和 Robin Marlow 向 Alex Anders 报告工作。Carlos Diaz 可以访问 Devon Smith、Vijay Singh、John Allens 和 Lily Cox 的信息。Tate Scott 可以访问 Robin Marlow、Fen Lee 和 Priya Krishnan 的信息。

First Software 中的管理员运行“继任计划任职人”流程,针对员工调动所致的变动更新继任计划任职人表。让我们看看 Devon Smith 的调动如何影响对 D Smith Succession Plan 计划的访问权限。

员工

查看计划

修改计划名称

添加候选人

删除计划

备注

Lucy Noh

Lucy Noh 可以管理 D Smith Succession Plan 计划,因为 Devon Smith 现在向她报告工作,她具有对 Devon Smith 的数据的访问权限。

Carlos Diaz

Carlos Diaz 是 D Smith Succession Plan 计划的候选人经理。但是,现在他也具有访问 Devon Smith 的数据的安全权限。因此,他可以查看并管理计划。

Alex Anders

Alex Anders 不是指定责任人。在 Devon Smith 调动后,Alex 无法访问 Devon Smith 的数据。因此,他无法再查看 D Smith Succession Plan 计划。

Tate Scott

Tate Scott 是他创建计划时的默认计划责任人。

同时让我们了解下 Devon Smith 的调动如何影响对 Senior Software Developer Plan CD 继任计划的访问权限。现在,Vijay Singh、Devon Smith 和 Robin Marlow 全都拥有高级软件开发人员职务,所以都是 Senior Software Developer Plan CD 继任计划的推断任职人。

员工

查看计划

修改计划名称

添加候选人

删除计划

备注

Lucy Noh

Vijay Singh 和 Devon Smith 现在向 Lucy Noh 报告工作。这使得 Lucy 可以访问他们的数据。因此,Lucy 可以访问并管理 Senior Software Developer Plan CD 计划。

Carlos Diaz

Carlos Diaz 是他创建计划时的默认责任人。

Alex Anders

另一位高级软件开发人员 Robin Marlow 现在向 Alex Anders 报告工作。Alex 的人员安全概要信息可让他访问 Robin 的数据。因此,他可以访问并管理 Senior Software Developer Plan CD 计划。

Tate Scott

Tate Scott 的人员安全概要信息让他可以访问 Robin Marlow 的数据。因为 Robin Marlow 是推断计划任职人,所以 Tate Scott 可以访问和管理 Senior Software Developer Plan CD 计划。