方案图
下图说明了示例数据库方案的结构。
示例方案图
下图说明了示例方案 hr 和 oe 及其关系。有关这些方案的脚本和表说明的信息,请参阅人力资源方案和 OE 方案。

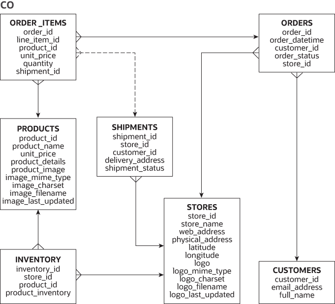
下图说明了方案 co。有关此方案的脚本和表说明的信息,请参阅 CO Schema 。

插图 customer-orders 的说明 -sd.png
下图说明了方案 sh。有关此方案的脚本和表说明的信息,请参阅 SH 方案。

下图说明了方案 pm。有关此方案的脚本和表说明的信息,请参阅 PM 方案。

下图说明了示例数据库方案的结构。
下图说明了示例方案 hr 和 oe 及其关系。有关这些方案的脚本和表说明的信息,请参阅人力资源方案和 OE 方案。

下图说明了方案 co。有关此方案的脚本和表说明的信息,请参阅 CO Schema 。

插图 customer-orders 的说明 -sd.png
下图说明了方案 sh。有关此方案的脚本和表说明的信息,请参阅 SH 方案。

下图说明了方案 pm。有关此方案的脚本和表说明的信息,请参阅 PM 方案。
