綱要圖表
下圖說明範例資料庫綱要的結構。
範例綱要圖表
下圖說明範例綱要 hr 和 oe 及其關係。如需有關這些綱要之命令檔與表格描述的相關資訊,請參閱 HR 綱要與 OE 綱要。

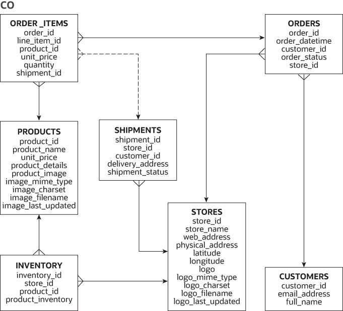
下圖說明綱要 co。如需有關此綱要之命令檔和表格描述的資訊,請參閱 CO 綱要。

下圖說明綱要 sh。如需有關此綱要之命令檔和表格描述的資訊,請參閱 SH 綱要。

下圖說明綱要 pm。如需有關此綱要之命令檔和表格描述的資訊,請參閱 PM 綱要。

下圖說明範例資料庫綱要的結構。
下圖說明範例綱要 hr 和 oe 及其關係。如需有關這些綱要之命令檔與表格描述的相關資訊,請參閱 HR 綱要與 OE 綱要。

下圖說明綱要 co。如需有關此綱要之命令檔和表格描述的資訊,請參閱 CO 綱要。

下圖說明綱要 sh。如需有關此綱要之命令檔和表格描述的資訊,請參閱 SH 綱要。

下圖說明綱要 pm。如需有關此綱要之命令檔和表格描述的資訊,請參閱 PM 綱要。
