| Oracle® Streams Replication Administrator's Guide 10g Release 1 (10.1) Part Number B10728-01 |
|
|
View PDF |
This chapter explains the concepts related to Streams tags.
This chapter contains these topics:
Every redo entry in the redo log has a tag associated with it. The datatype of the tag is RAW. By default, when a user or application generates redo entries, the value of the tag is NULL for each redo entry, and a NULL tag consumes no space. The size limit for a tag value is 2000 bytes.
You can configure how tag values are interpreted. For example, a tag can be used to determine whether an LCR contains a change that originated in the local database or at a different database, so that you can avoid change cycling (sending an LCR back to the database where it originated). Tags may be used for other LCR tracking purposes as well. You also can use tags to specify the set of destination databases for each LCR.
You can control the value of the tags generated in the redo log in the following ways:
DBMS_STREAMS.SET_TAG procedure to specify the value of the redo tags generated in the current session. When a database change is made in the session, the tag becomes part of the redo entry that records the change. Different sessions can have the same tag setting or different tag settings.CREATE_APPLY or ALTER_APPLY procedure in the DBMS_APPLY_ADM package to control the value of the redo tags generated when an apply process runs. All sessions coordinated by the apply process coordinator use this tag setting. By default, redo entries generated by an apply process have a tag value that is the hexadecimal equivalent of '00' (double zero).Based on the rules in the rule sets for the capture process, the tag value in the redo entry for a change may determine whether or not the change is captured. For captured changes, the tags become part of the LCRs captured by a capture process retrieving changes from the redo log.
Similarly, once a tag is part of an LCR, the value of the tag may determine whether a propagation propagates the LCR and whether an apply process applies the LCR. The behavior of a rule-based transformation, DML handler, or error handler also can depend on the value of the tag. In addition, you can set the tag value for an existing LCR using the SET_TAG member procedure for the LCR. For example, you may set a tag in an LCR during a rule-based transformation.
See Also:
|
When you use a procedure in the DBMS_STREAMS_ADM package to create rules and set the include_tagged_lcr parameter to false, each rule contains a condition that evaluates to TRUE only if the tag is NULL. In DML rules, the condition is the following:
:dml.is_null_tag()='Y'
In DDL rules, the condition is the following:
:ddl.is_null_tag()='Y'
Consider a positive rule set with a single rule and assume the rule contains such a condition. In this case, Streams capture processes, propagations, and apply processes behave in the following way:
NULL and the rest of the rule conditions evaluate to TRUE for the change.NULL and the rest of the rule conditions evaluate to TRUE for the LCR.NULL and the rest of the rule conditions evaluate to TRUE for the LCR.Alternatively, consider a negative rule set with a single rule and assume the rule contains such a condition. In this case, Streams capture processes, propagations, and apply processes behave in the following way:
NULL and the rest of the rule conditions evaluate to TRUE for the change.NULL and the rest of the rule conditions evaluate to TRUE for the LCR.In most cases, specify true for the include_tagged_lcr parameter if rules are being added to a negative rule set so that changes are discarded regardless of their tag values.
The following procedures in the DBMS_STREAMS_ADM package create rules that contain one of these conditions by default:
ADD_GLOBAL_PROPAGATION_RULESADD_GLOBAL_RULESADD_SCHEMA_PROPAGATION_RULESADD_SCHEMA_RULESADD_SUBSET_PROPAGATION_RULESADD_SUBSET_RULESADD_TABLE_PROPAGATION_RULESADD_TABLE_RULESIf you do not want the rules to contain such a condition, then set the include_tagged_lcr parameter to true when you run these procedures. This setting results in no conditions relating to tags in the rules. Therefore, rule evaluation of the LCR does not depend on the value of the tag.
For example, consider a table rule that evaluates to TRUE for all DML changes to the hr.locations table that originated at the dbs1.net source database.
Assume the ADD_TABLE_RULES procedure is run to generate this rule:
BEGIN DBMS_STREAMS_ADM.ADD_TABLE_RULES( table_name => 'hr.locations', streams_type => 'capture', streams_name => 'capture', queue_name => 'streams_queue', include_tagged_lcr => false, -- Note parameter setting source_database => 'dbs1.net', include_dml => true, include_ddl => false); END; /
Notice that the include_tagged_lcr parameter is set to false, which is the default. The ADD_TABLE_RULES procedure generates a rule with a rule condition similar to the following:
(((:dml.get_object_owner() = 'HR' and :dml.get_object_name() = 'LOCATIONS')) and :dml.is_null_tag() = 'Y' and :dml.get_source_database_name() = 'DBS1.NET' )
If a capture process uses a positive rule set that contains this rule, then the rule evaluates to FALSE if the tag for a change in a redo entry is a non-NULL value, such as '0' or '1'. So, if a redo entry contains a row change to the hr.locations table, then the change is captured only if the tag for the redo entry is NULL.
However, suppose the include_tagged_lcr parameter is set to true when ADD_TABLE_RULES is run:
BEGIN DBMS_STREAMS_ADM.ADD_TABLE_RULES( table_name => 'hr.locations', streams_type => 'capture', streams_name => 'capture', queue_name => 'streams_queue', include_tagged_lcr => true, -- Note parameter setting source_database => 'dbs1.net', include_dml => true, include_ddl => false); END; /
In this case, the ADD_TABLE_RULES procedure generates a rule with a rule condition similar to the following:
(((:dml.get_object_owner() = 'HR' and :dml.get_object_name() = 'LOCATIONS')) and :dml.get_source_database_name() = 'DBS1.NET' )
Notice that there is no condition relating to the tag. If a capture process uses a positive rule set that contains this rule, then the rule evaluates to TRUE if the tag in a redo entry for a DML change to the hr.locations table is a non-NULL value, such as '0' or '1'. The rule also evaluates to TRUE if the tag is NULL. So, if a redo entry contains a DML change to the hr.locations table, then the change is captured regardless of the value for the tag.
If you want to modify the is_null_tag condition in an existing system-created rule, then you should use an appropriate procedure in the DBMS_STREAMS_ADM package to create a new rule that is the same as the rule you want to modify, except for the is_null_tag condition. Next, use the REMOVE_RULE procedure in the DBMS_STREAMS_ADM package to remove the old rule from the appropriate rule set. In addition, you can use the and_condition parameter for the procedures that create rules in the DBMS_STREAMS_ADM package to add conditions relating to tags to system-created rules.
If you created a rule with the DBMS_RULE_ADM package, then you can add, remove, or modify the is_null_tag condition in the rule by using the ALTER_RULE procedure in this package.
See Also:
|
If you are using global rules to capture and apply DDL changes for an entire database, then online backup statements will be captured, propagated, and applied by default. Typically, database administrators do not want to replicate online backup statements. Instead, they only want them to run at the database where they are executed originally. An online backup statement uses the BEGIN BACKUP and END BACKUP clauses in an ALTER TABLESPACE or ALTER DATABASE statement.
To avoid replicating online backup statements, you can use one of the following strategies:
DBMS_STREAMS.SET_TAG procedure in your online backup procedures, and set the session tag to a value that will cause the online backup statements to be ignored by a capture process.|
Note: If you use Recovery Manager (RMAN) to perform an online backup, then the online backup statements are not used, and there is no need to set Streams tags for backups. |
| See Also:
Oracle Database Backup and Recovery Advanced User's Guide for information about making backups |
An apply process generates entries in the redo log of a destination database when it applies DML or DDL changes. For example, if the apply process applies a change that updates a row in a table, then that change is recorded in the redo log at the destination database. You can control the tags in these redo entries by setting the apply_tag parameter in the CREATE_APPLY or ALTER_APPLY procedure in the DBMS_APPLY_ADM package. For example, an apply process may generate redo tags that are equivalent to the hexadecimal value of '0' (zero) or '1'.
The default tag value generated in the redo log by an apply process is '00' (double zero). This value is the default tag value for an apply process if you use a procedure in the DBMS_STREAMS_ADM package or the CREATE_APPLY procedure in the DBMS_APPLY_ADM package to create the apply process. There is nothing special about this value beyond the fact that it is a non-NULL value. The fact that it is a non-NULL value is important because rules created by the DBMS_STREAMS_ADM package by default contain a condition that evaluates to TRUE only if the tag is NULL in a redo entry or an LCR. You can alter the tag value for an existing apply process using the ALTER_APPLY procedure in the DBMS_APPLY_ADM package.
Redo entries generated by an apply handler for an apply process have the tag value of the apply process, unless the handler sets the tag to a different value using the SET_TAG procedure. If a DML handler, DDL handler, or message handler calls the SET_TAG procedure in the DBMS_STREAMS package, then any subsequent redo entries generated by the handler will include the tag specified in the SET_TAG call, even if the tag for the apply process is different. When the handler exits, any subsequent redo entries generated by the apply process have the tag specified for the apply process.
See Also:
|
In a Streams environment that includes more than one database sharing data bidirectionally, you can use tags to avoid change cycling. Change cycling means sending a change back to the database where it originated. Typically, change cycling should be avoided because it can result in each change going through endless loops back to the database where it originated. Such loops can result in unintended data in the database and tax the networking and computer resources of an environment. By default, Streams is designed to avoid change cycling.
Using tags and appropriate rules for Streams capture processes, propagations, and apply processes, you can avoid such change cycles. This section describes various Streams environments and how tags and rules can be used to avoid change cycling in these environments.
This section contains these topics:
This scenario involves a Streams environment in which each database is a source database for every other database, and each database is a destination database of every other database. Each database communicates directly with every other database.
For example, consider an environment that replicates the database objects and data in the hr schema between three Oracle databases: mult1.net, mult2.net, and mult3.net. DML and DDL changes made to tables in the hr schema are captured at all three databases in the environment and propagated to each of the other databases in the environment, where changes are applied. Figure 4-1 illustrates an example environment in which each database is a source database.
Text description of the illustration strep032.gif
You can avoid change cycles by configuring such an environment in the following way:
NULL redo tags for changes from each source database. If you use a procedure in the DBMS_STREAMS_ADM package to create an apply process, then the apply process generates non-NULL tags with a value of '00' in the redo log by default. In this case, no further action is required for the apply process to generate non-NULL tags.
If you use the CREATE_APPLY procedure in the DBMS_APPLY_ADM package to create an apply process, then do not set the apply_tag parameter. Again, the apply process generates non-NULL tags with a value of '00' in the redo log by default, and no further action is required.
NULL. You do this by ensuring that each DML rule in the positive rule set used by the capture process has the following condition:
:dml.is_null_tag()='Y'
Each DDL rule should have the following condition:
:ddl.is_null_tag()='Y'
These rule conditions indicate that the capture process captures a change only if the tag for the change is NULL. If you use the DBMS_STREAMS_ADM package to generate rules, then each rule has such a condition by default.
This configuration prevents change cycling because all of the changes applied by the apply processes are never recaptured (they were captured originally at the source databases). Each database sends all of its changes to the hr schema to every other database. So, in this environment, no changes are lost, and all databases are synchronized. Figure 4-2 illustrates how tags can be used in a database in a multiple source environment.
Text description of the illustration strep033.gif
| See Also:
Chapter 14, "Multiple Source Replication Example" for a detailed illustration of this example |
This scenario involves a Streams environment in which one database is the primary database, and this primary database shares data with several secondary databases. The secondary databases share data only with the primary database. The secondary databases do not share data directly with each other, but, instead, share data indirectly with each other through the primary database. This type of environment is sometimes called a "hub and spoke" environment, with the primary database being the hub and the secondary databases being the spokes.
In such an environment, changes are captured, propagated, and applied in the following way:
An alternate scenario may use queue forwarding. If this environment used queue forwarding, then changes from secondary databases that are applied at the primary database are not captured at the primary database. Instead, these changes are forwarded from the queue at the primary database to all secondary databases, except for the one at which the change originated.
| See Also:
Oracle Streams Concepts and Administration for more information about apply forwarding and queue forwarding |
For example, consider an environment that replicates the database objects and data in the hr schema between one primary database named ps1.net and three secondary databases named ps2.net, ps3.net, and ps4.net. DML and DDL changes made to tables in the hr schema are captured at the primary database and at the three secondary databases in the environment. Next, these changes are propagated and applied as described previously. The environment uses apply forwarding, not queue forwarding, to share data between the secondary databases through the primary database. Figure 4-3 illustrates an example environment which has one primary database and multiple secondary databases.
Text description of the illustration strep030.gif
You can avoid change cycles by configuring the environment in the following way:
ps1.net to generate non-NULL redo tags that indicate the site from which it is receiving changes. In this environment, the primary database has at least one apply process for each secondary database from which it receives changes. For example, if an apply process at the primary database receives changes from the ps2.net secondary database, then this apply process may generate a raw value that is equivalent to the hexadecimal value '2' for all changes it applies. You do this by setting the apply_tag parameter in the CREATE_APPLY or ALTER_APPLY procedure in the DBMS_APPLY_ADM package to the non-NULL value.
For example, run the following procedure to create an apply process that generates redo entries with tags that are equivalent to the hexadecimal value '2':
BEGIN DBMS_APPLY_ADM.CREATE_APPLY( queue_name => 'strmadmin.streams_queue', apply_name => 'apply_ps2', rule_set_name => 'strmadmin.apply_rules_ps2', apply_tag => HEXTORAW('2'), apply_captured => true); END; /
NULL redo tags. The exact value of the tags is irrelevant as long as it is non-NULL. In this environment, each secondary database has one apply process that applies changes from the primary database.
If you use a procedure in the DBMS_STREAMS_ADM package to create an apply process, then the apply process generates non-NULL tags with a value of '00' in the redo log by default. In this case, no further action is required for the apply process to generate non-NULL tags.
For example, assuming no apply processes exist at the secondary databases, run the ADD_SCHEMA_RULES procedure in the DBMS_STREAMS_ADM package at each secondary database to create an apply process that generates non-NULL redo entries with tags that are equivalent to the hexadecimal value '00':
BEGIN DBMS_STREAMS_ADM.ADD_SCHEMA_RULES( schema_name => 'hr', streams_type => 'apply', streams_name => 'apply', queue_name => 'strmadmin.streams_queue', include_dml => true, include_ddl => true, source_database => 'ps1.net', inclusion_rule => true); END; /
include_tagged_lcr parameter to true when you run one of the procedures that generate capture process rules in the DBMS_STREAMS_ADM package. If you use the DBMS_RULE_ADM package to create rules for the capture process at the primary database, then make sure the rules do not contain is_null_tag conditions, because these conditions involve tags in the redo log.
For example, run the following procedure at the primary database to produce one DML capture process rule and one DDL capture process rule that each have a condition that evaluates to TRUE for changes in the hr schema, regardless of the tag for the change:
BEGIN DBMS_STREAMS_ADM.ADD_SCHEMA_RULES( schema_name => 'hr', streams_type => 'capture', streams_name => 'capture', queue_name => 'strmadmin.streams_queue', include_tagged_lcr => true, -- Note parameter setting include_dml => true, include_ddl => true, inclusion_rule => true); END; /
NULL. You do this by ensuring that each DML rule in the positive rule set used by the capture process at the secondary database has the following condition:
:dml.is_null_tag()='Y'
DDL rules should have the following condition:
:ddl.is_null_tag()='Y'
These rules indicate that the capture process captures a change only if the tag for the change is NULL. If you use the DBMS_STREAMS_ADM package to generate rules, then each rule has one of these conditions by default. If you use the DBMS_RULE_ADM package to create rules for the capture process at a secondary database, then make sure each rule contains one of these conditions.
For example, if a propagation propagates changes to the secondary database ps2.net, whose tags are equivalent to the hexadecimal value '2', then the rules for the propagation should propagate all LCRs relating to the hr schema to the secondary database, except for LCRs with a tag of '2'. For row LCRs, such rules should include the following condition:
:dml.get_tag()!=HEXTORAW('2')
For DDL LCRs, such rules should include the following condition:
:ddl.get_tag()!=HEXTORAW('2')
You can use the and_condition parameter in a procedure in the DBMS_STREAMS_ADM package to add these conditions to system-created rules, or you can use the CREATE_RULE procedure in the DBMS_RULE_ADM package to create rules with these conditions. See Oracle Streams Concepts and Administration for more information about the and_condition parameter.
This configuration prevents change cycling in the following way:
So, in this environment, no changes are lost, and all databases are synchronized.
Figure 4-4 illustrates how tags are used at the primary database ps1.net.
Text description of the illustration strep023.gif
Figure 4-5 illustrates how tags are used at one of the secondary databases (ps2.net).
Text description of the illustration strep028.gif
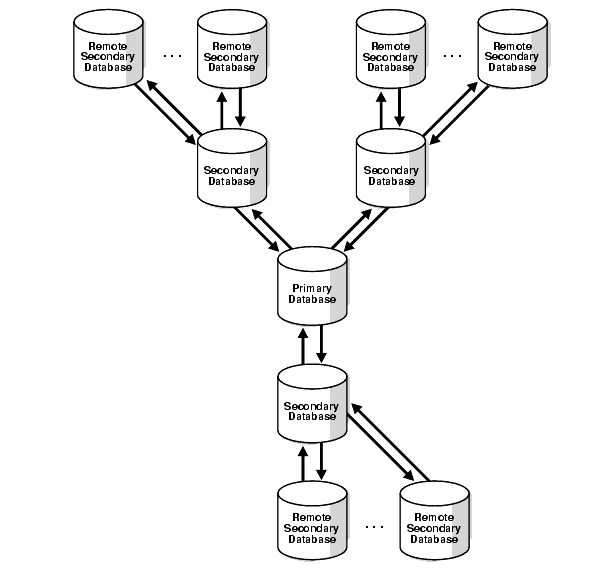
In this environment, one primary database shares data with several secondary databases, but the secondary databases have other secondary databases connected to them, which will be called remote secondary databases. This environment is an extension of the environment described in "Primary Database Sharing Data with Several Secondary Databases".
A remote secondary database does not share data directly with the primary database, but instead shares data indirectly with the primary database through a secondary database. So, the shared data exists at the primary database, at each secondary database, and at each remote secondary database. Changes made at any of these databases are captured and propagated to all of the other databases. Figure 4-6 illustrates an environment with one primary database and multiple extended secondary databases.
Text description of the illustration strep024.gif
In such an environment, you can avoid change cycling in the following way:
'00'. This value is the default tag value for an apply process.TRUE only if the tag in the LCR does not equal '00'. For example, enter a condition similar to the following for row LCRs:
:dml.get_tag()!=HEXTORAW('00')
You can use the and_condition parameter in a procedure in the DBMS_STREAMS_ADM package to add this condition to system-created rules, or you can use the CREATE_RULE procedure in the DBMS_RULE_ADM package to create rules with this condition. See Oracle Streams Concepts and Administration for more information about the and_condition parameter.
TRUE only if the tag in the LCR does not equal the tag value for the remote secondary database.
For example, if the tag value of a remote secondary database is equivalent to the hexadecimal value '19', then enter a condition similar to the following for row LCRs:
:dml.get_tag()!=HEXTORAW('19')
You can use the and_condition parameter in a procedure in the DBMS_STREAMS_ADM package to add this condition to system-created rules, or you can use the CREATE_RULE procedure in the DBMS_RULE_ADM package to create rules with this condition. See Oracle Streams Concepts and Administration for more information about the and_condition parameter.
By configuring the environment in this way, you prevent change cycling, and no changes originating at any database are lost.