Skip Headers

Oracle® Database Advanced Replication Management API Reference
10g Release 1 (10.1)

Part Number B10733-01
Go to Documentation Home
Home
Go to Book List
Book List
Go to Table of Contents
Contents
Go to Index
Index
Go to Master Index
Master Index
Go to Feedback page
Feedback

Go to previous page
Previous
Go to next page
Next
View PDF

1
Overview of Replication

This chapter reviews the process of building a replication environment with the replication management API.

This chapter contains these topics:

Overview of Creating a Replication Environment

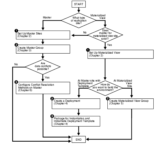
Figure 1-1 illustrates the basic steps required to build a replication environment. Regardless of the type of replication site or sites that you are building, you begin by setting up the replicated site.

After you have set up your replication sites, you are ready to begin building your master groups and materialized view groups. After you have built your replication environment, make sure that you review Chapter 6 and the chapters in Part II, "Managing and Monitoring Your Replication Environment", to learn about conflict resolution and managing your replication environment.

Figure 1-1 Create Replication Environment Process

Text description of rarovera.gif follows

Text description of the illustration rarovera.gif

Before You Start

Before you begin setting up your replication site, make sure you plan your replication environment so that it meets your needs. Planning considerations include: