| Oracle® Application Server Upgrade and Compatibility Guide 10g (10.1.4.0.1) for UNIX Part Number B28188-01 |
|
|
View PDF |
Use this chapter to get a high-level overview of the upgrade steps. This chapter contains the following sections:
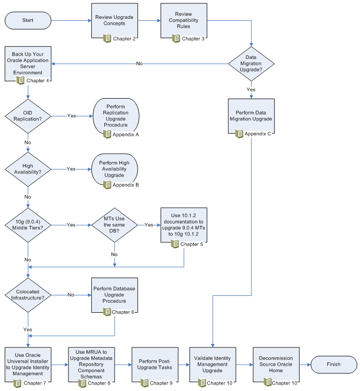
Figure 1-1 provides a high-level flow chart showing all the steps required in order to upgrade your Oracle Application Server environment to Oracle Identity Management 10g (10.1.4.0.1).
Where applicable, the flow chart provides references to the chapter in the book where you can find the instructions to perform each step.
Figure 1-1 Overall Process Flow for Oracle Identity Management 10g (10.1.4.0.1) Upgrade

Refer to Table 1-1 for an explanation of the steps within the flow chart.
Table 1-1 Description of the Steps in the Upgrade Process Flow Chart
| Step | Description | More Information |
|---|---|---|
|
Review Upgrade Concepts |
Before you begin, make sure you are familiar with the basic concepts of the Oracle Application Server upgrade, including typical upgrade scenarios and the basic rules of upgrade. |
Chapter 2, "Oracle Application Server Upgrade Concepts" |
|
Review Compatibility Rules |
Make sure your upgraded 10g (10.1.4.0.1) components will be able to work with any other Oracle Application Server components that already exist in your environment. |
Chapter 3, "Understanding Version Compatibility" |
|
Data Migration Upgrade? |
The Data Migration method of upgrading Oracle Identity Management is an alternative approach to upgrading the Oracle Identity Management data stored in the OracleAS Infrastructure database. Instead of using Oracle Universal Installer to upgrade to 10g (10.1.4.0.1), you use command-line utilities to export your existing Oracle Identity Management data and then restore it into a newly installed 10g (10.1.4.0.1) OracleAS Infrastructure database. Use this step in the flow chart to review Appendix C and consider the data migration method of upgrade and whether or not it is the best upgrade method for your environment. |
Appendix C, "Using the Data Migration Method of Upgrading OracleAS Identity Management" |
|
Back Up Your Oracle Application Server Environment |
Review the recommended backup strategies for your Oracle Application Server environment, as well as the system availability expectations during the upgrade. |
Chapter 4, "Backup Strategies and System Availability During an Upgrade" |
|
OID Replication? |
If you are running Oracle Internet Directory in a replicated environment, review the special instructions for upgrading the OracleAS Identity Management components in such an environment. |
Appendix A, "Performing an Oracle Identity Management Multimaster and Fan-Out Replication Upgrade" |
|
High Availability? |
If you are upgrading a 10g (9.0.4) or 10g Release 2 (10.1.2) high availability environment, review the special instructions for upgrading those supported environments. |
Appendix B, "Upgrading High Availability Configurations" |
|
10g (9.0.4) Middle Tiers? |
If you have installed any 10g (9.0.4) middle tiers in your Oracle Application Server environment, you might have to upgrade those middle tiers to 10g Release 2 (10.1.2) before you proceed. |
Chapter 5, "Upgrading 10g (9.0.4) Middle Tiers to 10g Release 2 (10.1.2)" |
|
MTs Use Same DB? |
If your 10g (9.0.4) middle tiers use the same OracleAS Metadata Repository as your OracleAS Identity Management components, then you must upgrade those middle tiers to 10g Release 2 (10.1.2). On the other hand, if the 10g (9.0.4) middle tiers use a OracleAS Metadata Repository that is stored in a separate database, then you can skip to the next step in the Upgrade process. |
Chapter 5, "Upgrading 10g (9.0.4) Middle Tiers to 10g Release 2 (10.1.2)" |
|
Colocated Infrastructure? |
If the OracleAS Identity Management installation you are upgrading is not part of a colocated Infrastructure, you must first upgrade the database that hosts the OracleAS Metadata Repository. Otherwise, if OracleAS Identity Management is part of a colocated Infrastructure, you can skip this step. |
Chapter 6, "Upgrading the Database That Hosts the OracleAS Metadata Repository" |
|
Use Oracle Universal Installer to Upgrade Identity Management |
To upgrade OracleAS Identity Management to 10g (10.1.4.0.1), you use Oracle Universal Installer. During the installation, Oracle Universal Installer locates any existing installations on your system. You can then select the option to upgrade the existing OracleAS Identity Management installations to 10g (10.1.4.0.1). |
Chapter 7, "Using Oracle Universal Installer to Upgrade Oracle Identity Management" |
|
Use MRUA to Upgrade Metadata Repository Component Schemas |
After you upgrade OracleAS Identity Management, you can then upgrade the rest of the component schemas in the OracleAS Metadata Repository. This step ensures that the schemas are upgraded to the same version you would have if you had installed a new 10g (10.1.4.0.1) OracleAS Identity Management Oracle home. |
Chapter 8, "Using MRUA to Upgrade the OracleAS Metadata Repository" |
|
Perform Post-Upgrade Tasks |
Depending upon the OracleAS Identity Management components and features you are using, you might have to perform a set of post-upgrade procedures. |
Chapter 9, "Component-Specific Post-Upgrade Procedures" |
|
Validate Identity Management Upgrade |
After the OracleAS Identity Management upgrade, you should verify that the upgrade was successful and that your OracleAS Identity Management components are working properly. |
Section 10.1, "Task 1: Verify the Oracle Identity Management Upgrade" |
|
Decommission Source Oracle Home |
After you confirm that the upgrade was successful, you can consider decommissioning and removing the previous installations. However, be sure to carefully review the decommisioning documentation before you remove the source Oracle home. |
Section 10.2, "Task 2: Decommission the OracleAS Identity Management Source Oracle Home" |