This chapter provides an overview of PeopleSoft Enterprise Order Capture applications and discusses:
PeopleSoft Order Capture business processes.
PeopleSoft Order Capture integrations.
PeopleSoft Order Capture and PeopleSoft Order Capture Self Service implementation.
Note. Although Order Capture and Order Capture Self Service are separately licensed applications, most references to business processes and implementation steps in this chapter apply equally to both applications.
PeopleSoft Enterprise Order Capture Applications Overview
PeopleSoft Customer Relationship Management (PeopleSoft CRM) consists of two applications which contribute to the interactive selling experience:
PeopleSoft Enterprise Order Capture.
This internally facing application is a robust customer relationship management (CRM) order management tool that enables customer sales representatives (CSRs) or sales representatives to manage orders and quotes.
PeopleSoft Enterprise Order Capture Self-Service.
This externally facing application enables web users—such as brokers, business customers, and consumer customers—to easily create and manage their own orders and quotes.
Order Capture Applications
Order Capture applications utilize:
The CRM customer data model (CDM, also referred to as the business object relationship model [BORM]).
The CDM (or BORM) is a powerful tool with which you can define the structure of your customer base and the relationships between various business entities such as companies, sites, partners, resellers, or consumer families. The BORM enables businesses with complex business models to define this data structure within their CRM systems, which controls system behavior, workflow, and business rules according to that definition.
See PeopleSoft Enterprise CRM 9 Business Object Management PeopleBook.
This data model enables the definition and creation of the products and services the PeopleSoft software will support. You have numerous options in doing so such as, dynamic packages, nested packages, product relationships, and complex configurations.
See Setting Up Products.
This pricing tool uses the latest PeopleTools technologies to deliver a robust, high-performance engine. It integrates seamlessly with Order Capture applications to apply complex pricing structures and scenarios. PeopleSoft Enterprise Pricer has an intuitive user interface that is geared to use by your marketing managers.
CRM catalog functionality is available to Order Capture applications. With it, you can create region-specific catalogs, display template configurations, apply permission-filtering, and enable product comparisons. CRM catalogs integrate fully with Order Capture, Order Capture Self Service, and PeopleSoft Advisor for the purpose of product, service, or solution recommendations. Additionally, Catalog Search employs the Verity search engine.
See Creating Catalogs.
Order Capture offers these features:
Order and quote management.
Order Capture delivers order and quote management functionality for both tangible and nontangible products, such as services. (For example, a monthly service agreement for cable television service is a service product.)
Order Capture workbenches are unique to the enterprise, and they perform three main functions. First, they are a central navigation point from which you can set up Order Capture and Order Capture Self Service, after you have defined your business units. The system consolidates specific setup tasks into one of three workbenches: Setup Workbench, Capture Type Workbench, and Integration Workbench. These workbenches all appear in the Set Up CRM, Product Related, Order Capture menu.
Second, you can configure the 'look and feel' of the Order Capture runtime pages by defining and then selecting specific display templates.
Third, you can create application class sets and plug the logic of those application classes into a workbench feature to create new events for your order capture business process.
Note. The Customer Connection document “Understanding Application Classes in Order Capture and Order Capture Self Service” explains how to harness the power of application classes.
Functional Area Navigation (FAN) pages, personalizations, and hotkeys.
CSRs can begin their interactive selling activities from a FAN page that provides one-click access to the main features of Order Capture. Customer Service administrators can personalize the look and feel of the order entry form for CSRs and CSRs can use hotkeys for rapid data entry.
Order Capture provides integration with both PeopleSoft and third party fulfillment systems or supply chain management products. For example, there is a tight integration with PeopleSoft Supply Chain Management (PeopleSoft SCM) so that order fulfillment and detailed maintenance activity is possible.
Note. Integration points support the sending and receiving of orders, quotes, product availability, and order status information.
Order capture business projects.
Configurable business projects power order fulfillment. Business projects enable you to configure the phases, tasks, and events that occur once an order is submitted.
Order Capture delivers instant, detailed business analytics information for revenue and metrics. User roles control access to enterprise-wide report information.
Order Capture enables you to create customers, consumers, and contacts while you are in the midst of a transaction without having to navigate to the standard setup components to define customer information.
Order Capture can establish automatic correspondences using email or print for order or quote maintenance, or submission activity. Also, CSRs can generate correspondences manually by clicking the Send Correspondence button on the Entry Form page.
Support for taxes, including value-added tax (VAT).
Order Capture integrates with Taxware, Vertex, and WorldTax software applications to calculate and display tax information directly on order forms.
Integration to Agreements.
Integration with PeopleSoft Proposal Management.
Bulk order creation and maintenance.
Credit card integration.
Freight integration with ConnectShip.
In addition to most Order Capture features, Order Capture Self Service delivers:
Support for self-service registration and profile and address maintenance.
A Contact Us feature that includes real-time chat with a CSR.
Security roles and privileges that control what a self-service user sees.
Quick entry, to enable the rapid creation of orders.
Order tracking functionality.
Other standard self-service features, such as Checkout and Shopping Cart.
Order Capture Applications Business ProcessesThis section discusses the business processes that you can perform using Order Capture applications.
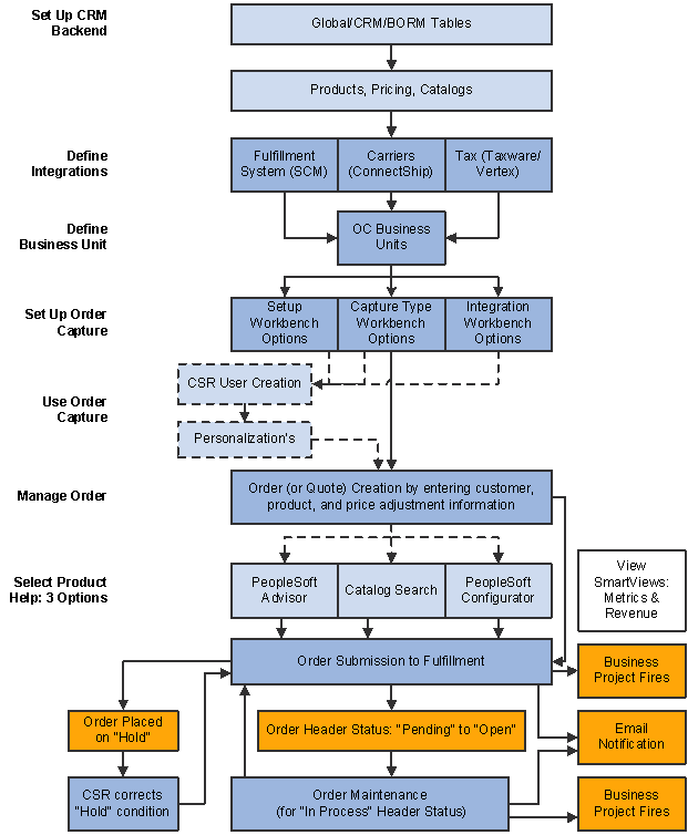
Order Capture Process Flow
This diagram illustrates the primary Order Capture business processes. The diagram identifies:
High-level implementation and setup tasks for which an Order Capture implementer is responsible.
Main business processes available for use by an Order Capture CSR.

Order Capture process flow
We discuss these setup processes in the setup chapters in this PeopleBook.
We discuss these business processes in the business process chapters in this PeopleBook.
See Also
Setting Up PeopleSoft Order Capture
Order Capture IntegrationsOrder Capture integrates with most PeopleSoft CRM applications. Generally, this occurs in the form of other CRM applications channeling CSRs, call center agents, marketing managers, or sales representatives to the entry form where they can create an order or quote.
PeopleSoft CRM Applications
Order Capture integrates directly with these PeopleSoft CRM features or applications:
360-Degree View.
PeopleSoft Advanced Configurator.
This integration enables complex configuration of products directly from the order line.
PeopleSoft FieldService.
Order Capture provides support for both service order generation and installed products.
PeopleSoft Marketing.
Order Capture displays campaigns that are targeted to your customers.
PeopleSoft Real-Time Advisor.
This integration enables CSRs to launch a PeopleSoft Advisor dialog and, using a question and answer session, match a buyer with a recommendation for a product, service, or solution.
PeopleSoft Sales.
This integration supports the creation of a quote or order from a sales lead or opportunity.
PeopleSoft Support.
This integration enables call center agents to generate a sale from a case.
PeopleSoft Telemarketing.
This integration enables telemarketers to quickly convert a phone call opportunity into a sale.
Order Capture and Order Capture Self Service use integration points to connect to fulfillment systems and other third-party applications. PeopleSoft CRM integration points connect you to:
PeopleSoft SCM or similar systems.
This integration enables order fulfillment.
Credit Card Integration Point.
This enables integration with third-party credit card authorization and payment vendors directly from Order Capture and Order Capture Self Service.
Carriers and tax calculation systems.
Integration with ConnectShip (for freight) and Taxware or Vertex (for taxes) enables order capture applications to calculate freight, sales tax, and VAT directly from an order.
This table lists cross-references to third-party information:
|
Third-Party Application |
System Type |
Company URL |
|
Shipping cost calculation |
http://connectship.com |
|
|
Sales and use tax calculation |
http://www.taxware.com |
|
|
Taxware |
WorldTax |
http://www.taxware.com/products/worldtax.html |
|
Sales and use tax calculation |
http://www.vertexinc.com |
Note. Supplemental information about how to set up third-party application integrations is located on the PeopleSoft Customer Connection website.
Order Capture Applications ImplementationPeopleSoft Setup Manager enables you to generate a list of setup tasks for your organization based on the features that you are implementing. The setup tasks include the components that you must set up, listed in the order in which you must enter data into the component tables, and links to the corresponding PeopleBook documentation.
Order Capture applications also provide component interfaces to help you load data from your existing system into order capture tables. Use the Excel to Component Interface utility with the component interfaces to populate the tables.
This table lists all of the Order Capture components that have component interfaces:
|
Component |
Component Interface |
Reference |
|
Order Capture component interfaces: |
||
|
CARRIER |
CARRIER_SCI_SCI |
|
|
RO_BUS_UNIT |
RO_BUS_UNIT_SCI |
|
|
RO_CATALOG |
RO_CATALOG_SCI |
See Understanding Product, Pricing, Proration, and Catalogs. |
|
RO_DEFN |
RO_DEFN_SCI |
|
|
RO_DEFN_INTEGRATE |
RO_DEFN_INTEGRATE_SCI |
|
|
RO_TYPE |
RO_TYPE_SCI |
|
|
Order Capture Self-Service component interfaces: |
||
|
RB_SRTY_PRIV |
RB_SRTY_PRIV_SCI |
|
|
RB_SRTY_PRIV_DELTA |
RB_SRTY_PRIV_DELTA_SCI |
|
|
RB_SRTY_PRIV_DFLT |
RB_SRTY_PRIV_DFLT_SCI |
|
|
RX_GUEST_REG_TMPLT |
RX_GUEST_REG_TMPLT_SCI |
|
|
RX_REP_REG_TABLE |
RX_REP_REG_TABLE_SCI |
|
Other Sources of Information
In the planning phase of your implementation, take advantage of all PeopleSoft sources of information, including the installation guides, table-loading sequences, data models, and business process maps. A complete list of these resources appears in the preface in the PeopleSoft Enterprise CRM 9 Application Fundamentals PeopleBook, with information about where to find the most current version of each.
See Also
PeopleSoft Enterprise Setup Manager for CRM 9 PeopleBook
PeopleSoft Enterprise Customer Relationship Management Application Fundamentals Preface
Enterprise PeopleTools 8.48 PeopleBook: PeopleSoft Component Interfaces