This chapter discusses how to:
Integrate with PeopleSoft Accounts Payables.
Integrate with PeopleSoft Project Costing.
Integrate with PeopleSoft Purchasing.
Integrate with PeopleSoft HCM (Human Capital Management).
Integrate with PeopleSoft Resource Management.
Integrate with PeopleSoft Recruiting Solutions.
Integrating with Accounts Payables ApplicationsThis section discusses how to export approved PeopleSoft Services Procurement transactions to PeopleSoft Payables or to a third-party accounts payable application to create invoices.
Here are the steps to export services transactions:
If you are using PeopleSoft Payables, use the Voucher Batch Req page to run the Voucher Build Application Engine process to generate the voucher.
If you are not using PeopleSoft Payables, use the Export To Payables Application Engine process to export invoice data to a flat file.
Note. You specify the accounts payable application interface using the Accounts Payable Interface page.
If the currency on the invoice is different from the currency defined for the vendor, the system uses the rate type on the
Services Procurement Business Unit Options page to convert the invoice amount into the vendor's currency.

Page Used to Integrate with Accounts Payables Applications
|
Page Name |
Object Name |
Navigation |
Usage |
|
SPA_GEN_INV_EXPORT |
Services Procurement, Services Settlement, Export to Payables |
Export invoicing data to a PeopleSoft Payables staging table or to a flat file. |

Exporting Services Transactions for InvoicingAccess the Export To Payables page.
Enter the run control parameters for exporting invoicing data.
Process Results
The Export To Payables process writes to PeopleSoft Payables staging tables or a flat file based on the PeopleSoft Accounts Payable interface defined for the SetID.
If you selected PeopleSoft AP as the accounts payable application interface using the Accounts Payable Interface page, the PeopleSoft Application Engine (SPF_IEXPMAIN) exports invoicing data approved in PeopleSoft Services Procurement to staging tables (VCHR_HDR_STG, VCHR_LINE_STG, and VCHR_DIST_STG) in PeopleSoft Payables.
Note. After running the Export to Payables process, use the Voucher Build process in PeopleSoft Payables to generate vouchers for the approved invoices posted to PeopleSoft Payables.
If you selected Other as the accounts payable application interface using the Accounts Payable Interface page, the process exports invoicing data approved in PeopleSoft Services Procurement to a fixed format, comma-separated values (CSV) flat file, which you can use to import data into an accounts payable application and generate invoices.
Integrating with PeopleSoft Project CostingThis section discusses how to export approved time and expense transaction data to PeopleSoft Project Costing.
Here are the steps:
Export approved time and expense information to a staging table.
In PeopleSoft Project Costing, run the process to import staging table data into PeopleSoft Project Costing tables.
Note. PeopleSoft Services Procurement only exports resource-based transactions to PeopleSoft Project Costing. Deliverables-based transactions (progress log data) are not exported to PeopleSoft Project Costing.

Pages Used to Integrate with PeopleSoft Project Costing
|
Page Name |
Object Name |
Navigation |
Usage |
|
SPF_PROJ_EXP |
Services Procurement, Manage Projects and Activities, Send Time/Expenses to Projects |
Define run control parameters for exporting time and expense data to a staging table. |
|
|
Cost Collection - Services Procurement |
PC_SP_TO_PC |
Project Costing, Cost Collection, Services Procurement |
Load PeopleSoft Services Procurement staged data into PeopleSoft Project Costing. |

Exporting Time and Expense Data to PeopleSoft Project CostingAccess the Send Time/Expenses To Projects page.
Define the parameters used to export the time and expense data.
The PeopleSoft Application Engine process (SPA_PROJ_EXP) exports approved time and expense transaction data from PeopleSoft Services Procurement time and expense tables to the Project Resource staging table (SP_PROJ_RES_STG).
Note. Run the Cost Collection process in PeopleSoft Project Costing for Services Procurement Application Engine process (PC_SP_TO_PC) to load the staged data into PeopleSoft Project Costing.
Integrating With PeopleSoft Purchasing
This section discusses how to pass approved service work orders information to the PeopleSoft Purchasing application.
Here are the steps:
The requester or service coordinator clicks the Process Purchase Order button at the bottom of the Work Order page to submit the work order details to the purchase order staging table PO_ITM_STG.
After you click the Process Purchase Order button, a link to the quick source application engine appear at the bottom of the Work Order - Cost page.
Use the quick source process to create purchase orders from data in the staging table.
Note. This process occurs regardless if a requisition is associated to a work order.
Note. If a new resource is assigned to the work order from a different vendor or for a different currency, a new purchase order will be created. The original work order amount will be broken out between the original work order and the replacement work order.
See Also
Integrating With PeopleSoft HCM
When you implement both PeopleSoft Services Procurement and HCM applications, you can configure HCM as the system of record to maintain user details. When the HCM Person Integration installation option is enabled on the Services Procurement Installation Options page, the enterprise administrators can register a Services Procurement user as an HCM person with a unique employee ID and create unique operator login profiles within the HCM database.
The following six users are either registered in the HCM database with a unique Person ID, or they are created in the SCM database without a Person ID. Each user has a specific role that enables them to perform specific tasks within the application:
Service Procurement Administrator: This user can register all other users in the Services Procurement system, as well as perform basic application setup.
This user is created in the HCM database and has a unique person ID.
Approver: This enterprise user may be designated as requisition, work order, or time and progress log approver.
This user is created in the HCM database and has a unique person ID.
Requester: This enterprise user determines specific requirements for a resource and creates a requisition listing those requirements.
The requester might designate a service coordinator to source the requisition and handle the fulfillment process. This user is created in the HCM database and has a unique person ID.
Service Coordinator: This user may work for the enterprise or the supplier.
The user who handles the sourcing of requisitions to different suppliers and also handles supplier bids to ensure that the request is filled with the most qualified resource.
The service coordinator must have a unique service procurement person ID.
Service Provider Contact: This is a non-enterprise user who manages a team of service providers and handles bidding with the service coordinator.
This user is registered in the SCM database and does not have a unique person ID.
Service Provider: This supplier resource is submitted as a potential candidate for a sourced requisition.
The service provider is registered in the SCM database and has a unique services procurement person ID. Once this user is registered in the SCM database, personal data is sent back to the HCM database, where a new person entry and operator login profile is created for the service provider.
See Also
Integrating With PeopleSoft Resource Management
PeopleSoft Resource Management provides an end-to-end solution for managing services spend and for maximizing the value obtained from those services. PeopleSoft Services Procurement integrates with PeopleSoft Resource Management, enabling internal services orders to become a valid external service purchasing request. This enables enterprises to better utilize internal workforces before bringing in external resources.
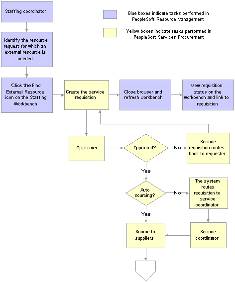
The following diagram illustrates the integration between PeopleSoft Services Procurement and PeopleSoft Resource Management:

Services Procurement integration with Resource Management (1 of 2)

Services Procurement integration with Resource Management (2 of 2)
Service orders that are created in Resource Management are sent to Services Procurement for fulfillment by way of the Staffing Workbench. The user transfers directly to the Service Procurement requisition pages with populated data from the Resource Management system. The normal requisition process flow is followed, which includes updates to Resources Management upon filling the requisition and submitting and releasing the work order. The work order process creates an assignment and establishes the candidate as a resource on the Resource Management side.
See Also
Understanding Integration with PeopleSoft Services Procurement
Integrating With PeopleSoft Recruiting Solutions
PeopleSoft Recruiting Solutions provides a single point of entry for both permanent and contingent worker requests. Requests for contingent workers that are created in Recruiting Solutions may be routed to Services Procurement for fulfillment. If the Recruiting Solutions users chooses to post the job to Services Procurement, the user transfers directly to the Services Procurement requisition pages. Data from the Recruiting Solutions job posting is transferred to the Services Procurement requisition by way of an XML message in the HR-XML consortium standard “Position Opening” message format. Standard requisition defaulting logic is used to fill in any data used by Services Procurement that is not provided from Recruiting Solutions where available, and all remaining data must be defined manually.
The requisition then undergoes the normal workflow path for approval and sourcing within Services Procurement. Once the requisition is filled and the related work order is approved, Recruiting Solutions is updated with information about the worker by way of an XML message in the HR-XML consortium standard “Candidate” message format.
Note. Cancellation of a requisition created by Recruiting Solutions must be initiated from the Recruiting Solutions system.
Note. All Recruiting Solutions requesters in the HCM database must have a user profile defined in the SCM database and they must also be set up as Services Procurement requesters.