| Oracle Contract Lifecycle Management for Public Sector Purchasing User Guide Release 12.1 Part Number E18423-02 | Contents | Previous | Next |
Oracle Contract Lifecycle Management for Public Sector (CLM) is a comprehensive solution for managing procurement processes that need to be performed by federal agencies. CLM features are available in OA Framework HTML pages. CLM supports FAR, DFARS, and other agency regulations that define the federal business processes, and encompasses a full procure-to-pay process flow within Oracle e-Business Suite which maximizes benefits to federal users. CLM enables contracting officers to drive operational excellence in federal procurement functions and enables the agencies to cut procurement costs dramatically. By providing the end-to-end business intelligence with a single source of data, CLM provides data transparency and visibility and provides contracting officers with support for strategic planning and improved decision making.
The following process flow depicts the procurement lifecycle in CLM:
Contract Lifecycle Management

The flow starts with the creation of a purchase requisition which is a document that represents a requirement or demand for supplies and services. This is associated to an acquisition plan that outlines the procurement plan on a larger scale. The purchase requisition is converted to a solicitation and the solicitation is sent out to vendors for obtaining their quotes/offers. When the offers are received from the vendors, the offers are evaluated and the contract is awarded to one of the vendors.
This process depicts all of the major procurement steps from purchase request initiation and commitment, through competitive solicitation with an offer evaluation phase, and ultimate award decision. The process is often not executed in its entirety – several steps are optional and at the discretion of the contracting officer depending on the procurement process. Some steps may be required by an agency in order to follow it's policies and regulations, but from a system’s perspective, the steps can be executed without every procurement document in the chain.
You can create a configurable, intelligent numbering format for CLM documents that follow Federal Acquisition Regulations (FAR) and Defence Federal Acquisition Regulations (DFARs) processes. Based on your configuration and setup of the numbering structure, a document number is defaulted automatically on the CLM documents. You can modify the defaulted document number as long as the document is in draft mode. Lines for CLM documents are automatically numbered in accordance to line/ subline numbering conventions used in federal agencies. CLINs are automatically numbered with four-character strings (0001, 0002, etc.) which can be modified by the user, while SLINs append a two-character string (0001AA, 0001AB, 000101, 000102). The contracting professional can modify the system assigned line number.
Note: To set up the document numbering structure for use in purchasing documents, please refer to the Oracle Contract Lifecycle Management for Public Sector Implementation Guide.
For more information about Document Numbering, please refer to the appendix - Common CLM Functionality.
The Contract Line (CLIN) and Sub-line (SLIN) structure is used in all CLM documents, including modifications and amendments to the purchasing documents. A Contract Line captures information about the item(s) or service(s) to be procured in the contract with or without the pricing details. Thus, a Contract Line (CLIN) can be a priced line or an informational line. Similarly, sub-lines, which are used to capture additional information about the CLIN, can be priced sub-lines or informational sub-lines.
When a line is added to a CLM document, it is numbered automatically according to the line numbering setup that follows federal government regulations. This provides a flexible way to configure line numbering. In the CLM document, you can specify if the line should be priced or informational, as well as organize them into a complex line and sub-line structure, in accordance with federal regulations.
For more information on CLINs/SLINs, please refer to the appendix - Common CLM Functionality.
You can choose to create an option line on a purchasing document that you intend to exercise as a regular line at a future point in time. Instead of modifying / amending the source document at a future date, enter the anticipated options that the base line is associated to. For example, a software purchase can be entered as a base line. This necessarily entails support and training as options for the purchase of a software package. Therefore support and training can be entered as option lines as the vendor has promised them. At a later date, the options of support and training can be exercised as regular purchase order lines because the vendor has now promised to deliver support and training. The option lines of support and training, once exercised, can be received and invoiced as well.
This capability in CLM enables the contracting professional to mark lines as Option lines – lines which can be exercised later via a modification to the award if desired. Option lines can be associated with base lines and often involve follow-on work. Option lines behave similarly to CLINs/SLINs except they are not funded until exercised after the awarding of the contract.
A CLIN or SLIN can be further defined as an Option Line. An Option Line stores and displays information that is used at a future point in time.
Options

This diagram explains the flow of Option lines between different CLM users.
For more information on Options, please refer to the appendix - Common CLM Functionality.
Using CLM, contracting professionals are able to price Awards, Orders, IDVs and Modifications by specifying federal Contract Types such as Firm Fixed Price, Cost plus Award Fee, Time & Materials, Cost Sharing, etc. The Contract Types form the basis for determining the price payable to a vendor. Prices are manually entered by the user or are defaulted on the purchasing document line depending on the item/supplies/service setup. The final price calculation depends on a number of factors: Contract Type, Cost Constraint, price of the item/service.
The CLIN or SLIN can be a Priced or Informational line. For pricing calculations to take place, the line should be defined as a Priced Line, and not an Informational Line.
Lines can be Quantity Based or Amount Based. A Quantity Based Line Type enables you to enter information for goods/supplies. An Amount Based Line Type enables you to enter pricing information about services. Select a value from the Type LOV in the Lines region (for each row) to specify if you wish to use a Quantity Based or an Amount Based Line. Different Contract Types display depending on the line type you select.
The Contract Type is available on the lines of a Purchase Requisition, an Award, IDV or a Solicitation. The Contract Type may be changed by the user depending on business requirements.
The IDC Type field displays for Solicitation documents and IDVs on the line details page.
For more information on Pricing, please refer to the appendix - Common CLM Functionality.
CLM enables you to provide funding information for an Requisition, Award / Order. You can create and approve Requisitions, Awards and Orders with no funding or with partially available funds. You can incrementally fund the Award / Order lines through the Modification feature, depending upon the availability of funds. Additionally, you can add funds to an existing distribution or add new distribution(s) to an existing line.
Due to system-enforced rules, you cannot receive and pay beyond the funded line amount thereby ensuring that the obligation cannot be more than the funds available.
Contract Funding guidelines are outlined in the FAR site. You can reserve funds for a Requisition or Award line and ensure that the line amount is equal to or less than the reserved or encumbered amount. Enter the funded value on purchasing documents such as Requisitions and Awards. You can reserve funds as Null, partially or fully, i.e., the funded amount can be less than the line amount. You can modify these documents without having to liquidate the existing funds on the documents.
Note: IDVs will not have the funded value field, i.e. IDVs cannot be encumbered.
Funding

As shown in the diagram above, an example award of $300 can be incrementally funded quarter by quarter, based on the fund allocation and availability.
For more information on Funding, please refer to the appendix - Common CLM Functionality.
Part 43 of the FAR site defines contract modifications and the regulations associated with them.
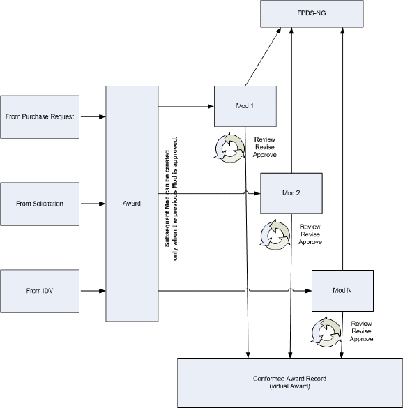
A Modification is a procurement instrument used in the post-award process for making a change to the Award or IDV. The conformed copy is not updated with the information from the Modification until the Modification is processed.
When Contract Administrators need to make changes to a conformed award even though it has been approved by the relevant approvers, a modification document is created.
Modification Creation Flow

Using Modifications, you can perform the following:
Add funds incrementally
No-Cost cancellation of an award
Partially terminate an award or line, for default or convenience
Exercise Options
Provide ability for the supplier to indicate acceptance by signing the document
Specify proxy signature on behalf of the supplier
View the changed values for the pricing fields (quantity, pricing, line amounts etc.)
A System Generated Description, containing the statements describing the changes carried out using a modification, is generated automatically prior to finalization and approval of the modification. This description gets printed as part of the SF30 form generated for modifications.
For more information on Modifications, please refer to the chapter Modifications.
![]()
Copyright © 2010, 2011, Oracle and/or its affiliates. All rights reserved.