Ces notes de version contiennent des informations importantes disponibles au moment de la sortie. Vous y trouverez une description des nouvelles fonctions et améliorations, des limites et problèmes connus, des notes techniques, ainsi que d’autres informations sur cette version. Lisez ce document avant d’utiliser Directory Server Enterprise Edition.
Ce manuel comprend les chapitres suivants.
Le Chapitre 2Problèmes de compatibilitéconcerne la compatibilité avec les versions précédentes du produit et les éventuelles modifications qui seront apportées ultérieurement au logiciel Directory Server Enterprise Edition.
Le Chapitre 3Remarques sur l’installation aborde l'installation, y compris les configurations matérielle et logicielle requises.
Le Chapitre 4Directory Server Bogues résolus et problèmes connus aborde les résolutions de bogues et les problèmes relatifs à &cnDirectory Server;.
Le Chapitre 5Bogues résolus et problèmes connus de Directory Proxy Server aborde les résolutions de bogues et les problèmes relatifs à Directory Proxy Server.
Le Chapitre 6Bogues résolus et problèmes connus de Identity Synchronization pour Windows aborde les résolutions de bogues et les problèmes relatifs à Identity Synchronization pour Windows.
Le Chapitre 7Bogues résolus et problèmes connus de Directory Server Resource Kit présente Directory Server Resource Kit. Il aborde également les résolutions de bogues et les problèmes relatifs à Directory Server Resource Kit.
Cette documentation présente l'utilisation de SunTM Directory Server Enterprise Edition pour évaluer, concevoir, déployer et administrer des services d'annuaire. De plus, elle illustre comment développer des applications clientes pour Directory Server Enterprise Edition. L'ensemble de documentation sur Directory Server Enterprise Edition est disponible dans http://docs.sun.com/coll/1819.1.
Le tableau suivant répertorie tous les documents disponibles.
Tableau P–1 Documentation de Directory Server Enterprise Edition|
Titre du document |
Contenu |
|---|---|
|
Notes de version de Sun Directory Server Enterprise Edition 7.0 |
Contient les dernières informations sur Directory Server Enterprise Edition, y compris les problèmes connus. |
|
Sun Directory Server Enterprise Edition 7.0 Documentation Center |
Contient des liens vers les rubriques clés de la documentation qui peuvent vous aider à localiser rapidement les informations clés. |
|
Sun Directory Server Enterprise Edition 7.0 Evaluation Guide |
Présente les principales fonctionnalités de cette version. Présente le fonctionnement de ces fonctionnalités et leurs avantages dans le cadre d'un déploiement que vous pouvez mettre en oeuvre sur un système indépendant. |
|
Sun Directory Server Enterprise Edition 7.0 Deployment Planning Guide |
Présente la procédure de planification et de conception de services d'annuaire hautement disponibles et évolutifs à partir de Directory Server Enterprise Edition. Présente les concepts et principes de base de la planification et de la conception du déploiement. Présente le cycle de vie de la solution et des exemples et stratégies de haut niveau à mettre en oeuvre lors de la planification de solutions basées sur Directory Server Enterprise Edition. |
|
Sun Directory Server Enterprise Edition 7.0 Installation Guide |
Présente la procédure d'installation du logiciel Directory Server Enterprise Edition. Indique comment configurer le logiciel installé et vérifier le logiciel configuré. |
|
Sun Directory Server Enterprise Edition 7.0 Upgrade and Migration Guide |
Fournit des instructions de mise à niveau de l'installation de la version 6 et des instructions de migration pour les installations de la version 5.2. |
|
Sun Directory Server Enterprise Edition 7.0 Administration Guide |
Fournit des instructions de ligne de commande pour administrer Directory Server Enterprise Edition. Vous trouverez des conseils et des instructions sur l'utilisation du centre de contrôle des services d'annuaire, DSCC pour administrer Directory Server Enterprise Edition dans l'aide en ligne accompagnant DSCC. |
|
Sun Directory Server Enterprise Edition 7.0 Developer’s Guide |
Présente le développement d'applications clientes d'annuaire avec les outils et les API fournis avec Directory Server Enterprise Edition. |
|
Présente les bases techniques et conceptuelles de Directory Server Enterprise Edition. Décrit ses composants, son architecture, ses processus et ses fonctionnalités. |
|
|
Sun Directory Server Enterprise Edition 7.0 Man Page Reference |
Décrit les outils de ligne de commande, les objets de schéma et d'autres interfaces publiques disponibles via Directory Server Enterprise Edition. Des sections individuelles de ce document peuvent être installées sous forme de pages de manuel en ligne. |
|
Sun Directory Server Enterprise Edition 7.0 Troubleshooting Guide |
Fournit des informations pour la définition du problème, la collecte de données et la résolution du problème à l'aide de différents outils. |
|
Sun Java System Identity Synchronization for Windows 6.0 Deployment Planning Guide |
Fournit des recommandations d'ordre général et des pratiques à suivre pour la planification et le déploiement de Identity Synchronization pour Windows. |
|
Sun Java System Identity Synchronization for Windows 6.0 Installation and Configuration Guide |
Décrit l'installation et la configuration de Identity Synchronization pour Windows. |
|
Additional Installation Instructions for Sun Java System Identity Synchronization for Windows 6.0 |
Fournit des instructions supplémentaires sur l'installation dans le cadre de Directory Server Enterprise Edition 7.0. |
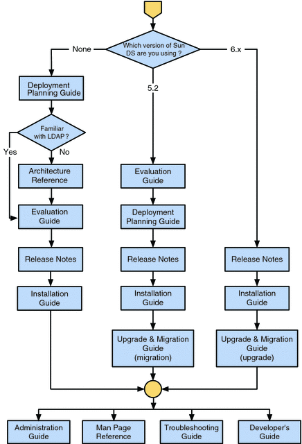
Pour une introduction à Directory Server Enterprise Edition, parcourez les documents suivants dans l'ordre dans lequel ils apparaissent dans la liste.

SLAMD Distributed Load Generation Engine est une application JavaTM conçue pour contrôler la tolérance et analyser les performances des applications réseau. Elle a été développée à l'origine par SunMicrosystems, Inc. pour référencer et analyser les performances des serveurs d'annuaire LDAP. SLAMD est disponible en tant qu'application open source sous Sun Public License, une licence open source OSI. Pour obtenir plus d'informations sur SLAMD, accédez à http://www.slamd.com/. SLAMD est également disponible sous forme de projet java.net. Consultez https://slamd.dev.java.net/.
La technologie Java Naming and Directory Interface (JNDI) prend en charge l'accès au serveur d'annuaire via LDAP et DSML v2 depuis les applications Java. Pour plus d'informations sur l'interface JNDI, consultez le site http://java.sun.com/products/jndi/. Le Didacticiel JNDI contient des descriptions détaillées et des exemples portant sur l'utilisation de l'interface JNDI. Ce didacticiel est disponible sur le site http://java.sun.com/products/jndi/tutorial/.
Directory Server Enterprise Edition peut être concédé sous licence en tant que produit indépendant, composant de Sun Java Enterprise System, partie d'une suite de produits Sun comme Sun Java IdentityManagement Suite, ou en tant que package add-on à d'autres produits logiciels Sun.
Identity Synchronization pour Windows utilise File de messages avec une licence limitée. La documentation de File de messages est disponible sur le site http://docs.sun.com/coll/1307.2.
Identity Synchronization pour Windows utilise les stratégies de mots de passe deMicrosoft Windows.
Pour plus d'informations sur les stratégies de mots de passe sous Windows 2003, consultez la documentation Microsoft en ligne.
Pour plus d'informations sur l'autorité de certificationMicrosoft Certificate Services Enterprise Root, consultez la documentation de support technique de Microsoft en ligne.
Pour plus d'informations sur la configuration LDAP sur SSL sur les systèmesMicrosoft, consultez la documentation de support technique de Microsoft en ligne.
Directory Server Enterprise Edition n'inclut aucun fichier redistribuable.
Cette section présente les chemins d'accès par défaut utilisés dans la documentation et indique l'emplacement des commandes sur les différents systèmes d'exploitation et types de déploiement.
Cette section présente les chemins d'accès par défaut utilisés dans ce document. Pour obtenir des descriptions complètes des fichiers installés, consultez le Chapitre 1, Directory Server Enterprise Edition File Reference du Sun Directory Server Enterprise Edition 7.0 Reference.
Tableau P–2 Chemins par défaut
Le tableau de cette section indique les emplacements des commandes utilisées dans la documentation de Directory Server Enterprise Edition. Pour en savoir plus sur chaque commande, consultez les pages de manuel appropriées.
Tableau P–3 Emplacements de la commande|
Commande |
Distribution de packages natifs |
Distribution de zips |
|---|---|---|
|
cacaoadm |
/usr/sbin/cacaoadm |
Solaris, Linux, HP—UX — install-path/bin/cacaoadm |
|
Windows - install-path\bin\cacaoadm.bat |
||
|
certutil |
/usr/sfw/bin/certutil |
install-path/bin/certutil |
|
install-path/bin/dpadm |
install-path/bin/dpadm |
|
|
install-path/bin/dpconf |
install-path/bin/dpconf |
|
|
install-path/bin/dsadm |
install-path/bin/dsadm |
|
|
install-path/bin/dsccmon |
install-path/bin/dsccmon |
|
|
install-path/bin/dsccreg |
install-path/bin/dsccreg |
|
|
install-path/bin/dsccsetup |
install-path/bin/dsccsetup |
|
|
install-path/bin/dsconf |
install-path/bin/dsconf |
|
|
install-path/bin/dsmig |
install-path/bin/dsmig |
|
|
install-path/bin/dsutil |
install-path/bin/dsutil |
|
|
install-path/bin/entrycmp |
install-path/bin/entrycmp |
|
|
install-path/bin/fildif |
install-path/bin/fildif |
|
|
Non fourni |
À la racine de la distribution zip décomprimée |
|
|
install-path/bin/insync |
install-path/bin/insync |
|
|
/opt/SUNWdsee/dsee6/bin |
install-path/dsrk/bin |
|
|
install-path/bin/repldisc |
install-path/bin/repldisc |
Le tableau suivant indique les conventions typographiques utilisées dans cet ouvrage.
Tableau P–4 Conventions typographiques|
Caractère ou symbole |
Signification |
Exemple |
|---|---|---|
|
AaBbCc123 |
Noms de commandes, fichiers et répertoires ; messages système. |
Modifiez le fichier .login. Utilisez ls -a pour dresser la liste des fichiers. nom_machine% Vous avez du courrier. |
|
AaBbCc123 |
Caractères saisis par l’utilisateur, par opposition aux messages système. |
nom_machine% su Password: |
|
aabbcc123 |
Remplacez les variables de ligne de commande par des noms ou des valeurs réels. |
Pour supprimer un fichier, tapez rm nomfichier. |
|
AaBbCc123 |
Titres d’ouvrages, nouveaux mots ou termes, mots importants. |
Lisez le chapitre 6 du Guide de l’utilisateur. Un cache est une copie qui est stockée localement. N’enregistrez pas le fichier. Remarque : certains éléments mis en évidence apparaissent en caractères gras. |
Le tableau suivant indique l’invite système UNIX® et les invites de superutilisateur par défaut pour le C shell, le Bourne shell et le Korn shell.
Tableau P–5 Invites de shell|
Shell |
Invite |
|---|---|
|
C shell |
nom_machine% |
|
C shell pour superutilisateur |
nom_machine# |
|
Bourne shell et Korn shell |
$ |
|
Bourne shell et Korn shell pour superutilisateur |
# |
Le tableau suivant répertorie les invites par défaut du système et les invites de superutilisateur.
Tableau P–6 Invites de shell|
Shell |
Invite |
|---|---|
|
C shell sur systèmes UNIX et Linux |
nom_machine% |
|
Superutilisateur du C shell sur systèmes UNIX et Linux |
nom_machine# |
|
Bourne shell et Korn shell sur systèmes UNIX et Linux |
$ |
|
Superutilisateur du bourne shell et du Korn shell sur systèmes UNIX et Linux |
# |
|
Ligne de commandeMicrosoft Windows |
C:\ |
Le tableau ci-dessous répertorie les symboles pouvant apparaître dans ce manuel.
Tableau P–7 Conventions de symboles|
Symbole |
Description |
Exemple |
Signification |
|---|---|---|---|
|
[ ] |
Contient des arguments facultatifs et des options de commande. |
ls [-l] |
L'option -l n'est pas obligatoire. |
|
{ | } |
Délimite un ensemble de choix pour une option de commande obligatoire. |
-d {y|n} |
L'option -d demande l'utilisation de l'argument y ou n. |
|
${ } |
Indique une référence de variable. |
${com.sun.javaRoot} |
Fait référence à la valeur de la variable com.sun.javaRoot. |
|
- |
Joint plusieurs touches utilisées simultanément. |
Ctrl-A |
Appuyez sur la touche Ctrl tout en maintenant la touche A enfoncée. |
|
+ |
Joint plusieurs touches utilisées de manière consécutive. |
Ctrl+A+N |
Appuyez sur la touche Ctrl, relâchez-la, puis appuyez sur les touches suivantes. |
|
-> |
Indique une sélection d'options de menu dans une interface graphique. |
Fichier -> Nouveau -> Modèles |
Dans le menu Fichier, sélectionnez Nouveau. Dans le sous-menu Nouveau, sélectionnez Modèles. |
Le site Web de Sun fournit des informations sur les ressources additionnelles suivantes :
Dans le souci d’améliorer notre documentation, nous vous invitons à nous faire parvenir vos commentaires et suggestions. Pour nous faire part de vos commentaires, accédez à l’adresse http://docs.sun.com et cliquez sur Envoyer des commentaires.