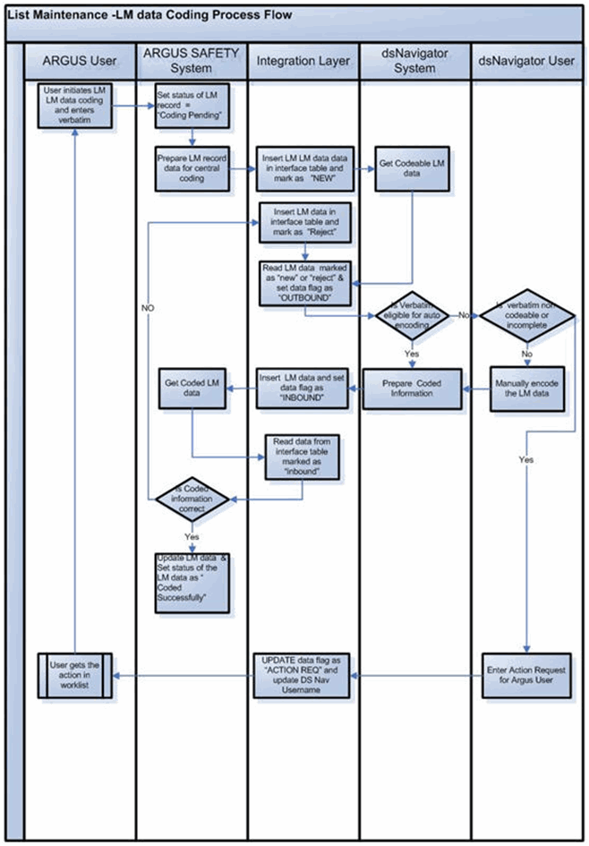
The dsNavigator application interfaces with the centralized MedDRA database for MedDRA coding in the Argus Safety system.
The centralized coding process is conducted between the following:
Argus Safety User
Argus System
Coding Integration Layer
dsNavigator Application
dsNavigator User
The complete coding process can be divided into several steps.
This is the first step of the coding process and is initiated as soon as the need for coding an event is determined.

The following event related fields in the case form are eligible for the central coding process:
Parent Tab - Other Relevant History | Description (Multiple)
Products Tab - Primary Indications (Multiple)
Analysis Tab - Company Diagnosis / Syndrome
Event Tab
Description to Reported
Description to be Coded
Cause of Death (Multiple)
Autopsy Results (Multiple)
Patient Tab
Other Relevant History - Description (Multiple)
Lab Test Data (Multiple)
The illustration shows the business process supported by the dsNavigator.

This process is defined for Argus Safety only. It includes the following:
Managing Verbatim Modification
Coding Status Reporting
Audit Trail
Verbatim as reported in the Argus might change because of the request by the DsNavigator User, Quality Control review, follow up reports or for any other significant business reason. Once the verbatim is modified, the application does the following:
Initiates the same process as if a new event or product has been entered
Changes the status of the event / product in Argus to "Pending Coding."
The status of the coding has no impact on the process if the previous coding status is in pending and verbatim has been changed
The following features are available after configuring them through dsNavigator. Click the links to access configuration information
Central Coding Options
Coding Review and Coding Status Role
The Administrator can configure central coding options through dsNavigator. The configuration is a one-time process and enables the following:
Central Coding in the Case Form
Clicking Encode to send event terms to the central coding interface
Configuring central coding also enables users to make dictionary selections.
The Administrator can configure the following sections of the Case Form for Central coding.
Products Tab - Primary Indication

Events Tab - Description to be Coded

Events Tab - Death Details Section

Patient and Parent Tab - Other Relevant History

Analysis Tab - Company Diagnosis
