This chapter provides an overview of Product Configurator integration, and overview of product configuration methods, and discusses how to:
Create configured product sales orders.
Create direct production and requisition orders.
Establish configured production costs.
Run the Create Production Request process.
Request automatic lot allocation for completed production IDs.
Understanding Product Configurator Integration
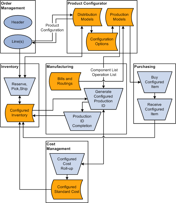
The Product Configurator integrates with several other Supply Chain Management applications. The following diagram illustrates the integration of Product Configurator with SCM applications like Inventory, Purchasing, Manufacturing, Order Management and so on.

Product Configurator integrations with Supply Chain Management applications
Understanding Product Configuration Methods
Ways to configure products by using Product Configurator include:
You can enter sales orders and process customer returns in Order Management.
You can also use electronic data interchange (EDI) or XML to transmit sales orders for configured products.
You can create direct configured orders in Manufacturing to build configured subassemblies and items in advance to satisfy customer lead-time requirements or to create make-to-stock prototypes.
You can create direct configured requisitions in Purchasing to purchase items that exist in purchase item rules within a configured item.
You can store those items in inventory.

Inbound EDI Configured Sales Orders
You can accept orders for configured products by EDI (Electronic Data Interchange) to create sales orders.
If you receive an EDI order for a configured product with incorrect configuration information, the system creates a line and puts the order on hold in Order Management. To correct the configuration information, manually remove the hold and go through the online configuration process.
The EDI configuration process is the same as in Order Management, except for the following differences:
The availability date rule returns the current date in EDI because the time-phase availability information is not available in EDI processing.
Not all fields are available for the sales order header and line in EDI.
See Also
Using Sales Order and Quotation Enterprise Integration Points

Configured Product Returns
You can use returned material authorizations (RMAs) to manage customer returns of configured products.
The RMA process is the same as in Order Management, with one difference. After entering a product ID on the RMA Form page, click the Select Config Code link on the RMA Line - General page to access the Configuration Code Entry page, which displays the configuration code for the product that is being returned. You can change the configuration code on this page.
See Also
Associating Notes and Attachments With Returned Material Headers and Lines

Production Requests
You can run configuration processes that interact with other applications (including Order Management, Inventory, Manufacturing, Cost Management, and Purchasing).
The Create Production Request COBOL SQL process (CPPIPRDN):
Uses the configuration information that you enter in Order Management and sends requirements to Manufacturing.
Production configuration models enable you to dynamically specify component and operation list elements without creating standard bills of material (BOMs) or routings for each specific configuration.
Dynamically generates configured production IDs, component lists, operation lists, and configured costs.
(Sales orders only) Inserts a soft peg into the IN_PEGGING table and its related tables in order to link the configured product on the production ID (incoming supply) and the sales order (outgoing demand).
Prerequisites
To run the Create Production Request process, you must:
Complete the item setup for production configuration.
Create open sales or direct production orders with production configured items.
Checking the Setup of a Production Configuration Item
Confirm the following steps to ensure that a production configuration item is set up correctly:
The item is defined with production configuration enabled.
The item attributes by unit are defined.
The configuration attributes are correct on the item.
The item is a make item.
The item is standard costed.
A production area to item relationship exists.
A routing exists for the item or the referenced item.
If the component list is a standard BOM, a BOM exists for the item or referenced item.
If the component list is a rule-based BOM, at least one component list rule exists for that item in the production configuration model.
All the lower-level components that are defined in the component list rules are set up in the system and have production costs that are associated with them.
Valid date format (YYYYMMDD) is used throughout the production configuration model.
Valid configuration variable numbers are used throughout the production configuration model.
(The maximum length is 15 digits, with 11 maximum significant digits before the decimal point and 7 maximum significant digits after the decimal point).
No negative numbers are defined in the production configuration model.
Negative numbers are not valid in Product Configurator.
A component list rule exists in the parent item for every configured component rule from the distribution configuration model for the item (multilevel only).
The production area in the configured component rule in the distribution configuration model matches up with the production area in the production rules (multilevel only).
If you encounter an error, or if production IDs are not generated, you can use configuration rule tracing in the production configuration model to help find the problem. With configuration tracing enabled in a production configuration model, model processing is tracked and can be viewed on the Production Trace page.
In addition, the Production Errors inquiry page can help indicate any problems during production configuration processing.
See Also
Running the Create Production Request Process

Configured Item Production Costs
If you don't have Manufacturing installed, you can manually establish configured production costs. If you do have Manufacturing installed, configured production cost is created automatically by the Production Request process or you can use the cost roll-up to add or update costs.
A fully indented, costed BOM provides a multilevel cost analysis that shows both the parent items' fully rolled-up cost details and all appropriate subassemblies' lower-level cost details.
The system performs the roll-up by using the most recent production ID existing on the system. The components from the production ID are joined to the Cost table to read in the costs. After the first level is finished, any additional levels are added to the chart, based on further configured components.
To calculate the cost correctly, costs for each of the assembly item's components must exist for the cost type and version that is selected for the system. This page performs a basic cost roll up, calculating the assembly cost by summarizing the cost of the components based on the manufacturing BOM that is in effect on the date that is specified or for the revision that is specified. Routing costs are not recalculated. The system uses the existing this level labor, machine, subcontracting, and overhead costs for the cost type and version. The roll-up uses the item's material costs for the cost type and version that is selected.
Depending on the level of the inquiry that you perform, there are times when the same revision-controlled BOM may reflect different costs.
For example, if you search for:
A depth that is less than the maximum number of levels, then the lower-level costs that the system displays reflect the costs that are generated by the original cost roll-up for this cost version and date.
Maximum depth, then the lower-level costs that the system displays reflect the most current BOM and routing, not the cost version that you enter on the Costed BOM page.
In addition, if changes occur to the BOM and routing after the cost roll-up, then the cost of the BOM where you enter a depth that is less than the maximum may reflect something that is different than the cost from the maximum-depth BOM. Both of these costed BOMs are considered correct, depending on the depth that you enter.
Note. The Level, Component ID, Description, and Parent Item fields are equivalent to the information that appears in the current cost inquiry for non configured items.
See Also
Defining the Cost Foundation for Makeable Items
Creating Configured Product Sales Orders
This section provides an overview of configured product sales orders and discusses how to enter configured product sales orders.

Understanding Configured Product Sales Orders
The process for ordering configured products by using Order Management is basically the same as the process for ordering standard products, except for one difference. After you enter the order line on the Order Line page, you must configure the product by clicking the Configure button and selecting the desired options for that configured product on the Configuration pages that you set up within the configuration model.
You can use the customers' part numbers (or aliases) that refer to specific product and configuration code combinations when entering configured products. The product alias can also represent a promotional configured product.
When you enter a product ID at the line level, the Product ID field shows either the system product ID or the customer product ID (alias) and the corresponding description. To use the customer alias, select customer for the product source on the Shipping tab on the Order Lines page.
See Also
Working With Configuration Codes
Introduction to Sales Order Entry
Maintaining Header and Line Information

Pages Used to Create Configured Product
Sales Orders

Entering Configured Product Sales Orders
You can use the Order Entry Form page to order and view configured products.
Ordering a Configured Product
To order a configured product:
Access the Order Entry Form page in Order Management.
Complete the order header information.
Enter the configured product and quantity information on the Lines tab.
Select the Configuration tab and optionally select the Skip Display check box to select a specific configuration code and hide the configuration pages during the configuration process.
The configurator still runs to verify that the configuration is valid. An hourglass icon appears instead of the configuration pages until the configuration is completed in a batch like mode.
Note. If you select Skip Display and leave the Configuration Code field blank, the system uses the defaults to configure the item (if valid).
Click the Configure button to access the Order Entry Form - Configuration pages that you define within the configuration models.
The system displays the Configuration pages and, if one is set up, a Summary page. The Summary page displays information that is derived from two sources:
The associated configuration detail rule.
The print code that is associated with the page generation rule's options.
Select the configuration options for the product on the Configuration page.
(Optional) Click the Store button to save a partially completed configuration.
Note. Pending sales orders and quotes can be saved to the database without completing the configurations, however, open sales order configurations can only be saved temporarily―the sales order itself cannot be saved to the database until the configuration is completed.
Click the Next button to continue to any additional Configuration pages, or perform the configuration and return to the Order Entry Form page.
The Configure button image changes to indicate that the product is configured.
Viewing Results of the Configuration Process
To view the results of the configuration process:
After running the configuration process, select the Order Entry Form - Configuration tab to view the product ID and configuration code.
Click the View Configuration Results button to view the configuration options, details, and component information after the online configuration is processed.
See Also
Defining Configuration Detail Rules
Defining Page Generation and Validation Rules
Creating Direct Production and Requisition
Orders
This section discusses how to:
Create direct production or direct requisition orders.
Manage production changes.
If you have a make-to-stock environment for manufactured or purchased items, you can generate a direct production or a direct requisition order from the online distribution configuration engine, using configured direct order entry.

Pages Used to Create Direct Production and
Requisition Orders
|
Page Name |
Definition Name |
Navigation |
Usage |
|
CP_ORD_ENTRY |
Product Configurations, Create Configuration Order, Configuration Orders |
Configure a direct production order or a direct requisition order. |
|
|
CP_ORD1_INQ_PNL |
Product Configurations, Review Configuration Info, Direct Requisition Order, Direct Requisition |
After you enter a direct requisition order, this page displays information about the requisitions that are tied to the order in Purchasing. |
|
|
CP_ORD1_INQ_PNL |
Product Configurations, Review Configuration Info, Direct Production Order, Direct Production |
After you enter a direct production order, this page displays information about the production orders that are tied to the order in Manufacturing. |
|
|
CP_PRDN_CMPR_HDR |
Product Configurations, Review Configuration Info, Production Comparison, Header |
View production change summaries and, once production is in process, manage changes to configured sales orders. |
|
|
CP_PRDN_CMPR_CL |
Product Configurations, Review Configuration Info, Production Comparison, Component List |
View the old and new Production BOM information. |
|
|
CP_PRDN_CMPR_SEC1 |
|
View the configuration code of configured component items. |
|
|
CP_PRDN_CMPR_OP |
Product Configurations, Review Configuration Info, Production Comparison, Operation List |
View the old and new production routing information, along with the Component Sequence and Operation Sequence. |
See Also
Common Elements Used in This Chapter
Entering Requisition Line Details

Creating Direct Production or Direct Requisition
OrdersAccess the Configuration Orders page (Product Configurations, Create Configuration Order, Configuration Orders).
Note. The fields that appear on this page vary, depending on the order type that you select when accessing the page.
Several of the steps that you take to enter a direct production or requisition order duplicate those that are taken to enter a sales order.
Enter the required information, in particular:
|
Production Due Date |
This field is only visible when you select Direct Production Order as the order type. |
|
PC Bus Unit (product configurator business unit), Project, and Activity ID |
These fields are not required and are only visible when you select Direct Requisition Order as the order type. |
See Also
Creating Configured Product Sales Orders

Managing Production Changes
Access the Production Comparison - Header page (Product Configurations, Review Configuration Info, Production Comparison, Header).
If a configured sales order already has production orders for it, you can create new production orders for changes to the configuration or view the effect that those configuration changes have on the existing production orders for that order.
For example, the customer orders a yellow bicycle, the production order is created, and then he calls back to change the color to red. You could then make the changes to the affected production order levels (header, component list, or operation list).
Establishing Configured Production Costs
This section discusses how to:
Establish configured item costs.
View configured BOMs.
See Also
Configured Item Production Costs

Pages Used to Establish Configured Production
Costs
|
Page Name |
Definition Name |
Navigation |
Usage |
|
CM_PRODCOST |
|
Manually add and update production costs for configured costed items. |
|
|
CP_BOM_INQ_PNL |
Product Configurations, Review Configuration Info, Configured Bill of Materials, Configured BOM - Search |
Enter search criteria for the Configured BOM inquiry. |
|
|
CP_BOM_INQ_PNL2 |
Click the Search button on the Configured Bill of Materials - Search page. |
View costing information for configurable items and any related configured subassemblies. You can view the fully costed BOM after you create a product ID, complete production, and close accounting. |

Establishing Configured Item Costs
Access the Item Production Costs page (Cost Accounting, Item Costs, Update Costs, Manual Cost Update, Item Production Costs).
Enter the required values; in particular:
|
Cost Element |
User-defined code that determines a purchased or manufactured item's cost category in its cost structure. When you perform a cost roll-up, you maintain an item's cost by cost element. You can use cost element categories, such as material, overhead, and setting up production equipment, to define the costs at a summarized level or a very detailed level. |
|
This Level Cost |
Values that are derived from the production ID's operation list and associated with manufacturing the assembly item that is specified. For example, the labor, machine, subcontracting, and manufacturing overhead portion of an assembly cost that is derived from the assembly's routing. For configured items, the system derives the costs from the production ID's operation list. It can also include additional costs for material handling or transporting the assembly back to stock or to another production area. |
|
Lower Level Cost |
Values that are associated with the components that are used on the assembly: labor, machine, subcontracting, and overhead costs if the component is itself a subassembly. It can include material costs if the component is a purchased item. |

Viewing Configured BOMs
Access the Configured BOM - Search page (Product Configurations, Review Configuration Info, Configured Bill of Materials, Configured BOM - Search).
To perform a configured BOM inquiry:
Enter the required values on Configured BOM - Search page; in particular:
|
Item ID |
Enter only configuration-costed items. The configuration cost flag is set up during item definition. |
|
Item Depth |
Maximum number of component levels that the system displays for the costed BOM inquiry. The total cost for the components appears at the bottom of the grid. Use 999 to indicate the maximum depth. Note. It is best to select the maximum depth for revision-controlled BOMs. The system derives cost from the component's this level cost and lower-level cost for the cost type and version that is selected and calculates it for all assemblies and subassemblies that fall within that depth. |
Click Search to access the Configured BOM - Results page.
The Cost Information tab displays the costs that are associated with the selected levels. In particular:
|
Level |
Level of subordination to the item ID on the BOM-costed inquiry. |
|
This Level Cost |
Costs for this line level. The system derives the total cost from the component's this level cost and lower level cost for the cost type and version that is selected. The system calculates total cost for all assemblies and subassemblies that fall within the specified depth. |
|
Lower Level Cost |
Costs for the lower-level line. |
|
Total Cost |
Sum of all the extended costs of all components on a manufacturing BOM for a given effective date or revision date, plus only this level costs for the item. The system computes costs for each component, and then sums those values for the assembly item. |
Running the Create Production Request Process
This section discusses how to run a configured production request.
See Also

Pages Used to Run a Configured Production
Request
|
Page Name |
Definition Name |
Navigation |
Usage |
|
CP_PRDN_RQST |
Product Configurations, Submit Production Request, Production Request |
Initiate the Create Production Request COBOL SQL process (CPPIPRDN). This process creates or modifies a production request for a sales order, a direct production order, or a direct requisition order. In addition, this process creates a soft peg between the production ID and the sales order. |
|
|
CP_PRDN_ERRORS |
Product Configurations, Review Configuration Info, Production Errors |
After running the Create Production Request process, view error messages and information to help resolve the error. |

Running a Configured Production Request
Access the Production Request page (Product Configurations, Submit Production Request).
After you set up the production configured items, create production models, and enter sales or direct production orders, you can create a production request to generate production IDs. This triggers the production configuration processing that enables you to create configured production orders. The Production Request process will soft peg the configured products on the Production ID (incoming supply) to the sales order (outgoing demand). In addition, if the Production Manufacturing Business Unit differs from the location the order is shipping from, an internal MSR will automatically be created to transfer the material to the Ship From Business Unit on the Sales Order.
You can also run a Create Production Change request to manage changes to the configured sales orders after production is already in process.
Production Request Information
|
Production Order Type |
Select the order type. Types are:
|
|
Production Change Type |
Select the production change type. Types are:
|
|
Production Order Status |
Select the order status. Statues are:
|
|
Recalculate Production Costs |
Select this check box if you want the system to recalculate costs for configured items on a production ID. If this option is not selected, the system uses the existing cost for the configured items if one already exists. Note. This option does not revalue any existing configured inventory. |
Select Sales Order or Direct Production Order.
|
Sales Order |
Indicates a make-to-order configured product from Order Management. |
|
Direct Production Order |
Indicates a make-to-stock order, to produce configured items for stock. |
See Also
Understanding Production IDs and Production Schedules
Enterprise PeopleTools PeopleBook: PeopleSoft Process Scheduler
Understanding Automatic Lot Allocation for
Completed Production IDs
Once the production ID is complete, the stock is placed in the corresponding Inventory business unit as finished stock. Initially, the stock is placed in the inventory business unit where the item was manufactured. When the finished quantity is placed in this inventory business unit, the Complete Putaway process performs a hard allocation between the sales order quantity and the finished stock quantity. This insures that the sales order will receive the finished goods and prevents other orders from taking the stock during the reservations or picking processes in Inventory.
This Complete Putaway process is the final stage in overall inventory putaway transaction that updates the available quantity and inbound cost in the appropriate system tables. In addition, for configured items, Complete Putaway automatically allocates the putaway quantity to the originating sales order. This allocation is performed at the business unit level, materials stock request level, and lot ID level.
Since the incoming finished goods were initially soft pegged by the Production Request process, the Complete Putaway process updates the pegging information as follows:
The putaway quantity (QTY_COMPLETE) is updated within the Inventory Pegging (IN_PEGGING) table.
The peg status is set to complete in the Inventory Pegging table as well as in the supply and demand transactions if all the pegged quantity has been received and putaway (QTY_COMPLETE=QTY_PEGGED).
A notification is sent to the owner of the peg when putaway is complete.
See Also