5 Patching Oracle WebCenter

This chapter provides instructions for Oracle WebCenter users who want to apply the 11.1.1.6.0 patch set to their existing Oracle WebCenter installations.

The chapter includes the following sections:

For additional information about the various starting points available for installing and patching Oracle WebCenter, refer to Oracle WebCenter Portal Installation and Configuration Roadmap.

5.1 New Product Names for Oracle WebCenter and Oracle Enterprise Content Management Suite

With Oracle Fusion Middleware 11g Release 1 (11.1.1.6.0), Oracle WebCenter and Oracle Universal Content Management have been rebranded. Table 5-1 provides a mapping of the old product names and terminology with the new ones.

Note:

This chapter uses the old terminology unless a product name is accompanied by the release number (11.1.1.6.0 or 11g) or a release 11.1.1.6.0-specific feature is discussed.

Table 5-1 Mapping Old Terminology with the Release 11.1.1.6.0 Terminology

Old Name New Name in Release 11.1.1.6.0

Product Name Changes

 

Oracle WebCenter

Oracle WebCenter Portal

Oracle WebCenter Spaces

Oracle WebCenter Portal: Spaces

Oracle Universal Content Management

Oracle WebCenter Content

Oracle Content Server

Oracle WebCenter Content Server

Feature Name Changes in Documentation

 

WebCenter application

WebCenter Portal application

(Umbrella term for: Framework applications, Portlet Producer applications, and the Spaces application)

WebCenter Portal application/WebCenter custom application

WebCenter Portal: Framework application/Framework application

Group Space workflows/WebCenter Spaces workflows

Spaces workflows

Personal Space

Home space

Group Space/Space

space

WebCenter domain

WebCenter Portal domain

WebCenter Spaces

Spaces/Spaces application


5.2 Patching an Oracle WebCenter 11.1.1.4.0 or 11.1.1.5.0 Installation

Figure 5-1 illustrates the steps required to update an Oracle WebCenter 11.1.1.4.0 or 11.1.1.5.0 installation to 11.1.1.6.0. Click the steps in the flow chart or follow the instructions in Table 5-2 to navigate to the information for each step. Many of these steps refer back to chapter 3 and chapter 4 of this guide.

Figure 5-1 Applying the Latest Patch to Oracle WebCenter 11.1.1.4.0 or 11.1.1.5.0

Applying the Latest Patch to Oracle WebCenter 11.1.1.4.0 Stop managed servers, Admin server, system components, and node manager Back up your Middleware Home, Domain Home, Oracle instances, databases, and other configuration information Run the Upgrade Installer to patch WebLogic Server to the latest version Rename the emCCR File if patching in silent mode Download WebCenter Portal and other required installers Run Patch Set Installer to patch Identity Management, Web Tier, Portal, Forms, Reports and Discoverer to 11.1.1.6.0 Run the WebCenter Portal installer to patch Oracle WebCenter to 11.1.1.6.0 Run product installers to patch other FMW products such as UCM and SOA to 11.1.1.6.0 Run Patch Set Assistant to update the MDS and ACTIVITIES schemas Perform post-patching tasks for WebCenter Portal Perform post-patching tasks for other FMW components Start the servers and processes Verify Oracle WebCenter Portal 11.1.1.6.0 installation

Table 5-2 Applying the Latest Patch to Oracle WebCenter 1.1.1.4.0 or 11.1.1.5.0

Task and Link to More Information Mandatory or Optional? Notes

Stop managed servers, Admin server, system components, and node manager

Mandatory

 

Back up your current WebCenter environment

Mandatory

 

Patch WebLogic Server to the latest version

Mandatory

 

Rename the emCCR File if using the silent mode for patching

Mandatory for silent mode

 

Download the installer for WebCenter Portal and other required products

Mandatory

 

Run Patch Set Installer to patch the following Fusion Middleware products to 11.1.1.6.0:

  • Oracle Identity Management

  • Oracle Web Tier (Oracle HTTP Server)

  • Oracle Portal, Forms, Reports and Discoverer

Mandatory

Mandatory only if these products are installed in your environment

Run the WebCenter Portal 11.1.1.6.0 installer to patch Oracle WebCenter to release 11.1.1.6.0

Mandatory

 

Run other product installers to patch other required Fusion Middleware products, such as:

Mandatory

Mandatory only for the products installed in the Middleware home

Update the MDS and ACTIVITIES schemas.

Mandatory

 

Perform the following post-patch tasks for WebCenter Portal:

  • Extend the domain using the Pagelet Producer upgrade template

  • Update SSO and OHS configuration for Pagelet Producer, Portlet Producer applications, and Oracle SES

Mandatory

Upgrading of Pagelet Producer is optional. If SSO and OHS configured, it is mandatory to upgrade the related configuration.

Perform post-patch tasks for the required Fusion Middleware products. This includes updating the OWSM policies.

Mandatory

 

Start the servers and processes

Mandatory

 

Verify Oracle WebCenter Portal 11.1.1.6.0 installation

Mandatory

 

Note:

In Release 11.1.1.6.0, a new WebCenter Services Portlets producer is available for exposing task flows from WebCenter services as portlets. You can consume portlets from WebCenter Services Portlets in Oracle Portal, Oracle WebLogic Portal, and Oracle WebCenter Interaction applications. For information, see Section 5.3.8.1, "Installing Activity Graph, Analytics, Pagelet Producer, Personalization Server, and WebCenter Services Portlets."

Note:

After patching to Release 11.1.1.6.0, you can optionally disable the Analytics Collector TRACE log level and enable the NOTIFICATION log level for a stable server performance. On the WC_Utilities managed server, the level attribute of the com.plumtree.analytics logger is set to value TRACE:32. Change this value to NOTIFICATION:16. For more information, see "Setting the Level of Information Written to Log Files" in Oracle Fusion Middleware Administrator's Guide.

5.2.1 Performing Post-Patching Tasks for Oracle WebCenter

This section describes the post-patching tasks that you may need to perform in your upgraded WebCenter environment. It includes the following subsections:

5.2.1.1 Extending the Domain Using the Pagelet Producer Upgrade Template

A new version of Pagelet Producer is available in WebCenter Portal 11.1.1.6.0. If your upgraded WebCenter instance already has Pagelet Producer installed, you can choose to apply the new Pagelet Producer upgrade template to your domain to take advantage of the new features.

To apply the Pagelet Producer upgrade template:

  1. Stop the Admin server and all managed servers.

  2. Start the Configuration Wizard on the machine running the Admin server.

    On UNIX, run WebCenter_ORACLE_HOME/common/bin/config.sh.

    On Windows, run WebCenter_ORACLE_HOME\common\bin\config.cmd.

  3. Select Extend an existing WebLogic domain and click Next.

  4. Select your domain and click Next.

  5. Select the Extend my domain using an existing extension template option.

  6. Specify the path to the template, oracle.pagelet-producer-upgrade_template_11.1.1.jar and click Next. The template is available at the following location:

    WebCenter_ORACLE_HOME/common/templates/applications/oracle.pagelet-producer-upgrade_template_11.1.1.jar

  7. Click Next on the remaining screens until you get the Configuration Summary screen, then click Extend.

    For more information on extending a domain, see "Extending a WebLogic Domain in Graphical Mode" in Oracle Fusion Middleware Creating Domains Using the Configuration Wizard.

  8. Start the Admin server and all managed servers.

  9. Reconfigure the Pagelet Producer connections for the Spaces application and WebCenter custom applications (Framework applications) by using Fusion Middleware Control or WLST. For information, see "Registering the Pagelet Producer" in Oracle Fusion Middleware Administrator's Guide for Oracle WebCenter.

    Note:

    In the previous release, it was mandatory to deploy Pagelet Producer to the following path:

    http://<pagelet-producer-server>:<port>/
    

    Pagelet Producer could not be accessed if it was deployed at any other location other than the root '/'. In Release 11.1.1.6.0, Pagelet Producer is deployed to the following path:

    http://<pagelet-producer-server>:<port>/pagelets/
    

    Where pagelets refers to any location of your choice where you want to deploy Pagelet Producer. Therefore, after extending the domain using the new Pagelet Producer upgrade template, you must reconfigure your Pagelet Producer connections.

    If you have OHS and SSO configured, you must configure them to use the new context root. For information, see Section 5.2.1.2, "Updating SSO and OHS Configuration."

  10. Undeploy the older version of Pagelet Producer.

    1. In WLS Console, click Deployments.

    2. Select the checkbox next to pagelet-producer (11.1.1.4.0) deployment.

    3. Click Delete.

  11. Target the WebCenterDS data source to WC_Portlet. This is required to enable the OpenSocial feature.

    1. In WLS Console, go to Services > Data Source.

    2. Click WebCenterDS.

    3. On the Targets tab, select WC_Portlet and click Save.

5.2.1.2 Updating SSO and OHS Configuration

If you have Oracle HTTP Server (OHS) and Single Sign-on (SSO) configured in your upgraded WebCenter environment, you may need to update the configuration for Pagelet Producer, Portlet Producer applications and Oracle SES.

This section includes the following subsections:

5.2.1.2.1 Updating OHS Configuration for Pagelet Producer

In Release 11.1.1.6.0, Pagelet Producer's web context root has changed from "/" to "/pagelets", where pagelets refers to any location of your choice where Pagelet Producer is deployed. Before Release 11.1.1.6.0, since Pagelet Producer used "/" as a web context root, virtual host configuration was recommended, but it is no longer required.

If you have OHS configured, you must update the OHS entry in mod_wl_ohs.conf. This file is available at the following path:

WT_ORACLE_HOME/instances/your_instance/config/OHS/ohs1

Where, WT_ORACLE_HOME refers to the Web Tier Oracle Home.

Replace the following entries, if present:

<Location /pageletadmin>
  SetHandler weblogic-handler
  WebLogicHost webcenter.example.com
  WebLogicPort 8889
</Location>
 
<Location /authenticateWithApplicationServer>
  SetHandler weblogic-handler
  WebLogicHost webcenter.example.com
  WebLogicPort 8889
</Location>

With the following entry:

<Location /pagelets>
    SetHandler weblogic-handler
    WebLogicHost webcenter.example.com
    WebLogicPort 8889
</Location>
5.2.1.2.2 Updating SSO Configuration for Pagelet Producer

In Release 11.1.1.6.0, Pagelet Producer's web context root has changed from "/" to "/pagelets". If SSO is configured for your WebCenter environment, you must update your SSO configuration or policy to use the new context root for protected and public URIs.

This section describes how you can update the policy for OAM 11g, OAM 10g, and OSSO.

Updating OAM 11g policies for Pagelet Producer

Updating OAM 11g policies for Pagelet Producer involves creating the following resources:

  • /pagelets* and /pagelets/.../*

  • /pagelets/authenticateWithApplicationServer* and /pagelets/authenticateWithApplicationServer/.../*

  • /pagelets/admin* and /pagelets/admin/.../*

To update OAM 11g policies for Pagelet Producer:

  1. Log in to the OAM Console using the following URL format:

    http://host:port/oamconsole

  2. Go to Policy Configuration > Application Domains. The Policy Manager pane displays.

  3. Locate the application domain created while registering the WebGate agent.

  4. Open the Resources tab, and click New Resource.

  5. Add the resources for Pagelet Producer applications.

    To add the /pagelets* resource:

    1. In Resource Type, select HTTP.

    2. In the Host Identifier field, select the host created while registering the WebGate agent.

    3. In the Resource URL field, enter /pagelets*.

    4. In the Description field, enter a description for the resource.

    5. Set Protection Level to Unprotected.

    6. Set Authentication Policy to Public Resource Policy.

    7. Set Authorization Policy to Protected Resource Policy.

    8. Click Apply.

  6. Repeat step 5 to add /pagelets/.../* as a resource.

  7. Add /pagelets/authenticateWithApplicationServer* as a resource:

    1. In the Resource Type field, select HTTP.

    2. In the Host Identifier field, select the host created while registering the WebGate agent.

    3. In the Resource URL field, enter /pagelets/authenticateWithApplicationServer*.

    4. In the Description field, enter a description for the resource.

    5. Set Protection Level to Protected.

    6. Set Authentication Policy to Protected Resource Policy.

    7. Set Authorization Policy to Protected Resource Policy.

    8. Click Apply.

  8. Repeat step 7 to add /pagelets/authenticateWithApplicationServer/.../* as a protected resource.

  9. Repeat step 7 to add /pagelets/admin* as a protected resource.

  10. Repeat step 7 to add /pagelets/admin/.../* as a protected resource.

  11. On the Resources tab, search for /pageletadmin* and /authenticateWithApplicationServer* and remove these old resources.

  12. Restart Web Tier and verify your changes.

Updating OAM 10g Policies for Pagelet Producer

Updating OAM 10g policies for Pagelet Producer involves creating the following resources:

  • /pagelets

  • /pagelets/authenticateWithApplicationServer

  • /pagelets/admin

To update OAM 10g policies for Pagelet Producer:

  1. Log in to the OAM Console using the following URL format:

    http://host:port/access/oblix

  2. Select Policy Manager.

  3. Locate the policy domain that you created to protect your WebCenter resources.

  4. Open the Resources tab and click Add.

  5. Add the /pagelets resource. For the resource:

    1. Select HTTP as the resource type.

    2. Select the Host Identifier for the WebCenter Web Tier.

    3. Enter the URL Prefix /pagelets.

    4. Enter a description for the resource.

    5. Ensure that Update Cache is selected, and then click Save.

  6. Repeat step 5 to add /pagelets/authenticateWithApplicationServer as a resource.

  7. Repeat step 5 to add /pagelets/admin as a resource.

  8. Go to the Policies tab and locate the public policy.

  9. Open the public policy and select the resource created in step 5 (that is, /pagelets) to apply public policy to this resource.

    Do not select the other two resources (/pagelets/authenticateWithApplicationServer and /pagelets/admin) created as we want them to be protected by default.

  10. Save your changes.

  11. On the Resources tab, delete the old resource entries, /pageletadmin and /authenticateWithApplicationServer.

  12. Restart Web Tier and verify your changes.

Updating OSSO Configuration for Pagelet Producer

If you have an OSSO setup, to update the policy for Pagelet Producer:

  1. In the mod_osso.conf file, replace the following entry:

    <Location /pageletadmin>
          OssoSendCacheHeaders off
          require valid-user
          AuthType Osso
    </Location>
    

    With:

    <Location /pagelets/admin>
          OssoSendCacheHeaders off
          require valid-user
          AuthType Osso
    </Location>
    
  2. Replace the following entry:

    <Location /authenticateWithApplicationServer*>
          OssoSendCacheHeaders off
          require valid-user
          AuthType Osso
    </Location>
    

    With:

    <Location /pagelets/authenticateWithApplicationServer*>
          OssoSendCacheHeaders off
          require valid-user
          AuthType Osso
    </Location>
    
  3. Restart Web Tier and verify your changes.

5.2.1.2.3 Updating SSO Configuration for Portlet Producer Applications

In Release 11.1.1.6.0, you must explicitly exclude the portlets URI in an OAM setup. You must update all custom and out-of-the-box Portlet Producer applications configured with SSO. For information, see the following sections in Oracle Fusion Middleware Administrator's Guide for Oracle WebCenter:

5.2.1.2.4 Updating SSO Configuration for Oracle SES

In Release 11.1.1.4.0 and 11.1.1.5.0, the recommendation was to use virtual host configuration to configure SES crawl and authorization end points. However, this is no longer required in Release 11.1.1.6.0. You can consider marking the SES endpoints as excluded resources in OAM configuration. For information, see the following sections in Oracle Fusion Middleware Administrator's Guide for Oracle WebCenter:

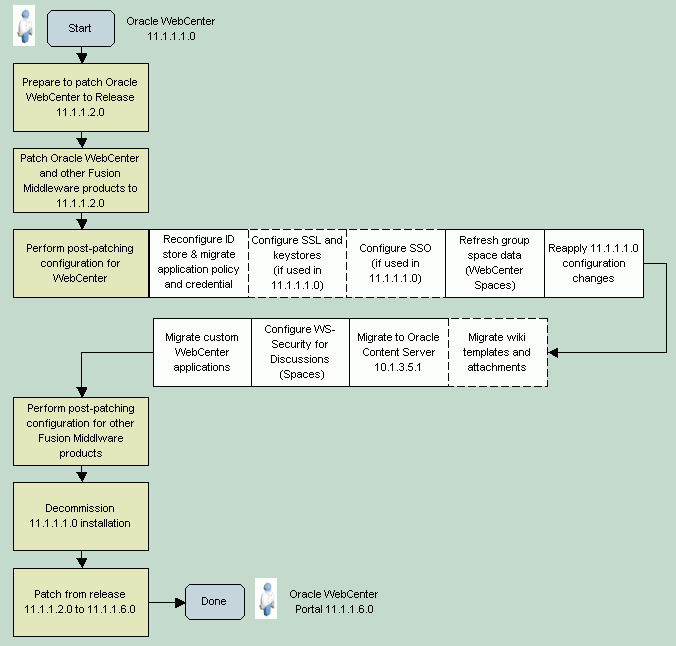
5.3 Patching an Oracle WebCenter 11.1.1.2.0 or 11.1.1.3.0 Installation

This section describes the procedures involved in migrating Oracle WebCenter 11.1.1.2.0 or 11.1.1.3.0 installation to 11.1.1.6.0. It contains the following subsections:

5.3.1 Managed Server Changes

From release 11.1.1.4.0 onward, managed servers have been renamed from WLS_name to WC_name, where name refers to the name of the managed server. For more information, see the "WebCenter Portal Managed Servers" section in Oracle Fusion Middleware Patching Guide.

In Release 11.1.1.2.0 and 11.1.1.3.0, the WLS_Services managed server hosts Oracle WebCenter Discussions and Oracle WebCenter Wiki and Blog Server. From release 11.1.1.4.0 onward, WLS_Services is no longer supported. Oracle WebCenter Discussions is deployed to WC_Collaboration, and wikis and blogs reside on Content Server.

From release 11.1.1.4.0 onward, a new managed server, WC_Utilities, is supported that hosts the following WebCenter components: Oracle WebCenter Analytics Collector, Oracle WebCenter Activity Graph Engines, and Oracle WebCenter Personalization.

5.3.2 Migration Roadmap for Oracle WebCenter 11.1.1.2.0 or 11.1.1.3.0

Figure 5-2 illustrates the steps required to update an Oracle WebCenter 11.1.1.2.0 or 11.1.1.3.0 installation to 11.1.1.6.0. Click the steps in the flow chart or use Table 5-3 to navigate to the information for each step.

Figure 5-2 Applying the Latest Patch to Oracle WebCenter 11.1.1.2.0 or 11.1.1.3.0

Applying latest patch to 11.1.1.2.0 or 11.1.1.3.0 Stop managed servers, Admin server, system components, & node manager Back up your Middleware Home, Domain Home, Oracle instances, databases, and other configuration information Perform general pre-patching tasks for WebCenter Save OmniPortlet and WebClipping customizations Run purgeMetadata() for WebCenter Spaces Upgrade Oracle UCM Upgrade WebLogic Server to the latest version Rename emCCR if patching in silent mode Download WebCenter Portal and other required installers Run Patch Set Installer to patch Identity Management, Web Tier, Portal, Forms, Reports and Discoverer to 11.1.1.6.0 Run the WebCenter Portal installer to patch Oracle WebCenter to 11.1.1.6.0 Run product installers to patch other FMW products such as UCM and SOA to 11.1.1.6.0 Update schemas Upgrade the Spaces application Use the automated script? Perform post-patch tasks for Fusion Middleware products, including updating OWSM policies Perform post-patch tasks for Oracle WebCenter Portal Perform post-patch tasks for the Spaces application Perform post-patch tasks for WebCenter Portal security Add new Oracle WebCenter Portal features Verify WebCenter Portal 11.1.1.6.0 installation Migrate Oracle Wiki pages and blogs Migrate content presenter custom templates Update REST API configuration Update multi-calendar layouts Restore OmniPortlet and WebClipping customizations Install Oracle WSM Policy Manager Remove OpenUsage properties in setDomainEnv Redeploy applications to upgraded custom portal managed servers Remove LD_LIBRARY_PATH from setDomainEnv script Migrate WSRP portlet preferences Set Web Context Root on the Content Server connection Configure group space workflows Reconfigure the default page template for group spaces Update timezone attribute for the Spaces application Update group space display mode Choose the default start page Migrate Spaces customizations Upgrade Process Spaces  Configure WS-Security for the discussions server Update list of authentication providers Extend the domain to add Activity Graph, Analytics, Pagelet Producer, Personalization, and WebCenter Services Portlets Add WebCenter Portal: Framework features to custom applications Start the servers and processes

Table 5-3 Applying the Latest Patch to Oracle WebCenter 11.1.1.2.0 or 11.1.1.3.0

Task and Link to More Information Mandatory or Optional? Notes

Stop managed servers, Admin server, system components, and node manager

Mandatory

 

Back up your current WebCenter environment

Mandatory

 

Perform pre-patch tasks for WebCenter:

Mandatory

Both Oracle WebCenter and Oracle Universal Content Management (Oracle UCM) must be of the same patchset level. When you patch Oracle WebCenter to the latest release, you must also patch Oracle Universal Content Management to that release. So, if you are patching to Oracle WebCenter 11.1.1.6.0, you must also patch to Universal Content Management 11.1.1.6.0.

Patch WebLogic Server to the latest version

Mandatory

 

Rename the emCCR File if using the silent mode for patching

Mandatory for silent mode

 

Download the installer for WebCenter Portal and other required products

Mandatory

 

Run Patch Set Installer to patch the following Fusion Middleware products to 11.1.1.6.0:

  • Oracle Identity Management

  • Oracle Web Tier (Oracle HTTP Server)

  • Oracle Portal, Forms, Reports and Discoverer

Mandatory

Mandatory only if these products are installed in your environment

Run the WebCenter Portal 11.1.1.6.0 installer to patch Oracle WebCenter to release 11.1.1.6.0

Mandatory

 

Run other product installers to patch other required Fusion Middleware products, such as:

Mandatory

Mandatory only for the products installed in the Middleware home

Update the required schemas. WebCenter specific schemas include WEBCENTER, DISCUSSIONS, DISCUSSIONS_CRAWLER, and ACTIVITIES.

Also update the common schemas (MDS and IAU) and schemas for all other required Fusion Middleware products.

Mandatory

Mandatory for existing schemas that need to be updated.

For WebCenter Spaces schemas that were originally installed using the Release 11.1.1.1.0 Repository Creation Utility and have subsequently been upgraded to Release 11.1.1.2.0/11.1.1.3.0, it is necessary to grant an additional privilege to the WebCenter Spaces schema owner prior to running the Patch Set Assistant to upgrade the schema to Release 11.1.1.6.0. Connect as a SYSDBA user to the database containing the WebCenter Spaces schema using SQL*Plus, and grant create view to the WebCenter Spaces schema owner.

Update the Spaces application using one of the following:

Mandatory

 

Perform post-patch tasks for the required Fusion Middleware products. This includes updating the OWSM policies.

Mandatory

 

Perform post-patch tasks for WebCenter Portal:

Mandatory

 

Perform post-patch tasks for WebCenter Spaces:

Mandatory

 

Perform post-patch tasks for WebCenter security:

Optional

 

Add new Oracle WebCenter Portal features:

Optional

 

Start the servers and processes

Mandatory

 

Verify Oracle WebCenter Portal 11.1.1.6.0 installation

Mandatory

 

5.3.3 Performing Pre-Patching Tasks Specific to Oracle WebCenter

Preparing to patch your Oracle WebCenter environment involves performing generic tasks such as stopping the servers, backing up your environment, and upgrading to the latest version of WebLogic server. It also involves performing various WebCenter-specific pre-patching tasks. This section describes the tasks that you must perform to prepare your WebCenter installation for patching. It contains the following subsections:

5.3.3.1 Save Your OmniPortlet and WebClipping Customizations

Note:

Perform the procedure listed in this section only if you are using OmniPortlet and WebClipping customizations, and they are stored in a file-based preferences store. By default, in Oracle WebCenter and Oracle Portal, a file-based preferences store is not used. Such stores are used by default only for 11g Release 1 (11.1.1) Portal environments that are upgraded from their 10g versions.

When you apply the latest patch set for Oracle WebCenter or Oracle Portal, both the OmniPortlet and WebClipping applications are re-deployed, and all configuration data stored within file-based preference stores is lost. You must save the OmniPortlet and WebClipping configuration and customizations to ensure that customizations are not lost when you apply the patch set.

To save and back up your customizations:

  1. Locate the following directories:

    On UNIX operating systems:

    • path_to_war_directory/WEB-INF/providers/omniPortlet

    • path_to_war_directory/WEB-INF/providers/webclipping

    On Windows operating systems:

    • path_to_war_directory\WEB-INF\providers\omniPortlet

    • path_to_war_directory\WEB-INF\providers\webclipping

    Where path_to_war_directory refers to the following path:

    • On a UNIX operating system: DOMAIN_HOME/servers/WLS_PORTAL/tmp/_WL_user/portalTools_version/randomly_generated_directory/war

    • On a Windows operating system: DOMAIN_HOME\servers\WLS_PORTAL\tmp\_WL_user\portalTools_version\randomly_generated_directory\war

      Where, DOMAIN_HOME is the domain home locations for your Oracle Portal or Oracle WebCenter domain, as specified on the "Specify Domain Name and Location" screen in the Configuration Wizard.

  2. Run the following command to back up the directory:

    • On UNIX operating systems:

      cp -fr path_to_war_directory/WEB-INF/providers/omniPortlet backup_location
      
    • On Windows operating systems:

      xcopy /y/e path_to_war_directory\WEB-INF\providers\omniPortlet backup_location
      

5.3.3.2 Run purgeMetadata() for WebCenter Spaces

If you are using WebCenter Spaces, you must run the purgeMetadata() WLST command to remove older versions of documents in MDS. This enables the patching process to run on a smaller set of data and thus decrease the time required to upgrade.

To purge metadata for WebCenter Spaces:

  1. Start your Administration Server and Spaces Managed Server (WLS_Spaces) as the purgeMetadata() command is an online command.

  2. Start WLST from your WebCenter Oracle home.

    On UNIX operating systems:

    cd WebCenter_ORACLE_HOME/common/bin
    ./wlst.sh
    

    On Windows operating systems:

    cd WebCenter_ORACLE_HOME\common\bin
    wlst.cmd
    
  3. Connect to the Administration Server using the WLST connect() command.

  4. Run the purgeMetadata() WLST command. For example, run the following command to purge metadata older than 3060 seconds:

    purgeMetadata('webcenter', 'WLS_Spaces', 3060)
    

    See "purgeMetadata" in Oracle Fusion Middleware WebLogic Scripting Tool Command Reference for more details.

  5. Re-collect the database statistics. For example, you can connect to the WebCenter MDS schema using SQLPlus:

    execute dbms_stats.gather_schema_stats(ownname=>null, options=>'GATHER AUTO');
    
  6. Stop your WLS_Spaces managed server and Administration Server.

For more information, see "Metadata Services (MDS) Custom WLST Commands" in Oracle Fusion Middleware WebLogic Scripting Tool Command Reference.

5.3.3.3 Upgrade Oracle Universal Content Management

Note:

In Release 11.1.1.6.0, Oracle Universal Content Management has been rebranded as Oracle WebCenter Content, and Oracle Content Server is referred as Oracle WebCenter Content Server (or just Content Server).

This section includes the following subsections:

5.3.3.3.1 Using Oracle Content Server 10g

If you choose to stay with Oracle Content Server 10g, you must install the latest UpdateBundle and Folders_g components. You can obtain these from My Oracle Support (formerly OracleMetaLink: https://support.oracle.com).

Note:

Oracle strongly recommends that you upgrade to Oracle WebCenter Content 11g. This is important to take advantage of the full set of features that the 11g release provides. If you choose not to upgrade to release 11g, you can access only a limited set of content management features (described in Table 5-4).

5.3.3.3.2 Using Oracle WebCenter Content Server 11g

You can choose either to upgrade your existing Oracle Content Server 10g installation to Content Server 11.1.1.6.0 or install a new instance of Content Server 11.1.1.6.0.

Note:

Both WebCenter Portal and Content Server 11g must be of the same patch set level. When you patch WebCenter Portal to the latest release, you must also patch Content Server to that release. So, if you are patching to Oracle WebCenter Portal 11.1.1.6.0, you must also patch to Content Server 11.1.1.6.0.

Upgrading to Oracle WebCenter Content Server 11g

For information about upgrading to Content Server 11g, see Oracle Fusion Middleware Upgrade Guide for Oracle WebCenter Content.

To configure Content Server for WebCenter Portal 11g, you must ensure that folders_g is enabled.

Note:

For Content Server 11g, Oracle recommends Folders (the FrameworkFolders component) as the folder interface instead of Contribution Folders (the Folders_g component). However, WebCenter Portal uses the Folders_g foldering capability. Therefore, to use Content Server 11g as a content repository for WebCenter Portal, you MUST have Folders_g enabled and FrameworkFolders disabled. You cannot have both enabled on an Oracle WebCenter Content instance.

Installing Oracle WebCenter Content Server 11g

For instructions about installing Content Server 11g, see Oracle WebCenter Content Installation Guide. For information about configuring it for WebCenter Portal 11g, see "Configuration Roadmaps for Content Server" in Oracle Fusion Middleware Administrator's Guide for Oracle WebCenter.

To configure Content Server for WebCenter Portal 11g, you must ensure that folders_g is enabled.

If Oracle WebCenter and Content Server are installed in the same domain, no additional configuration is required for using an external LDAP authentication provider as authentication provider configuration is applicable to an entire domain.

5.3.3.3.3 Comparing Oracle Content Server Features Available in Release 10g and 11g

Table 5-4 provides a comparison of features available in Oracle Content Server 10g and 11g.

Table 5-4 Oracle WebCenter Features Supported by Oracle Content Server 10.1.3.5.1 and 11g

Feature Description Support Available in OCS 10.1.3.5.1? Support Available in OCS 11g?

Spaces (or Group Spaces)

Support available for Space folder creation and role mapping.

No

Yes

Home Space (or Personal space)

Support available for automatic creation of Home Space folders.

No

Yes

IFRAME Support

Support to show Oracle Content Server UI directly in WebCenter applications. Support also available for creating content profiles and editing advanced properties of items.

No

Yes, if OHS installed and webContextRoot set in your connection, and IFRAME is enabled.

Wiki Document

Support for creating a wiki document.

No

Yes

Advanced metadata edit

Support for editing advanced metadata details, such as the user access list and web site object. If properties are editable, an Edit button is displayed in the Properties pane.

No

Yes, if IFRAME is enabled.

Thumbnails

When viewing a document, in the Properties pane, a thumbnail is rendered at the top. If there are multiple versions of the document, a thumbnail is rendered for each version.

No

Yes

Upload profiles

When uploading a document, you can choose the profile to use.

No

Yes, if IFRAME feature is available.

Document Previewer - Web rendition

When viewing a document, if there is a web rendition, it is displayed.

The web rendition is the native file of the web viewable (html, image or PDF), or in the case of OCS, the IBR has created one (PDF rendition only, in this case).

No

When clicking on a document, if it is not a file type which can be rendered without slide previewer/renditions (image, .html, .txt) properties are shown instead.

Yes

If Oracle Content Server is not set up to have web renditions, it shows file properties.

Document Previewer - Slide Previewer

When viewing a document, a slide preview of the document is rendered.

No

Yes, if IFRAME and DynamicConverter are enabled, and Dynamic Converter templates are created.

Item Level Security

An item gets security from its own settings; it does not inherit the security from the Space in which it resides.

No

Yes, if:

  • UseEntitySecurity=true

  • Document or folder security group included in SpecialAuthGroups

  • RoleEntityACL component is enabled

AutoVue

Support for document review and collaboration feature available in Oracle AutoVue

No

Yes

Wiki and blogs page styles

Wiki and Blog page styles available for creating a page

No

Yes, in a Space or Home Space in which the Documents service is enabled.

Site Studio content creation and editing

Ability to create and edit Site Studio content from within the Content Presenter wizard, and from the content contribution mode of Content Presenter.

No

Yes, if Site Studio components are installed on Oracle Content Server.

Site Studio region templates

Ability to use Site Studio region templates to render Site Studio content.

No

Yes, if Site Studio components are installed on Oracle Content Server, and region templates are created for the selected content.

Content edit

Ability to edit non-Site Studio content from within the Content Presenter wizard.

No

Yes


5.3.4 Patching to Oracle WebCenter 11.1.1.6.0

You can update Oracle WebCenter 11.1.1.6.0 using either Node Manager and automated script, or WebLogic Scripting Tool (WLST).

This section includes the following subsections:

Note:

If Oracle WebCenter is installed on multiple machines, you can update your software only by using WLST commands, and not through the automated script. Make sure that the product installer is run on each WebCenter Oracle home directory on each machine, and all the domains are updated using pack/unpack.

5.3.4.1 Updating Oracle WebCenter Using Node Manager and Automated Script

The Oracle WebCenter patch includes a script called upgrade.py that you can use to upgrade to the latest release. This script shuts down all the Managed Servers and the Administration Server at the beginning of the update process, and then starts all the servers during the update process.

You can use this script to update Oracle WebCenter only if you have set up Node Manager, have Oracle WebCenter installed on a single machine, and have verified that it is configured correctly. If your Node Manager is not configured correctly, you must use the WLST commands instead of this script to patch Oracle WebCenter.

This section includes the following subsections:

5.3.4.1.1 Configure Node Manager

To use the upgrade.py script, you must configure Node Manager as follows:

  1. Make sure that all the servers in the domain (including the Administration Server) are associated with a machine that is configured to use your Node Manager. See "Configure a Machine to Use Node Manager" in Oracle Fusion Middleware Node Manager Administrator's Guide for Oracle WebLogic Server.

  2. If you are using demo certificates (the certificates that ship with Oracle WebLogic Server), disable host name verification for all the servers. For more information, see "Disable host name verification" at the following URL:

    https://download.oracle.com/docs/cd/E12839_01/apirefs.1111/e13952/taskhelp/security/DisableHostNameVerification.html
    
  3. Ensure the following properties are set to true in the nodemanager.properties file:

    • StartScriptEnabled for the Node Manager, so that Managed Servers can receive proper classpath and command arguments.

    • DomainRegistrationEnabled, so that domain can be registered.

    Refer to Oracle Fusion Middleware Node Manager Administrator's Guide for Oracle WebLogic Server for more information.

  4. Make sure the nmConnect command can be used to connect to the Node Manager in WLST. If you are in a production environment, follow the instructions in "Using nmConnect in a Production Environment" in Oracle Fusion Middleware Node Manager Administrator's Guide for Oracle WebLogic Server.

  5. Make sure the nmStart command can be used to start the Administration Server in WLST. If you are in a production environment, a user name and password may be required to start the Administration Server, so ensure that Node Manager has the required credentials.

    For more information, refer to "nmstart" in Oracle Fusion Middleware WebLogic Scripting Tool Command Reference, and also "How Node Manager Starts an Administration Server" in Oracle Fusion Middleware Node Manager Administrator's Guide for Oracle WebLogic Server.

5.3.4.1.2 Verify Your Node Manager Configuration

To verify that Node Manager has been configured correctly:

  1. Stop all the servers in your domain.

  2. Start WLST and connect to the Node Manager using nmConnect. For example, on a UNIX operating system:

    cd WebCenter_ORACLE_HOME/common/bin
    ./wlst.sh
    nmConnect(username  = 'weblogic', password  = 'examplepassword', host = 'localhost', port = '5556', domainDir = 'DOMAIN_HOME', nmType = 'ssl')
    
  3. Start the Administration Server using nmStart. For example:

    nmStart('AdminServer')
    
  4. Connect to the Administration Server in WLST and start a Managed Server. For example:

    connect()
    start('WLS_Spaces')
    
  5. Check that the Managed Server you started is running. For example, try to access the following URL and log in:

    http://localhost:8888/webcenter
    

Note:

If you are not able to verify your Note Manager configuration, then you must use WLST commands instead of the automated script to update Oracle WebCenter.

5.3.4.1.3 Update Oracle WebCenter

To update Oracle WebCenter using the Node Manager and the automated script:

  1. Ensure that you have run the Oracle WebCenter installer to update your software. For information, see Section 3.6.2, "Downloading the Required Installer" and Section 3.6.3, "Start the Installer."

  2. Ensure that you have updated your database schemas using the Patch Set Assistant. For information, see Section 3.8, "Update Your Schemas with Patch Set Assistant".

  3. Run the upgrade.py script as described in Section 5.3.4.1.4, "How to Run the Oracle WebCenter Automated Script".

  4. Copy the Trust Store file from the Oracle home directory to the Oracle WebLogic Server domain directory.

    For example:

    cp MW_HOME/oracle_common/modules/oracle.jps_11.1.1/jps-wls-trustprovider.jar
            DOMAIN_HOME/lib/mbeantypes/jps-wls-trustprovider.jar
    
  5. Restart the Node Manager, Administration Server, and the Managed Servers in the domain.

5.3.4.1.4 How to Run the Oracle WebCenter Automated Script

The upgrade.py script must be run on the same machine as the Administration Server. The script is located in the WebCenter_ORACLE_HOME/webcenter/scripts/upgrade_11.1.1.4 (on UNIX operating systems) or WebCenter_ORACLE_HOME\webcenter\scripts\upgrade_11.1.1.4 (on Windows operating systems) directory.

The following is the command line syntax for running the upgrade.py script:

upgrade.py path_to_upgrade_properties_file administrator_password node_manager_password

The upgrade.py script takes optional command line parameters, where:

Refer to the following sections for examples of how to run the upgrade.py script.

5.3.4.1.5 Example 1: No Optional Parameters Specified

If no optional parameters are specified, the script uses the default values for all the properties with the exception of the domain.directory and the passwords; you are prompted for these values. Here is an example:

cd WebCenter_ORACLE_HOME/common/bin
./wlst.sh WebCenter_ORACLE_HOME/webcenter/scripts/upgrade_11.1.1.4/upgrade.py
5.3.4.1.6 Example 2: Specifying a Properties File and Setting the Value of user.config.file

If you specify a properties file that sets the value of the user.config.file property, then the script overrides the default values of the properties with the values specified in the properties file and connects to the Administration Server and Node Manager with the credentials stored in the user configuration file. Here is an example:

cd WebCenter_ORACLE_HOME/common/bin
./wlst.sh WebCenter_ORACLE_HOME/webcenter/scripts/upgrade_11.1.1.4/upgrade.py ~/upgrade.properties

If you specify a properties file and that properties file does not set the value of the user.config.file property and you do not pass the Administration Server and Node Manager passwords as a command line argument, then the script overrides the default values of the properties with the values specified in the properties file and prompt for passwords.

5.3.4.1.7 Example 3: Specifying a Properties File and Administrator Password

If you specify a properties file and administrator_password, then the script overrides the default values of the properties with the values specified in the properties file and uses the specified password to connect to the Administration Server. You will be prompted for the Node Manager password even if the Node Manager user name is same as the Administrator user name. Here is an example:

cd WebCenter_ORACLE_HOME/common/bin
./wlst.sh WebCenter_ORACLE_HOME/webcenter/scripts/upgrade_11.1.1.4/upgrade.py ~/upgrade.properties example_admin_password
5.3.4.1.8 Example 4: Specifying a Properties File, Administrator Password, and Node Manager Password

If you specify a properties file, administrator_password and node_manager_password, then it overrides the default values of the properties with the values specified in the properties file and uses the passwords specified to connect to the Administration Server and Node Manager. Here is an example:

cd WebCenter_ORACLE_HOME/common/bin
./wlst.sh WebCenter_ORACLE_HOME/webcenter/scripts/upgrade_11.1.1.4/upgrade.py ~/upgrade.properties example_admin_password example_nm_password
5.3.4.1.9 Properties That can be Set in the Upgrade Properties File

Table 5-5 lists the properties that can be set in the upgrade properties file.

Tip:

A sample upgrade properties (upgrade.properties) file is available in the WebCenter_ORACLE_HOME/webcenter/scripts/upgrade_11.1.1.4 directory.

Table 5-5 Upgrade Properties File

Property Description

domain.directory

Path to the domain directory (Domain Home).

oracle.home

Path to the WebCenter Oracle home directory.

admin.user

Name of a user that is part of the LDAP wired to WebCenter Spaces and has Administrator privileges in the WLS embedded LDAP.

To give a user Administrator privileged in WLS embedded LDAP:

  1. Log in to the WebLogic Server console.

  2. Click Security Realms and select the security realm.

  3. Click the Roles/Policies tab.

  4. Expand Global Roles and Roles, then click "View Role Conditions" for the Admin role.

  5. Select the User role from the drop-down list, enter the user ID, then click Add.

  6. Save your changes and exit.

admin.url

URL used to connect to the Administration Server.

admin.server

Name of the Administration Server.

nodemanager.user

User name for the Node Manager.

nodemanager.host

Host name for the Node Manager server.

nodemanager.port

Port number for the Node Manager server.

nodemanager.type

Connection type for the Node Manager server.

upgrade.custom.spaces

Indicates whether previous WebCenter Spaces customizations using the custom.webcenter.spaces shared library (if any) are migrated to the upgraded instance.

Set this property to true to migrate your customizations.

Warning: If you upgrade your WebCenter domain with upgrade.custom.spaces set to FALSE, none of your previous customizations will be available in the upgraded WebCenter Spaces instance, and there is no facility to migrate WebCenter Spaces customizations after the upgrade process.

user.config.file

Name and location of a user configuration file which contains an encrypted username and password. When you create a user configuration file, the storeUserConfig command uses a key file to encrypt the username and password. Only the key file that encrypts a user configuration file can decrypt the username and password.

NOTE: If you set this property, you do not need to pass a password and it does not use the admin.user and admin.url properties.

See help('storeUserConfig') in WLST for details on how to create a user configuration file.

user.key.file

Name and location of the key file that is associated with the specified user configuration file and is used to decrypt it.

NOTE: You need to set this property only if you set the user.config.file property.

See help('storeUserConfig') in WLST for details on how to create a user configuration file.


5.3.4.1.10 Formatting Your Properties File

You must make sure you escape values correctly in your properties file. This is particularly important when entering Windows paths because all backslashes must be escaped with backslashes (in other words, a single backslash is represented by two backslashes in a Java properties file).

Refer to the following URL for details:

https://download.oracle.com/javase/6/docs/api/java/util/Properties.html#load%28java.io.Reader%29

The following is a sample properties file on a Windows operating system:

domain.directory=C:\\Middleware\\domains\\domain_name
oracle.home=C:\\Middleware\\Oracle_WC1
admin.user=weblogic
admin.url=t3://examplehost:7001
admin.server=AdminServer
nodemanager.user=node_manager_user
nodemanager.host=localhost
nodemanager.port=5556
nodemanager.type=ssl
upgrade.custom.spaces=false

The following is a sample properties file on a UNIX operating system:

domain.directory=/home/Middleware/domains/domain_name
oracle.home=/home/Middleware/Oracle_WC1
admin.user=weblogic
admin.url=t3://examplehost:7001
admin.server=AdminServer
nodemanager.user=node_manager_user
nodemanager.host=localhost
nodemanager.port=5556
nodemanager.type=ssl
upgrade.custom.spaces=false

5.3.4.2 Updating Oracle WebCenter Using WLST Commands

If you choose not to configure the Node Manager, you can update your middle tier by using WLST commands. You must run the WLST commands from the same machine on which the Administration Server is running.

Before you upgrade Oracle WebCenter using WLST:

To update Oracle WebCenter using WLST commands:

  1. Stop the Administration Server and all Managed Servers.

  2. Start WLST from the WebCenter Oracle home.

    On UNIX operating systems:

    cd WebCenter_ORACLE_HOME/common/bin
    ./wlst.sh
    

    On Windows operating systems:

    cd WebCenter_ORACLE_HOME\common\bin
    wlst.cmd
    
  3. Ensure the external LDAP server is up and running, then run the upgradeOpss command in offline mode (without connecting to any server):

    On UNIX operating systems:

    upgradeOpss(jpsConfig='DOMAIN_HOME/config/fmwconfig/jps-config.xml', jaznData='MW_HOME/oracle_common/modules/oracle.jps_11.1.1/domain_config/system-jazn-data.xml')
    

    On Windows operating systems:

    upgradeOpss(jpsConfig='DOMAIN_HOME\config\fmwconfig\jps-config.xml', jaznData='MW_HOME\oracle_common\modules\oracle.jps_11.1.1\domain_config\system-jazn-data.xml')
    

    Note:

    If you need to re-run the upgradeOpss() command, you must exit the current WLST session and start a new session before re-running upgradeOpss().

  4. Run the upgradeWebCenterDomain command in offline mode:

    upgradeWebCenterDomain(domainDirName='DOMAIN_HOME', oracleHome='WebCenter_ORACLE_HOME', upgradeCustomSpaces=[1|0])
    

    Where:

    • domainDirName - Replace DOMAIN_HOME with the full path to your Domain home directory.

    • oracleHome - Replace WebCenter_ORACLE_HOME with the full path to your WebCenter Oracle home directory.

    • upgradeCustomSpaces - Set to 1 if you used the custom.webcenter.spaces shared library to customize WebCenter Spaces and you want to migrate your customizations to the upgraded instance. For information about how to use your extensions in WebCenter Spaces, refer to:

      http://www.oracle.com/technetwork/middleware/webcenter/owcs-ps4-wcs-ext-samples-wp-406559.pdf

      WARNING:

      If you upgrade your WebCenter domain with upgradeCustomSpaces set to 0, none of your previous customizations and resources that you developed, like page templates and skins, will be available in the upgraded WebCenter Spaces instance; there is no facility to migrate WebCenter Spaces customizations after the upgrade process.

    For example:

    upgradeWebCenterDomain(domainDirName='/home/Oracle/Domains/wc_domain', oracleHome='/home/Oracle/Middleware/Oracle_WC1', upgradeCustomSpaces=1)
    

    Note:

    You may see error messages when you run the upgradeWebCenterDomain command. These errors can be safely ignored so long as there is some text indicating that your operation was completed successfully. For more information about error messages, refer to Oracle Fusion Middleware Release Notes.

  5. Start the Administration Server.

  6. Connect to the Administration Server.

    connect()
    
  7. In the domain running the WebCenter Spaces Managed Server, run the upgradeWebCenterPermissions command to add the required permission to the LDAP store.

    upgradeWebCenterPermissions()
    

    Note:

    You may see error messages when you run the upgradeWebCenterPermissions command. These errors can be safely ignored so long as there is some text indicating that your operation was completed successfully. For more information about error messages, refer to the Oracle Fusion Middleware Release Notes.

  8. All of the instructions to this point have been for a single node. If your domain has servers running on more than one machine, you need to pack and unpack your domain to replicate the changes to other nodes in your cluster.

    To pack and unpack your updated domain:

    1. Pack the Administration Server:

      cd WebCenter_ORACLE_HOME/common/bin
      ./pack.sh -managed=true -domain=DOMAIN_HOME -template=wcdomaintemplate.jar -template_name=wc_domain_template
      
    2. Copy wcdomaintemplate.jar to the WebCenter_ORACLE_HOME/common/bin on the other machines.

    3. Remove or move the old domain directories (DOMAIN_HOME and APPLICATION_HOME) on the other machines.

    4. Unpack the domain on each of the other machines:

      cd WebCenter_ORACLE_HOME/common/bin
      ./unpack.sh -domain=DOMAIN_HOME -template=wcdomaintemplate.jar
      
  9. Start the WebCenter Managed Servers:

    • WC_Spaces (WebCenter Spaces)

    • WC_Portlet (Oracle Portlet Producers)

    • WC_Collaboration (Oracle WebCenter Discussion Server)

    Make sure the WC_Spaces server is up and running before moving on to the next step.

  10. Disconnect from the Administration Server, and connect to the WC_Spaces server as an Oracle WebCenter administrator that is defined in the external LDAP server and is defined as an administration user in the embedded Oracle WebLogic Server.

    Note:

    It is important to note that the administration user must be defined both as a user in the external LDAP directory and as a user with administration privileges in the embedded Oracle WebLogic Server LDAP directory.

    If necessary, you can add a user to the Administration Group of the embedded Oracle WebLogic Server LDAP server as follows:

    1. Log in to the WebLogic Server console.

    2. Click Security Realms and select the "myrealm" link.

    3. Click the Roles/Policies tab.

    4. Expand Global Roles, then expand Roles, then click "View Role Conditions" for the Admin role.

    5. Click Add Condition, then select User from the "Predicate List" field, then click Next.

    6. Enter the user name in the "User Argument Name" field, then click Add.

    7. Click Finish. The user you just entered should now be listed along with the administrators.

    8. Save your changes and exit.

  11. In the domain running the WebCenter Spaces managed server, run the upgradeWebCenterApplication command.

    upgradeWebCenterApplication(appName='webcenter')
    

    If you have a cluster environment where there are multiple servers with WebCenter Spaces deployed, you must specify the server name. For example:

    upgradeWebCenterApplication(appName='webcenter', server="server_name")
    
  12. Copy the Trust Store file from the Oracle home directory to the Oracle WebLogic Server domain directory.

    For example:

    cp MW_HOME/oracle_common/modules/oracle.jps_11.1.1/jps-wls-trustprovider.jar
            DOMAIN_HOME/lib/mbeantypes/jps-wls-trustprovider.jar
    
  13. Restart the Administration Server and the Managed Servers in the domain.

5.3.5 Performing Post-Patching Tasks for Oracle WebCenter

This section describes the tasks that you may need to perform, depending on your system environment, after patching to Oracle WebCenter Portal 11.1.1.6.0.

The section contains the following subsections:

5.3.5.1 Migrating Oracle Wiki Pages and Blogs

This section contains the following sections to help you migrate your existing Wiki pages and blogs for use in the newly patched Oracle WebCenter domain:

5.3.5.1.1 How to Migrate Oracle Wiki Pages and Blogs

If you had Oracle Wiki installed, you must run the Wiki Migrator utility wiki-upgrade.jar to migrate the wiki pages and blogs. The utility is available in the following directory in the WebCenter Oracle home:

WebCenter_ORACLE_HOME/webcenter/archives/wiki-upgrade.jar

This Wiki Migrator utility migrates your wiki pages and blogs into Space-specific folders in Oracle Content Server. Existing WebCenter Spaces pages for wikis and blogs are migrated, accordingly. The utility also migrates attachments and provide links to them in your wiki pages as appropriate. Links to other wiki pages within your wiki page content are updated to point to the new locations, provided that the URL in each link has the same WebCenter Spaces root that is provided in the migration parameters. The utility does not migrate comments, discussion threads, templates, nor it alters wiki or blog content.

If you encounter any errors during the migration process, check the output log, which is located in the same directory as the wiki-upgrade.jar file. For more information, see Section 5.3.5.1.2, "Troubleshooting Problems During Wiki Migration".

Before performing wiki migration, do the following:

  1. Make sure Oracle Universal Content Management (UCM) is upgraded to Release 11g (see Section 5.3.3.3, "Upgrade Oracle Universal Content Management").

    Note:

    In Release 11.1.1.6.0, Oracle Universal Content Management is referred as Oracle WebCenter Content, and Oracle Content Server is referred as Oracle WebCenter Content Server.

  2. Verify that the root folder PersonalSpaces exists in Oracle WebCenter Content; this is the folder in which all personal folders get created. Wiki migration may fail if the PersonalSpaces folder does not exist in Oracle WebCenter Content. The PersonalSpaces folder gets created when the Spaces managed server is started. Therefore, it is recommended that you start the Spaces managed server prior to performing wiki migration.

  3. Update the folder limit in Oracle WebCenter Content as follows:

    1. Log in to the Oracle WebCenter Content user interface, go to Administration > Folder Configuration and change the "Maximum Folders Per Virtual Folder" and "Maximum Content Per Virtual Folder" to 1000.

    2. Create a temporary folder that the Wiki migration utility will use to store the orphan data (for example, the data that does not have a corresponding Group Space). This does NOT have to be a root folder; it can be created as the Administrator user under the PersonalSpaces or Group Space root folder. If a root folder is preferred, the service using the URL IdcService=COLLECTION_ADD will need to be used. For example:

      http://host:port/idc/idcplg?IdcService=COLLECTION_ADD&dParentCollectionID=-1&hasParentCollectionID=true&force=true%20&xForceFolderSecurity=FALSE&ignoreMaxFolderLimit=true&hasMark=true&dCollectionName=PS3WikiMigration_Orphans&mark=PS3WikiMigration_Orphans&dDocAccount=PUBLIC&idcToken=1290338486670:A17C2CCCCE0C2FD2544E0A1B2F03DB67
      

      Note the idcToken can be retrieved via the browser's Page Source from a logged in session to Oracle WebCenter Content. Alternatively, the attribute DisableAuthorizationTokenCheck can be disabled by selecting Administration > Content Server > General Configuration > Additional Configuration Variables -> DisableAuthorizationTokenCheck=true and then restarting the server.

  4. Choose one of the following ways to run the wiki-upgrade.jar file from WebCenter Oracle home:

    • Do not pass any arguments from the command line, as follows:

      > cd WebCenter_ORACLE_HOME/webcenter/archives
      > MW_HOME/jdk160_21/bin/java -jar wiki-upgrade.jar
      

      You will be prompted for each of the required arguments listed in Table 5-6.

    • Pass a properties file (WikiMigrator.properties) as an argument:

      MW_HOME/jdk160_21/bin/java 
         -jar WebCenter_ORACLE_HOME/webcenter/archives/wiki-upgrade.jar
         WikiMigrator.properties
      

      The WikiMigrator.properties must reside in the same directory as wiki-upgrade.jar. The following is a sample properties file:

      MDSConn       = jdbc:oracle:thin:@exampleDB:1521:exampleSID
      MDSUser       = dbuser_example_mds
      UCMConn       = idc://examplehost:9444
      UCMUser       = sysadmin
      UCMConnName   = example_connection_name
      UCMTempFolderPath = /RootFolder/.../TempFolder
      wikiConn      = jdbc:oracle:thin:@exampleDB:1521:exampleSID
      wikiUser      = example_wiki
      SpacesRootURL = http://examplehost:port/webcenter
      

      You will be prompted for the MDS, UCM, and Wiki passwords from the command line.

    • Pass all arguments from the command line:

      MW_HOME/jdk160_21/bin/java -jar wiki-upgrade.jar
        MDSConn MDSUser MDSPswd UCMConn UCMTempFolderPath UCMUser UCMPswd UCMConnName
        wikiConn wikiUser wikiPswd SpacesRootURL
      

      For example:

      java -jar WikiMigrator.jar
         jdbc:oracle:thin:@exampleDB:1521:exampleSID
         dbuser_example_mds
         example_mds_password
         idc://examplehost:9444
         sysadmin
         example_ucm_password
         example_ucm_connection_name
         example_path_to_ucm_temporary_folder
         jdbc:oracle:thin:@example:1521:exampleSID
         example_wiki
         example_wiki_password
         http://examplehost:port/webcenter
      

Table 5-6 Descriptions and Examples of the Wiki Migration Utility Arguments

Argument Description

MDSConn

Name of the connection used to connect to the MDS data source.

For example: jdbc:oracle:thin:@host:port:SID

MDSUser

Name of the database user used to connect to the MDS data source.

MDSPswd

Password to the database user that is used to connect to the MDS data source.

UCMConn

UCM connection URL over the idc protocol.

For example: idc://host:port

UCMUser

Use sysadmin as the UCM user; the user weblogic does not get administrator privileges with socket connections.

UCMPswd

Password for the UCM user account.

UCMConnName

Name used in Enterprise Manager or WLST to create the connection to UCM.

UCMTempFolderPath

Temporary folder on UCM to store orphaned data

For example: /RootFolder/.../TempFolder

wikiConn

Name of the connection used to connect to the Wiki data source.

For example: jdbc:oracle:thin:@host:port:SID

wikiUser

Name of the database user that is used to connect to the Wiki data source.

wikiPswd

Password for the database user connecting to the Wiki data source.

SpacesRootURL

Spaces root URL.

For example: http://host:port/context_root


Note:

If you have wiki or blog pages that use Query String parameters, then after upgrade these parameters do not take effect. Any links that pointed to other wiki pages through a URL such as the following are converted to a Resource Action Handler URL that points to the corresponding wiki document in the content repository, assuming the server:port value entered for SpacesRootURL matches the server:port value in the URL.

http://server:port/owc_wiki/page/show.jz?inline=1&scope=#{communityContext.communityName}&theme=#{adfFacesContext.skinFamily}

Special Note for 10g and Release 1 (11.1.1.1.0) Users

If you are upgrading from a 10g release or Release 1 (11.1.1.1.0) version of Wiki, then after you run the Migrator utility wiki-upgrade.jar, there may be some wiki and blog folders that end up in the MigrationTemp folder. You must manually move these folders to the correct group space folders on UCM.

Perform the following steps after migrating Oracle Wiki pages and blogs:

  1. Log on to UCM and go to the MigrationTemp folder under sysadmin (or the UCM user running the migration program). Move the wiki and blog folders to the correct group space folders. You may need to rename the wiki and blog folders to match the corresponding group space names in WebCenter Spaces.

  2. Log in to the Spaces application, navigate to the required group space and create a new page with Wiki or Blog page style. The name of the page must match the name of the wiki/blog folder in order for the page to properly display the wiki/blog content.

5.3.5.1.2 Troubleshooting Problems During Wiki Migration

During wiki migration, you may see some error messages in the output log. Descriptions and available workarounds are described below.

Error Message 1

[INFO] PROCESSING Domain: domain_name
[INFO] migrating to temp folder - there is no webcenter page information stored on the domain: domain_name

This message indicates that there is no data specified in the domain to connect it with a group space page (the wcURL on the domain is missing).

Note:

The last part of the migration program will find any remaining unmigrated group space pages that still point to owc_wiki and will try to gather domain information from the page's source URL to be matched against a jzwiki domain. If the proper information is found, it will move the folder and content out of migration temp and into the proper group space folder.

Error Message 2

[INFO] PROCESSING Domain: domain_name
[INFO] migrating to temp folder - invalid group space that corresponds to the guid: group_space_guid

This message indicates that there is either no group space information specified in the domain, or the group space guid specified is not valid (the group space guid specified in the wcURL is not valid).

Error Message 3

[INFO] PROCESSING Domain: domain_name
[INFO] migrating to temp folder - no group space that corresponds to the guid: group_space_guid

This message indicates that the domain's group space information points to a group space that no longer exists. Doing a lookup with the group space guid does not find a corresponding group space name. Most likely the group space has been deleted.

Error Message 4

[INFO] PROCESSING Domain: domain_name
[ERROR] migrating to temp folder - no UCM folder for the groupspace exists: page_name, gsname: group_space_name

This message indicates that the spaces page has been migrated already, but the UCM folder for that group space does not exist.

To correct this, create the group space folder (by provisioning the Document service in the group space), and then move the folder (with the same name as the domain) from migration temp to the group space folder. Then rename the domain folder to have the same name as the page.

Error Message 5

[INFO] PROCESSING Domain: domain_name
[ERROR] migrating to temp folder - could not get UCM folder for the wiki domain, page: page_name, gsname: group_space_name

This message indicates that the spaces page has been migrated already, but the UCM folder for domain could not be created in the group space folder.

To correct this, move the folder (with the same name as the domain) from migration temp to the group space folder. Then rename the domain folder to have the same name as the page.

Error Message 6

[INFO] PROCESSING Domain: domain_name
[ERROR] migrating to temp folder - no UCM folder exists for the user: user_name, page: page_name

This message indicates that the spaces page has been migrated already, but the UCM folder for the user does not exist.

To correct this, create the user's personal folder (this folder is created when the user accesses Documents from the home space), and then move the folder (with the same name as the domain) from migration temp to the personal folder. Then rename the domain folder to have the same name as the page.

Error Message 7

[INFO] PROCESSING Domain: domain_name
[ERROR] migrating to temp folder - could not get personal UCM folder for the user: user_name, page: page_name

This message indicates that the spaces page has been migrated already, but the UCM folder for the domain could not be created in the user's personal folder.

To correct this, move the folder (with the same name as the domain) from migration temp to the user's personal folder. Then rename the domain folder to have the same name as the page.

Error Message 8

[INFO] PROCESSING Domain: domain_name
[INFO] migrating to temp folder - default scope, but no user specified on page: page_name

This message indicates that this is a personal wiki or blog, but the information stored on the domain (the wcURL passed in from the spaces page) does not indicate a user.

Error Message 9

[INFO] PROCESSING Domain: domain_name
[INFO] sourceUrl: source_url
[INFO] migrating to temp folder - the page source url is not pointing to the correct domain, page: page_name, wcURL: wcURL

This message indicates that there is more than one domain pointing to the same group space and page information, and the current domain being processed does not match the domain indicated in the source URL.

Error Message 11

[INFO] PROCESSING User Blog: blog_name
[INFO] migrating to temp folder - could not get user UCM folder for the user: user_name

This is a jzwiki user blog that is not connected with a domain. The message indicates that the UCM folder for the user does not exist, so the content could not be migrated there.

Error Message 12

[INFO] PROCESSING User Blog: blog_name
[INFO] migrating to temp folder - could not get UCM folder for the user: user_name

This is a jzwiki user blog that is not connected with a domain. The message indicates that the "Blogs" UCM folder for the user does not exist and could not be created, so the content could not be migrated there.

5.3.5.2 Migrating Content Presenter Custom Templates

Content Presenter custom templates used in Release 11.1.1.3.0 applications are not automatically migrated when you upgrade to Release 11.1.1.6.0. You must register the required custom templates in Release 11.1.1.6.0 version of your applications.

To migrate Content Presenter custom templates from Release 11.1.1.3.0:

  1. In JDeveloper 11.1.1.6.0, create or open a WebCenter Portal application.

  2. On the filesystem, copy your Release 11.1.1.3.0 .jsff files to your Release 11.1.1.6.0 application.

    From the Release 11.1.1.3.0 version of your application, copy the required custom template from following folder:

    PROJECT_ROOT/public_html/oracle/webcenter/content/templates/custom

    Copy the custom template to the following folder of your upgraded Release 11.1.1.6.0 application:

    PROJECT_ROOT/public_html/oracle/webcenter/portalapp

  3. In JDeveloper, create the Content Presenter custom template as a portal resource. The properties that you set for the custom template must match those that were previously registered in your Release 11.1.1.3.0 application.

    For information, see "Export a Content Presenter Display Template as a Portal Resource" in Oracle Fusion Middleware Developer's Guide for Oracle WebCenter.

  4. Redeploy your application using the new custom Managed Servers, as described in Section 5.3.5.8, "Redeploying your Custom Applications to Upgraded Custom Managed Servers."

  5. If the custom template is also used in WebCenter Spaces, prepare the template to be used in your upgraded environment:

    1. Using JDeveloper, export the Content Presenter display template as a portal resource.

    2. Log in to the Spaces application and navigate to Spaces Administration.

    3. Select Resources > Content Presenter and upload your template.

    For information, see "Using Content Presenter Display Templates in a Framework Application" in Oracle Fusion Middleware Developer's Guide for Oracle WebCenter.

5.3.5.3 Updating the Configuration for WebCenter REST APIs

Before you can use the WebCenter Representational State Transfer (REST) APIs, you must perform the server-side configurations. You must configure an identity asserter. You must also seed the required entries in the credential store, which enables the REST security tokens to function properly.

This section includes the following subsections:

Note:

This configuration is not required for the navigation REST APIs or for the CMIS REST APIs.

For more information about security tokens, see "Security Considerations for CMIS REST APIs" in Oracle Fusion Middleware Developer's Guide for Oracle WebCenter.

5.3.5.3.1 Configure an Identity Asserter

You must configure an identity asserter before using the REST APIs. For detailed instructions, see "Configuring the REST Service" in Oracle Fusion Middleware Administrator's Guide for Oracle WebCenter.

5.3.5.3.2 Configure the Credential Store

You must seed entries in the credential store that enable the REST security tokens to function properly. Run the following WLST commands to configure the credential store:

createCred(map="o.webcenter.jf.csf.map", key="keygen.algorithm",
    user="keygen.algorithm", password="AES")
createCred(map="o.webcenter.jf.csf.map", key="cipher.transformation",
    user="cipher.transformation", password="AES/CBC/PKCS5Padding") 

Run these commands while the Administration server is running. You do not have to restart the server after executing these commands. For more information, see "createCred" in Oracle Fusion Middleware WebLogic Scripting Tool Command Reference.

5.3.5.4 Updating Multi-Calendar Layouts

In Release 11.1.1.2.0 and 11.1.1.3.0, the Calendar Overlay Style FULL could be used to enable multiple calendars for some events task flow and add multiple Space calendars in one events task flow. In the upgraded Release 11.1.1.6.0, the Events task flow no longer displays multiple calendars; only the current Space calendar is displayed.

To work around this issue, you must enable the calendar overlaying feature for the Events task flow. Go to the page editor, find the Calendar Overlay Style parameter and select Full from the list of available options. For more information, see "Enabling Calendar Overlaying" in Oracle Fusion Middleware User's Guide for Oracle WebCenter.

5.3.5.5 Restoring Your OmniPortlet and WebClipping Customizations

After you have saved your customizations (Section 5.3.3.1, "Save Your OmniPortlet and WebClipping Customizations") and successfully patched your software, you must restore OmniPortlet and WebClipping configuration and customizations as follows:

  1. Navigate to the following directories:

    On UNIX operating systems:

    • path_to_war_directory/WEB-INF/providers/omniPortlet

    • path_to_war_directory/WEB-INF/providers/webclipping/

    Where path_to_war_directory refers to DOMAIN_HOME/servers/WLS_PORTAL/tmp/_WL_user/portalTools_version/randomly_generated_directory/war

    On Windows operating systems:

    • path_to_war_directory\WEB-INF\providers\omniPortlet

    • path_to_war_directory\WEB-INF\providers\webclipping/

    Where path_to_war_directory refers to DOMAIN_HOME\servers\WLS_PORTAL\tmp\_WL_user\portalTools_version\randomly_generated_directory\war

    DOMAIN_HOME is the domain home locations for your Oracle Portal or Oracle WebCenter domain, as specified on the "Specify Domain Name and Location" screen in the Configuration Wizard.

    Note:

    Since the Patch Set Installer re-deployed the OmniPortlet and WebClipping applications, the new path may be different than the path from where you backed up customizations.

  2. Replace these directories with their backed up copies.

    For example, to restore the omniportlet directory, you can use the following commands:

    On a UNIX operating system:

    cp -fr backup_location path_to_war_directory/WEB-INF/providers/omniPortlet
    

    On a Windows operating system:

    xcopy /y/e backup_location path_to_war_directory\WEB-INF\providers\omniPortlet
    
  3. If applicable, in the Oracle Portal domain, restart the Managed Server WLS_PORTAL.

  4. In the WebCenter domain, restart the Managed Server WC_Portlet.

5.3.5.6 Extending a Domain to Install Oracle WSM Policy Manager

When you upgrade Oracle WebCenter, existing WSM-PM applications and associated datasource are re-targeted to the WC_Collaboration managed server. If your upgraded WebCenter domain has discussions server installed, you must extend the domain to install Oracle WSM Policy Manager if not already installed.

To extend a WebCenter domain to install Oracle WSM Policy Manager:

  1. Stop the Admin server and all managed servers.

  2. Start the Configuration Wizard on the machine running the Admin server.

    On UNIX, run WebCenter_ORACLE_HOME/common/bin/config.sh.

    On Windows, run WebCenter_ORACLE_HOME\common\bin\config.cmd.

  3. Select Extend an existing WebLogic domain and click Next.

  4. Select your domain and click Next.

  5. Select the checkbox for Oracle WSM Policy Manager and click Next.

  6. Enter the connection details for OWSM MDS Schema and click Next.

  7. Click Next on the remaining screens until you get the Configuration Summary screen, then click Extend.

    For more information on extending a domain, see "Extending a WebLogic Domain in Graphical Mode" in Oracle Fusion Middleware Creating Domains Using the Configuration Wizard.

    Note:

    If your domain is running on multiple machines, you must pack the domain on the machine running the Administration Server and unpack on the other machines. For information, see Section 5.3.4.2, "Updating Oracle WebCenter Using WLST Commands."

5.3.5.7 Remove openusage Properties in setDomainEnv

If you want to extend your WebCenter domain to install Oracle WebCenter Portal's Analytics Collector, you must remove the openusage properties:

  1. Remove the openusage properties from EXTRA_JAVA_PROPERTIES in DOMAIN_HOME/bin/setDomainEnv.sh (on UNIX operating systems) or DOMAIN_HOME\bin\setDomainEnv.cmd (on Windows operating systems).

    Specifically, the entries that need to be removed are:

    EXTRA_JAVA_PROPERTIES="-Doracle.wc.openusage.clustername=localhost
    -Doracle.wc.openusage.collectorport=port_number
    -Doracle.wc.openusage.timeout=30
    -Doracle.wc.openusage.unicast=true
    -Doracle.wc.openusage.enabled=false
    ${EXTRA_JAVA_PROPERTIES}"
    export EXTRA_JAVA_PROPERTIES
    

    Note:

    These entries may appear multiple times in setDomainEnv.sh or setDomainEnv.cmd. So ensure that all the entries are removed.

    If you extend your domain to add new products, you may need to repeat the task of removing the openusage properties from setDomainEnv.

  2. Restart all the servers in the WebCenter domain.

5.3.5.8 Redeploying your Custom Applications to Upgraded Custom Managed Servers

If there are custom Managed Servers in your domain, they may not have the correct libraries targeted. Therefore you must upgrade them after patching WebCenter, and redeploy your custom applications.

To upgrade custom managed servers:

  1. Remove the old custom Managed Servers.

  2. Run the Configuration Wizard to extend your existing WebCenter domain and apply custom templates.

    1. On the "Select Extension Source" screen, select Extend my domain using an existing extension template.

    2. Navigate to the WebCenter_ORACLE_HOME/common/templates/applications (on UNIX operating systems) or WebCenter_ORACLE_HOME\common\templates\applications (on Windows operating systems) directory and locate the following templates:

      oracle.wc_custom_portal_template_11.1.1.jar (for WebCenter custom applications/Framework applications)

      oracle.wc_custom_services_producer_template_11.1.1.jar (for WebCenter Custom Producer/Portlet Producer applications)

    3. Select the desired template and complete the domain extension process.

  3. Re-deploy your custom applications using the new custom Managed Servers.

    Note:

    Oracle recommends that you open your projects in Oracle JDeveloper and migrate your applications to the latest version before deploying to the new custom Managed Servers.

5.3.5.9 Remove the LD_LIBRARY_PATH Entry from the setDomainEnv Script

Before patching Oracle WebCenter, you must remove the following entry from the setDomainEnv script:

LD_LIBRARY_PATH="${WL_HOME}/server/native/linux/i686${CLASSPATHSEP}${LD_LIBRARY_PATH}"
export LD_LIBRARY_PATH 

The setDomainEnv script is available at the following path:

  • DOMAIN_HOME/bin/setDomainEnv.sh (on UNIX operating systems)

  • DOMAIN_HOME\bin\setDomainEnv.cmd (on Windows operating systems)

Note:

If you extend your domain to add new products, you may need to repeat this task.

5.3.5.10 Migrating WSRP Portlet Preferences

By default, all custom JSR286 portlets (created using Portlet Creation Wizard) use a file-based preference store. Post upgrade, you must move WSRP portlet preferences from:

$MW_HOME/Oracle_WC1/portal/portletdata
 

To:

$MW_HOME/oracle_common/portal/portletdata

Where, MW_HOME refers to Middleware Home, and Oracle_WC1 refers to WebCenter Portal Oracle Home.

You can move WSRP portlet preferences manually or by using a migration utility. For more information, see "Portlet Preference Store Migration Utilities" in Oracle Fusion Middleware Developer's Guide for Oracle WebCenter.

5.3.6 Performing Post-Patching Tasks for Oracle WebCenter Spaces

This section contains the following topics:

5.3.6.1 Setting the Web Context Root on the UCM Connection

If Universal Content Management (UCM) and WebCenter instances are configured for access through a common Oracle HTTP server, the Web Server Context Root property (WebContextRoot) on the existing UCM connection can be set to make UCM features available in the WebCenter application via an iFrame. The UCM connection can be set either through Fusion Middleware Control or WLST using the setJCRContentServerConnection command. For information, see "Setting Connection Properties for the Spaces Content Repository" in Oracle Fusion Middleware Administrator's Guide for Oracle WebCenter.

5.3.6.2 Configuring Group Space Workflows

If your WebCenter instance had Group Space Workflows configured, after upgrading to the latest release, you must redeploy sca_CommunityWorkflows.jar and WebCenterWorklistDetailApp.ear.

To configure Group Space Workflows:

  1. Log in to Fusion Middleware Control.

  2. Deploy sca_CommunityWorkflows.jar to the SOA managed server. This file is located at the following path in your Oracle SOA installation:

    SOA_ORACLE_HOME/webcenter/modules/oracle.webcenter.sca_11.1.1/sca_CommunityWorkflows.jar
    

    Where, SOA_ORACLE_HOME refers to the Oracle SOA installation directory.

    Note that version 11.1.1.6.0 is active in the console, and other older versions like 11.1.1.5.0 are inactive.

    For information about deploying the JAR using WLST, see the section "Oracle SOA Suite Custom WLST Commands" in Oracle Fusion Middleware WebLogic Scripting Tool Command Reference. For information about deploying the JAR using Fusion Middleware Control, see "Deploying SOA Composite Applications" in Oracle Fusion Middleware Administrator's Guide for Oracle SOA Suite.

  3. Undeploy WebcenterWorklistDetailApp.ear, and then redeploy it to the SOA managed server. You can find the application at the following location in your Oracle SOA installation:

    SOA_ORACLE_HOME/webcenter/applications/WebCenterWorklistDetailApp.ear
    

    For information about deploying the EAR using WLST, see the chapter "Deploying Applications" in Oracle Fusion Middleware Administrator's Guide. For information about deploying the EAR using Fusion Middleware Control, see "Deploying the Application to a WebLogic Managed Server" in Oracle Fusion Middleware Administrator's Guide for Oracle WebCenter.

5.3.6.3 Reconfiguring a Default Template Set for Group Spaces

In Release 11.1.1.2.0 and 11.1.1.3.0, the WebCenter Spaces administrator had the ability to set default page template for both personal spaces and group spaces. From Release 11.1.1.4.0 onward, the option of setting a default page for group spaces is no longer available.

To reconfigure a default page template for your upgraded group spaces:

  1. As an administrator, export webcenter-config.xml.xml:

    1. Start the WebLogic Scripting Tool (WLST).

      On UNIX operating systems:

      cd WebCenter_ORACLE_HOME/common/bin
      ./wlst.sh
      

      On Windows operating systems:

      cd WebCenter_ORACLE_HOME\common\bin
      ./wlst.cmd
      

      For more information, see "Running Oracle WebLogic Scripting Tool (WLST) Commands" in Oracle Fusion Middleware Administrator's Guide for Oracle WebCenter.

    2. Connect to the Administration Server for WebCenter Portal. For example:

      connect(username='weblogic', password='mypassword', url='myhost.example.com:7001')
      
    3. Run the exportMetadata WLST command to export application metadata:

      exportMetadata(application, server, toLocation, docs, [restrictCustTo], [excludeAllCust], [excludeBaseDocs], [excludeExtendedMetadata], [fromLabel], [toLabel], [applicationVersion])
      

      For example:

      exportMetadata(application='webcenter', server='WC_Spaces', toLocation='/tmp/myrepos', docs='/oracle/webcenter/webcenterapp/metadata/mdssys/cust/site/webcenter/webcenter-config.xml.xml')
      

      For more information see "exportMetadata" in Oracle Fusion Middleware WebLogic Scripting Tool Command Reference.

  2. Navigate to the exported directory (for example, /tmp/repos on a UNIX operating system or C:\TEMP\repos on a Windows operating system). From webcenter-config.xml, remove the <defaultGSSiteTemplateId> parameter, and save the file.

    If the defaultGSSiteTemplateId parameter was changed in your previous WebCenter installation, the parameter is available in webcenter-config.xml.xml here: oracle/webcenter/webcenterapp/metadata/mdssys/cust/site/webcenter/webcenter-config.xml.xml

    If the defaultGSSiteTemplateId parameter was not changed, it will be commented out. You must uncomment the parameter in the file available here:

    /oracle/webcenter/webcenterapp/metadata/webcenter-config.xml

  3. As an administrator, import the document.

    1. Start WLST.

    2. Connect to the Administration Server for WebCenter Portal.

    3. Run the importMetadata WLST command:

      importMetadata(application, server, fromLocation, docs, [restrictCustTo], [excludeAllCust], [excludeBaseDocs], [excludeExtendedMetadata], [cancelOnException], [applicationVersion])
      

      For example:

      importMetadata(application='webcenter', server='WC_Spaces', fromLocation='/tmp/myrepos', docs='/**')
      

      For more information see "importMetadata" in Oracle Fusion Middleware WebLogic Scripting Tool Command Reference.

  4. Verify that 'system default' now appears for the Page Template setting in Space Administration.

Note:

WebCenter Spaces 11.1.1.6.0 supports the built-in skins, Fusion FX and WebCenter Spaces FX. Prior to Release 11.1.1.4.0, WebCenter Spaces supported various other built-in skins such as Mist, DeepSea, and MistFX. You can still use the old skins with your upgraded personal spaces and group spaces by using the format #{'old family name'} in EL expressions. However, you cannot use the old skins with any new space or Home space created in Spaces release 11.1.1.6.0.

5.3.6.4 Updating the Timezone Attribute in WebCenter Spaces

In Release 11.1.1.2.0, the Timezone attribute in WebCenter Spaces is a free-form text field. From Release 11.1.1.4.0 onward, this attribute was changed to a drop-down list.

If you are upgrading WebCenter Spaces from Release 11.1.1.2.0, the Timezone attribute is not carried over, and you must manually select the appropriate timezone from the drop-down list.

5.3.6.5 Updating the Group Spaces Display Mode

If you are upgrading WebCenter Group Spaces from Release 11.1.1.2.0 or 11.1.1.3.0, you must update the metadata of your Group Spaces to ensure that they display correctly.

To update a Group Space to display correctly:

  1. Export the group space. For information, see the "Exporting Spaces" section in Oracle Fusion Middleware Administrator's Guide for Oracle WebCenter.

  2. At a command prompt, go to the directory where you saved the export archive.

  3. Extract the metadata from the export archive.

    For example, the following code extracts the export archive named export.ear, which contains transport.mar. The code further extracts transport.mar in a directory named mar.

    1. jar xvf export.ear transport.mar

    2. mkdir mar

    3. cd mar

    4. jar xvf ../transport.mar

    The transport.mar file contains space.xml that you must edit to update the group space's display mode.

  4. Open the space.xml file from the following path:

    oracle/webcenter/space/metadata/spaces/spaceName/space.xml

    Where, spaceName refers to the name of the group space whose display mode you are updating.

  5. Delete the entire <shell-chrome-type> entry from space.xml.

  6. Update the export archive.

    For example, the following code updates the space.xml file in transport.mar, and then updates transport.mar in export.ear.

    1. jar uvfM ../transport.mar oracle/webcenter/space/metadata/spaces/spaceName/space.xml

    2. cd ..

    3. jar uvfM export.ear transport.mar

  7. Import the group space. For information, see the "Importing Spaces" section in Oracle Fusion Middleware Administrator's Guide for Oracle WebCenter.

5.3.6.6 Choosing a Default Start (or Landing) Page

By default, when you log in to the Spaces application, the last accessed page is displayed. This behavior can be overridden by setting the oracle.webcenter.spaces.disableLastAccessPageBehavior system property to false in the setDomainEnv domain startup script. This script is available at DOMAIN_HOME/bin/setDomainEnv.sh (on UNIX operating systems) or DOMAIN_HOME\bin\setDomainEnv.cmd (on Windows operating systems).

If you had overridden the default behavior, you must re-apply this change after patching Oracle WebCenter.

5.3.6.7 Migrating WebCenter Spaces Custom Library

WebCenter Spaces can be customized, for example to deploy additional shared libraries that include custom code or some additional resources like task flows, page styles, and skins. If you deployed any custom page styles by extending Spaces through the custom library custom.webcenter.spaces.war, then after patching you must modify the entry for each page style in the custom library and redeploy custom.webcenter.spaces.war.

If you migrated your WebCenter Spaces customizations:

  1. In JDeveloper, open ExtendWebCenterSpaces.jws (11.1.1.2.0 or 11.1.1.3.0).

  2. For each and every deployed page style, find the following:

    <af:pageTemplate
    

    And replace it with the following:

    <af:pageTemplate
    value="#{bindings.shellTemplateBinding.templateModel}" id="T"
    
  3. For each and every pageDef, find the following:

    <page>
    

    And replace it with the following:

    <page viewId="#{WCAppContext.application.siteTemplateManager.currentSiteTemplateViewId}" id="shellTemplateBinding" Refresh="ifNeeded" />
    
  4. Redeploy the custom.webcenter.spaces.war shared library to your Spaces 11.1.1.6.0 managed server.

    Note:

    Always use Oracle JDeveloper 11.1.1.2 or 11.1.1.3 to build and deploy extensions developed for this release. For detailed steps, see the links for white papers "Extending WebCenter Spaces (11.1.1.2.0)" or "Extending WebCenter Spaces (11.1.1.3.0)" on Oracle Technology Network: http://www.oracle.com/technetwork/middleware/webcenter/portal/overview/index.html

5.3.6.8 Upgrading Process Spaces

Oracle Business Process Management (Oracle BPM) Process Spaces is a workspace built on top of Oracle WebCenter Spaces, and provides Spaces that are designed specifically for modeling and executing business processes. If you have Process Spaces installed, then after patching to WebCenter Portal 11.1.1.6.0, you must upgrade it by running the install.xml script. The installation script can be used for a single-server configuration as well as a cluster configuration.

For more information about the Process Spaces functionality, refer to "Understanding Oracle Business Process Management Process Spaces" in Oracle BPEL Process Manager User's Guide.

Note:

The procedure described in this section applies only if you already have Process Spaces enabled on Webcenter Spaces and are upgrading your existing WebCenter installation to the latest release.

For information about enabling Process Spaces in a new WebCenter installation (or new domain), see "Extending a Domain to Enable Oracle BPM Process Spaces" in Oracle Fusion Middleware Installation Guide for Oracle WebCenter.

To upgrade Process Spaces installed in your upgraded WebCenter instance:

  1. Take the Process Workspace and Modeling Space offline.

    1. Log in to WebCenter Spaces.

    2. Click the Administration link to open WebCenter administration pages.

    3. Under the Spaces tab, select the Modeling Space row.

    4. From the Edit menu, select Offline for Maintenance.

    5. In the Bring Space Offline dialog, click OK.

    6. Repeat this procedure to take Process Workspace offline.

  2. Copy the SOA_ORACLE_HOME/bpm/process_spaces (on UNIX) or SOA_ORACLE_HOME\bpm\process_spaces (on Windows) folder from the SOA Oracle home directory to any location from where it can connect to the WebCenter installation.

  3. Open the process-portal-install.properties file located in the process_spaces folder and specify the required Oracle BPM and WebCenter properties as listed in Table 5-7.

    Note:

    For security purposes, you can skip specifying the passwords, and provide them later when prompted.

    Table 5-7 Properties Specified in process-portal-install.properties

    Property Description

    extendSoa

    Specify the value as true if WebCenter and SOA are in the same domain, else false.

    promptForPasswords

    The flag to decide whether to prompt for passwords or read them from the process-portal-install.properties file while running the installer.

    Oracle BPM Schema Details

     

    bpmDBUser

    User name to connect to the database configured for Oracle BPM

    bpmDBPassword

    Password to connect to Oracle BPM's database

    bpmDBType

    Database type configured for Oracle BPM

    bpmDBDriver

    Driver used to connect to Oracle BPM's database

    bpmDBUrl

    URL of Oracle BPM's database, like jdbc:oracle:thin:@adc2170307:1521

    Oracle BPM MDS Details

     

    bpmMDSUser

    User name for the MDS schema used for Oracle BPM

    bpmMDSPassword

    Password for Oracle BPM's MDS schema

    Oracle BPM Runtime Details

     

    bpmServerURL

    Oracle BPM server URL.

    For a single BPM server: t3://<bpmHost>:<bpmRuntimePort>

    For example: t3://myHost:8001

    For BPM cluster, specify separated list of BPM server URLs for all servers in the cluster in the following format:

    t3://host1:port1,host2:port2,...

    For example, t3://myHost1:8001,myHost2:8002,myHost3:8003

    bpmAdminUser

    Name of the user that has Administrator privileges on the Oracle BPM server

    bpmAdminPassword

    Password for the Oracle BPM Admin user

    WebCenter Spaces Installation Details

     

    wcOracleHome

    Path to the WebCenter Oracle home directory

    wcDomainName

    Name of the domain where WebCenter is installed. If extendSoa flag is set to true, point to the BPM domain.

    wcSetDomainRealmPassword

    Flag to control whether to set the domain realm password; set the value to either true or false.

    Note: This property is for setting up Global Trust. It is recommended that you set Global Trust manually; so set this property to false.

    wcDomainRealmPassword

    Password to set up trusted domains. Same password must be set on Oracle BPM domain as well.

    Note: This property is for setting up Global Trust. It is recommended that you set Global Trust manually, and not by using this property.

    wc.server.port

    Port on which WC_Spaces managed server is hosted

    WebCenter's WebLogic Installation Details

     

    wcHost

    Host name on which WebCenter's Administration server is running

    wcAdminPort

    Port number on which WebCenter's Administration server is running

    wcAdminUser

    Admin user for the WebCenter Administration server

    wcAdminPwd

    Password of the WebCenter Administration server

    wcManagedServerName

    In a single-server environment, specify the name of the managed server where Spaces is deployed.

    In a clustered environment, specify the name of any one of the Spaces managed servers that is part of the cluster.

    wcConfigServices

    Flag to configure the Oracle Content Server and Discussions Server to work with Oracle WebCenter. The Content Server and Discussion Server details listed later in this table must be specified only if wcConfigServices is set to true.

    Note: It is strongly recommended that instead of using the install.xml script, you manually configure Oracle Content Server and Discussions Server to work with Oracle WebCenter. For information, see the "Managing Content Repositories" and "Managing the Announcements and Discussions Services" chapters in Oracle Fusion Middleware Administrator's Guide for Oracle WebCenter.

    isWebcenterClusterConfig

    Flag to specify whether WebCenter Portal installation is configured for a cluster. Set to true if it is a cluster configuration.

    wcSpacesClusterName

    Name of the Spaces application's cluster.

    Set this property only if isWebcenterClusterConfig is set to true.

    Content Server Details

    Set these properties if wcConfigServices is set to true.

    wcContentServerName

    Name of the Oracle Content Server configured for Oracle WebCenter

    wcContentServerPort

    Port on which Oracle Content Server is running.

    wcContentSpacesRoot

    Name of the Spaces root folder on Oracle Content Server

    wcContentAdminUser

    Name of the Admin user for Oracle Content Server

    Discussions Server Details

    Set these properties if wcConfigServices is set to true.

    wcDiscussionServerUrl

    Name of the Discussions Server configured for WebCenter

    wcDiscussionAdminUser

    Name of the Admin user for Discussions Server


  4. Make sure you have ant and Java JDK installed.

    Ant is shipped with Oracle BPM. You can find the installer under the path SOA_ORACLE_HOME/modules/org.apache.ant_1.7.0.

  5. Ensure that the PATH and CLASSPATH environment variables are set for both ant and Java JDK.

  6. Run the ant script install.xml located in the process_spaces folder:

    ant -f install.xml -DpromptForPasswords=true
    
  7. If wcConfigServices has been set to true in process-portal-install.properties:

    1. Restart WC_Spaces.

    2. Run the following ant command:

      ant -f install.xml post-install -DpiArgs -importGSOnly
      
  8. If Oracle BPM and Oracle WebCenter have been configured in different domains, configure Trusted Domain Credentials in both the Oracle BPM and WebCenter domains.

    For more information, see "Enabling Trust Between WebLogic Server Domains" in Oracle Fusion Middleware Securing Oracle WebLogic Server.

  9. Start Oracle BPM. For information, see "Configuring Oracle SOA Suite and Oracle Business Process Management Suite" in Oracle Fusion Middleware Installation Guide for Oracle SOA Suite.

    Note:

    If you do not start Oracle BPM, you may face problems logging into WebCenter Spaces.

    If required, bring the Process Workspace and Modeling Space online by selecting Bring the Space(s) Online from the Edit menu, as described in step 1.

  10. In WebCenter Spaces, delete the old process spaces, templates, and resources, if required.

    When you run the install.xml ant script, release 11.1.1.4.0 or 11.1.1.5.0 process spaces and related templates and resources are imported with '11.1.1.6.0' appended to their names. So, after the upgrade, there are two sets of process spaces and related templates and resources, for example 'Process Workspace 11.1.1.6.0' and 'Process Workspace'. If you do not want the old items, you can delete them manually. For information, see the following sections in Oracle Fusion Middleware User's Guide for Oracle WebCenter: Deleting a Space, Deleting a Space Template, and Deleting a Resource Catalog.

5.3.7 Performing Post-Patching Tasks for Oracle WebCenter Security

This section contains the following topics:

5.3.7.1 Configuring Web Services Security for Discussions

In Release 11.1.1.6.0, discussions server is shipped with no message protection for Web Service interaction between discussions server and Spaces; this allows you to use discussions server without any further configuration. In your pre-patched Oracle WebCenter environment, if Oracle WebCenter Discussions was installed and the WebService call was protected with WS-Security, you must reapply this configuration after upgrading to the latest release.

To configure Web Services security for discussions server:

  1. Configure the domain keystore.

    For more information, see "Configuring WS-Security" in Oracle Fusion Middleware Administrator's Guide for Oracle WebCenter.

  2. Setup WS-Security on the discussions server:

    1. Using the Enterprise Manager console, access the owc_discussions application and navigate to the WebServices section.

    2. Select the OWCDiscussionsServiceAuthenticated end point and attach the oracle/wss11_saml_or_username_token_with_message_protection_service_policy policy.

    3. Select the OWCDiscussionsServicePublic end point and attach the oracle/wss11_message_protection_service_policy policy.

    4. Restart the WC_Collaboration Managed Server.

  3. Secure the Spaces ForumConnection:

    Using WLST:

    1. Connect to the domain server.

    2. Set the policy and recipient key alias. For example:

      setDiscussionForumConnection('webcenter', name='forum-con-name',
      policyURIForAuthAccess='oracle/wss11_saml_or_username_token_with_message_protection_client_policy',
      policyURIForPublicAccess='oracle/ wss11_message_protection_client_policy',
      recipientKeyAlias='orakey')
      
    3. Restart the WC_Spaces Managed Server.

    If you want to do this using Enterprise Manager, locate the forum connection and specify the policy and recipient key aliases as defined above.

5.3.7.2 Adding Oracle Single Sign-On Authentication Provider to the List of Authentication Providers

In the upgraded WebCenter environment, Oracle Single Sign-on (OSSO) Identity Asserter does not appear in the list of authentication providers. If you continue to use OSSO 10g even after upgrading to WebCenter Portal 11.1.1.6.0, you must update the setDomainEnv script to add the authentication provider.

To add the OSSO authentication provider:

  1. Search for the following entry in the DOMAIN_HOME/bin/setDomainEnv.sh (on UNIX operating systems) or DOMAIN_HOME\bin\setDomainEnv.cmd (on Windows operating systems) file:

    ALT_TYPES_DIR="${ORACLE_HOME}/modules/oracle.ossoiap_11.1.1,${ORACLE_HOME}/modules/oracle.oamprovider_11.1.1
    

    Replace the entry with:

    ALT_TYPES_DIR="${COMMON_COMPONENTS_HOME}/modules/oracle.ossoiap_11.1.1,${COMMON_COMPONENTS_HOME}/modules/oracle.oamprovider_11.1.1
    
  2. Restart the Administration Server.

5.3.8 Adding New Features to Oracle WebCenter

This section includes the following subsections:

5.3.8.1 Installing Activity Graph, Analytics, Pagelet Producer, Personalization Server, and WebCenter Services Portlets

Compared to release 11.1.1.2.0 or 11.1.1.3.0, Oracle WebCenter Portal 11.1.1.6.0 includes several new features, including:

  • Activity Graph, which provides suggestions of people that a user may be interested in connecting with, based on existing connections and shared interaction with objects within an application

  • Analytics, which allows you to track and analyze Spaces usage

    Note:

    If you want to extend your WebCenter domain to install Oracle WebCenter Portal's Analytics Collector, you must remove the openusage properties. For information, see Section 5.3.5.7, "Remove openusage Properties in setDomainEnv."

  • Pagelet Producer, which provides a collection of useful tools and features that facilitate dynamic pagelet development

  • Personalization Server, which can deliver targeted content

  • WebCenter Services Portlets, which enables you to expose WebCenter Portal service task flows in other applications as WSRP portlets or pagelets. You can consume WebCenter Services Portlets in the following applications: Oracle Portal, Oracle WebLogic Portal, and Oracle WebCenter Interaction.

For more information about these features as well as other WebCenter components, see "Getting Started with WebCenter Portal Components" in Oracle Fusion Middleware Installation Guide for Oracle WebCenter and see Oracle Fusion Middleware Administrator's Guide for Oracle WebCenter.

To take advantage of these new features, you must extend your domain by installing the required WebCenter components.

To extend your domain to install these WebCenter components:

  1. Decide on the products and topology for your environment.

    To verify that your system meets the necessary minimum requirements, refer to the following documents:

    1. Oracle Fusion Middleware System Requirements and Specifications:

      http://www.oracle.com/technetwork/middleware/ias/downloads/fusion-requirements-100147.html
      

      This document contains information related to hardware and software requirements, minimum disk space and memory requirements, database schema requirements, and required system libraries, packages, or patches.

    2. Oracle Fusion Middleware Supported System Configurations:

      http://www.oracle.com/technetwork/middleware/ias/downloads/fusion-certification-100350.html
      

      This page contains various certification documents for current and previous product releases. The System Requirements and Supported Platforms for Oracle Fusion Middleware 11gR1 document contains certification information related to supported 32-bit and 64-bit operating systems, databases, web servers, LDAP servers, adapters, IPv6, JDKs, and third-party products.

    3. Oracle Fusion Middleware Interoperability and Compatibility Guide

      This document covers the compatibility and interoperability issues that may arise when installing or upgrading Oracle Fusion Middleware 11g products.

  2. Use Repository Creation Utility (RCU) to install any necessary schemas.

    Analytics and Activity Graph require the ACTIVITES schema. WebCenter Services Portlets requires three additional schemas: MDS, WEBCENTER, and PORTLET. These schemas must be mapped to the data sources mds-ServicesProducerDS, WC-ServicesProducerDS, and Portlet-ServicesProducerDS, respectively. No additional schemas are required for Pagelet Producer or Personalization Server.

    See "Oracle WebCenter Schemas" for information about required WebCenter schemas, and "Obtaining and Running Repository Creation Utility" for instructions on how to install the schemas with RCU. Both these topics are in Oracle Fusion Middleware Repository Creation Utility User's Guide.

  3. Run the Configuration Wizard.

    See "Starting the Oracle Fusion Middleware Configuration Wizard" in Oracle Fusion Middleware Installation Guide for Oracle WebCenter for instructions.

  4. Extend the domain by selecting the following products from the products Configuration Wizard: Oracle WebCenter Analytics Collector, Oracle WebCenter ActivityGraph Engines, Oracle WebCenter Pagelet Producer, Oracle WebCenter Personalization, and Oracle WebCenter Services Portlets.

    For a simple topology, see "Extending an Existing Domain" in Oracle Fusion Middleware Installation Guide for Oracle WebCenter for instructions.

If you have cluster or distributed environment, refer to:

5.3.8.2 Upgrading WebCenter Custom Applications to Add Portal Framework Features

Oracle WebCenter Portal: Framework supports various new features such as page navigations and page hierarchies. You can manually add WebCenter Portal Frame file structures, components, and configurations to your custom WebCenter applications that have been migrated to 11.1.1.6.0.

For information, see the "Manually Migrating a Framework Application" appendix in Oracle Fusion Middleware Developer's Guide for Oracle WebCenter.

5.4 Patching an Oracle WebCenter 11.1.1.1.0 Installation

If you are running Oracle WebCenter 11g (11.1.1.1.0), you must first update your Oracle Fusion Middleware environment to 11g Release 11.1.1.2.0, and then apply the Oracle WebCenter 11g (11.1.1.6.0) patch.

Figure 5-3 illustrates the steps required to update an Oracle WebCenter 11.1.1.1.0 installation to release 11.1.1.6.0. Click the steps in the flow chart or Table 5-8 to navigate to the information about each step. Alternatively, follow the instructions in Appendix C, "Using Patch Assistant to Migrate from 11g Release 1 (11.1.1.1.0) to Release 1 (11.1.1.2.0)"

Figure 5-3 Applying the Latest Patch to Oracle WebCenter 11.1.1.1.0

Applying the Latest Patch to WebCenter 11.1.1.1.0 Prepare to patch Oracle WebCenter to release 11.1.1.2.0 Patch Oracle WebCenter and other Fusion Middleware products to 11.1.1.2.0 Perform post-patching configuration for WebCenter Reconfigure ID store & migrate application policy and credential store Configure SSL and keystores (if used in 11.1.1.1.0) Configure SSO (if used in 11.1.1.1.0) Migrate wiki templates and attachments Reapply 11.1.1.1.0 configuration changes Refresh group space data (WebCenter Spaces) Migrate to Oracle Content Server 10.1.3.5.1 Configure WS-Security for Discussions (WebCenter Spaces) Migrate custom WebCenter applications Perform post-patching configuration for other Fusion Middleware products Decommission 11.1.1.1.0 installation Patch from release 11.1.1.2.0 to 11.1.1.6.0

5.5 Troubleshooting Issues

This section provides information to help you troubleshoot problems you may encounter while patching or after patching Oracle WebCenter.

5.5.1 Troubleshooting Issues with Patching Oracle WebCenter

This section provides information to help you troubleshoot problems you may encounter while patching Oracle WebCenter.

Problem

While running the upgrade.py script, you may encounter the following error:

WLSTException: Error occured while performing nmConnect : Cannot connect to Node Manager. : Connection refused. Could not connect to NodeManager.

Solution

If you encounter this error, check that the Node Manager is running and that the user and server details provided to the script are correct. Then, re-run the upgrade.py script to complete patching your Oracle WebCenter instance.

5.5.2 Troubleshooting Post Patching Issues

This section provides information to help you troubleshoot issues you may encounter after patching Oracle WebCenter.

Problem

In Oracle WebCenter 11.1.1.4.0, your WebCenter Portal application contained a Document Viewer task flow, and the Initial Sidebar property was set to relatedItems. However in the patched instance, the Related Items tab is not in focus when you navigate to the task flow though the related items are visible.

Solution

In release 11.1.1.6.0, Related Items no longer exists as a tab. You can change the value of the Initial Sidebar property to target one of the new tabs: tags, links or recommendations.

Problem

In the spaces upgraded from Release 11.1.1.2.0 and 11.1.1.3.0, content is getting clipped and inner scrollbars appear on the components.

Solution

In Release 11.1.1.6.0, the default page template for Spaces is Top Navigation, which implements a flowing layout. All the page templates that implement a flowing layout have a fixed width. Most of the pages created before Release 11.1.1.4.0 were based on page templates that implemented a stretching layout that allows components to be stretched to maximize the usage of the viewable area. When you upgrade your Spaces instance, Top Navigation is set as the default template, and therefore space pages might not be rendered properly if they are based on a stretching layout page template.

After patching from release 11.1.1.2.0 or 11.1.1.3.0, configure your spaces, if required, to use a page template that allows the content to be stretched. In Release 11.1.1.6.0, the following out-of-the-box page templates support a stretching layout: Top Navigation (Stretch), Side Navigation (Stretch), Fusion Top Navigation, and Fusion Side Navigation.

Problem

In your patched Spaces application, you are unable to navigate to a specific page using the pretty URL.

Solution

In release 11.1.1.6.0, the pretty URLs to navigate to a specific page in a space have changed.

To go to a specific page in the Home Space, use:

http://host:port/webcenter/spaces/profile/userName/page/escapedPageDisplayName

The variable userName is your user name or the name of the user who owns the

page in the Home Space. The variable escapedPageDisplayName indicates the use

of an escaped version of the page display name. For example, when you create

a page with the name My Page, the URL to this page ends with My+Page.

For example:

http://host:port//webcenter/spaces/profile/weblogic/page/Page1

Use the following syntax for UI URLs that target business role pages and system pages:

/webcenter/spaces/system/page/pageName

For example:

/webcenter/spaces/system/page/Documents 

Problem

After patching to release 11.1.1.6.0, content queries do not get rendered in a navigation model.

Solution

If in earlier versions of WebCenter you have a content query, and post patching you do not find it in the navigation model, you must re-built the index collection on Content Server. For information, see "Rebuilding the Collection" in Oracle WebCenter Content System Administrator's Guide for Content Server.