This chapter describes the process of contract negotiation.
This chapter covers the following topics:
This group of topics explains the contract negotiation process. Topics include:
Most contracts go through several stages after you author or renew them. The negotiation workflow manages each of the stages of the negotiation cycle. The process is essentially the same for both new and renewed contracts with a few differences.
New Contracts
Contract Creation and Negotiation: Sales representative authors a new contract and negotiates the contract terms with customer.
Notify Customer: Sales representative notifies customer that the contract is waiting acceptance.
The sales representative can use the application e-mail or publish the contract online or use another means to notify the customer.
Customer Acceptance: Customer accepts, declines, or requests additional information either through the Online Acceptance Portal or verbally.
Internal Approval: After the customer or sales representative accepts the contracts the Internal Approval action is available from the Administrator Workbench .
Activation: Application activates the contract following acceptance and approval.
Renewal Contracts
Contract Renewal and Branching: The application can create a renewal from a renewal event or you can create a renewal manually from the Service Contracts Authoring form. After the renewal contract is created, the application initiates a workflow for that contract and the negotiation status is set to Draft. Workflow determines the routing of the renewal contract based on two parameters: Renewal Process Type and threshold amounts. See Understanding Contract Renewals.
Notify Customer: Customer receives notifications that a renewal contract has been created and is awaiting approval.
Manual Renewals: The renewal specialist who is managing contracts has three options for notifying the customer. He can:
Print a quote letter to fax or mail.
Send the quote letter in an e-mail.
Publish the quote online.
The application stamps the negotiation status accordingly.
Online Renewals: Contracts that qualify for online renewals are published to the customer and do not require manual intervention. Every time a quote is sent by e-mail or published online, the workflow process runs a quality assurance (QA) check to validate the contract. If the contract fails this QA check, the action is abandoned and the application stamps the negotiation status.
Customer Acceptance: Customer acceptance can be both implicit and explicit when the quote is published online.
If the customer accepts the contract from the online portal, workflow updates the negotiation status and routes the contract back to the renewal specialist. If the renewal specialist submits a contract in Quote Published status for approval, this assumes implicit customer acceptance.
For manual contracts, the renewal specialist submits contract for internal approval after securing written or verbal customer acceptance.
Contract Approval: The Approval Workflow is a subworkflow within the base workflow. After a contract is submitted for approval, workflow uses Approvals Management Engine (AME) to derive the contract approver and routes the contract to that approver.
Contract Activation: After a contract is approved, the application activates the contract. The contract status changes to Active or Signed and the negotiation status changes to Complete.
The application assigns the contract seeded negotiation statuses during the negotiation process. While you cannot update these values, they do enable you to track contracts under negotiation.
The Negotiation Status field appears in the:
Service Contracts Authoring header region
Administrator Workbench within the My In Process Contracts region. For more information about the Administrator Workbench, see Overview of the Administrator Workbench
During this phase of the contract negotiation you will see the following negotiation status:
| Negotiation Status | Meaning |
| Draft | Sale representative negotiates contract with customer. |
During this phase of the contract negotiation, you may see one of the following negotiation statuses:
| Negotiation Status | Meaning |
| Pending Publication | Publish to Customer action executed and QA is in process; this status is applicable only while QA lasts. |
| Publish QA Failed | Process failed due to QA Check failure prior to publishing the quote online. |
| Publish Failed | Process failed due to application failure for online customer acceptance with the Online Acceptance process or after Publish To Customer action executed by sales representative. |
| Quote Published | Contract quote published for online customer acceptance through Online Acceptance process or through Publish To Customer action by sales representative. |
During this phase of the contract renewal, you may see one of the following negotiation statuses:
| Negotiation Status | Meaning |
| Quote Accepted | Customer accepts the contract quote through Online Acceptance, or the sales representative has captured customer acceptance. |
| Quote Canceled | Sales representative cancels the contract quote. The Contract Status changes to Canceled. |
| Quote Declined | Customer declines a contract quote through Online Acceptance process. The Contract Status changes to Canceled. |
| Assistance Required | Customer requests assistance through Online Acceptance process |
During this phase of the contract renewal, you may see one of the following negotiation statuses:
| Negotiation Status | Meaning |
| Internal Approval QA Failed | Process failed due to QA Check failure prior to submitting the quote for Internal Approval. |
| Internal Approval Failed | Process failed due to application failure after Submit for Internal Approval executed by sales representative. |
| Pending Activation | Contract submitted for Activation because Approval is not required. |
| Pending Internal Approval | Contract is submitted for Internal Approval, from the manual, online, or evergreen processes. |
| Rejected | Contract is rejected by approver. |
During this phase of the contract renewal, you will see the following negotiation statuses:
| Negotiation Status | Meaning |
| Complete | Application activates contract or sales representative signs contract. The Contract Status changes to Signed or Active. |
The following diagrams provide an overview of status transitions during contract negotiation.
Note: For new contracts, the status transitions are the same as those of a manual renewal process, except for the Determine Renewal Process step, which does not apply to new contracts. Refer to Manual Renewal Process Status Transition State Diagram.

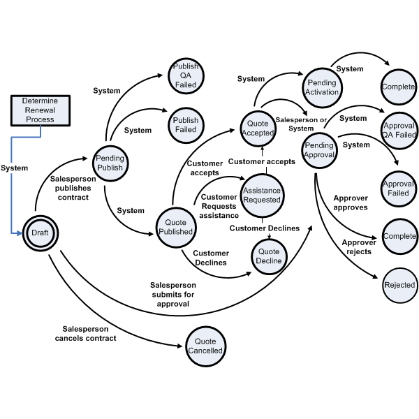
The preceding diagram shows negotiation status transitions during a manual renewal. The following describes the process:
Determine Renewal Process: System changes negotiation status to Draft.
Draft: Salesperson publishes contract and negotiation status changes to Pending Publish, or salesperson cancels the contract and the negotiation status changes to Quote Canceled.
Pending Publish: System changes negotiation status to Publish QA Failed, Publish Failed, or Quote Published.
Pending Approval: Salesperson submits the contract for approval and one the following occurs.
System changes negotiation status to Approval QA Failed.
System changes negotiation status to Approval Failed.
Approver approves contract, which changes negotiation status to Complete.
Approver rejects contract, which changes negotiation status to Rejected.
Quote Published: If the system updates the negotiation status to Quote Published, one of the following occurs:
Customer accepts the quote and the negotiation status changes to Quote Accepted.
Customer requests assistance and the negotiation status changes to Assistance Requested.
Customer declines the quote and the negotiation status changes to Quote Declined.
Quote Accepted: Either the system updates the negotiation status to Pending Activation, or the salesperson or system updates the negotiation status to Pending Approval.
Assistance Requested: After the customer receives assistance, he can choose to either accept or decline the quote.
Quote Declined: Customer declines quote.
Pending Activation: System changes status to Complete.

The preceding diagram shows negotiation status transitions during an online renewal. The following describes the process:
Determine Renewal Process: System changes negotiation status to Pending Publish.
Pending Publish: System changes negotiation status to Publish QA Failed, Publish Failed, or Quote Published.
Quote Published: If the system updates the negotiation status to Quote Published, one of the following occurs:
Customer accepts the quote and the negotiation status changes to Quote Accepted.
Customer requests assistance and the negotiation status changes to Assistance Requested.
Customer declines the quote and the negotiation status changes to Quote Declined.
Salesperson accepts the quote and the negotiation status changes to Pending Approval.
Salesperson cancels the quote and the negotiation status changes to Quote Canceled.
Quote Accepted: Either the system changes the negotiation status to Pending Activation or the salesperson or system changes the negotiation status to Pending Approval.
Assistance Requested: After he receives assistance, the customer chooses to accept or decline the quote.
Pending Approval: Salesperson submits the contract for approval and one the following occurs.
System changes negotiation status to Approval QA Failed.
System changes negotiation status to Approval Failed.
Approver approves contract, which changes negotiation status to Complete.
Approver rejects contract, which changes negotiation status to Rejected.
Pending Activation: System changes status to Complete.

The preceding diagram shows negotiation status transitions during an evergreen renewal. The following describes the process:
Determine Renewal Process: System changes negotiation status to Complete or Pending Approval.
Pending Approval: One the following occurs.
System changes negotiation status to Approval QA Failed.
System changes negotiation status to Approval Failed.
Approver approves contract, which changes negotiation status to Complete.
Approver rejects contract, which changes negotiation status to Rejected.