Integrated Operational Planning Analysis Process

Oracle Integrated Operational Planning, Fusion Edition leverages actual (measured) data and plan (forecast) data. Data can come from many sources, such as ERP (Enterprise Resource Planning), PDM (Product Data Management), and CRM (Customer Relationship Management) systems.

The original source of data is the execution database. Data from the execution database is loaded into the Integrated Operational Planning database, where it is used in what-if scenarios. Data is updated periodically (for example, nightly or weekly).

In what-if analysis, you change actual and plan values in a set of planning worksheets that together make a planning workbook. You can then evaluate changes in key metrics to compare the impact of plan changes. Key metrics and assumptions vary based on the analysis type selected by the person who created the scenario (the analysis owner).

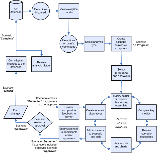
Figure 1. Overall Analysis Process

Diagram of the Interlace analysis process

The analysis process is initiated based on the occurrence of exceptions. Exceptions occur when configured business rules or thresholds (known as constraints) are violated.

Constraints ensure that actual values do not exceed or lag behind planned values. For example, in Manufacturing Operations, a constraint can be defined for excess inventory to set a limit on the amount of material on hand. If this limit is exceeded, an excess inventory exception is generated.

Constraints can also alert planners to data inconsistencies. For example, if a monthly build plan is changed, an exception would indicate that the weekly production schedule no longer matches the monthly build plan requirement.

Planners receive notifications on their Home page when exceptions occur. These exceptions can then be resolved through what-if analysis. In Figure 1, Overall Analysis Process, a planner can adjust values in the weekly production schedule to eliminate the exception.

See Working with Exceptions.

Getting the Latest Version of Help

The most recent English version of this help system is available in the EPM System Documentation Library on Oracle Technology Network (OTN):

http://www.oracle.com/technology/documentation/epm.html