Siebel Chat Guide > Working with Siebel Chat > Processing Siebel Chat Requests >

Chat Standard Accept Process Workflow


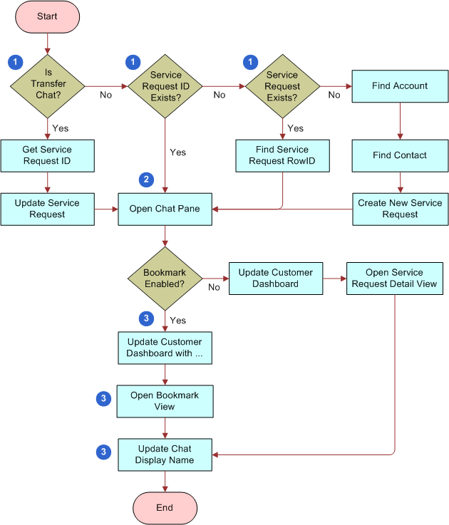
Siebel Chat provides a sample workflow called Chat Standard Accept Process - vx to handle incoming chat requests, where vx represents the version number. Currently, the latest version is v3. The Chat Standard Accept Process workflow, shown in Figure 5, is the default workflow that is called when an incoming chat request is accepted by an agent. When an agent accepts an incoming chat, Siebel Call Center attempts to identify the customer requesting the chat from the information provided on the chat request form. This information determines whether a service request is created, and consequently the application view that the agent is directed to in the Siebel Call Center application.

The Chat Standard Accept Process workflow provides the following enhanced chat functionality to handle incoming chat requests:

  • Configuring which parameters to pass from the chat request page
  • Configuring the chat accept process using Siebel Workflow
  • Configuring the RedoPopupInMenu command
  • Siebel Chat transfer to agent and workgroup
  • Siebel Chat bookmark transfer
  • Siebel Chat auto answer for agents
  • Configuring the display name for Siebel Chat sessions

For more information about how to configure and set up this enhanced chat functionality, see the following:

The Chat Standard Accept Process workflow is a Siebel Workflow, and you can configure the workflow as required using Siebel Tools to suit your own business needs.

Figure 5. Chat Standard Accept Process Workflow

Workflow Description. This workflow performs the following actions:

  1. When an agent accepts a chat, the chat UI business service does one of the following:
    • Obtains the service request ID if the chat is a transferred chat.
    • Identifies the service request ID if one is associated with the incoming chat.
    • Identifies the service request number if one is associated with the incoming chat.
    • Identifies the account or contact if the customer provides a valid contact name or user ID and account name, then it creates a new service request. 
  2. The chat UI business service opens the chat pane.
  3. The chat UI business service directs the agent to the appropriate view (service request detail view or bookmark view) in the Siebel Call Center application, and the chat display name is updated accordingly in the chat pane.

    For example:

    • If bookmark is enabled, then the customer dashboard is updated, the bookmarked view opens, and the chat display name is updated in the chat pane.
    • If bookmark is disabled, then the customer dashboard updates, the service request detail view opens, and the chat display name updates accordingly in the chat pane.
Siebel Chat Guide Copyright © 2016, Oracle and/or its affiliates. All rights reserved. Legal Notices.