Skip Headers
Oracle® Retail Size Profile Optimization User Guide for the RPAS Classic Client
Release 14.1
E56897-01
  Go To Table Of Contents
Contents

Previous
Previous
 
Next
Next
 

1 Introduction

This chapter provides an overview of the Oracle Retail Size Profile Optimization (SPO) application. It includes the products that are integrated with the application, features, and concepts of the application.

Overview

Oracle Retail Size Profile Optimization (SPO) creates optimal profiles of size distribution and prepacks by merchandise area for each location and at higher levels of aggregation on both the merchandise and location dimensions. SPO augments/enhances the analytical selection of merchandise at size-level by determining optimized size profile and creating prepacks to match them. This helps downstream applications, and replenishment systems to translate style/color, or similar aggregate level plans or replenishment strategies, into optimal order or buy quantities by SKU at the store level.

SPO reduces stock outs and end of season markdowns due to size limitations while maximizing assortment productivity, ensuring that the store's shelves are stocked with the right merchandise in the right sizes to meet customer demand. Additionally, SPO allows users to view and approve these optimal size profiles within the RPAS interface.

SPO is usually an independent activity performed to generate, review, and approve size profiles, and prepacks. Optimization runs for size, and prepack are typically processed by season or quarter and may be run at shorter frequency or on ad-hoc basis. Frequency may vary based between retailers, for different geographies and for different product areas.

Size Profile Optimization Functions

The Size Profile Optimization solution includes:

  • Data preprocessing to correct for stock outs and other data anomalies.

  • Size profile generation per location.

  • Richness versus reliability tradeoffs to determine optimal size profiles.

  • Automated size profile escalation and exception-based approval of size profiles.

  • Manual review, analysis, and adjustments of size profiles.

  • Creation of location clusters based on size profiles.

  • Creation of optimized prepacks aligned to cluster size profiles.

Figure 1-1 Generating Optimized Size Profiles


Size Profile Optimization Concepts

The sections below describe the various concepts behind SPO. The various concepts are:

Size Ranges

A size range is a collection of types of sizes and is an attribute of a particular collection of merchandise manufactured by a vendor (for example, S-M-L-XL). While at the lowest level in the product hierarchy, such as the style-color, size range is a unique attribute for each style-color, at higher levels in the product hierarchy a group of merchandise can have multiple valid size ranges. For example, a category may contain merchandise that includes multiple types of size ranges, such as both S-M-L-XL and 4-6-8-10. Thus, a given category/store can have multiple size profiles for each valid size range.


Note:

Users can view, analyze, and approve size profiles at different product/location levels as well as browse through profiles for different size ranges.

Escalation

SPO utilizes size profile escalation logic to determine the optimal size profile for a level in the product and location hierarchies.

The escalation logic used is a predefined traversal path along hierarchies and can be defined through a combination of configuration time decisions and user inputs from within the Administration workbook of SPO.


Note:

See the "Escalation Path Management Tab" section in Chapter 2, "Administration Workbook" for details on how to specify the escalation path.

After the escalation path has been specified, SPO uses this information to determine the optimal size profiles associated with any merchandise/location/size range combination.

The concept of escalation becomes relevant due to the automated pruning or rejection of invalid size profiles by SPO at various levels. When a size profile at a given level is pruned, SPO traverses the escalation path to determine the valid or optimal size profiles associated with that level. This does imply that higher level optimal size profiles are resolved (by approval) before lower level size profiles are resolved.

The following diagram represents an example escalation path:

Figure 1-2 Escalation Path


SPO traverses the predefined escalation path to resolve the size profile for each style/store. If the system does not find a profile associated with a given level in the escalation path, it traverses to the next level on the assumption that a valid profile exists in at least one level on the escalation path.

For example, for style/store, SPO attempts to look up the size profile distribution at style/store. If it does not find a valid profile at that level, it will move to department/store, then category/region, and so on.

Season Code Dependent Size Profiles

For certain businesses, it may be necessary to further classify size profiles by season code in addition to product, location, and size range.

Season code is a merchandise attribute that classifies merchandise based on launch date or start date. Examples of season code are spring, summer, fall, and so on.

SPO can calculate and present size profiles by season code. SPO can thus determine optimal size profiles that also take season code into consideration while traversing an escalation path:

Figure 1-3 Escalation Path Including Season Codes


Kinks and Kink Exceptions

Kinks are anomalies in a size range. When SPO checks generated size profiles for accuracy, it looks for anomalies in size profiles such as a size that sells for a considerably lower price than its neighbors. These are considered kinks in a size profile, and the system can prune or reject a size profile if it has kinks.

However, certain odd sizes also exhibit kinks; for example, it is acceptable or even expected that an odd size sells significantly lower than its neighboring sizes. Kink exceptions are a mechanism for users to indicate or tag these odd sizes to the system where the kinks are acceptable. By specifying these odd sizes as kink exceptions, users can indicate to the system the sizes that need to be exempted from checking for kinks when SPO conducts its checks for accuracy of calculated size profiles.


Note:

Kink exceptions or odd sizes within a size range can be specified from within the Size Range Management workbook.

Size Profile Optimization Hierarchies

SPO utilizes the following hierarchies:

  • Calendar (CLND)

  • Product (PROD)

  • Location (LOC)

  • Size (SIZ)

    The size dimension uniquely identifies a size within a corresponding size range; for example, a size of S comes from the S, M, L, XL size range. The size hierarchy displays the size in relation to the size, size range, and size length.

  • Attribute (ATTR)

  • Size Range (SIZR)

    The size range hierarchy displays information based on the size hierarchy, including the size range and size range length.

  • Escalation Levels (ELVH)

    The escalation levels hierarchy groups escalation levels together along a single dimension.

  • Generation ID (GIDH)

    The generation ID hierarchy groups profile generations in a dimension.

  • Cluster (CLSH)

    The cluster hierarchy has the positions of all clusters that can be used in location clustering.

  • Pack (PCC)

    The pack hierarchy has the positions of prepacks.

Size Profile Optimization Parameters

There are three types of parameters in SPO: Preprocessing, Profile Generation, and Post-Processing. These parameters are used at various stages in the SPO batch for calculating and pruning of size profiles.

Preprocessing parameters can have both global and override versions. The global versions are scalar measures which can be set in the Administration workbook, and the override versions are based on SKU/store and can be set in the Preprocessing workbook. The values in both versions are merged prior to running preprocessing, and are then saved in generation ID-specific measures. The SPO parameters can be specified from within the Administration workbook, and the preprocessing overrides can be specified in the Preprocessing Analysis workbook.

The Profile Generation and Post-Processing parameters are both escalation level-based or scalar measures, and neither has an override version. These parameters can be set in the Administration workbook, and their values are stored in generation ID-specific measures prior to each batch run.

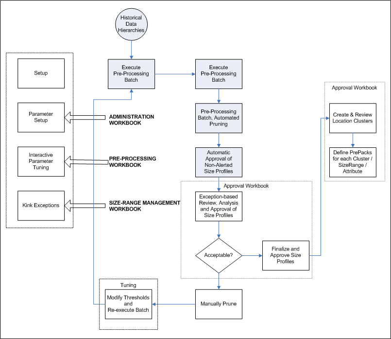
Size Profile Optimization Process Flow and Workbooks

The SPO process flow consists of the initial setup, executing preprocessing, generating size profiles, pruning of size profiles based on accuracy criteria, and finally the analysis and approval of size profiles. The manual analysis and approval of size profiles can be restricted to exception or alerted size profiles. Alerts can be configured into the SPO system.

The following diagram depicts which workbooks are used for the steps in the SPO process flow:

Figure 1-4 Size Profile Optimization Process Flow and Workbooks Diagram


Size Profile Optimization Workbooks

SPO contains five workbook templates that support the following processes:

  • Administration

    Used to set up the preprocessing, profile generation, and postprocessing parameters.

  • Preprocessing Analysis

    Used for what-if analysis of preprocessing. This workbook is an analytical tool available for the user to adjust parameters and observe the results.

  • Size Range Management

    Used to manage size ranges (including sub-size ranges) and product-to-size-range relationships, to specify kink exceptions and kink exception ratios, and to request size profile runs for specific size ranges.

  • Size Profile Approval

    Used to adjust and approve the generated profiles. Only approved profiles can be used in the escalation and export.

  • Location Clustering and Pack Definition

    Used to create a specified number of location clusters based on similarity in their size profiles. In addition, there is a new functionality of prepack definition added in this workbook, which allows users to define prepacks using cluster size profiles.

The SPO user workflow comprises the following steps:

  1. Use the Administration workbook to set up the parameters.

  2. Use the Preprocessing Analysis workbook to perform what-if analysis and tune the parameters.

  3. Use the Size Range Management workbook to specify the subset of size ranges for which the size profile batch needs to be executed.

  4. Run a batch to generate size profiles.

  5. Use the Approval workbook to view the generated profiles and exceptions, adjust and approve the profiles, and review the resolved profile at the lowest level.

  6. Use the Location Clustering workbook to create clusters.

  7. Create prepack containers using computed cluster profiles.

SPO Planning Actions

Some steps of the Size Profile Optimization require certain Planning Actions to be executed. They are available on the menu bar as shown here. The Planning Action for SPO are available on the menu bar for some workbooks. The menu options vary depending on the currently open workbook.

Figure 1-5 Planning Action: Preprocessing for Preprocessing Analysis Workbook


The Planning Actions available for each of the Size Profile Optimization steps are as follows:

  • Preprocessing Analysis Workbook

    • Preprocessing

  • Size Profile Workbook

    • Approve Level

  • Location Clustering Workbook

    • Location Clustering

Preprocessing

The Preprocessing planning option is used to initiate Preprocessing. The Preprocessing planning action is a batch process. This planning action cleanses historic data based on user set parameters and thresholds.

Approve Level

An Approve Level menu option is available for every size profile level displayed in the workbook, based on the selections made in the Size Profile Approval wizard process.

The number of Approve Levels displayed in the menu depends on the number of escalation levels chosen in the Size Profile Approval wizard. The Approve Level that the user approves becomes the escalation level at which the hierarchy is maintained.

Location Clustering

The Location Clustering menu option creates location clusters and assigns each of the selected locations to one of the clusters.

Custom Settings

The standard release of SPO is optimized for typical workflows of the intended users. It can be customized further based on retailer policies or user preference using the following options:

Default Measure Order

To display the measures in the default measure order configured for the solution, perform the following on each worksheet:

  1. Right-click any measure displayed in a worksheet and click the Select display and sort attributes… option to open the Tree Options window.

  2. On the Sort/Display Attributes tab, the measures are listed in the Attribute to Sort By section. Select the Default attribute and move it to the Sort attributes pane.

  3. Click Apply.

  4. Click OK.

Size Range Display

For position queries to execute and display the correct positions for a given size range, set the following option:

  1. From the Format menu, select Application to open the Format Options window.

  2. On the Application tab, select the Auto position query evaluation check box.

Size Rank Display

To change the priority of size rank, set the following option:

  1. Right-click a size hierarchy position in a worksheet and select the Select display and sort attributes… option to open the Tree Options window.

  2. On the Sort/Display Attributes tab, select Size from the Select a dimension to work with menu.

  3. In the Unused sort attributes area, select Size Sort and click the now usable >> button.

  4. In the Sort attributes area, click and drag Size Sort to the top position.

  5. Click OK.

Escalation Level Display


Note:

It is recommended to set this display attribute on the Size Range Approval workbook wizard, the Escalation Path Management worksheet, and the Postprocessing worksheets.

To display the escalation level intersection labels instead of the default label, perform the following procedure:

  1. Right-click an escalation level hierarchy position in a worksheet and select the Select display and sort attributes… option.

  2. In the Sort/Display Att Sort/Display Attributes window, use the >> and << buttons to switch only Escalation Level Intersection Label to the Display attributes: pane.

    Figure 1-6 Sort/Display Attributes Window Setup for the Approval Wizard - Valid Escalation Levels Screen


  3. Click OK to apply the changes.

Synchronized Page Scrolling

When browsing through product locations and size ranges from one worksheet to another, the synchronize page scrolling option will ensure that your hierarchy positions that are displayed on the z-axis on each worksheet remain synchronized. To enable synchronized page scrolling, set the following option:

  1. From the Format menu, select Workbook to open the Format Options window.

  2. On the Workbook tab, select the Enable synchronized page scrolling check box.

  3. Select OK.

Graph View

Set up the following custom options in the graph view to make it more readable:

  1. While on the Profiles Graph window, click the Toggle button to display the graph view.

  2. Click the Tools button and select Values legend to allow the proper sizes to display.

    1. To display the graph values beneath the graph, right-click the Values legend and select Bottom button.

  3. Click the Tools button and select Series legend to view the details of which measures are represented within the graph.

  4. Right-click the graph and select Font.

  5. In the Font window, change the font size to 8 and deselect Strikeout and Underline in the Effects area.

  6. Select OK.

Save Format

To ensure that the data entered is saved in template format, click the Format menu and select Save format - Template. To save the format in which each workbook is displayed, use the Save Format feature. This ensures that when this workbook is retrieved or when similar workbooks are created in the future, the user is presented with the same format.

User Administration

For information about creating, modifying, and editing users in SPO, see the Oracle Retail Predictive Application Server Administration Guide for the Classic Client or the Oracle Retail Predictive Application Server Administration Guide for the Fusion Client.

Using the Alert Manager

This is used to setup alerts for SPO. Alert Manager provides user-defined and user-maintained exception reporting. You can define a measure and have it evaluated to see if any of its values fall outside an acceptable range or do not match a given value. When this happens, an alert is generated to let you know that a value may need to be examined and possibly amended in a workbook. For more information about Alert Manager, see the Oracle Retail Predictive Application Server User Guide for the Fusion Client or the Oracle Retail Predictive Application Server User Guide for the Classic Client.