Skip Headers
Oracle® Retail Advanced Inventory Planning Implementation Guide
Release 14.1
E64951-02
  Go To Table Of Contents
Contents

Previous
Previous
 
Next
Next
 

18 First Day of AIP

The phrase First Day of AIP encompasses the steps required to initially load the Enterprise and Merchandise data into AIP for the setup of the supply-chain and the replenishment parameter definition. The term day in this phrase does not necessarily correspond to a single calendar day. The First Day process, as defined by this document, and required for the use of AIP, executes the minimal set of steps required to populate an empty database while leveraging the automated supply-chain setup logic.

While this process populates an empty database, it is not a conversion process that so often occurs when transitioning off of legacy systems. AIP works in tandem with the merchandising system, and the execution of this process will build out the database with the initial Enterprise and Merchandise data. This specific process is only run for the initial load of the database; however, maintenance of the Enterprise and Merchandise hierarchy is a constant, ongoing task.

The goal of this process is to ready the database for the automated supply-chain setup as well as the manual supply-chain setup and the replenishment parameter definition. Its success is pertinent to the ability to complete the setup and, therefore, the system's overall ability to begin replenishment of items.

The following information and procedures are written with the assumption that all AIP components have been properly installed and configured to interact appropriately. See the Oracle Retail Advanced Inventory Planning Installation Guide for details. The necessary environments must exist and be set up as indicated in the Oracle Retail Advanced Inventory Planning Implementation Guide. Also, for more specific instructions and details around the batch process, refer to the Oracle Retail Advanced Inventory Planning Operations Guide.

Overview

The First Day of AIP is little more than the first iteration of the daily AIP batch cycle. It virtually mirrors the cycle but executes only a subset of the daily processes. This document will not only outline the actions to execute the First Day of AIP but will also explain what the process is accomplishing and why. Understanding the goal of the First Day, the reason it is different, and how it executes will provide a deeper understanding of the flow of data between AIP and external systems as well as between the two AIP platforms: RPAS and Oracle.

Keeping in mind the goal and purpose of the First Day of AIP will provide the needed insight to clearly understand how the required actions accomplish the goal.

The First Day of AIP Explained

The First Day of AIP has two clear goals:

  • Load the database with Enterprise and Merchandise hierarchy data.

  • Enable automated data maintenance to run for the new data being loaded.

Load Data

On a day-to-day basis, AIP is synchronized with both the external data coming from the merchandising and forecasting systems and the internal data created on each platform. This must occur on both AIP platforms: RPAS and Oracle. This occurs first in RPAS prior to the replenishment planning calculations. All data required for the replenishment planning calculations is loaded into AIP on the RPAS platform. This means that the data is first extracted out of AIP on Oracle, the merchandising system, forecasting system, and so forth for loading into AIP on RPAS. In a daily batch run, the RPAS database would be synchronized with:

  • Enterprise Hierarchy

  • Merchandise Hierarchy

  • Supply-chain Parameters

  • Inventory Positions

  • Forecasts

  • AIP Supply-chain

Following the data manipulation and replenishment planning on RPAS, the plan, hierarchies, and other modified supply chain data is extracted and/or passed from RPAS to the Oracle database. The Oracle database is then synchronized with the latest data passed to, or created by, AIP on RPAS. In a daily batch run, the Oracle database would be synchronized with:

  • Enterprise Hierarchy

  • Merchandise Hierarchy

  • Supply Chain Parameters

  • AIP Supply-chain

  • Supply-chain Alerts

  • Replenishment Plan

  • Order Information (received quantities, closed orders, and so forth.)

The First Day attempts to follow the same process as the daily batch; however, only some of the physical supply-chain elements exist, not the complete supply-chain representation. Therefore, the first day batch processes must be limited to merely loading the data and setting up the logical connections and replenishment parameters without doing any replenishment planning.

Impact to AIP on RPAS

Since AIP on RPAS is the first part of the AIP application to be synchronized, up to the point of loading the data both the RPAS and Oracle databases are empty, with the exception of a minor amount of seed data.

  • Where normally there would be data to load from the Oracle database there is none. All logic related to retrieving and loading data from AIP on Oracle will be skipped since there is virtually no data.

  • Since the supply-chain is not yet defined in Data Management (DM) (AIP on Oracle), replenishment will not be run. No replenishment plan is produced.

  • Consequently, because replenishment will not be run, all logic related to retrieving and loading the inventory positions and forecasts will not be run.

  • A portion of the automated data maintenance is run on RPAS. The processes that are triggered by or identify new hierarchy elements are run. The processes that operate on the premise of maintaining existing supply chain data are not run.

Impact to AIP on Oracle

AIP on Oracle is loaded after AIP on RPAS. The first day load process is quite similar to the daily load process, but should account for the fact that the replenishment plan does not exist, nor do any past AIP Orders.

  • No received quantities, closed orders, or recycled order numbers are available because no purchase orders or transfers have been run from AIP.

  • No replenishment plan exists to import from AIP on RPAS. Therefore, all logic related to retrieving and loading data from AIP on RPAS will be skipped.

  • A subset of data setup alerts will be loaded. These alerts pertain to data that is available or created on the first day of AIP.


Note:

The export logic is not run to extract data out of the Oracle database before the first AIP on RPAS load.

Enable Automated Data Maintenance

Automated Data Maintenance constitutes a significant portion of the AIP batch processes that occur on the Oracle platform. It is comprised of a number of processes that not only select default values but also set up a significant portion of the supply chain for new entities, such as suppliers, locations, or items.

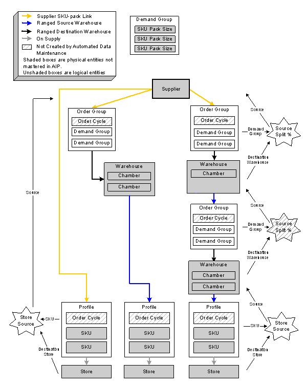
The magnitude of these operations, both in terms of saved user effort and the importance of automation is evident in Figure 18-1, which provides a detailed outline of the AIP supply chain structure.

Figure 18-1 AIP Supply Chain Structure Diagram

Surrounding text describes Figure 18-1 .

Figure 18-1 lists the physical as well as logical entities of the supply chain that must be defined within AIP. If configured correctly, all logical entities can be created by the Automated Data Maintenance processes, with the exception of those noted in the diagram and the Supplier SKU pack size links.

The diagram provides an easy-to-discern list of needed supply chain elements. For example, by examining Figure 18-1 from top to bottom it can be seen that:

  • A source must be connected to an Order Group for delivery into warehouses and a Profile for delivery into the store.

  • The Order Group must be associated with an Order Cycle.

  • Demand Groups must be associated with an Order Group for deliveries from a source to a warehouse-chamber destination.

  • Demand Groups must be created for SKU-pack sizes.

Figure 18-1 illustrates what the First Day of AIP needs to accomplish on the Oracle platform. By fully comprehending each element of Figure 18-1, it becomes clear why the first day process should be different for AIP on Oracle and how to maximize the effect of automation while minimizing the amount of extra effort required to enable it.

The full analysis of each element of Figure 18-1 is out of the scope of this document; however, the elements that impact the first day will be examined.

  • Order Cycles are required to create Order Groups and Profiles. Order Cycles are not created by Automated Data Maintenance; however, default Order Cycles are provided as seed data loaded before the Fist Day.

  • Warehouse chambers are required to create Order Groups and ranged warehouse/SKU-pack sizes. Chambers are not created by Automated Data Maintenance since there is not a single rule-set that will work for all businesses. It is maintained as a manual process. Automated Data Maintenance could do very little setup the first day if the First Day process was not altered to accommodate for this fact.

The First Day of AIP Execution

Prior to executing the steps listed in Table 18-1, ensure that all installations and configurations are set according to the Oracle Retail Advanced Inventory Planning Installation Guide, Oracle Retail Predictive Application Server Installation Guide, and Oracle Retail Advanced Inventory Planning Implementation Guide.

The detailed First Day processes that will be run for AIP on RPAS can be found in the Oracle Retail Advanced Inventory Planning Operations Guide.

The First Day execution steps are similar to the daily steps; however, because it is typically when the most new data is introduced, the execution time will likely extend beyond a normal batch window.

Table 18-1 lists the main steps of The First Day of AIP.

Table 18-1 First Day of AIP Execution Steps

Step Description

Step 1: Virtual Date (Vdate)


Sets and synchronizes the virtual/notional date across AIP on Oracle and AIP on RPAS.

Step 2: Build the SRP Implementation Parameters Workbook


Customizes implementation parameters required for AIP-RPAS batch logic and calculations.

Step 3: First Day of AIP on RPAS Batch


  • Loads RMS hierarchies into AIP-RPAS domain.

  • Calculates new hierarchy element alerts.

  • Creates specific hierarchy attributes.

  • Calculates certain supply chain logical concepts for Online.

Step 4: First Day of AIP on Oracle Import


  • Imports hierarchies into AIP on Oracle.

  • Imports all of the AIP on RPAS exports

  • Creates a significant portion of the logical supply chain structure by automation.

Step 5: First Day of AIP on Oracle Manual Setup


Creates Warehouse Chambers and assignment of SKU types.

Step 6: First Day of AIP on Oracle Automation


Executes the entire set of Automated Data Maintenance processes to automatically set up the supply chain.

Step 7: First Day of AIP on Oracle Import of Non-critical Alerts


Imports the non-critical Data Management alerts from AIP-RPAS.

Step 8: Manual Setup of AIP


  • Sets AIP on RPAS replenishment defaults and exceptions.

  • Sets or modifies Data Management (DM) supply chain parameters, defaults, and exceptions.


Step 1: Virtual Date (Vdate)

Step Details

As this is the first time AIP Batch will be run, the Vdate must be set so both AIP on Oracle and AIP on RPAS are in sync. The intention of Vdate is to ensure that the nightly batch processing occurs for a single calendar day and does not need to account for the system date changing calendar days as the clock reaches midnight. Under normal circumstances, the Vdate will match SYSDATE when the batch is complete. For the purposes of exporting the data generated by the Automated Data Maintenance processes, it is important to set the Vdate to a date that is equal to or greater than the date when all the First Day activities will be completed.

For example, if it is expected that the automation and manual setup takes two days to complete for the First Day setup and today is April 1st, 2007, then Vdate should be set to 20070403. This allows the Vdate to be set to 20070404 when the first full end-to-end AIP Batch is run.

Step Execution

Run vdate.sh script to set the Vdate in the AIP Oracle database and export the value to a flat file.

/aip/oracle> vdate.sh set export 20070101

Copy the flat file vdate.int from ${INTEGRATION_HOME}/vdate to ${AIPDOMAIN}/interface/import/meas.

Step 2: Build the SRP Implementation Parameters Workbook

Step Details

Before running the AIP-RPAS batch steps using aip_batch.sh script as detailed in the following steps, one RPAS workbook must be built and values in the workbook changed as desired. There are RPAS batch steps that depend on the values that can be customized in this workbook.

Step Execution

Log in to the SRP workbook. Refer to the Oracle Retail Store Replenishment Planning User Guide for details on building and modifying the values in this workbook.

Step 3: First Day of AIP on RPAS Batch

Step Details

The goal of the First Day of AIP-RPAS batch processing is to load all hierarchy elements into the AIP-RPAS domain and perform various supply chain setup activities. This step consists of a subset of the daily AIP-RPAS batch script steps. Refer to the Oracle Retail Advanced Inventory Planning Operations Guide for a detailed list of the steps. The output of these processes is put into flat files to pass to AIP on Oracle. The flat files are loaded into the Oracle database in the next step. Following are the details of this output:

Hierarchy Files

Product hierarchy prod.dat
Profile hierarchy prof.dat
Store hierarchy loc.dat
Supplier hierarchy hspl.dat
Warehouse hierarchy whse.dat

Hierarchy Alerts

New SKU Alert dmx_newprd.dat
New SKU Packsize Alert dmx_newpsz.dat
New Store Alert dm0_new.dat
New Supplier Alert dm0_newspl.dat
New Warehouse Alert dm1_new.dat

Attributes

Default Warehouse info for Stores default_wh.dat
Direct-supply flag dmx_dirspl.dat
SKU Packsize Pack-type dmx_pcktyp.dat
SKU Packsize Attribute item_attribute_type.dat
SKU Packsize Attribute Value item_attribute.dat
Supplier Ship-to info dmx_shpto_.dat
Warehouse Type info wh_type.dat
RMS to AIP SKU Map dmx_rmsskumap.dat

Supply Chain Logical Links

Home Warehouse dm1_prfhme.dat
Product-Profile Links dmx_prdprflks.dat
Product-Supplier Links dmx_prdspllks.dat
Profile Default Order Cycle dmx_prfdefocy.dat
Profile Links dm1_prflks.dat
Off-sale dm0_ofseffdt_.dat
On-sale dm0_onseffdt_.dat
Store Source dm0_src_i.dat

Step Execution

The aip_batch.sh control script has a -f flag that automatically runs all necessary steps (or the start and end flags can be used as well).

/aip/rpas> aip_batch.sh -f

- or -

/aip/rpas> aip_batch.sh -f -s set_implementation_parameters -e run_reports_calculation

Step 4: First Day of AIP on Oracle Import

Step Details

The First Day of AIP on Oracle import is merely a subset of the complete import that is run on a daily basis. In addition, there is a pause between the execution of the import and the automation tasks that occur afterward. The pause is required to allow the next step, "Step 5: First Day of AIP on Oracle Manual Setup", to occur.

Following is a list of the files imported in the First Day import:

Hierarchy Import

Description File name Import Directory
Product hierarchy prod.dat sku_pack
SKU Packsize Pack-type dmx_pcktyp.dat sku_pack
SKU Packsize Attribute item_attribute_value.dat sku_pack
SKU Packsize Attribute Value item_attribute.dat sku_pack
Profile hierarchy prof.dat profile
Store hierarchy loc.dat store
Default Warehouse for Stores default_wh.dat store
Supplier hierarchy hspl.dat supplier
Supplier Ship-to info dmx_shpto_.dat supplier
Warehouse hierarchy whse.dat warehouse
Warehouse Type info wh_type.dat warehouse

Data Management Import

Description File name Import Directory
New Product Alert dmx_newprd.dat alerts
New Packsize Alert dmx_newpsz.dat alerts
New Store Alert dm0_new.dat alerts
New Supplier Alert dm0_newspl.dat alerts
New Warehouse Alert dm1_new.dat alerts
Direct-supply flag dmx_dirspl.dat direct_suppliers
Direct-to-Store Format Ordering Pack Size direct_store_format_pack_size.dat direct_store_format_pack_size
Direct-to-Store Ordering Pack Size direct_store_pack_size.dat direct_store_pack_size
Off-sale dm0_ofseffdt_.dat on_supply_off_supply
On-sale dm0_onseffdt_.dat on_supply_off_supply
WH-to-Store Format Ordering Pack Size store_format_pack_size.dat store_format_pack_size
WH-to-Store Ordering Pack Size store_pack_size.dat store_pack_size
Store Source dm0_src_i.dat store_source
Home Warehouse dm1_prfhme.dat home_warehouse
Product-Profile Links dmx_prdprflks.dat assigned_commodity
Product-Supplier Links dmx_prdspllks.dat commodity_supplier_links
Profile Order Cycle dmx_prfdefocy.dat profile_order_cycle
Profile Links dm1_prflks.dat valid_warehouse
RMS to AIP SKU Map dmx_rmsskumap.dat sku_map

Step Execution

Perform the following procedure:

  1. Set the environment variables for the session.

    /aip/oracle> . aip_common_online.sh

  2. Prepare the flat files in the import directory.

    /aip/oracle> ${INTEGRATION_HOME}/scripts/prep_files.sh DM_data AIP-ONLINE

  3. Verify the success of the operation by checking the log files for errors and checking the return value of the last operation.

    /aip/oracle> echo $?

  4. Import the hierarchy values and attributes by executing the process_aiponline_data.sh script.

    /aip/oracle> ${INTEGRATION_HOME}/scripts/process_aiponline_data.sh -l "${INTEGRATION_HOME}/config/import_sku_store_hierarchy.config" -d "${ONL_IMPORT_DIR}"

    /aip/oracle> ${INTEGRATION_HOME}/scripts/process_aiponline_data.sh -l "${INTEGRATION_HOME}/config/import_post_store_hierarchy.config" -d "${ONL_IMPORT_DIR}"

  5. Verify the success of the operation by checking the log files for errors and checking the return value of the last operation.

    /aip/oracle> echo $?

  6. Import the measure data.

    /aip/oracle> ${INTEGRATION_HOME}/scripts/process_aiponline_data.sh -l "${INTEGRATION_HOME}/config/import_dm.config" -d "${ONL_IMPORT_DIR}"

  7. Verify the success of the operation by checking the log files for errors and checking the return value of the last operation.

    /aip/oracle> echo $?

Step 5: First Day of AIP on Oracle Manual Setup

Step Details

In order to achieve the maximum benefit from Automated Data Maintenance, you are required to create warehouse chambers and assign SKU-types to them. These actions occur in the Data Management (DM) application. Refer to the Oracle Retail Data Management Online User Guide or the Online Help for details on creating chambers and assigning one or more SKU types.

Step Execution

Perform the following steps:

  1. Log in to Data Management Online.

  2. Follow the steps to create one or more chambers for each warehouse.

  3. Follow the steps to assign one or more SKU types to each chamber.

Step 6: First Day of AIP on Oracle Automation

Step Details

When configured and run, Automated Data Maintenance will set up the supply-chain for new Suppliers, new SKU-pack sizes, sister warehouses, and sister stores. On the first day, this pertains to all suppliers and SKU-pack sizes because all data is new to AIP.

None of the maintenance activities will have an effect because all data is new and therefore no invalid relationships exist. Refer to the Oracle Retail Advanced Inventory Planning Operations Guide for a detailed explanation of the processes run to set up and maintain the supply-chain.


Note:

Sister store and sister warehouse automation do nothing the first day.

Step Execution

Perform the following procedure to execute the process.

  1. Execute the automation control script.

    /aip/oracle> ${INTEGRATION_HOME}/scripts/post_import_wrapper.sh

  2. Verify the success of the operation by checking the log files and the return value of the last operation.

    /aip/oracle> echo $?

Step 7: First Day of AIP on Oracle Import of Non-critical Alerts

Step Details

The non-critical alerts are informative alerts that identify potential holes in the supply chain. During batch runs subsequent to the First Day, these alerts can trigger automated maintenance of certain data in addition to an informative alert visible to you in Data Management Online.

Step Execution

Perform the following procedure to execute the process.

  1. Prepare the flat files in the import directory.

    /aip/oracle> ${INTEGRATION_HOME}/scripts/prep_files.sh DM_alerts AIP-ONLINE

  2. Verify the success of the operation by checking the log files for errors and checking the return value of the last operation.

    /aip/oracle> echo $?

  3. Import the hierarchy values and attributes.

    /aip/oracle> ${INTEGRATION_HOME}/scripts/process_aiponline_data.sh -l "${INTEGRATION_HOME}/config/import_dm_alerts.config" -d "${ONL_IMPORT_DIR}"

  4. Verify the success of the operation by checking the log files for errors and checking the return value of the last operation. Note that you will likely see warning messages indicating that some files do not exist. This is expected on the first day.

    /aip/oracle> echo $?

Step 8: Manual Setup of AIP

Step Details

Although the Automated Data Maintenance logic creates the majority of the supply chain representation, AIP has various other attributes and exceptions that, if they are to be leveraged, must be manually created. You can also choose to modify the supply chain created by automation.

The Data Management (DM) attributes and exceptions that are not created by automation are included in the following list. Those noted by an asterisk (*) are required for replenishment:

  • Planning Groups

  • Network Groups

  • Planning Horizons (Global default is set at implementation time)

  • Singles Enabled SKU

  • Store Order Cycle Exceptions

  • Non-release Dates and Exceptions

  • Non-receipt Dates

  • Store Receiving Calendar*

  • Direct/Warehouse to Store Pack Size Exceptions (can be loaded)

  • Warehouse Coupled Flag

  • Stockless Indicator Exceptions

  • Shifts and Slots*

  • Receiving Windows

  • Time Balanced Order Source Splits (partially created by automation)*

  • Supplier Locks

  • Non Order Dates and Exceptions

  • Non Delivery Dates and Exceptions

AIP on RPAS replenishment parameters must be set prior to executing the first full AIP batch run in order for a plan to be generated. The parameters define replenishment methods, tolerances, and other attributes required for generating planned orders.

Note that this setup can occur at any point after "Step 3: First Day of AIP on RPAS Batch", but must be completed prior to executing a full batch cycle, that includes replenishment planning.

Step Execution

Log in to the Data Management (DM) application. Refer to the Oracle Retail Advanced Inventory Planning Data Management User Guide for a detailed description of how to perform each action.

Log in to the SRP and WRP workbooks. Refer to the Oracle Retail Advanced Inventory Planning Store Replenishment Planning User Guide and Oracle Retail Advanced Inventory Planning Warehouse Replenishment Planning User Guide for details on building workbooks and modifying the Administration Workbooks.