Siebel Self Service Administration Guide > Workflows for Siebel Self Service > Workflows for Interview Sessions >

OPA Get PreSeed Data Workflow


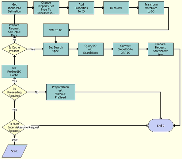
This workflow gets the seed data for an interview session. It gets a list of fields that can be seeded from Oracle Policy Automation (OPA), converts the integration object in OPA format to an integration object in Siebel format, gets the seed data from the Siebel database, and converts the data in Siebel format to data in OPA format. Figure 8 shows this workflow.

The OPA Interview Service Main Workflow calls this workflow as a subprocess.

Figure 8. OPA Get PreSeed Data Workflow

Workflow Description. This workflow performs the following actions:

  1. Is Start Interview Request. This step determines whether the action for the interview request applies to starting an interview or resuming an existing interview. If the interview request applies to resuming an existing interview, then the workflow terminates.
  2. Is Preseeding Required. This step determines whether seed data is required for the interview request if the interview request applies to starting an interview.
  3. PrepareRequest Without PreSeed. This step calls the PrepareRequestStartInterview method from the OPA Interview Framework Service business service to prepare the interview request without the seed data if seed data is not required for the interview request.
  4. Get PreSeedIO Cache. This step calls the GetCachedIO method from the OPA Interview Framework Service business service to get the seed integration object in the cache if seed data is required for the interview request. The input argument to this method is the rule base name. This method returns a value of true if the seed integration object is available in the cache and a value of false if the seed integration object is not available in the cache.
  5. Is Cache Present. This step determines whether the seed integration object is present in the cache.
  6. Prepare Request Get Input Data. This step calls the PrepareRequestGetSeedData method from the OPA Interview Framework business service to prepare the OPA request for the GetInputDataDefinition action for the Simple Object Access Protocol (SOAP) if the seed integration object is not present in the cache.
  7. Get InputData Definition. This step calls the GetInputDataDefinition method from the odsInterviewService12.2_SiebelOPAIntegration_type outbound OPA business service. The input argument to this method is the InputDataRequest integration object (GetInputDataDefinitionRequest:GetInputDataDefinitionRequest). This method returns the InputData integration object (GetInputDataDefinitionResponse:GetInputDataDefinitionResponse) for a list fields that can be seeded for the interview.
  8. Change Property Set Type to SiebelMessage. This step calls the ChangePropertysetType method from the OPA Interview Framework Service business service. The input arguments to this method are the InputData integration object (GetInputDataDefinitionResponse:GetInputDataDefinitionResponse), PropertySetPath, and PropertySetType. This method changes the property set type for the property set path, and returns the modified property set.
  9. Add Properties to IO. This step calls the AddPropertiesToPropertySet method from the OPA Interview Framework Service business service. The input arguments to this method are the InputData integration object (SiebelMessage), IOName, IOXml tag name, PrimaryIC, PrimaryIC XML tag, and PropertySetPath. This method adds the properties to the property set at the property set path, and returns the updated property set as the UpdatedInputData integration object (SiebelMessage).
  10. IO to XML. This step calls the IntObjHierToXMLDoc method in the EAI XML Converter business service to convert the Siebel Message into XML format.
  11. Transform MetaData to IO. This step calls the Transform method from the EAI XSLT Service business service to convert the get-input-data-definition-response integration object in XML format to the seed integration object in XML format.
  12. XML to IO. This step calls the XMLDocToIntObjHier method from the EAI XML Converter business service to convert the XML data to an integration object.
  13. Set Search Spec. This step calls the SetSearchSpecToSiebelMsg method from the OPA Interview Framework Service business service to set the search specification to the integration object. The input argument to this method is the custom search specification.
  14. Query IO with SearchSpec. This step calls the QueryPage method from the EAI Siebel Adapter business service to get data by using the query template.
  15. Convert Siebel IO to OPA IO. This step calls the ConvertSiebelIntObjToStartInterviewReqIntObj method from the OPA Interview Framework Service business service to convert the integration object for Siebel data to the start-interview-request integration object for OPA.
  16. Prepare Request StartInterview. This step calls the Prepare Request method from the OPA Interview Framework Service business service to prepare to start the interview with seed data.
Siebel Self Service Administration Guide Copyright © 2018, Oracle and/or its affiliates. All rights reserved. Legal Notices.