本書は、既存の項の変更と、新規情報の追加に伴って、今後も引き続き更新されます。 これまでの更新内容は次の表のとおりです。
| 日付 | 製品 | 機能 | ノート |
|---|---|---|---|
| 2022年2月4日 | コア・アプリケーション | 文書の更新。 機能情報の改訂。 |
|
| 2022年2月4日 |
コア・アプリケーション | 文書の更新。 機能情報の改訂。 | |
| 2022年2月4日 |
管理 |
文書の更新。 機能情報の改訂。 |
|
| 2022年2月4日 |
コア・アプリケーション |
文書の更新。 機能情報の改訂。 |
|
| 2022年2月4日 | ルーティング | 文書の更新。 機能情報の改訂。 |
|
| 2022年1月28日 |
文書の更新。 機能情報を追加しました。 |
||
| 2022年1月28日 |
レポート | 文書の更新。 機能情報の改訂。 |
|
| 2022年1月28日 |
統合 | 文書の更新。 機能情報の改訂。 |
|
| 2022年1月28日 |
統合 | 文書の更新。 機能情報の改訂。 |
|
| 2022年1月28日 | 管理 | 簡易SSOログイン・フロー | 文書の更新。 機能情報の改訂。 |
| 2022年1月21日 | 初版作成。 |
このガイドでは、Oracle Field Service更新22Aの新機能および改善された機能について知っておく必要がある情報の概要を説明します。 このガイドは本アップデートでの新規・改善機能の概要を理解するのに必要な情報およびアップデートに必要なタスクについて説明します。個々のセクションは機能の概略説明、その機能を実装に必要なステップ、ヒントおよび考慮点、他に必要なリソースが記述されています。 Oracle Field Serviceでサポートされているブラウザのリストについては、サポート・サイトにログインし、アンサーID 8415にアクセスしてください。
『Oracle Field Serviceベスト・プラクティス・ガイド』: Oracle Service Cloud Support PortalのアンサーID 8215 (ログインが必要)に記載されている『Oracle Field Serviceベスト・プラクティス・ガイド』をダウンロードしてください。 このマニュアルには、Oracle Field Serviceサブスクリプションの利点を十分改善して得られる、多数の役立つヒントや提案が記載されています。
アイデアはありますか。
私たちはここにいて、聞いています。 クラウド・サービスを改善する方法に関する提案がございましたら、一歩先を行き、オラクルに伝えてください。 Oracle Customer ConnectのIdeas Labなど、アイデアを送信するにはいくつかの方法があります。 機能名の後にこのアイコンが表示される場合は、そのアイコンによってアイデアの1つが提供されます。
フィードバックをお寄せください
本書の内容改善のため、ご意見やご提案をお待ちしております。 フィードバックは、oracle_fusion_applications_help_ww_grp@oracle.comまでお送りください。
免責事項
この文書に記載された情報には、オラクルの製品開発プランに関する説明文が含まれていることがあります。 オラクルの製品開発プランと、今後の製品リリースの本質および時期に対し、様々な要因が大きく影響を及ぼします。 したがって、この情報はあくまで情報として提供されるものであり、マテリアルやコード、機能を提供することのコミットメント(確約)ではないため、購買決定を行う際の判断材料になさらないでください。 記載されている機能の開発、リリースおよび時期については、オラクルの単独の裁量により決定されます。
この情報は、オラクルおよびその子会社や関連会社との契約を構成するものではありません。 特にこの情報についてオラクルは一切の責任を負いかねます。 詳細は、法律上の注意点および使用条件を参照してください。
列の定義:
レポート = 新規または変更済の、オラクル社から提供されたすぐに実行可能なレポートです。
UIまたはプロセスベース: 小規模 = これらのUIまたはプロセスベースの機能は、通常、フィールド、検証またはプログラムの軽微な変更で構成されます。 したがって、ユーザーへの影響は最小限です。
UIまたはプロセスベース: 大規模* = これらのUIまたはプロセスベースの機能の設計は、より複雑になります。 したがって、ユーザーに及ぼす影響は大きくなります。
機能は無効化状態で提供 = エンド・ユーザーがこれらの機能を使用する前に処理が必要です。 これらの機能は無効化された状態で提供され、有効にするかどうかや有効にする時期を任意で選択します。 たとえば、a)新しいまたは拡張されたBIサブジェクト領域を最初にレポートに組み込む必要がある、b)新しいWebサービスを使用するには統合が必要である、c)機能にアクセスするには、ユーザー・ロールに機能を割り当てる必要があるなどです。
| エンド・ユーザーがすぐに使用可能 レポートと小規模UIまたはプロセスベースの新機能が更新後にユーザーに与える影響は最小限です。 したがって、顧客受入テストでは、大規模UIまたはプロセスベース*の新機能に焦点を当てる必要があります。 |
エンド・ユーザーが使用できるようにするには顧客のアクションが必要 これらの機能を使用可能にするためにアクションが必要になるため、ディスラプティブではありません。 利用することを選択する際には、テストと展開のタイミングを設定します。 |
|||||
|---|---|---|---|---|---|---|
| 機能 |
レポート |
UIまたは |
UIまたは |
|
||
この改善により、Oracle Field Serviceインスタンス間でのフォームおよびプラグインの転送が簡略化されます。 フォームまたはプラグインを別のインスタンスに移行するために必要な手動ステップの数が減り、異なるインスタンス間でデータの一貫性が保たれます。 たとえば、テスト・インスタンスに新しいフォームまたはプラグインを作成し、準備ができたらすぐに本番インスタンスに転送できます。
以前は、単一のフォームを手動で作成し、そのコンテンツをソース・インスタンスからエクスポートしてターゲット・インスタンスにインポートし、フォームごとにこれらのステップを繰り返し実行する必要がありました。 この機能では、フォームの一括エクスポート操作およびインポート操作が導入され、インスタンス間でのデータの移行が簡単かつ高速になります。 この変更により、エクスポート用に特定のプラグインを選択し、このプラグイン・セットのみをターゲット・インスタンスにインポートできます。 以前は、これらをすべてエクスポートしてインポートし、ターゲット・インスタンス内で不要なプラグインを手動で削除する必要がありました。
画面設計は、Oracle Redwoodテーマに基づいています。このテーマにより、Oracle Field ServiceおよびOracle Fusionアプリケーションの他の機能とより直感的かつ使用でき、一貫性が向上します。
この項では、この機能の使用方法を説明します。
フォームまたはプラグインのエクスポート
フォームおよびプラグイン画面のアクション・バーには、エクスポート・ボタンがあります。 そのボタンをクリックして、フォームまたはプラグインをエクスポートする画面がポップアップします。
フォームのエクスポートとプラグインのエクスポートのどちらを選択したかに応じて、インスタンスに表示される各アイテムのリストが表示されます。 リストから特定のアイテムを選択するか、すべてのアイテムを選択できます。 フィルタを使用すると、結果を絞り込むことができ、別のインスタンスに移行する必要なフォームまたはプラグインを検索できます。
この画面のもう1つの有用な要素は、選択したアイテムとリスト内のアイテムの合計数を示す選択された識別子です。 これは非常に重要です。多数のフォームやプラグインが非常に大きい場合があるため、スクロールを必要とせずにすべてのフォームが前面に表示されるわけではありません。 このイメージは、フォームまたはプラグインのエクスポート・ウィンドウを示しています:

フォームまたはプラグインのエクスポート・ウィンドウ
選択したファイルが問題なければ、「エクスポート」をクリックし、ダウンロードフォルダ内のファイルを確認してください。 フォームをエクスポートすると、.zipファイル・アーカイブが作成されますが、XMLファイル・フォーマットはプラグイン用に保持されます。
フォームのインポート
フォームをインポートするには、インポートを選択し、ドロップダウン・リストからフォーム・メニュー・アイテムをクリックします。 次に、インポート・プロセスを開始する画面が表示されます。 そこから、ファイルを添付するか、画面にドラッグ・アンド・ドロップできます。 この図は、フォームのインポート・ウィンドウを示しています:

フォームのインポート・ウィンドウ
インポート・プロセスは、次の3つのステージで構成されます:
- ファイルのアップロード
- ファイル検証
- ファイル・インポート
ファイルのアップロードおよび検証
ファイルを添付すると、アップロードおよび検証フェーズが自動的に開始されます。 添付ファイルのアップロードおよび検証時に、詳細がさらに表示されます。
ファイル名とファイル作成日が最初に表示されます。 次に、エラー、警告および通知の数を示す検証ステータス・バッジが表示されます。 検証フェーズ中に見つかった場合、アーカイブからフォームの完全なリストを表示できます。また、各フォームのエラー、警告または通知の詳細も表示できます。 このイメージは、インポートされるフォームの検証を示しています:

インポートされたフォームの検証チェックが表示されたフォームのインポート・ウィンドウ
この段階では、ファイルはまだインポートされていません。 提供された情報を確認し、最終的にインポートするかどうかをディシジョンする必要があります。 検出された各問題の詳細を確認するには、問題が見つかったフォームの近くの矢印をクリックすると、その詳細が表示されます。
フォームのインポート
インポートを続行することに決めたら、インポートをクリックすると、アプリケーションが操作を実行し、成功メッセージが表示されます。 このイメージは、正常にインポートされたフォームを示しています:

インポートが成功したことを示すフォームのインポート・ウィンドウ
インポートのアルゴリズムは次のとおりです:
- すべての新規フォームが作成されます
- 既存のフォームのコンテンツが置換されます
アプリケーションは、ラベルごとにフォームを照合して、新しいフォームと、前のインスタンスに存在していたフォームを識別します。
これで画面を閉じ、結果を表示できます。 新しく更新されたすべてのアイテムがフォームとプラグイン画面の上部に表示され、更新日が反映されたフィールドが強調表示されます。 これにより、更新したアイテムと接触しなかったアイテムを区別できます。 このイメージは、最初の4つのフォームの強調表示された更新済フィールドを示しています:

更新されたフィールドが表示されているフォームおよびプラグイン画面
ノート: フォームを一括でインポートするか、単一フォームのフォーム・コンテンツをインポートするかは関係ありません。 どのオプションを選択した場合でも、フォームはリストの一番上に移動し、更新日が強調表示されます。
このイメージは、単一フォームのコンテンツのインポートに使用できる「コンテンツのインポート」オプションを示しています:

インポート・コンテンツが表示されているドロップダウン・メニュー
エラー、警告および通知
ファイル検証のプロセスは前のリリースで導入されたため、ここでは再度説明する必要はありません。 ただし、次の2つのキー・ポイントに注意してください:
- エラーが発生した場合のインポートはできません。
- 警告や通知を含むインポートは可能ですが、なんらかの欠陥があります。あとで構成の注意が必要な場合があります。
その意味には、この機能で導入された新しいエラーおよび警告メッセージが表示されます。
連続ファイル検証の中断エラー
- ファイルはzipアーカイブではありません。
- アーカイブ・コンテンツが正しくありません(つまり、アーカイブに必須ファイルが含まれていないか、いずれかのフォームのJSON構造が破損しています)。
- 最大許容ファイル・サイズは32MBです。 エンドにその他の制限が適用されている場合(たとえば、VPNサーバーが16Mbを超えるファイルを送信できない場合など)、この制限は有効にならない可能性があります。
このイメージは、不適切なタイプのイメージによるエラーを示しています:

イメージ・インポート・エラーが表示されたフォームのインポート・ウィンドウ
エラー検証の新規エラー
このイメージは、フォーム・ラベルが空の場合のエラーを示しています:

インポート・エラーが表示されたフォームのインポート・ウィンドウ
この改善により、Oracle Field Serviceインスタンス間でのフォームおよびプラグインの転送が簡略化されます。 フォームまたはプラグインを別のインスタンスに移行するために必要な手動ステップの数が減り、異なるインスタンス間でデータの一貫性が保たれます。 たとえば、テスト・インスタンスに新しいフォームまたはプラグインを作成し、準備ができたらすぐに本番インスタンスに簡単に転送できます。
有効化のステップ
この機能を有効化するうえで必要な操作はありません。
オンデマンドでの統計構成への変更の適用によるWhat-if分析の実行
管理者は、統計ページに加えた変更を適用し、テスト・インスタンスと本番インスタンスで統計APIを使用して手動で追加された上書きを適用できるようになりました。 統計構成に対して異なる構成を試し、それらをただちに適用して、新しい構成がどのように機能するかを確認できます。 たとえば、アクティビティ移動統計フィールドでフィールドを追加した場合や、考慮する郵便番号の文字数を増やす場合に、影響を測定できます。 精度を上げたり、移動キーを小さすぎて意味のある推定を行うこともできます。
本番インスタンスおよびテスト・インスタンスでは、統計ページ(構成に移動、統計)に「変更の適用」という追加ボタンがあります。 これには、統計構成への変更を保存する機能が含まれます。 そのため、画面下部のSaveボタンは表示されません。 この図は、統計ページの「変更の適用」ボタンを示しています:

「変更の適用」ボタンが表示されている統計ページ
本番インスタンス
本番インスタンスで「変更の適用」をクリックすると、「変更の適用」ダイアログ・ボックスが表示されます。 この図は、「変更の適用」ダイアログ・ボックスを示しています:

「変更の適用」ダイアログ・ボックス
最初のオプション「構成変更のみを保存」は、前の「保存」ボタンと同じ方法で実行されます。 統計ページに加えた変更(ある場合)が保存されます。
保存する構成変更がない場合、このオプションは、同じことを示すメッセージで無効になります。 このイメージは、前の構成変更のみを保存オプションを示しています:

構成を変更せずに構成オプションを保存
統計API上書きを適用する2番目のオプションは、統計API更新アクティビティ期間統計、アクティビティ移動統計の更新または航空会社距離ベースの移動メソッドに基づいて追加された上書きを手動で適用するために使用できます。
構成変更の保存と適用、または構成変更の適用の3番目のオプションでは、統計ページ内のどのフィールドが変更されたかに応じて、移動期間統計またはアクティビティ期間統計(あるいはその両方)が再計算されます。 活動期間状況フィールドまたは期間パラメータのいずれかのフィールドに変更が加えられた場合は、活動期間に影響するため、すべての活動期間が再計算されます。 同様に、アクティビティ移動統計フィールド、リソース移動統計フィールド、または移動時間パラメータの下にあるいずれかのフィールドに変更があった場合は、すべての移動期間が再計算されます。 アクティビティ期間および移動期間に関連するフィールドに変更があった場合は、アクティビティ期間と移動期間の両方が再計算されます。
保存されていない変更がある場合、オプションはSave and Apply configuration changesです。 この場合、すべての変更が最初に保存されてから適用されます。 すべての変更がすでに保存されているが、まだ適用されていない変更がある場合、オプションは構成変更の適用です。 また、変更されたフィールドに基づいて、アクティビティ期間、移動期間、またはその両方が更新されるかどうかを示すメッセージがあります。 このイメージは、設定が変更されたときに有効になっている構成変更の適用オプションを示しています:

構成変更の適用オプション
適用する構成の変更がない場合、3番目のオプションは、同じことを示すノートで無効になります。 この図は、構成変更の適用および適用する構成変更なしオプションを示しています:

構成変更のないApply Configuration Changesオプション
ノート: 本番インスタンスの場合、両方のプロセス - 上書きの適用および構成変更の適用 - 日別スクリプトの一部として実行する場合もあります。 したがって、変更をすぐに優先度で適用する必要がある場合を除き、2番目と3番目のオプションは本番インスタンスで使用する必要はありません。
統計APIの適用上書きまたは構成変更の適用を使用して再計算がトリガーされると、プロセスが完了するまで変更の適用ボタンが無効になります。 これまで、ボタンのテキストは変更の適用に変更され、前のプロセスが完了するまで使用できません。
プロセスの完了時にステータス - 成功または失敗 - 画面上部に表示されます。
変更のみの保存に関する成功メッセージ:
このイメージは、構成の変更を保存した後の成功メッセージを示しています:

前の成功メッセージが表示された統計ページ
変更の適用に関する成功メッセージ:
このイメージは、構成の変更を適用した後の成功メッセージを示しています:

構成変更の適用後に成功メッセージを表示する統計ページ
なんらかの理由でプロセスが失敗した場合:
このイメージは、変更の適用後の成功メッセージを示しています:

変更の適用後に成功メッセージを表示する統計ページ
プロセスの完了後にユーザーが統計ページに戻った場合は、最後の操作と変更がいつ適用されたかを示すメッセージが表示されます。 この図は、統計ページのエラー・メッセージを示しています:

変更の適用が以前に成功しなかったメッセージが表示された統計ページ
このメッセージは、統計の再計算の日次処理が実行されるとクリアされます。
テスト・インスタンス
テスト・インスタンスでは、すべてのオプションの機能は同じままです。 ただし、統計の日次再計算はテスト・インスタンス内で行われないため、各オプションの下に示す説明は異なります。 したがって、変更は次の日までに自動的には適用されません。 管理者は、この機能を使用して、テスト・インスタンスで統計構成に変更を手動で適用できます。 この図は、テスト・インスタンスの「変更の適用」ダイアログ・ボックスを示しています:

ノート: 通常、テスト・インスタンスには統計を意味のある方法で計算するための十分なデータがないため、構成パラメータを変更してそれらの変更を適用することはお薦めしません。これは、インスタンス再作成プロセスの一部としてコピーされた可能性のある統計データが削除されるためです。
統計構成の様々な構成を試し、それらをただちに適用して、アクティビティ移動統計フィールドの下に追加フィールドを追加するか、考慮する郵便番号の文字数を増やすことによる影響をチェックして評価します。 これにより、精度が向上したり、移動キーが小さすぎて意味のある推定を行うこともできます。
有効化のステップ
この機能を有効化するうえで必要な操作はありません。
主なリソース
この機能により、シングル・サインオン・タイプの認証を介してアプリケーションにアクセスするユーザーのサインイン・フローが簡略化されます。 この改善により、SAML/OpenIDログイン・ポリシーが割り当てられたユーザーには、すべてのFusionアプリケーションの標準に一致する一貫したユーザー・エクスペリエンスが提供されます。 この機能により、クリックは認証ルーチンとともに保存され、Oracle Field Serviceにスムーズで透過的に署名されます。
使用方法
SAMLまたはOpenIDタイプのログイン・ポリシーが構成されているインスタンスについては、サインイン画面でSSOによるサインイン・ボタンを使用できます。
インスタンスに単一SSOログイン・ポリシーがある場合の仕組み
SSOでサインインをクリックすると、ログイン・ポリシー用に構成されたアイデンティティ・プロバイダのログイン画面にリダイレクトされます。 資格証明を入力すると、IdPによってリクエストがアプリケーションに返されます。
ノート: アイデンティティ・プロバイダのすべての属性は、関連するログイン・ポリシー構成内で指定する必要があります。 メタデータをアップロードして、SAMLを使用してIdPをアプリケーションと組み合せたり、SAML認証方式とOpenID認証方式の両方のすべてのパラメータを手動で構成できます。
インスタンス内にいくつかのSSOログイン・ポリシーがある場合の仕組み
複数のSSOログイン・ポリシーを持つインスタンスの場合、アプリケーションは途中でさらに1つの暫定ステップを表示します。 このような場合、SSOによるサインインをクリックすると、ユーザー名の入力を求められます - これは、アカウントを必要なログイン・ポリシーに関連付け、IdPへの正しいリダイレクトを行うために必要です。 ここから、ユーザー名を入力する必要があります。
このイメージは、SSOログイン・オプションを使用したサインイン画面を示しています:

SSOログイン付きサインイン画面
SSOで続行をクリックすると、アプリケーションはリクエストをアイデンティティ・プロバイダに転送して、さらに認証を行います。
このイメージは、サインイン画面のSSOで続行ボタンを示しています:

SSOで続行が表示されているサインイン画面
インスタンス名の使用
SSO認証を続行するために、ログイン・ポリシー・ラベルを含む長いURLを入力する必要はありません。 ブラウザ・アプリケーションでインスタンスURLを使用するか、インストールしたアプリケーションのインスタンス画面でインスタンス名を入力します。
ここから、シングル・サインオンを使用してインスタンスにアクセスするために知っておく必要があるのは、短いインスタンス名のみです。 インストール済アプリケーションの現在のアプローチは、インスタンス画面で長いURLを使用するか、モバイル・デバイス管理(MDM)によってリモートで管理される構成ファイル内に維持するかのいずれかです。
インストール済アプリケーションのクリック回数を最小化
インストール済アプリケーションの場合、アプリケーションは最後に成功したログインを保持します。 アプリケーションを再度開くと、アイデンティティ・プロバイダに直接ナビゲートしてシングル・サインオン認証を続行します。 さらに、セッションが引き続き稼働している場合は、1つの移動のみでログインします。
SSO認証を介した新しいパスを表示するステップは、次のとおりです:
- インスタンス画面でインスタンス名を入力します。
- サインイン画面で、SSOでサインインをクリックします。
- インスタンスにリダイレクトするIdPログイン画面で資格証明を入力します。
- アプリケーションを閉じます。
- アプリケーションを再度開きます。
- IdPにリダイレクトされ、サインイン・ルーチンに関連するすべてのOracle Field Service画面が修正されます。 セッションがまだライブの場合は、1つの移動のみでインスタンスにログインできます。 この機能にアクセスするには、アプリケーションをGoogleプレイ(Android用)またはApp Store (iOS用)から最新バージョンにアップグレードする必要があります。
機能の可用性
この機能は、更新22Aで実行しているインスタンスおよび次のバージョンで使用できます。 新しい機能の利点を得るために、更新を続行することをお薦めします。
この機能により、すべてのFusionアプリケーションの標準に一致する一貫したユーザー・エクスペリエンスが提供されます。 この機能により、クリックは認証ルーチンとともに保存され、Oracle Field Serviceにスムーズで透過的に署名されます。
有効化のステップ
この機能を有効化するうえで必要な操作はありません。
主なリソース
showBookingGridメソッドを使用した割当て情報の表示
更新22A以降、showBookingGrid (POST /rest/ofscCapacity/v1/showBookingGrid) REST APIメソッド・レスポンスに割当て管理を使用する容量領域が含まれている場合、構成に適用可能なレベルの合計および残りの割当てに関する情報が含まれます。
レスポンスに目標管理を使用する容量領域が含まれている場合、レスポンスには、構成に適用可能なレベルの合計目標と残りの目標に関する情報が含まれます。
1日/カテゴリ・レベルの予約グリッドの表示機能のレスポンスに、次の2つのパラメータが追加されました:
showBookingGrid -> area -> dates
- originalQuota: 整数
日レベルで定義された目標値。 間隔ベースの予約では、割当てが定義されていない場合、このパラメータは返されません。
- remainingQuota: 整数
アクティビティ予約後の日レベルで使用可能な目標。 割当て制限が定義されていない場合、パラメータは返されません。
タイム・スロット・レベルの予約グリッドの表示関数のレスポンスに、類似した2つのパラメータが追加されました。
showBookingGrid ->領域->日付-> timeSlots
- originalQuota: 整数
アクティビティ・フィールドまたはキャパシティ・カテゴリのタイム・スロット・レベルで定義された最小割当値。 このパラメータは、タイム・スロット・ベースの予約に対してのみ返されます。
- remainingQuota: 整数
アクティビティ予約後の使用可能な目標。 複数の制約(日、カテゴリの割当てなど)がある場合、最小の割当て値が返されます。
このパラメータは、タイム・スロット・ベースの予約に対してのみ返されます。
レスポンスの例:

レスポンスの例
この機能により、予約ディシジョンのための割当てに関する情報でAPI関数'showBookingGrid'が拡張されます。
有効化のステップ
REST APIガイド(Oracle Help Center > 「関心のあるアプリケーション・サービス領域」 > REST APIから入手可能な)のRESTサービス定義を確認します。 Oracle RESTサービスの新しい場合は、「クイック・スタート」セクションから開始することができます。
主なリソース
この機能では、ワークフロー・マネージャの新しい機能が導入され、即時利用可能な在庫アクションと画面をワークフローに組み込むことができます。
必要な在庫の使用
これで、必要な在庫のインストールをワークフロー・ステップとして使用できます。 これにより、必要な在庫アイテムがすべてインストールされた時期がチェックされ、ワークフロー内に完了としてステップがそれぞれ表示されます。 この図は、ワークフローの在庫のインストール・ステップを示しています:

Install Inventoryダイアログ・ボックス
これを実現するには、ステップに在庫リスト画面を構成し、完了時間の表示セクションで、条件がインストール済必須在庫に設定されていることを確認します。これは、この画面のデフォルト条件です。 必要に応じて、他のワークフロー・ステップおよびフィールド/プロパティの完了に基づいて他の条件を追加することで、この条件を拡張できます。 この図は、在庫のインストール・ワークフローのステップの変更ページを示しています:

ステップの変更-在庫のインストール・ダイアログ・ボックス
ノート: 必要なインベントリのみをワークフローに組み込む場合は、このステップの名前を、このステップの内容(たとえば、インベントリのインストールなど)をより詳細に説明する名前に変更します。
もう1つの改善点は、在庫リスト画面の必要な在庫セクション内に、インストール済在庫品目ごとにインストール済マーカーが表示されるようになりました。 この変更によって、特に多くの情報が画面に表示されていないモバイル・デバイスで実行されたアクションをより視覚化できます。 ここで、技術者は、アクションのステータスを前面に表示し、スクロール・ダウンして画面の他のセクションにインストールされている在庫を検索する必要がなくなります。
横向きビューでは、マーカーが各列に表示されます。 このイメージは、横向きビューのマーカーを示しています。

横向きビューのマーカー
縦向きビューでは、各在庫レコードの下部に配置されます: これは、縦向きビューのマーカーのイメージです。

ポートレート・ビューのマーカー
ワークフローの有無にかかわらず、アプリケーションはこの方法で動作する必要があります。
在庫処理を完了として表示する別のメソッド
より洗練されたシナリオに対応する在庫に関連する様々なシナリオがあります(たとえば、一部の活動は取外し、機器の交換が必要となる場合があります。技術者は外部システムからの在庫のアクティブ化を待機する場合があります)。 このような変動の場合でも、アプリケーションでは、技術者が在庫を処理できることをビジュアル化するオプションが提供されます。 これは、他のワークフロー・ステップの完了を使用して実行できます。
ユースケース例
技術者が在庫に関するすべての処理を実行する在庫リスト画面につながるステップがあります。 次に、すべての作業が正しく行われていることを確認するために、技術者が自己確認する別の在庫チェックリスト・ステップがあります。 技術者は、在庫に必要なすべてのことを実行し、チェックリストに記入し、これらの両方のステップが完了として表示されます。 次のイメージは、在庫および在庫チェックリスト・ステップを完了してインストールするまでの前後のワークフローを示しています:

在庫および在庫チェックリストのインストール - ワークフロー
ここでの構成アプローチはシンプルです - 在庫チェックリストが完了したときに完了として表示する在庫ステップを構成します。 このイメージは、在庫チェックリストを入力する必要がある場合のワークフロー・ステップの構成を示しています:

在庫および在庫チェックリストのインストール - ワークフロー構成
すべてのステップが緑色のチェック・ボックスとともに表示され、技術者がプロセスに準拠しており、途中で重要なステップが欠けていないことを示します。
この機能には、次の利点があります
- ワークフローの使用と不要のアクティビティ全体で一貫したユーザー・エクスペリエンスを向上
- プラグインの実装にかかる時間が短縮され、実装コストが削減されます
有効化のステップ
この機能を有効化するうえで必要な操作はありません。
ヒントと考慮事項
この機能を使用すると、次の利点があります:
- ワークフローの使用と不要のアクティビティ全体で一貫したユーザー・エクスペリエンスを向上
- プラグインの実装にかかる時間が短縮され、実装コストが削減されます
主なリソース
現在では、トラフィック状況が変化した場合でも、移動中アクティビティの到着予定時間(ETA)に関する実際の情報や継続的な更新を取得できます。 この新機能により、技術者が出張と出張が終わるまで、ルーティング中アクティビティのETAを自動調整できます。 交通状況の変化、別の経路をとった技術者、またはスケジュールより遅れている技術者を考慮する必要があります。
この新機能は、移動開始時にETAを1回のみ計算する既存のリアルタイム・トラフィック機能と比較して、ETAへの潜在的な逸脱(制限に応じて)を特定し、様々な基準に基づいて自動的に再調整します。
この機能を使用できるユーザー
この機能は、GoogleマップでOracle Field Service Enterpriseを使用しているお客様が使用できます。
仕組み
この機能は、「ビジネス・ルール」ページで有効にすると自動的に機能します。 構成方法を参照してください。 この機能では、アクティビティがルート途中ステータスであるときに、アクティビティ・サイトへの推定到着時間(ETA)への定期的な自動調整が提供されます。 これらの調整は、製品全体の更新されたETA値で表示でき、特定のアクティビティの履歴にも記録できます。
アクティビティは、次の場合に自動調整を開始します:
- アクティビティはルート途中ステータスに設定されます。
- アクティビティに高精度で解決された座標または顧客によって提供された座標があります。
- アクティビティ移動はユーザーによって手動で設定されませんでした(移動見積メソッドが手動調整ではありません)。
- 100メートル以下の座標精度を持つアクティビティに割り当てられたリソースには、連続した位置データを使用できます。
アクティビティは、次の場合に自動調整の取得を停止します:
- アクティビティへの移動が終了しました(アクティビティ・ステータスはルート途中以外のステータスに設定されます)。
- アクティビティ移動はユーザーによって手動で設定されました(移動見積メソッドは手動調整です)。
アクティビティのETAは次の場合に更新されます:
最新の位置データはリソース(精度100メートル以下)で使用でき、フィールド・リソースが、約500メートル以上、または約5分(スケジュールより遅い)以上にわたって計算されたルートから逸脱したことを示します。
この後、新しいリソース・ポジション・データを考慮して、新しいルート(ジオバイダ・データの可用性を考慮して)を再計算しようとします。 新しいルートと新しいETAが使用可能になると、システムでアクティビティのETAが更新されます。
構成方法
この機能を有効化/無効化するには、次のステップを実行します:
- 構成、ビジネス・ルールの順にクリックします。
- 一般セクションで、ルート途中アクティビティのETAの定期更新チェック・ボックスを選択/選択解除します。 この図は、「ビジネス・ルール」ページの一般セクションを示しています:

ビジネス・ルール・ページ
ノート: 「ビジネス・ルール」ページのルート間アクティビティのETAの定期更新への変更は1時間で有効になり、ルート途中ステータスの既存のアクティビティには影響しません。
この機能は、ETAへの潜在的な逸脱(制限に従う)を識別し、異なる基準に基づいて自動的に再調整します。
有効化のステップ
この機能が正常に機能するには、アクティビティ・サイトに移動しているリソースに割り当てられたユーザーのユーザー・タイプに対して「リアルタイム・トラフィック・データの使用」を有効にする必要があります。
主なリソース
更新22A以降、Oracle Field Serviceメイン・メニュー・ナビゲーションが改善されました。
この機能には次の改善が含まれます:
- 大きな画面(1440ピクセル上)でOracle Field Serviceを開くと、メイン・メニュー・バーは常に画面の左側に表示されます。 アイコンのみが含まれ、展開してハンバーガ・メニューにアイコンとテキストの両方を表示できます。
- 画面幅が中または小の場合、メニュー・バーが消え、ハンバーガ・メニューから使用可能になります。
- 画面幅が大きい場合、アクティビティ詳細や在庫詳細など、システム内の任意の画面でメイン・メニューを使用できます。
- 設定メニュー・アイテムの名前がプリファレンスに変更され、他のFusion Applicationsで使用されている用語と一致しています。
- 「構成」画面から「情報」リンクが削除され、プリファレンスおよびサイン・アウトとともに配置されます。
- ネイティブ・アプリケーションから開くと、「情報」画面には、デバイスで使用可能な空き領域などの追加情報が表示されます。
- プリファレンス、情報、サイン・アウト・メニュー・アイテムにアクセスするには、大規模画面および中間の画面でアプリケーションの右上隅にあるユーザー・アバターをクリックします。
- ユーザー・アバターは小さな画面では使用できないため、メニュー・アイテムはメイン・メニューに表示されます。
- メイン・メニューのビジュアル表示が改善されました。
例
メイン・メニュー
次に、大きな画面でのメイン・メニューの表示例を示します。
- この画面は、メニュー・ボタンが表示されたメイン・メニューを示しています。

デフォルトのメインMenu.in大画面
- この画面は、大きい画面のメニュー・アイコンとメニュー・アイコンが閉じられたメイン・メニューを示しています:

大きい画面の閉じたメニューおよびメニュー・アイコン
- この画面は、大きい画面のドロップダウン・メニューが表示されたメイン・メニューを示しています:

大画面にドロップダウン・メニューが表示されたメイン・メニュー
新規情報画面
次に、新しい「情報」画面の例を示します。
ネイティブ・アプリケーションから開くと、「情報」画面には、デバイスの使用可能な空き領域などの追加情報が表示されます:
- この画面は、大画面の「情報」画面を示します

大画面の「情報」画面
- この画面は、小画面の「情報」画面を示します

小画面の「情報」画面
この機能により、メイン・メニューの表示が改善されました。
有効化のステップ
この機能を有効化するうえで必要な操作はありません。
主なリソース
リソースの作業ゾーンを設定する場合、ユーザーは、リソース・バケットまたは組織ユニットのデフォルトである作業ゾーンのリストから選択できます。
- '「デフォルト作業ゾーン'」セクションには、リソース・バケットまたは組織ユニットに追加されたアクティブな作業ゾーンが含まれます。 バケットまたは組織ユニットに作業ゾーンが割り当てられていない場合は、その親の作業ゾーンが考慮されます。
- 「その他の作業ゾーン」セクションには、デフォルトとみなされない他のアクティブな作業ゾーンが含まれています。
このイメージは、デフォルトの「作業ゾーン」およびその他の「作業ゾーン」セクションが表示された「作業ゾーン」の追加ダイアログ・ボックスを示しています:

作業ゾーンの追加ドロップダウン・メニューが表示された作業ゾーンの追加ダイアログ・ボックス
「作業スキルの追加」ダイアログ・ボックスも更新されます。
この機能には、次のようなビジネス上の利点があります。
- ユーザー・エクスペリエンスの向上
- 迅速な導入
- 手動エラー数と誤ったWZ割当の数を削減
有効化のステップ
この機能を有効化するうえで必要な操作はありません。
主なリソース
22Aからは、Oracle Field Serviceの新しいツール「Update Activity Location」が利用できます。 この機能を使用すると、次のタスクを実行できます:
- アクティビティ住所が解決されない理由の確認
- Google Mapsによって提供される代替住所を参照
- 住所コンポーネントを変更し、住所が解決されたときにオプションを確認
- マップ上のアクティビティのロケーションの確認
- 選択したアクティビティの更新された住所および座標を設定
選択したアクティビティに対して構成されたロケーションの更新ボタンをクリックすると、新しい「アクティビティ事業所の更新」画面が開きます。 この画面には、次の要素が含まれています:
- フィールド住所、市区町村、郵便番号、都道府県および国 - 地域コードに使用される住所コンポーネント。
- 画面が開いた後、対応するアクティビティ・フィールドの値からフィールドが入力されます。
- 「国」フィールドには、構成→ビジネス・ルール→マップおよびジオコーディングの使用可能な国セクションを使用して構成された国の値のリストが表示されます。 このフィールドは、利用可能な国にアイテムが1つのみ含まれている場合は表示されません。 アクティビティに国が指定されていない場合、「ビジネス・ルール」画面からのジオコーディングのデフォルト国がデフォルトで選択されます。
- 解決ボタンをクリックすると、住所はアクティビティに対して住所が最初に指定されたときと同じ方法でジオコーディングされます。 解決ボタンは、ユーザーが画面で住所コンポーネントを変更すると有効になります。 クリックすると無効になります。
- マップには、住所が解決された場合にアクティビティのロケーションが表示されます。 アドレスが解決されない場合は、対応するメッセージが表示されます。
- 座標は、使用可能なときにマップの下に表示されます。
- 終了ボタンは、アクションを実行せずに画面を閉じます。
- 更新ボタンは、解決ボタンをクリックした後に取得されたアクティビティ住所フィールドおよび座標を更新します。
- 「代替ロケーション」セクション(Googleマップを使用する顧客のみ使用可能)には、住所、市区町村、郵便番号、都道府県および国フィールドの値に基づいて、Googleジオコーディング・サービスによって提供される提案が含まれています。 可能な場合、住所、市区町村、郵便番号、都道府県および国フィールド値と異なる代替住所の一部は太字で強調表示されます。 ユーザーは、このセクションから代替住所の一部をコピーし、編集可能なフィールドのいずれかに貼り付けることができます: 住所、市区町村、郵便番号、都道府県。 アドレス・セクションは、画面を開いた後、および解決ボタンをクリックした後に更新されます。 地理プロバイダが提供する代替アドレスがない場合は、「代替ロケーション」セクションは表示されません。
「更新アクティビティのロケーション」画面は、未解決のアクティビティのロケーションに対して開きます。 この例では、アドレス・フィールドと「郵便番号」フィールドは元のアドレスと異なるため、「代替ロケーション」セクションで強調表示されます。 このイメージは、「アクティビティ事業所の更新」画面を示しています。

未解決のアクティビティ・ロケーションが表示されているアクティビティ・ロケーションの更新画面
「更新アクティビティのロケーション」画面は、提案された番地名および郵便番号で住所を解決した後の座標であるマップ上のアクティビティを示しています。 このイメージは、マップ上にアクティビティが表示された「アクティビティ事業所の更新」画面を示しています。

アクティビティが表示されたアクティビティのロケーションの更新画面
構成方法
アクティビティの編集/表示またはアクティビティ・ヒント・コンテキスト・レイアウト内で、適切なユーザー・タイプの新しいロケーションの更新ボタンを構成します。
この機能は、活動住所が解決されない理由を判別するのに役立ちます
有効化のステップ
この機能を有効化するうえで必要な操作はありません。
主なリソース
Oracle Knowledge Managementをネイティブに有効化
更新22Aからは、Oracle Field Service内からOracle Knowledge Management (OKM)およびOracle Content Management (OCM)を有効にできます。 この統合により、技術者は作業中のジョブに関連する最も関連性の高い情報にアクセスし、業務を効率的に完了できます。 Oracle Knowledge ManagementまたはOracle Content Management、あるいはその両方から、構成に基づいてナレッジの記事またはファイルにアクセスできます。
ORACLE FIELD SERVICEでのORACLE KNOWLEDGEの設定
前提条件
Oracle Field Service内でナレッジを使用するには、次の製品のいずれかまたは両方に有効なライセンスが必要です:Oracle B2B Knowledge管理およびOracle Content Management。
Oracle Knowledgeアプリケーションの構成
構成ページでアプリケーションを使用してナレッジ管理を構成できます。
次のステップを実行します。
- 構成ページからアプリケーションを選択します。
このイメージは、構成ページを示しています。

構成ページ
このイメージはアプリケーション・ページを示しています。

アプリケーション・ページ
- 「アプリケーションの追加」をクリックします。
このイメージは、アプリケーションの追加ダイアログ・ボックスの「アプリケーション・タイプ」ドロップダウン・リストを示しています。

「アプリケーション・タイプ」ドロップダウン・リストが表示されている「アプリケーションの追加」ダイアログ・ボックス
この図は、アプリケーションの追加ダイアログ・ボックスを示しています:

- アプリケーション・タイプ・リストからOracle Knowledgeを選択し、新しいアプリケーションを構成します。
- アプリケーション名とアプリケーション・ラベルを指定し、OKをクリックします。
- Oracle Knowledgeアプリケーションが作成され、ステータスがデフォルトで非アクティブになります。
このイメージは、非アクティブ・ステータスのOracle Knowledgeアプリケーションを示しています:

Oracle B2B Knowledgeの有効化
次のステップを実行します。
- アプリケーション画面から新しいOracle Knowledgeアプリケーションを選択します。
この図は、Oracle Knowledgeアプリケーションの編集画面を示しています:

Oracle Knowledgeアプリケーション・ページ
2.編集オプション(鉛筆アイコン)を選択し、フィールド・サービスに接続するナレッジ・アプリケーションのエンドポイント詳細を構成します。
この図は、Oracle B2B Knowledgeエンドポイント構成の編集画面を示しています:

Oracle B2B Knowledgeエンドポイント構成
次の表に、パラメータ名とその説明のリストを示します:
| パラメータ名 |
パラメータの説明 |
|---|---|
| B2B Knowledge URL | 'https://servername.oraclecloud.com'という形式のOracle B2B KnowledgeアプリケーションのURL。 |
| パスワード | Oracle B2Bサービス・ユーザーのパスワード。 |
| ユーザー名 | Oracle B2Bサービス・ユーザー名。 |
3.有効チェックボックスを有効にして送信します。 これで、Oracle B2B Knowledgeがアクティブとして表示されます:
この図は、Oracle Knowledgeアプリケーション画面を示しています:

Oracle Knowledge Applicationの編集画面:
4.有効チェック・ボックスを有効にして送信します。 これで、Oracle Content Managementがアクティブとして表示されます:
このイメージは、「Oracle Knowledge」ページを示しています:

Oracle Knowledgeアプリケーション・ページ
Oracle Knowledgeアプリケーションは、少なくとも1つのナレッジ・ソースの場合、アクティブ・ステータスを表示 -Oracle Content ManagementまたはOracle B2B Knowledgeはアクティブです。
このイメージは、Oracle Knowledgeアプリケーションがアクティブであることを示すアプリケーション・ページを示しています:

Oracle Knowledgeがアクティブとして表示されるアプリケーション・ページ
検索パラメータの構成
検索パラメータを使用すると、構成に応じてOracle Knowledge ManagementまたはOracle Content Management、あるいはその両方に対して実行されるデフォルト検索をアプリケーションに提供できます。 これはデフォルト構成として行われ、検索結果ページが最初に開いたときに空でないことを確認します。
この図は、「検索パラメータ」の構成ダイアログ・ボックスが表示されたナレッジ・ページを示しています:

検索パラメータの構成ダイアログ・ボックス
アプリケーションは、検索フィールドから構成できる、選択したフィールドまたはカスタム・プロパティの値に基づいて初期検索を実行します。 プロパティに使用可能な値がない場合、アプリケーションではデフォルト・キーワードを使用して初期検索を実行します。 たとえば、検索パラメータがアクティビティ・ノートというアクティビティ・プロパティで構成され、デフォルト・キーワードがテストであるとします。 技術者がアクティビティのコンテキスト内からナレッジを検索すると、デフォルトの検索結果はアクティビティ・ノート・プロパティに基づきます。 アクティビティ・ノートの値が空の場合は、構成されたデフォルトのキーワードに基づいて検索が実行されます(例): Test). 技術者は、ナレッジ・ページ内から他のキーワードで検索を実行できます(該当する場合)。
この図は、「検索パラメータ」の構成ダイアログ・ボックスの検索ドロップダウン・リスト・オプションを示しています:

検索ドロップダウン・リスト・オプション
ナレッジ検索のコンテキストの設定
ナレッジ・エンドポイントを正常に構成すると、Oracle Knowledgeという新しい標準アクション・ページが使用可能になります。 Oracle Knowledgeボタンを適切なコンテキスト・レイアウトに追加することで、ユーザー・タイプのナレッジ検索を有効にできます。
次のステップを実行します。
- 構成ページに移動し、ユーザー・タイプを選択します。
- 「ユーザー・タイプ」ページで、「画面構成」タブを選択し、ナレッジにアクセスするための適切なコンテキストを開きます。
この図は、「検索パラメータ」の構成ダイアログ・ボックスの検索ドロップダウン・リスト・オプションを示しています:

画面の選択ダイアログ・ボックス
ナレッジ検索
構成すると、そのタイプのユーザーに対して「Oracle Knowledge」オプションが使用可能になり、コンテキスト内からナレッジ記事の検索を開始できます。
このイメージは、「Oracle Knowledge」タブが表示されているアクティビティ詳細画面を示しています。

Oracle Knowledgeタブが表示されているアクティビティ詳細画面
「アクティビティの詳細」ページからOracle Knowledgeをクリックすると、コンテキストに関連する検索結果が表示されます。
このイメージは、検索結果が表示された「Oracle Knowledge」ページを示しています:

Oracle Knowledgeページの検索結果
これで、技術者は適切な検索キーワードを指定して、関連する記事またはコンテンツを検索できます:
- 検索では、構成に応じて、Oracle Content ManagementまたはOracle Knowledge Management(あるいはその両方)の結果が提供されます。
- 技術者は、左側のサイドバーで定義されたフィルタ基準を使用して、検索結果の内容をフィルタ処理できます。 この基準は、Oracle Content ManagementまたはOracle Knowledge Management(あるいはその両方)からの検索結果に基づいて動的に生成されます。
- Oracle Content ManagementまたはOracle Knowledge Management(あるいはその両方)から返される結果の数は、1ページ当たり10に設定されます。
- 結果内で下にスクロールすると、詳細のロード・ボタンが表示され、次のページからコンテンツを取得できます。 ナレッジ・コンテンツには、記事、イメージ、ビデオ、カスタム・タイプなどの様々なタイプがあります。
- 技術者は、ナレッジ結果内でドリルダウンして詳細を表示できます。
このイメージは、ナレッジ記事ページのサンプルを示しています:

サンプル・ナレッジ記事ページ
- 技術者は、コンテンツをプレビューしたり、コンテンツをローカル・ストレージにダウンロードして後で参照できます。
このイメージは、ダウンロードするサンプル・ナレッジ記事のプレビューを示しています:

ダウンロードするサンプル・ナレッジ記事のプレビュー
エラーおよび情報メッセージ
次の表に、説明の条件に基づいて表示される可能性のあるエラーまたは情報メッセージを示します:
| メッセージ |
メッセージ・タイプ |
説明 |
|---|---|---|
| Oracle Contentからの結果のロードに失敗しました。 システム管理者に連絡してください。 |
エラー |
Oracle Contentエンドポイントから検索結果を取得するリクエストが失敗すると、エラー・メッセージが表示されます。 詳細は、コンソール・ログを参照してください。 |
| Oracle Knowledgeからの結果のロードに失敗しました。 システム管理者に連絡してください。 |
エラー |
OKMエンドポイントから検索結果を取得するリクエストが失敗した場合、エラー・メッセージが表示されます。 詳細は、コンソール・ログを参照してください。 |
| 結果のロードに失敗しました。 システム管理者に連絡してください。 |
エラー |
OKMとOracle Contentの両方のエンドポイントへのリクエストが失敗すると、エラー・メッセージが表示されます。 |
| 有効な検索基準を入力してください |
インフォメーション |
ユーザーが指定した検索パラメータに基づく検索結果がない場合、メッセージが表示されます。 |
| 結果が見つかりませんでした |
インフォメーション |
メッセージは、Oracle ContentエンドポイントとOKMエンドポイントの両方から検索結果が返されない場合に表示されます。 |
| プラグイン・パラメータが誤って設定されているため、プラグインのロードに失敗しました。 システム管理者に連絡してください。 |
エラー |
プラグインのロードが失敗するとエラー・メッセージが表示されます。 これは、プラグインで使用されるセキュア・パラメータが正しくないことが原因と考えられます。 詳細は、コンソール・ログを参照してください。 |
CORS構成
- CORSの構成:
Oracle Content Management (OCM)またはOracle Knowledge Management (OKM)エンドポイントへのアクセス中にブラウザがCORSエラーをOracle Field Serviceから上げないようにするには、接続する製品に基づいて、OCMまたはOKMで必要なCORSポリシーを構成する必要があります。
- Oracle ContentのCORSの構成:
Oracle Contentの場合、CORSはOFSドメイン<*.etadirect.com>を追加し、システム→セキュリティで許可されるオリジンのリストをOracle Content-Base-URL> /documents/administration/securityに追加して構成します。 詳細は、OCMのドキュメントを参照してください。
- Oracle Knowledge Management (OKM)用のCORSの構成:
Oracle Knowledge Managementの場合は、Oracle B2B Knowledgeユーザー・インタフェース→設定およびメンテナンス > 管理者プロファイル値の管理にナビゲートして必要な変更を行います。ここで、CORSプロファイル値を検索し、必要なプロファイル値を追加できます。 ' ORACLE.ADF.VIEW.ALLOWED _ORIGINS'を検索して、受け入れられる起点のいずれかとしてOracle Field Serviceを追加する必要がある場合があります。 詳細は、ナレッジ管理ドキュメントを参照してください。
この機能は、現場の技術者が重大な状態で問題を迅速に解決する必要があるため、ユーザー・エクスペリエンスを向上させるために現場の技術者に適切な情報を提供します。 フィールド・サービス・チームの知識ベースを改善するために情報を収集、編成および共有するシステムは、優れた顧客サービスの1つの重要な部分です。
有効化のステップ
この機能を有効化するうえで必要な操作はありません。
主なリソース
更新22Aからは、技術者がOracle Content Managementからファイルにアクセスできるように、Oracle Field Service内でOracle Content Management (OCM)を有効にできます。 この統合により、技術者は作業中の業務に関連する最も関連性の高い情報にアクセスし、業務を効率的に完了できます。
ORACLE FIELD SERVICEの「ORACLE CONTENT MANAGEMENTの設定」
前提条件
Oracle Field Service内でOracle Oracle Content Managementを使用するには、次の製品のいずれかまたは両方に有効なライセンスが必要です:Oracle B2B Knowledge管理およびOracle Content。 管理
Oracle Knowledgeアプリケーションの構成
構成ページでアプリケーションを使用してナレッジ管理を構成できます。
次のステップを実行します。
- 構成ページからアプリケーションを選択します。
このイメージは、構成ページを示しています。

構成ページ
このイメージはアプリケーション・ページを示しています。

アプリケーション・ページ
- 「アプリケーションの追加」をクリックします。
このイメージは、アプリケーションの追加ダイアログ・ボックスの「アプリケーション・タイプ」ドロップダウン・リストを示しています。

「アプリケーション・タイプ」ドロップダウン・リストが表示されている「アプリケーションの追加」ダイアログ・ボックス
この図は、アプリケーションの追加ダイアログ・ボックスを示しています:

- アプリケーション・タイプ・リストからOracle Knowledgeを選択し、新しいアプリケーションを構成します。
- アプリケーション名とアプリケーション・ラベルを指定し、OKをクリックします。 Oracle Knowledgeアプリケーションが作成され、ステータスがデフォルトで非アクティブになります。
このイメージは、非アクティブ・ステータスのOracle Knowledgeアプリケーションを示しています:

Oracle Knowledgeが表示されたアプリケーション・ページ
Oracle Content Managementの有効化
次のステップを実行します。
- アプリケーション画面から新しいOracle Knowledgeアプリケーションを選択します。
この図は、Oracle Knowledgeアプリケーションの編集画面を示しています:

Oracle Knowledgeアプリケーション・ページ
- 編集オプション(鉛筆アイコン)を選択し、Oracle Field Serviceで接続するアプリケーションのエンドポイント詳細を構成します。
この図は、Oracle Content Managementエンドポイント構成の編集画面を示しています:

Oracle Content Managementエンドポイント構成
次の表に、パラメータ名とその説明のリストを示します:
| パラメータ名 |
パラメータの説明 |
|---|---|
| OCM URL | 'https://servername.oraclecloud.com'という形式のOracle Content ManagementホストURL。 |
| IDCS URL |
IDCS管理コンソールのベースURL 'https://servername.oraclecloud.com'形式。 |
| スコープ | IDCSで構成されたクライアント・アプリケーションの範囲 |
| クライアントID |
Oracle Content ManagementエンドポイントのIDCSで構成されたクライアントID。 (例: abcdefghijklmn) |
| クライアント・シークレット |
Oracle Content Managementエンドポイント用にIDCSで構成されたクライアント・シークレット。 (例1111-1111-1111-1111) |
| チャネル・トークン |
Oracle Content Management公開チャネルのチャネル・トークン。 |
- コンテンツ・アクセスにセキュアな通信チャネルが必要な場合は、「セキュア・チャネル」オプションを有効にする必要があります。
この図は、Oracle Content Managementエンドポイント構成の編集画面を示しています:

Oracle Content Managementエンドポイント構成ダイアログ・ボックス
- 「セキュア・チャネル」オプションが有効になっている場合は、次の2つの追加パラメータ値を指定する必要があります:
このイメージは、追加のパラメータ値があるOracle Content Managementエンドポイント構成の編集画面を示しています:

追加パラメータ値を表示するOracle Content Managementエンドポイント構成ダイアログ・ボックス
次の表に、追加のパラメータ名とその説明を示します:
| パラメータ名 |
パラメータの説明 |
|---|---|
| Channel ID | Oracle Content Management公開チャネルのチャネルID。 |
| チャネル・シークレット |
Oracle Content Management公開チャネルのチャネル・シークレット。 |
- 有効チェックボックスを有効にして送信します。 これで、Oracle Content Managementがアクティブとして表示されます:
このイメージは、「Oracle Knowledge」ページを示しています:

Oracle Knowledgeアプリケーション・ページ
Oracle Knowledgeアプリケーションは、少なくとも1つのナレッジ・ソースの場合、アクティブ・ステータスを表示 -Oracle Content ManagementまたはOracle B2B Knowledgeはアクティブです。
このイメージは、Oracle Knowledgeアプリケーションがアクティブであることを示すアプリケーション・ページを示しています:

Oracle Knowledgeがアクティブとして表示されるアプリケーション・ページ
検索パラメータの構成
検索パラメータを使用すると、構成に応じてOracle Knowledge ManagementまたはOracle Content Management、あるいはその両方に対して実行されるデフォルト検索をアプリケーションに提供できます。 これはデフォルト構成として行われ、検索結果ページが最初に開いたときに空でないことを確認します。
この図は、「検索パラメータ」の構成ダイアログ・ボックスが表示されたナレッジ・ページを示しています:

検索パラメータの構成ダイアログ・ボックス
アプリケーションは、検索フィールドから構成できる、選択したフィールドまたはカスタム・プロパティの値に基づいて初期検索を実行します。 プロパティに使用可能な値がない場合、アプリケーションではデフォルト・キーワードを使用して初期検索を実行します。 たとえば、検索パラメータがアクティビティ・ノートというアクティビティ・プロパティで構成され、デフォルト・キーワードがテストであるとします。 技術者がアクティビティのコンテキスト内からナレッジを検索すると、デフォルトの検索結果はアクティビティ・ノート・プロパティに基づきます。 アクティビティ・ノートの値が空の場合は、構成されたデフォルトのキーワードに基づいて検索が実行されます(例。 'Test'). 技術者は、ナレッジ・ページ内から他のキーワードで検索を実行できます(該当する場合)。
この図は、「検索パラメータ」の構成ダイアログ・ボックスの検索ドロップダウン・リスト・オプションを示しています:

検索ドロップダウン・リスト・オプション
ナレッジ検索のコンテキストの設定
ナレッジ・エンドポイントが正常に構成されると、Oracle Knowledgeの新しい標準アクション画面を使用できます。 Oracle Knowledgeボタンを適切なコンテキスト・レイアウトに追加することで、ユーザー・タイプのナレッジ検索を有効にできます。
次のステップを実行します。
- 構成ページに移動し、ユーザー・タイプを選択します。
- 「ユーザー・タイプ」ページで、「画面構成」タブを選択し、ナレッジにアクセスするための適切なコンテキストを開きます。
この図は、「検索パラメータ」の構成ダイアログ・ボックスの検索ドロップダウン・リスト・オプションを示しています:

画面の選択ダイアログ・ボックス
ナレッジ検索
構成すると、そのタイプのユーザーは「Oracle Knowledge」オプションを使用でき、コンテキスト内からナレッジ記事の検索を開始できます。
このイメージは、「Oracle Knowledge」タブが表示されているアクティビティ詳細画面を示しています。

Oracle Knowledgeタブが表示されているアクティビティ詳細画面
「アクティビティの詳細」ページからOracle Knowledgeをクリックすると、コンテキストに関連する検索結果が表示されます。
このイメージは、検索結果が表示された「Oracle Knowledge」ページを示しています:

Oracle Knowledgeページの検索結果
適切な検索キーワードを指定して、技術者が関連する記事またはコンテンツを検索できるようになりました:
- 検索では、構成に応じて、Oracle Content ManagementまたはOracle Knowledge Management(あるいはその両方)の結果が提供されます。
- 技術者は、左側のサイドバーで定義されたフィルタ基準を使用して、検索結果の内容をフィルタ処理できます。 この基準は、Oracle Content ManagementまたはOracle Knowledge Management(あるいはその両方)からの検索結果に基づいて動的に生成されます。
- Oracle Content ManagementまたはOracle Knowledge Management(あるいはその両方)から返される結果の数は、1ページ当たり10に設定されます。
- 結果内で下にスクロールすると、さらにロード・ボタンが表示され、次のページからコンテンツを取得できます。 ナレッジ・コンテンツには、記事、イメージ、ビデオ、カスタム・タイプなどの様々なタイプがあります。
- 技術者は、ナレッジ結果内でドリルダウンして詳細を表示できます。
このイメージは、ナレッジ記事ページのサンプルを示しています:

サンプル・ナレッジ記事ページ
- 技術者は、コンテンツをプレビューしたり、コンテンツをローカル・ストレージにダウンロードして後で参照できます。
このイメージは、ダウンロードするサンプル・ナレッジ記事のプレビューを示しています:

ダウンロードするサンプル・ナレッジ記事のプレビュー
エラーおよび情報メッセージ
次の表に、説明の条件に基づいて表示される可能性のあるエラーまたは情報メッセージを示します:
| メッセージ |
メッセージ・タイプ |
説明 |
|---|---|---|
| Oracle Contentからの結果のロードに失敗しました。 システム管理者に連絡してください。 |
エラー |
Oracle Contentエンドポイントから検索結果を取得するリクエストが失敗すると、エラー・メッセージが表示されます。 詳細は、コンソール・ログを参照してください。 |
| Oracle Knowledgeからの結果のロードに失敗しました。 システム管理者に連絡してください。 |
エラー |
OKMエンドポイントから検索結果を取得するリクエストが失敗した場合、エラー・メッセージが表示されます。 詳細は、コンソール・ログを参照してください。 |
| 結果のロードに失敗しました。 システム管理者に連絡してください。 |
エラー |
OKMとOracle Contentの両方のエンドポイントへのリクエストが失敗すると、エラー・メッセージが表示されます。 |
| 有効な検索基準を入力してください |
インフォメーション |
ユーザーが指定した検索パラメータに基づく検索結果がない場合、メッセージが表示されます。 |
| 結果が見つかりませんでした |
インフォメーション |
メッセージは、Oracle ContentエンドポイントとOKMエンドポイントの両方から検索結果が返されない場合に表示されます。 |
| プラグイン・パラメータが誤って設定されているため、プラグインのロードに失敗しました。 システム管理者に連絡してください。 |
エラー |
プラグインのロードに失敗すると、エラー・メッセージが表示されます。 これは、プラグインで使用されるセキュア・パラメータが間違っていることが原因と考えられます。 詳細は、コンソール・ログを参照してください。 |
CORS構成
- CORSの構成:
Oracle Content Management (OCM)またはOracle Knowledge Management (OKM)エンドポイントへのアクセス中にブラウザがCORSエラーをOracle Field Serviceから上げないようにするには、接続先の製品に基づいて、OCMまたはOKMで必要なCORSポリシーを構成する必要があります。
- Oracle ContentのCORSの構成:
Oracle Contentの場合、CORSはOFSドメイン<*.etadirect.com>を追加し、システム→セキュリティで許可されるオリジンのリストをOracle Content-Base-URL> /documents/administration/securityに追加して構成します。 詳細は、OCMのドキュメントを参照してください。
- Oracle Knowledge Management (OKM)用のCORSの構成:
Oracle Knowledge Managementの場合は、Oracle B2B Knowledgeユーザー・インタフェース→設定およびメンテナンス > 管理者プロファイル値の管理にナビゲートして必要な変更を行います。ここで、CORSプロファイル値を検索し、必要なプロファイル値を追加できます。 ORACLE.ADF.VIEW.ALLOWED _ORIGINSを検索して、受け入れられる起点のいずれかとしてOracle Field Serviceを追加する必要がある場合があります。 詳細は、ナレッジ管理ドキュメントを参照してください。
この機能は、現場の技術者が重大な状態で問題を迅速に解決する必要があるため、ユーザー・エクスペリエンスを向上させるために現場の技術者に適切な情報を提供します。 フィールド・サービス・チームの知識ベースを改善するために情報を収集、編成および共有するシステムは、優れた顧客サービスの1つの重要な部分です。
有効化のステップ
この機能を有効化するうえで必要な操作はありません。
主なリソース
プラグインAPIフレームワークは、ユーザーがデバイスからアップロードしたファイルを、プラグイン自体によって生成されたファイルを印刷する機能を提供します。 インテグレータは、新しい印刷プロシージャを使用して、インストール済のOracle Field Service AndroidまたはiOSアプリケーションを使用して、PDFファイルのテキスト、テキスト・ファイルまたはイメージをデバイスから直接印刷できるシナリオを実装します。
新規プロシージャ
印刷
この手順を呼び出すと、プラグインAPIはパラメータを検証し、指定されたパラメータでネイティブ(デバイスまたはブラウザ)印刷機能を呼び出します。 プラグインAPIは、プリンタや取り消しなどの問題に関する情報を返しません。
"callProcedure"メッセージの例:
{
"apiVersion": 1,
"method": "callProcedure",
"procedure": "print",
"callId": "123abc",
"params": {
"documentType": "pdf",
"fileObject": "fileObject",
"text": "Some text string"
}
}
Oracle Field Serviceは、検証エラーがない場合にのみ、出力メッセージにレスポンスしてresultDataメッセージを送信します。
{
"apiVersion": 1,
"method": "callProcedureResult",
"callId": "123abc",
"resultData": {
"status": "ok"
}
}
印刷プロシージャ・パラメータ
次の表に、印刷プロシージャのパラメータとその説明を示します:
| パラメータ |
値 | 必須 | 説明 |
|---|---|---|---|
| documentType |
string |
はい |
印刷するファイルのドキュメント・タイプ(テキスト、イメージ、html、pdf) |
| fileObject |
fileObject |
必要な 'documentType'パラメータが'text'の場合にのみ不要です |
最大サイズの10 MB (10240kb)の入力ファイルからの値 |
| テキスト |
string |
'documentType'パラメータが'text'の場合にのみ必要です |
印刷するテキスト文字列 |
'documentType'が''text'で、'fileObject'、'text'パラメータが空でない場合は、'text'パラメータが出力されます。
サポートされるdocumentType
次の表に、サポートされているdocumentTypeおよび依存フィールドを示します:
| documentType | 依存フィールド |
|---|---|
| テキスト |
テキスト1 - テキストまたはfileObject |
| 画像 |
fileObjectは必須です |
| html |
fileObjectは必須です |
| |
fileObjectは必須です |
HTMLファイルにJavaScriptコードが含まれている場合、コードはwebセキュリティ・ポリシーに従って実行されません。 この場合、静的コンテンツのみが出力されます。
サポートされるファイル・タイプ
次の表に、ファイル名の例でサポートされるファイル・タイプを示します:
| ファイル・タイプ | ファイル名の例 |
|---|---|
| image/jpeg | *.jpg |
| image/png | *.png |
| image/gif | *.gif |
| text/html | *.html |
| text/plain | *.txt |
| application/pdf |
アニメーションを含むimage/gif'ファイル・タイプの場合、最初のフレームのみが出力されます。
application/pdfファイル・タイプの場合、ブラウザの組込みPDFViewerが必要です。
ノート: 印刷にブラウザを使用する場合は、ブラウザのバージョンで、前述のタイプのドキュメントの印刷がサポートされていることを確認してください。
検証
エラーが表示された場合、アクションは適用されません。
エラー・コード
次の表に、エラー・コードを示します:
| コード | 原因 |
|---|---|
| CODE_PRINT | |
| CODE_PROCEDURE_MANDATORY_PARAM_EMPTY | 必須フィールドの1つが空です |
| CODE_PRINT_UNSUPPORTED_PRINT_FILE_TYPE | アップロードしたファイル・タイプは許可されていません |
| CODE_PRINT_ATTACHED_FILE_IS_TOO_LARGE | アップロードされるファイル・サイズが10 MBを超えています |
| CODE_PRINT_TYPE_AND_PRINT_FILE_FORMAT_NOT_MATCHED | documentTypeとfileObject.typeが一致しません |
| CODE_PRINT_BROWSER_DOES_NOT_SUPPORT_PDF_VIEW |
ブラウザの組込みPDFViewerは使用できません |
エラー・メッセージの例:
[
{
"type": "TYPE_PROCEDURE_PARAM",
"code": "CODE_PROCEDURE_MANDATORY_PARAM_EMPTY",
"procedure": "print",
"paramName": "fileObject"
}
]
新しい手順 - 「print」では、技術者がオンラインおよびオフライン・モードでiOSおよびAndroidデバイスにインストールされたOracle Field Serviceアプリケーションを使用して請求書、保証またはその他のドキュメントを印刷できる場合に、インテグレータがシナリオを実装できます。
有効化のステップ
この機能を有効化するうえで必要な操作はありません。
Oracle Field Serviceでは、プラグインがバックグラウンドで機能できるため、プラグイン画面が開いていないときにデータを外部システムと同期できます。 ただし、バックグラウンド操作セッションの頻度と期間は制限されており、構成できません。 プラグインをさらに役立つようにするために、プラグインAPIは、プラグイン自体によって制限を直接設定できるように拡張されており、バックグラウンド操作中にいつでもプラグイン・ボタンの外観を変更できます。
概要
新機能により、プラグインAPIが改善されたため、次のことができます:
- デバイスがオフラインの場合でも、バックグラウンドでプラグインを開きます(起動)
- ウィンドウを閉じた後、バックグラウンドでプラグインを開くまでの遅延を定義します。 これは10秒(以前は5分に固定)の短い値に設定できます。
- プラグインのバックグラウンド操作期間を延長して、終了(スリープ)する必要があります。 10秒から1時間の秒数に設定できます。
- 「自分のルート」画面でプラグイン・ボタン(または複数のボタン)の外観(アイコン、色、テキスト)を更新し、プラグインがバックグラウンドで閉じずに動作している間に更新します。
- プラグイン画面を閉じると、「En route」および「Stop Travel」画面に移動します。
- 実際にコールせずにプラグインAPIを介してコールできるプロシージャを確認します。
これらの機能はすべてオプションであり、APIは下位互換性があるため、既存のプラグインを変更する必要はありません。
新規プロシージャ
この手順をコールすると、プラグイン画面を閉じたり、バックグラウンド操作を中断することなく、「自分のルート」画面上のボタン(または一度に複数のボタン)の外観を更新できます。
プロシージャにはパラメータのみが含まれます - 必須で、close/sleep/initEndメッセージのiconDataフィールドと同じフォーマットを持つiconData。
updateIconDataプロシージャを使用したcallProcedureメッセージの例
{
"apiVersion": 1,
"method": "callProcedure",
"procedure": "updateIconData",
"callId": "123abc",
"params": {
"iconData": {
"color": "highlight",
"text": "117",
"image": new Blob([
'<?xml version="1.0"?>' +
'<svg xmlns="http://www.w3.org/2000/svg" version="1.2" baseProfile="tiny" viewBox="0 0 64 64">' +
'<rect x="16" y="16" width="32" height="32" fill="#fff" />' +
'</svg>'
], { type: 'image/svg+xml' });
}
}
}
updateButtonsIconData
この手順では、プラグイン画面を閉じたり、バックグラウンド操作を中断することなく、プラグインが各ボタンの外観をいつでも個別に更新できます。
プロシージャにはパラメータのみが含まれます - 必須であり、close/sleep/initEndメッセージのbuttonsIconDataフィールドと同じ形式であるbuttonsIconData。
"updateIconData"プロシージャを使用した"callProcedure"メッセージの例
{
"apiVersion": 1,
"method": "callProcedure",
"procedure": "updateButtonsIconData",
"callId": "123abc",
"params": {
"buttonsIconData": {
"17156": {
"color": "highlight",
"text": "123",
"image": {}
},
"17155": {
"color": "default",
"text": null、
"image": {}
}
}
}
}
"updateIconData"および"updateButtonsIconData"プロシージャに関連するエラー
| コード | 原因 |
|---|---|
| TYPE_PROCEDURE_ERROR |
|
| CODE_PROCEDURE_DEMAND_AT_LEAST_ONE_PARAM | "callProcedure"メッセージの"params"フィールドが空であるか、オブジェクトではありません |
| CODE_PROCEDURE_MANDATORY_PARAM_EMPTY | 次のいずれか:
|
| CODE_PROCEDURE_PARAM_VALUE_INVALID | "updateButtonsIconData"プロシージャの"buttonsIconData"パラメータがオブジェクトでないか、空です |
プラグインのバックグラウンド操作に関する変更
バックグラウンド操作の構成可能な頻度と期間
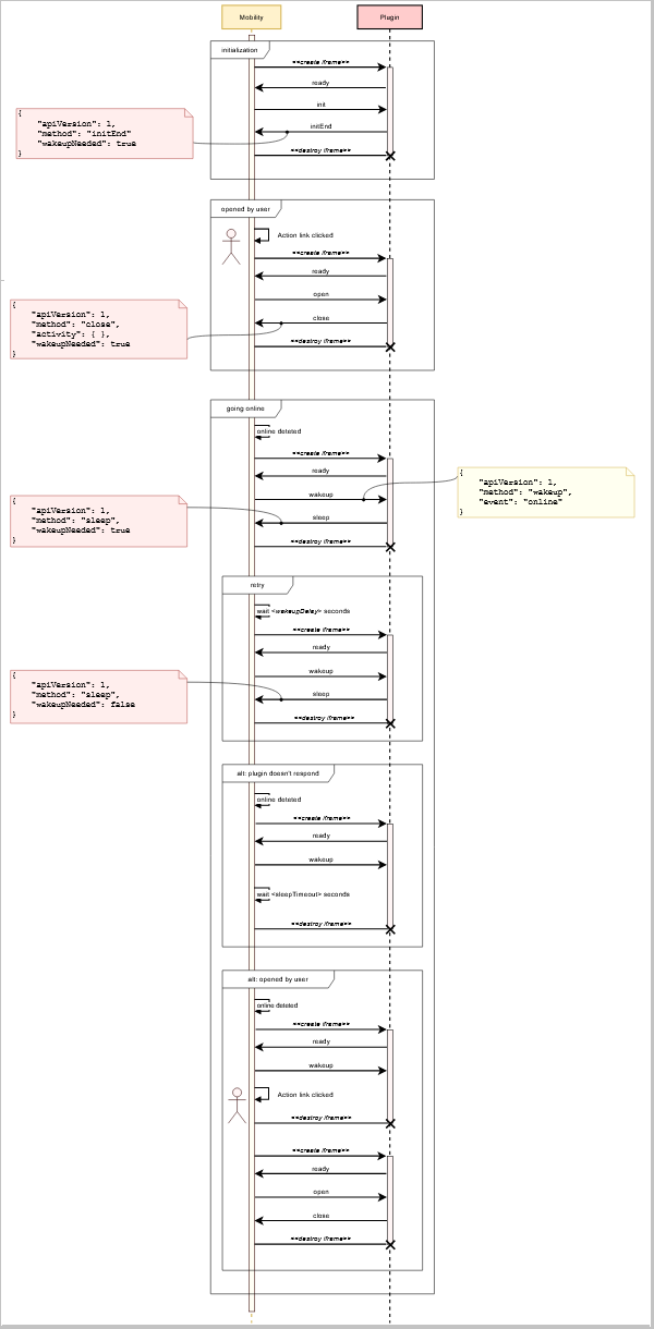
既存のwakeupNeededに加えて、プラグインAPIでは、新しいオプション・フィールドwakeOnEventsがサポートされるようになりました。これは、プラグインがそのバックグラウンド操作の頻度と期間を制御するために利用することができます。 このフィールドは、クローズinitEndおよびスリープmethods.Ifにのみ適用され、wakeupNeededフィールドが欠落しているか、空であるか、falseに設定されている場合、wakeOnEventsフィールドは無視されます。
wakeOnEventsの値は、2つの可能なキーを持つオブジェクトで、バックグラウンド操作のためにプラグインを開く必要があるイベントを定義します:
- オンライン - このフィールドが設定され、nullでない場合は、wakeOnEventsフィールドが送信されなかった場合と同様に、Oracle Field Serviceがオンラインの場合にのみ、プラグインがバックグラウンドで開きます
- タイマー - このフィールドが設定されていてNULLでない場合、接続ステータスに関係なく、プラグインはバックグラウンドで開きます。
これらのフィールドの値は同じ形式です - 2つのオプション・フィールドを持つオブジェクトです:
| フィールド | タイプ | 最小値 | 最大値 | デフォルト値 | 説明 |
|---|---|---|---|---|---|
| wakeupDelay | 数値(整数) | 10 | - | 300 | 遅延(秒単位)。その後に、Oracle Field Serviceがバックグラウンドでプラグインを開き、"wakeup"メッセージを送信します。 Oracle Field Serviceは、リクエストされた時間まで可能なかぎり近くにプラグインを"wakes"しますが、それより前の時間ではありません。 ブラウザの制限により、実際の時間が長くなる可能性があります。 |
| sleepTimeout | 数値 |
10 | 3600 | 120 | Oracle Field Serviceがプラグインのバックグラウンド・フレームを明示的に送信していない場合に、プラグインのバックグラウンド・フレームを強制的に閉じるまでの期間(秒)。 この期間は、Oracle Field Serviceがプラグインにwakeupメッセージを送信したときに開始されます。 |
両方のフィールド(オンラインおよびタイマー)が設定されている場合、すべての条件が満たされた最初のイベント(wakeupDelay期間が過ぎ、Oracle Field Serviceがオンライン(オンライン・イベントの場合)でプラグインが開きます。
両方のフィールドのwakeupDelayの値が同じで、Oracle Field Serviceがオンラインの場合、ウェイクアップ・イベントの保証順序はありません。
wakeOnEventsのデフォルト値は{ online: {}です。つまり、プラグインはオンライン・イベントでのみ使用され、compatibility.If wakeOnEventsフィールドはデフォルトで設定され、空であるか、そのすべてのフィールドがnullと等しいか、wakeupNeededと同等です : false.
バックグラウンド同期スケジュールは、プラグインがclose、initEndまたはsleepメッセージを送信するとすぐに破棄されます。 そのため、その後に再度バックグラウンドでプラグインを開く必要がある場合は、クローズ、initEndまたはスリープ・メッセージでwakeupNeededおよびwakeOnEventsの新しい(または同じ)値を送信する必要があります。
「ノート:」デバイスのパフォーマンス(ユーザー・エクスペリエンス)およびバッテリの寿命に悪影響を及ぼす可能性があるため、バックグラウンドでのプラグインの動作は一定ではありません。 ただし、顧客ビジネスにこれが必要な場合は、sleepTimeout(最大3600 s (1時間))の大きい値を設定することをお薦めします。これにより、プラグイン・フレームは設定されません高頻度シリーズで繰り返し再オープンしてクローズします(wakeupDelayとsleepTimeoutの両方の値が低値に設定されており、スリープ・メッセージごとにウェイクアップがリクエストされた場合など)。.
"close"メッセージの例
{
"apiVersion": 1,
"method": "close",
"activity": {
cname: "John"
},
"wakeupNeeded": true,
"wakeOnEvents": {
"online": { wakeupDelay: 120 },
"timer": { wakeupDelay: 10、sleepTimeout: 1800 }
}
}
"wakeup"メッセージの例
{
"apiVersion": 1,
"method": "wakeup",
"event": "timer"
}
プロシージャのコール
プラグインAPIでは、"wakeup"メッセージを受信した後にバックグラウンドで開かれるプラグインに対して"callProcedure"メッセージを送信できます。 バックグラウンドで開かれるプラグインでは、2つのプロシージャのみをコールできます: updateIconDataおよびupdateButtonsIconDataにより、プラグインはそのボタンの外観をリアルタイムで更新し、受信した更新についてユーザーに通知できます。
"wakeOnEvents"に関連するエラー
エラー・タイプ
| タイプ | 発生する時期 | 使用可能なメッセージ・フィールド |
|---|---|---|
| TYPE_WAKEUP_PARAM | "close"、"initEnd"または"sleep"メッセージの"wakeOnEvents"フィールドの値が無効です |
|
使用可能なメッセージ・フィールド
- eventName - エラーの原因となったウェイクアップ・イベントの名前(該当する場合)
- paramName - エラーの原因となったイベント・フィールドの名前(該当する場合)
エラー・コード
| コード | 原因 |
|---|---|
| TYPE_WAKEUP_PARAM | |
| CODE_WAKEUP_EVENTS_INVALID | "wakeOnEvents"はプレーン・オブジェクトではありません |
| CODE_WAKEUP_EVENT_NOT_SUPPORTED | "wakeOnEvents"には、キーのいずれかでないフィールドが含まれています: "online", "timer" |
| CODE_WAKEUP_EVENT_PARAMS_INVALID | "wakeOnEvents"には、nullではなくプレーン・オブジェクトではないフィールドが含まれています |
| CODE_WAKEUP_EVENT_PARAM_VALUE_INVALID | 次のいずれか:
|
プラグインのライフサイクル図

プラグイン・ライフサイクル・ダイアグラム
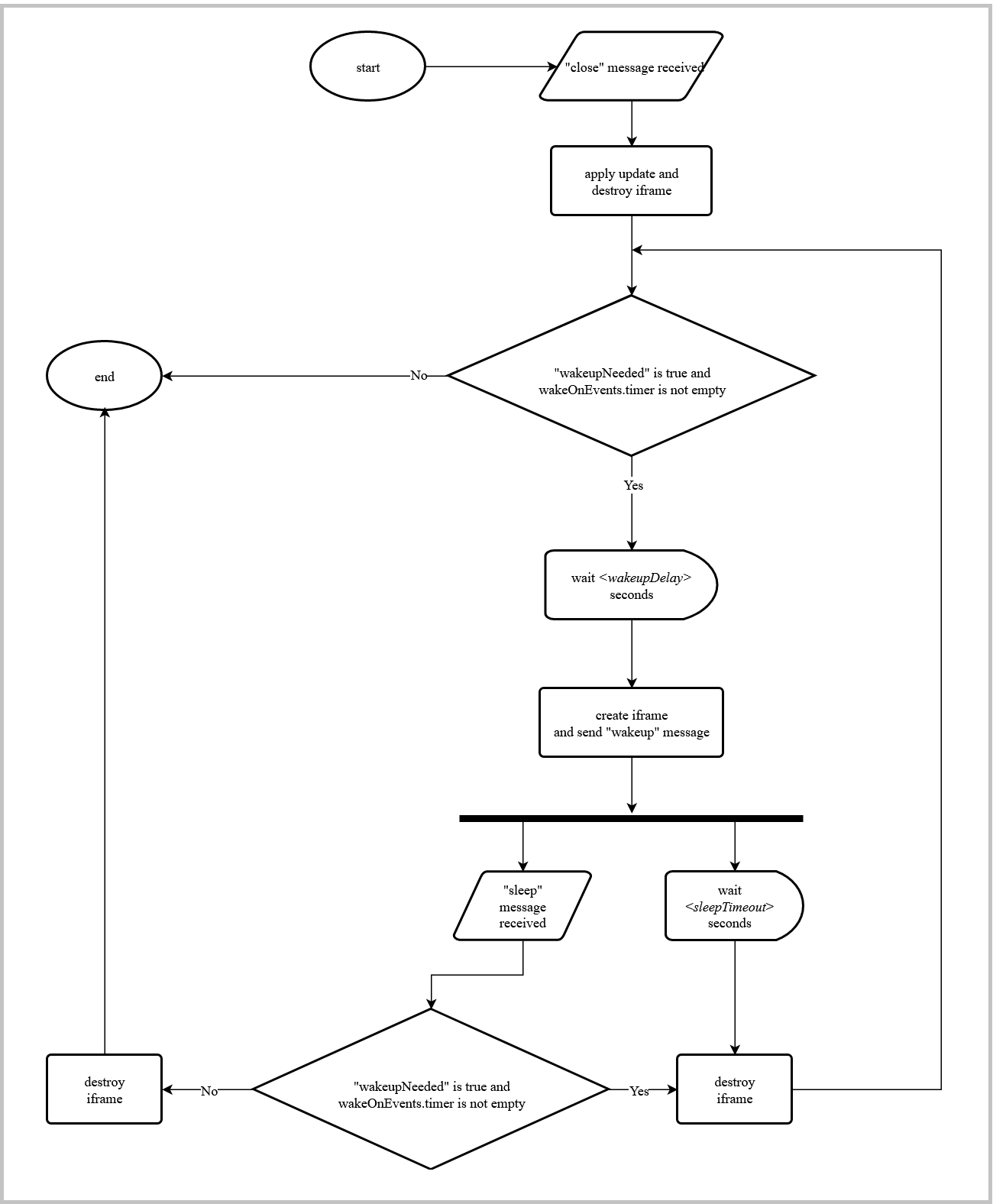
バックグラウンド同期フローチャート
オンライン・イベント

オンライン・イベントのバックグラウンド同期フローチャート
タイマー・イベント

タイマー・イベントのバックグラウンド同期フローチャート
使用可能なプロシージャのリスト
開いたメッセージおよびウェイクアップ・メッセージには、プラグインが閉じる前に送信できるプロシージャのリストを含む、新しいフィールドallowedProceduresが含まれています。 このリストを使用すると、プラグインでは、コールせずに現在のデバイスで使用可能なプロシージャがチェックされるため、一部のプロシージャに依存する関数またはUI要素(Oracle Field Serviceモバイル・ネイティブ・アプリケーションでのみ使用可能なscanBarcodeなど)を無効にできます。
バックグラウンドで作業しているプラグインには、2つのプロシージャのみを使用できます: updateIconDataおよびupdateButtonsIconData
使用可能なプロシージャを考慮するには、プラグインで、プロシージャの名前に対応するキーがtrueであるallowedProceduresにフィールドがあることを確認する必要があります。
許可されたプロシージャを含むオープン・メッセージの例
{
"apiVersion": 1,
"method": "open",
"entity": "activityList",
"activityList": {
"4224031": {
"aworktype": "4",
"astatus": "pending",
"aid": "4224031"
},
},
"buttonId": "20361",
"openParams": {},
"allowedProcedures": {
"openLink": true,
"searchParts": true,
"searchPartsContinue": true,
"getParts": true,
"getPartsCatalogsStructure": true,
"updateIconData": true,
"updateButtonsIconData": true,
"scanBarcode": true
}
}
許可されたプロシージャを含むウェイクアップ・メッセージの例
{
"apiVersion": 1,
"method": "wakeup",
"event": "timer",
"allowedProcedures": {
"updateIconData": true,
"updateButtonsIconData": true
}
}
バック・スクリーンでサポートされている新しい値
クローズ・メッセージのbackScreenフィールドでは、2つの新しい値がサポートされているため、プラグイン画面を閉じた後、ユーザーは移動中および移動中画面に移動できます:
- enroute_activity - ナビゲーションは、アクティビティが「現行」 (または未スケジュール)ルートにあり、「保留」ステータスの場合にのみ発生
- stop_travel - ナビゲーションは、アクティビティが「現行」 (または未スケジュール)ルートにあり、「起こす」ステータスの場合にのみ発生
新しいオプション・フィールドwakeOnEventsでは、プラグインを使用してバックグラウンド操作の頻度と期間を制御できます。
有効化のステップ
この機能を有効化するうえで必要な操作はありません。
主なリソース
更新22A以降、リソース画面と同様に、ダッシュボード・ページのリソースおよび日付フィルタの選択が改善されました。 また、ファイル・ストレージ・レポートはダッシュボード・ページから削除されます。 この情報は、クラウド・ポータル・メトリックを使用して表示できるようになりました。
また、ファイル・ストレージに関する更新された情報を取得するために、1つのロケーションが使用されるようになりました。
ダッシュボード・ページのユーザー・エクスペリエンスの向上
ダッシュボード・ページのユーザー・エクスペリエンスの向上を次に示します:
- リソースおよび日付フィルタ・サイドバーのスタイルは、リソース画面ユーザー・インタフェースと統合されています。 現在、リソースと日付フィルタのサイドバーは、ダッシュボード・ページに移動するときに、デフォルトで明白で直感的に開いています。
次の図は、ダッシュボード・ページを示しています:

ダッシュボード・ページ
- リソース・ダイアログ・ボックス内の選択を使用して、ダッシュボード・チャートまたはレポートをフィルタできます。 リソースは、組織単位、バケットまたはフィールド・リソースのいずれかです。
この図は、「リソースの選択」ダイアログ・ボックスを示しています:

リソースの選択ダイアログ・ボックス
- 日付ピッカーから日付を選択し、それに応じてダッシュボード・ページでダッシュボード・チャートまたはレポートをフィルタできます。
このイメージは日付ピッカーを示しています:

日付ピッカー
- フィルタ・サイドバーは、ダッシュボード・ページで領域を管理する方法に基づいて、クローズまたはオープンできます。
次のイメージは、フィルタが適用されたダッシュボード・ページを示しています:

フィルタ付きダッシュボード・ページ:
- ヘッダーからユーザー・タイプを選択して、閉じたモードでフィルタを表示できます。 ピン・アイコン
を使用すると、ダッシュボード・ページでサイドバーを開いたままにできます。
この図は、ビュー・サイド・バーが表示されたダッシュボード・ページを示しています:

ビュー・サイドバー付きダッシュボード・ページ
- リソースおよび日付のフィルタは、小さなデバイス(解像度が600ピクセル未満)で自動的に閉じられ、ダッシュボード・ページの上部にオーバーレイとして表示されます。 ピン・アイコンは、最大375ピクセルの解像度で画面に表示されます。
このイメージは、閉じたビュー・サイドバーがあるダッシュボード・ページを示しています:

ビュー・サイドバー・クローズ済ダッシュボード・ページ
この図は、ビュー・サイド・バーが表示されたダッシュボード・ページを示しています:

ビュー・サイドバーが展開されたダッシュボード・ページ
- フィルタからリソースまたは日付を選択できます:
このイメージはリソースの選択ページを示しています:

リソースの選択ページ
この図は、日付フィルタ・ページを示します:

日付フィルタ・ページ
リソースおよび日付フィルタは、320の範囲の小さいデバイスの全画面に表示されます - 375ピクセルの解像度。
ノート: 更新22A以降、リソースおよび日付フィルタ・オプションは、構成画面からアクセスするとダッシュボード・ページで使用できません。 次に例を示します: Configuration, Dashboards.
ダッシュボードからのファイル・ストレージ・レポートの削除
ファイル・ストレージ・レポートは、更新22A以降のダッシュボード・ページでは使用できません。 または、このデータはクラウド・ポータル・メトリック内から使用できます。 お客様はクラウド・ポータル・メトリック領域にアクセスし、格納されているファイルのボリュームや格納されているファイルの数など、ファイル・ストレージに関する詳細を表示できます。 ファイル・ストレージに関する更新された情報を取得するために、1つのロケーションが使用されるようになりました。
これは、クラウド・ポータル・ダッシュボードのサンプルです。 クラウド・ポータルの詳細はこちらをご覧ください。 クラウド・ポータルからビジネス・メトリックにアクセスする方法の詳細を表示できます。

ダッシュボード・ページのリソースおよび日付フィルタの選択が改善され、ユーザー・エクスペリエンスが向上しました。 ファイル・ストレージのレポート情報は、Cloud Portalメトリックを使用して今すぐ参照できます。
有効化のステップ
この機能を有効化するうえで必要な操作はありません。
主なリソース
機械学習を使用したルーティング・プラン実行時間の最適な値の提案
更新22A以降、「ビジネス・ルール」画面で定義された会社のタイム・ゾーンの深夜0時に高優先度の時間がリセットされます。 システムは、機械学習を使用して提案および依存関係グラフをユーザーに許可し、最適なルーティング品質に不可欠なルーティング・プラン内の複数のパラメータに適切な値を設定するのに役立ちます。
また、このリリースに含まれるユーザーは、ルーティング・プランで費やされた優先度が高い時間や優先度が低い時間のグラフと、高優先度で費やされた上位5つのルーティング・プランのリストを表示できます。
ルーティング実行時間
良質の結果を得るために、ルーティング・プラン実行時間の設定方法の履歴データに基づいて提案が提供され、高優先度キューの時間を過ごすことはありません。 また、22Aでは、1分未満の実行では1秒、長い実行では1分を粒度でルーティング実行時間を選択できます。
実行時間が結果の品質に必要な値より小さい値に設定されている場合、警告が表示されます。
SLR時間
SLRをルーティングに使用できる会社の場合、22Aでは、1分未満の実行では1秒の粒度でルーティングSLRランタイムを選択し、より長い実行では1分を選ぶことができます。
優先度の高い時間のレビュー
高優先度の使用時間に関する情報にアクセスするには、「ルーティング・サマリー」タブに移動し、高優先度時間セクションを展開します。 高優先度時間セクションには、高/標準優先度時間の累積グラフが表示されます(会社のタイム・ゾーンの真夜中から開始)。 この図は、累積グラフが表示された「ルーティング・サマリー」タブを示しています:

優先度の高い累積グラフが表示されたルーティング要約タブ
時間ごとに、SLRとルーティング時間が費やされた時間を確認します。 グラフの下に、高優先度時間を最も消費する10個の計画が消費時間順に表示されます。 他のプランを表示する場合は、「さらに表示」リンクをクリックします。
標準プライオリティ・キューでは、計画されたルーティング実行が終了することが保証されるだけですが、品質の低下や時間切れの可能性があります。 したがって、このグラフを定期的に改訂し、高優先度時間がビジネス時間の経過前に消費される場合は、ルーティング実行時間制限を下げて、最も消費されるルーティング・プランを編集することをお薦めします。
優先度の高い時間の詳細については、Unlimited Queued Routingを参照してください。
ルーティング・プランの最適な実行時間の選択
1日以上の実行レコードがあるルーティング・プランの場合、履歴データ・ベースの推奨はルーティング・プラン構成画面内ですぐに使用できます。 データにアクセスするには、「スケジュール」の実行セクションを開き、画面に表示される提案を確認します。
「Run」タイム・スライダの右には、緑のゾーンが表示され、このゾーン内で実行時間を維持することをお薦めします。 最小値より短い実行時間はルーティングで適切な品質のルートを提供できないため、このゾーンから値を選択することはお薦めしません。一方、最大値よりも大きい値を選択すると、ルーティング時間が大幅に短縮され、ルーティングの品質は大幅に向上する可能性があります。 ルーティング・ランタイムに特定の値を提示する理由を詳細に説明するために、追加の提案を展開すると、ルーティング・ランタイム、結果品質および高優先度時間制限を超える時間の依存関係がグラフィカルに表示されます。
実行時間は、消費時間と結果の品質とのバランスがよいため、「バランス」値に近いままにすることをお薦めします。 1日1回の実行時間を少し増やし、繰返しプランで速度と品質のバランスを維持するために実行時間を減らしたい場合があります。
同じルーティング・プランを複数のバケットに割り当てることができるため、提案が提供され、過去にレポートされたルーティング実行時間が最も大きいバケットに対して値が選択されることに注意してください。ほとんどの場合、これは最大数のアクティビティおよびリソースを含むバケットです。 小規模なバケットの実行時間は、最大の品質レベルと同じになるように減らすことができます。
ノート: ルーティング・プランの実際のランタイムが、指定されたルーティング・プランで設定されている制限を1日2回以上超過した場合、ルーティング・プラン構成ページに警告記号が表示されます。
この図は、ルーティング・プランの実行スケジュール設定を示しています:

時間制限を示す実行スケジュール設定
この図は、ルーティング・プランの時間制限の提案詳細を示しています:
:
時間制限提示詳細グラフ
ルーティング・プラン・ランタイムの定期的なレビュー
作成された新規ルーティング・プランについては、最初にいくつかの履歴データを収集できるようになり、使用可能な提案ができるようになるまで、少なくとも24時間以内にルーティング・プラン実行時間を確認することをお薦めします。 日常の変更を考慮するには、最初の週の後にルーティング・プランの実行時間を確認することをお薦めします。 次に、計画実行時間を3か月から6か月ごとにレビューできます。ルーティング計画に大幅な変更が行われない場合、これはフィルタまたはバケット構造(あるいはその両方)です。そうしないと、より頻繁にレビューする必要がある場合があります。
ルーティング・プランに適切なSLR時間を選択
サブスクリプションがストリート・レベル・ルーティング(SLR)の使用に適格である場合は、SLRでルーティング実行時間のどの部分を使用するかを選択することで、SLR時間を選択できます。 ルーティング実行時間を変更すると、それに応じてSLR時間が再計算されます。 SLR時間制限は実際に制限ですの注意してください。 したがって、SLRデータの取得がルーティング・サブ・システムの唯一の決定に必要ない場合、SLR時間の一部をルーティングに費やすことができます。
ノート: SLR機能を使用するには、ルーティング実行を少なくとも10秒で実行する必要があります。そのため、ルーティングには少なくとも5秒、SLRでは5秒が必要です。
これらの機能では、高品質の結果を得るためにルーティング・プラン実行時間を設定する方法の履歴データに基づいて提案が提供され、高優先度キューの時間を過度に消費しません。
有効化のステップ
この機能を有効化するうえで必要な操作はありません。
主なリソース
更新22A以降では、ルーティングのパフォーマンスと品質を向上させるために、大量ルーティング・エンジンが改善されています。
次の変更はすべて、更新22Aリリース日より前に本番でリリースされ、アクセス可能です。
この機能改善点は次のとおりです:
- サービス・ウィンドウまたはアクセス時間の制約を十分に利用していない高負荷実行ではルーティング品質が向上していますが、サービス・ウィンドウ、スキルおよびゾーンに基づいて、1つのアクティビティから次の最も近いアクティビティにルーティングするオプションを常に試行することで、近隣のアクティビティが1000個あります。 ルーティングエンジンに実装されたこれらの変更の結果、アクティビティの割り当てと移動の節約の両方が改善される可能性がありますが、改善量はアクティビティと移動の期間、アクティビティとリソースの数に依存する部分があります。
- サービスWindowsまたはアクセス時間の制約を高度に利用する1000件のアクティビティで、ルーティング実行の品質が向上しました。 現在、ルーティングでは、アクティビティから、互換性のあるサービス・ウィンドウ/アクセス時間を含む最も近いアクティビティに移動するオプションも試行されます。 ルーティングエンジンに実装されたこれらの変更の結果、アクティビティの割り当てと移動の節約の両方が改善される可能性がありますが、改善量はアクティビティと移動の期間、アクティビティとリソースの数に依存する部分があります。
- ルーティング・パフォーマンスが向上し、ルーティング実行の「高速」アルゴリズムに自動的に切り替えられるようになりました。このアルゴリズムには、かなりの短期間で多数のアクティビティが含まれます - ルーティング・サービスの負荷が高いか、ルーティング・プランの構成ミスが原因です。 ルーティングエンジンに実装されたこれらの変更の結果、アクティビティの割り当てと移動の節約の両方が改善される可能性がありますが、改善量はアクティビティと移動の期間、アクティビティとリソースの数に依存する部分があります。
- 1つの繰返しルーティング実行が他の実行と完全に重複している場合(つまり、アクティビティとリソースはルーティングのパースペクティブから同じか区別できない)、ルーティング・エンジンで再実行してルーティング時間を費やすのではなく、キャッシュから結果を取得します。 この改善は、優先度の高いルーティング時間の消費を遅くすることを目的としており、これにより、優先度の高いルーティング・リクエストの処理がより多くなります。
この機能により、一括ルーティング・エンジンが大幅に改善され、ルーティング・パフォーマンスと結果ルートの品質が向上します。
有効化のステップ
この機能を有効化するうえで必要な操作はありません。
主なリソース
非推奨のお知らせ
login.etadirect.comの非推奨
Oracle Field Serviceにアクセスするためのオプションの1つとして使用されるhttps://login.etadirect.com URLスキームは、更新22A (2022年2月)では非推奨であり、使用することはお薦めしません。 このドメインを使用する認証リクエストは、ターゲットOracle Field Service環境が実行されているデータ・センターへの追加のリダイレクトを引き起こすOracleデータ・センターによって処理される場合があります。 これにより、追加のレイテンシ、エラーの増加率、およびデータ・レジデンシに関連する可能性のある問題が発生する可能性があります。 現在の統合を確認して変更し、必要に応じて、https://<instance_name>.fs.ocs.oraclecloud.comを使用するようにアドレスを変更します。 この変更により、適切なデータ・センターへのリクエストの送信を保証することで、認証時間が短縮され、データ・レジデンシに関連する政府および企業ポリシー規制に準拠できるようになります。
api.etadirect.comの非推奨
Oracle Field Service APIへのアクセスに使用されるhttps://api.etadirect.com URLスキームは、更新22A (2022年2月)では非推奨であり、使用することはお薦めしません。 APIリクエストは、クラウドのデータ・センターによって処理され、ターゲットOracle Field Service環境が実行されているデータ・センターへの追加のリダイレクトが発生する場合があります。 これにより、追加レイテンシが発生し、エラー率が増加し、データ・レジデンシに関連する問題が発生する可能性があります。
現在の統合を確認して変更し、必要に応じて、https://<instance_name>.fs.ocs.oraclecloud.comを使用するようにドメインを変更します。 この変更により、APIリクエストの処理時間が短縮され、適切なデータ・センターにリクエストを送ることで、データ・レジデンシに関連する政府および企業ポリシー規制に準拠できるようになります。