9How the Connector Performs a Service Region Rollback

How the Connector Performs a Service Region Rollback

This chapter describes how the connector performs a service region rollback. It includes the following topics:

Overview of How the Connector Performs a Service Region Rollback

If an unexpected issue occurs with scheduling a service region in Oracle Real-Time Scheduler, then the service region rollback flow allows you to revert to scheduling the service region in Siebel Scheduler.

Integration Flow That Performs a Service Region Rollback

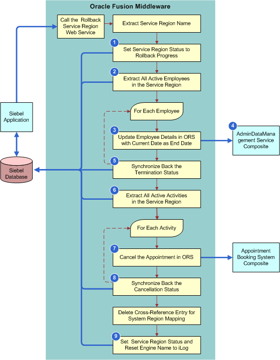
The following illustrates the integration flow that performs a service region rollback.

Integration Flow to Perform a Service Region Rollback. This image is described in the surrounding text.

    Explanation of Callouts

    The integration flow that performs a service region rollback includes the following steps:

    1. Sets the rollback progress:

      1. Sets the synchronization description field of the service region record in the Siebel database to the following value:

        >>>Rollback from ORS in progress

      2. Gets the name of the service region from the Siebel database.

    2. Extracts all employees who belong to the service region whose scheduling availability end date does not occur prior to the system time and date that is in effect at the point of the rollback.

    3. For each employee that this flow extracts, calls the Upsert_Employee operation of the AdminDataManagement_EBF composite.

    4. The Upsert_Employee operation sets the Employee Enable to DSBL for all the Crews and Resources belong to the Service Area at Oracle Real-Time Scheduler.

    5. If the Upsert_Employee operation returns a success, then this flow does the following in the employee record in the Siebel database:

      • Saves the following synchronization message in the employee record:

        >>>Employee Terminated in ORS

      • Sets the ORS Sync Success flag for the employee to N.

    6. Extracts all activities in the service region. It uses the same rules that it uses during a data transfer to identify the activities to extract from the database. The activity cannot occur in the past, and it cannot have already been serviced.

    7. For each activity extracted, calls the Cancel_Appointment operation of the AppointmentBookingSystemSBLORS_EBF composite.

    8. If the cancellation is successful, then this flow sets the following fields of the activity:

      • Synchronization status to Activity Cancelled in ORS

      • Sync Success flag to N

    9. Sets the service region status to the following value and sets the engine name to iLog:

      Rollback from ORS complete

    This flow uses a direct database update or query for all interactions with the Siebel database.

      Web Services That Perform a Service Region Rollback

      This topic describes Siebel Web services that perform a service region rollback.

        Outbound Web Service That Performs a Service Region Rollback

        Web Service Name Proxy Business Service Name

        ServiceRegionRollback_ep

        ServiceRegionRollbackOrchestrator

        Name Data Type Integration Object Name Type

        ServiceRegionRollbackOrchestratorRequestMessage:

        payload

        Integration Object

        SrvRegnRollbackInput

        Input

          Integration Object That Performs a Service Region Rollback

          Integration Object Name Business Object Type

          SrvRegnRollbackInput

          Not applicable

          XML

          Integration Component Business Component Parent Integration Component

          SrvRegnRollbackInput

          SrvRegnRollbackInput

          Not applicable