2.1.1 G-Port Message Handling
This procedure
describes how G-Port handles a message.
Figure 2-3 vSTP MNP G-Port Function Flowchart - Sheet 1 of 2

Figure 2-4 vSTP MNP G-Port Function Flowchart - Sheet 2 of 2

Figure 2-5 G-Port Number Conditioning Flowchart

Figure 2-6 G-Port Post-NPDB Lookup Processing Flowchart

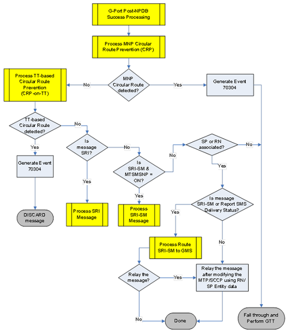
Figure 2-7 G-Port MNP CRP Flowchart

Figure 2-8 G-Port CRP on TT Flowchart

Figure 2-9 G-Port SRI Processing Flowchart

Figure 2-10 G-Port Function Flowchart (VstpMnpOptions:SRISMGTTRTG to GMSC)
