Understanding the Contracts Billing Process for Government Contracts
This section discusses:
PeopleSoft Contracts integration with PeopleSoft Billing and PeopleSoft Project Costing for government contracts.
The Contracts Billing Interface process (CA_BI_INTFC).
Streamlined billing.
One of the features of PeopleSoft Contracts is the ability to track and generate invoices for direct costs, indirect costs, and fees. Through its integration with PeopleSoft Project Costing and PeopleSoft Billing, PeopleSoft Contracts enables you to generate invoices for all of your contract lines. For amount-based contract lines, PeopleSoft Contracts sends billing data directly to PeopleSoft Billing. For rate-based contract lines and rate-based contract lines associated with fee types (cost-plus), you can track cost transactions originating in feeder systems such as Payables or Expenses, price those transactions in PeopleSoft Project Costing, calculate direct costs, indirect costs and fees, and pass the billable transaction amounts to PeopleSoft Billing using PeopleSoft Contracts.
To generate invoices for your rate-based contract lines, you must define rates, associate the rates to the contract line, and link projects and activities to the contract line. As cost transactions are processed, the system uses these relationships to determine how the transactions are priced and processed. For both amount-based and rate-based contract lines, you must also define billing plans and assign your contract lines to them. Billing plans are the mechanism by which contract line transactions are selected for billing by the Contracts/Billing Interface process.
When you run the Contracts/Billing Interface process, it selects billing plan lines marked as ready to bill (for amount-based contract lines) and resource rows (for rate-based contract lines) from the PeopleSoft Project Costing Project Transaction tables (PROJ_RESOURCE) that are marked as billable. These billable rows are sent to the Billing Interface tables (INTFC_BI) as bill lines for processing through to PeopleSoft Billing. After the invoices are generated, you can update PeopleSoft Contracts and PeopleSoft Project Costing with the billed data, enabling you to keep an accurate accounting of rows actually invoiced to use for withholding, limit processing, fee calculations and progress payments.
The Contracts/Billing Interface process (CA_BI_INTFC) is the mechanism by which bills are sent from PeopleSoft Contracts and PeopleSoft Project Costing to PeopleSoft Billing. These bills can represent costs, indirect costs, fees, withholding and release amounts, progress payment amounts, and amount-based contract line amounts, and so on.
The Contracts/Billing Interface process creates real and temporary bills. Temporary bills are routed to the billing worksheet where they are reviewed by the Billing Administrator, and accepted or cancelled. Temporary bills that are approved are converted into real bills for PeopleSoft Billing to complete bill processing and finalization. Cancelled bills are reset in the PeopleSoft Contracts and Project Costing Project Transaction tables, where they are reviewed and adjusted (if needed) before being selected for processing the next time that the Contracts/Billing process is run.
Before the Contracts/Billing Interface process is run for government contracts to process billable transactions, you must first complete the following steps:
Define a government contract and assign active contract lines to the contract.
Assign rates, projects, and activities to the contract lines (only required for rate-based contract lines).
Define billing, revenue and transaction limits for the contract lines (only required if enforcing limit controls on rate-based contract lines).
Define billing and revenue fee limits for the contract lines (only required for rate-based contract lines associated with fee types (cost-plus)). If you don't want the system to apply a limit to the billing and revenue fees for cost-plus contract lines, enter zero for the billing and revenue fee limit amounts.
Define withholding and release criteria for the contract lines (only required if enforcing withholding on rate-based contract lines).
Set up progress payment criteria for the contract lines (only required if administering progress payments for amount-based contract lines).
Define and link each contract line to a billing plan. After the contract is activated, the billing plans and any associated events must be in a ready status to be processed by the Contracts/Billing Interface.
For contract lines associated with prepaid amounts, you must also define billing plans for the prepaid amount. For contract lines associated with progress payments, you must also assign a billing plan to the progress payment worksheet.
For rate-based contract lines, and rate-based contract lines associated with fee types (cost-plus), pricing must be completed against incoming transactions for the contract lines before billing can occur for those transactions.
For rate-based contract lines associated with fee types (cost-plus), the billing fee worksheet can optionally be completed to review and accept or override the billing fee. The Contracts to Billing interface runs the Fee engine to calculate all billing fees not previously submitted.
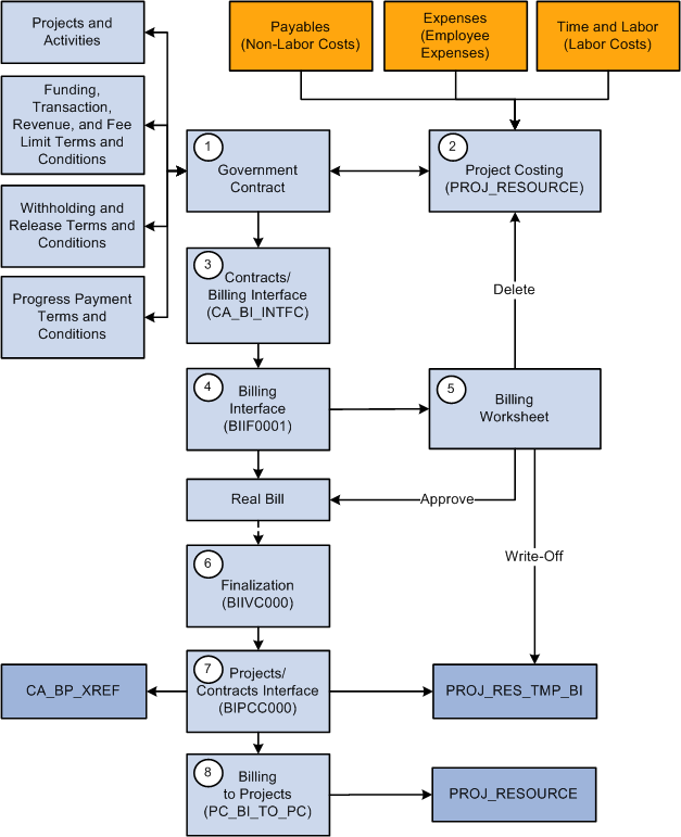
Contracts Billing Process Flow for Government Contracts
After your contract is defined and set up to include all required parameters for the customer, you can begin processing transactions against the contract and billing the customer.
This process flow diagram depicts the billing process flow for government contracts. The numbered steps correspond to the numbers in the diagram:
This process flow diagram depicts the billing process flow for government contracts.

The PeopleSoft Contracts for Government Contracting bill processing flow includes the following steps:
When defining your contract, depending on the terms and conditions identified by your customer, you may need to enter additional terms and conditions for withholding, fee processing, progress payment processing, limits, and project and activity tracking.
After you define your contract and complete all of your set up, including defining and assigning all of your contract lines to billing plans and activating the contract, you can begin billing for your contract cost transactions.
Process cost transactions for rate-based contract lines and rate-based contract lines associated with fee types (cost-plus) into PeopleSoft Project Costing.
This process calls the Pricing Engine, which in turn also calls Limit Processing, evaluating and applying any funded, transaction or revenue limits that are defined for the rate-based contract lines.
Run the Contracts/Billing Interface process.
This process selects and passes the following data to the Billing Interface:
Contract lines and cost transaction rows that are assigned to a billing plan (and events if defined) that are in Ready status.
Billing Fee amounts for rate-based contract lines assigned to fee types (cost-plus) processed by the Fee Limit Process, as reviewed and accepted or overridden by the user on the billing fee worksheet page or as calculated by the Fee engine.
Note: You can optionally review and accept or override the proposed fee amount on the contract line's billing fee worksheet and then submit the fee for processing before the fee amount is included on the contract line's invoice.
When you manually submit the billing fee worksheet for processing, the system calls the Fee Limit Processor and determines if the fee amount is eligible for processing, and then passes the billing fee amount to the Project Costing Project Transaction tables (PROJ_RESOURCE) where it is selected for processing by the Contracts/Billing Interface.
Automatically calls the Withholding process to calculate withholding amounts and generates withholding, withholding release, and withholding write-off rows .
Progress payment request rows.
Automatically calls the Progress Payment Liquidation process to evaluate and liquidate any outstanding progress payments.
Run the Billing Interface process (BIIF0001) in PeopleSoft Billing.
The Billing Interface process generates real or temporary bills. Temporary bills are passed to the billing worksheet for evaluation and approval or deletion by the Billing Administrator.
Approve the billing worksheet.
When you approve a billing worksheet with the billing option of bill, the system creates a real bill with an assigned invoice number and updates PeopleSoft Contracts accordingly. This includes withholding (WTH) and withholding release (WRL) rows. Approved withholding write-off rows (WWO rows where the billing option is write-off) are passed to PeopleSoft Project Costing with a corresponding update to the PeopleSoft Contracts withholding release record. Any rows that are deleted in the billing worksheet are reset in PeopleSoft Contracts and PeopleSoft Project Costing respectively, to be processed the next time the Contracts/Billing Interface process is run.
Run the Finalization process (BIIVC000). Run the Finalization process on the real bill rows created.
The Finalization process performs a variety of tasks, including calculating taxes (on regular bill rows), setting the invoice date, and calculating the due date.
Run the Projects/Contracts Interface process (BIPCC000). After you run the Finalization process, you run the Projects/Contracts Interface process.
This process updates PeopleSoft Contracts and PeopleSoft Project Costing with the following data from PeopleSoft Billing:
Finalized bill information.
Withholding release data.
Finalized progress payment request data.
Progress payment committed amounts and liquidated amounts.
Billing plan statuses are updated to Complete.
Run the Billing to Projects process (PC_BI_TO_PC). Run the Billing to Projects process for rate-based contract lines to update PeopleSoft Project Costing tables with billing, withholding, withholding release, billing and withholding adjustments, and withholding write-off data.
Contracts/Billing Interface Process and Withholding
PeopleSoft Contracts enables you to bill for transaction costs that occur against a contract line, and withhold a portion of those costs according to predefined terms and conditions. After defining your withholding and release terms and conditions and activating the contracts, you can run the Contracts/Billing Interface process to generate withholding transactions and process release rows.
When you run the Contracts/Billing Interface process, it automatically calls the Withholding process (CA_WTH_CALC) to calculate withholding amounts. Any requested release amounts entered for the contract lines are evaluated and passed to PeopleSoft Billing . The Contracts/Billing Interface process generates three types of withholding rows:
Withholding transaction rows, which are generated by the Withholding process (CA_WTH_CALC) and assigned an analysis type of WTH.
Withholding Release transaction rows, which are entered by the user on the Withholding page and are assigned an analysis type of WRL.
Withholding Write-Off transaction rows, which are entered by the user on the Withholding page and are assigned an analysis type of WWO.
All three of these withholding rows are passed to the Billing Interface (BIIF001) for processing. The withholding and withholding release transaction rows, once approved, are stored as real bills in PeopleSoft Billing for invoicing. Withholding release transaction rows that are written off (WWO rows) are passed to the Project Resource Temporary Billing table (PROJ_RES_TMP_BI) in PeopleSoft Project Costing, and are not stored as real bills in PeopleSoft Billing for further billing processing.
After the invoice is finalized, the Projects/Contracts Interface process (BIPCC000) is run to update the Billing Distribution status to D (Distributed), populate the Project Costing Temporary tables with data for the withholding, release and any adjustment rows, and updates the release row status in PeopleSoft Contracts to Complete. The last step is to run the Retrieve Billing Items process (PC_BI_TO_PC), which moves the data from the Project Costing Temporary tables to the Project Costing transaction table, where it is used the next time that withholding and release transactions are calculated.
Contracts/Billing Interface Process And Limit Processing
The Limits process (CA_LIMITS) applies your defined billing and revenue line and transaction limits to billing and revenue transactions that occur against your contract lines. You can run the limits process manually; as a stand alone process, as part of pricing when pricing or repricing transaction rows, or as part of the pricing process when processing incoming transaction from feeder systems.
When summary limits are enabled for government contracts and the Contracts to Billing Interface (CA_BI_INTFC) process runs, BIL rows are taken from the PROJ_RESOURCE table and written to the INTFC_BI table as REV line type rows. However, if the amount in excess flag is Y in the PROJ_RESOURCE table, then BIL rows are written to the INTFC_BI table as BAE line type rows. If the reclaimed from over-the-limit flag is Y in the PROJ_RESOURCE table, then BIL rows are written to the INTFC_BI table as RAE line type rows.
When summary limits are enables for Government Contracts, the Contracts to Billing Interface process validates the required fields that are needed to generate a public voucher number (PVN) in Billing. When generating the PVN (public voucher number), the Bill By ID that is selected on the Billing Plan General page must include certain fields to prevent an error during the Contracts Billing Interface process. The required Bill By ID fields vary depending on the PVN Generation Level selected on the Contract - Billing Options page.
For more information about the PVN:
See Setting Up Bill By Identifiers for External Sources.
See Defining Contract Billing Options.
Note: Fee limits are defined on the Contract Amounts page and are applied by the Fee Limit Processor when you submit the proposed fee amounts from the Billing and Revenue Fee Worksheets, when you run the PeopleSoft Contracts to Billing Interface, or when you run the Process As Incurred Revenue processes for rate-based contract lines associated with fee types (cost-plus).
See Understanding Limits.
Contracts/Billing Interface Process And Progress Payments
PeopleSoft Contracts enables you to bill the government for progress payment amounts, then liquidate those amounts against regular bills after your contracted items are delivered. To manage this process, you must define billing plans for both your progress payment requests and the contract lines associated with the progress payment amount.
When billing for progress payment amounts, you define your progress payment terms and conditions, create a progress payment worksheet and initiate a progress payment request. Run the Contracts/Billing Interface process to send progress payment requests through to PeopleSoft Billing.
When you are ready to liquidate the progress payment amount, run the Contracts/Billing Interface process to initiate billing for the contract line item. This process triggers the Progress Payment Liquidation process (CA_PGP_LIQ) to evaluate the bill line and liquidate any outstanding progress payments against it. The liquidation process performs the following steps:
Calculates the amount available for liquidation (progress payment remaining amount less the progress payment committed amount).
Determines if the contract lines associated with the billing line are linked to the same set of progress payment terms.
Calculates the maximum liquidation amount (available billing amount multiplied by the liquidation rate factor).
Liquidates the calculated amount against the regular bill (either the total amount available for liquidation or the maximum calculated liquidation amount; whichever is less).
Note: Progress payment requests update the progress payment amount and the remaining amount only when the progress payment request is finalized. This prevents the progress payment request from being liquidated against another bill that is processed on the same process instance.
Utilize streamlined billing to reduce the number of steps for invoicing bills, fees, withholding amounts, and progress payments. Streamlined billing enables you to process transactions from PeopleSoft Contracts to PeopleSoft Billing and back to PeopleSoft Contracts with one job, after the necessary streamline billing parameters are defined in your system. To initiate streamline processing, you must select the Pre-approved and Direct Invoicing check boxes on the Billing Plan – General page.
PeopleSoft Contracts delivers the following additional streamline billing options:
Select the Process Milestones check box on the Process As Incurred Billing or Process Other Billing Methods pages to run the milestone update process prior to running the Contacts/Billing Interface process.
Select the Process Automatically check box on the Billing Fee worksheet page for rate-based contract lines associated with fee types (cost-plus).
By selecting this check box, the system checks the limit for the billing fee, creates the billing fee, and sends the fee to PeopleSoft Billing.
See Streamlined Billing.