内部資材移送の会計文書の管理の概要
社内資材転送リクエストは、受注のバック・トゥ・バック供給、セルフサービス調達、Inventory Managementからの品目数量の管理など、様々なソースから作成および更新できます。
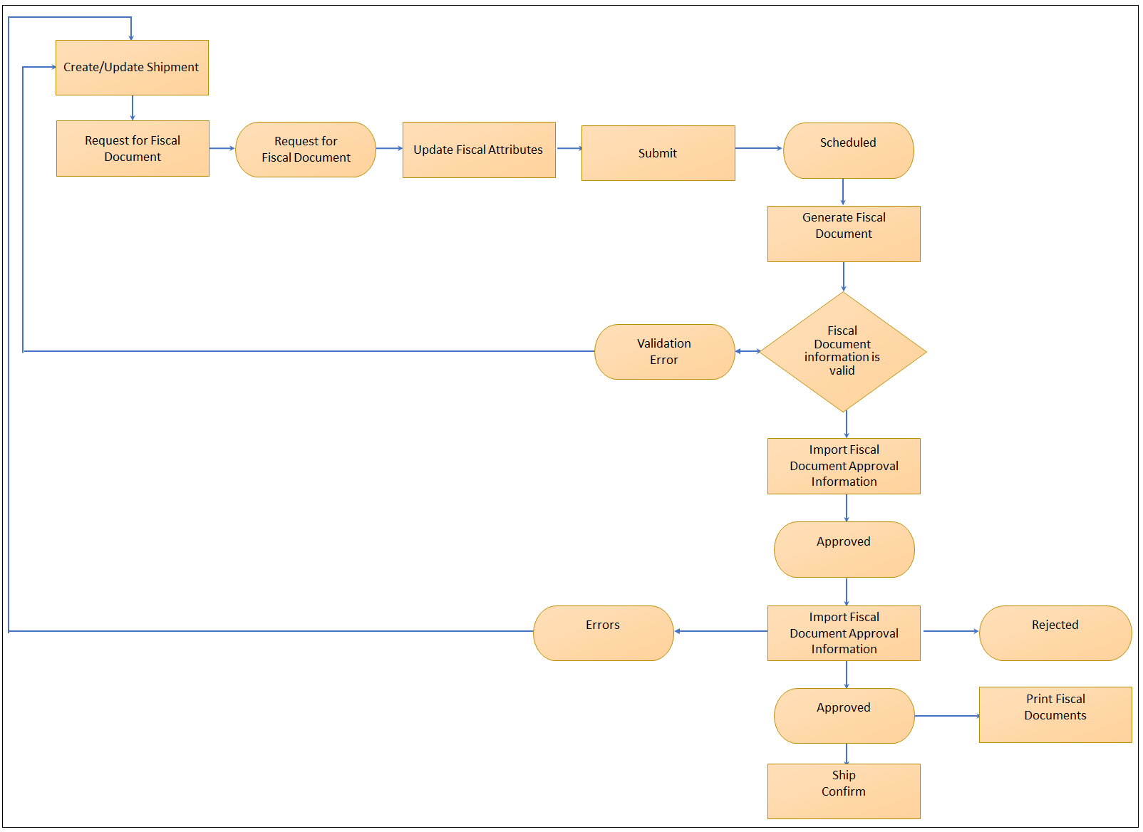
ソースに関係なく、社内資材転送出荷の会計文書を生成できるようになりました。 Oracle Fusion Cloud ERPでの内部資材移送の会計文書の管理の詳細は、関連トピックを参照してください。
出荷先パーティ、出荷先事業所、運送業者、製品、数量、金額などの会計文書情報のほとんどは、出荷の作成時に取得されます。 出荷トランザクションから会計文書をリクエストした後、「出荷の管理」または「会計文書ステータスの管理」ページから会計文書ステータスを表示できます。
IMT出荷トランザクションの場合、会計文書生成では、出荷元在庫組織に関連付けられた法的レポート・ユニットと、出荷先事業所に関連付けられた法的レポート・ユニットが必要です。 IMT出荷の会計文書を生成する前に、「関連付けられたビジネス・エンティティの管理」タスクでこの情報を構成する必要があります。
ノート: 税金決定要因が取得されても、IMT出荷トランザクションには税金計算がないため、税金のない内部振替のみがサポートされます。 税金決定要因は、会計文書生成の会計分類として使用できます。
転送オーダーおよび出荷の詳細は、『Oracle SCM Cloud出荷の使用』ガイドを参照してください。
この図は、IMTトランザクションのプロセス・フローを示しています:
