7 エンタープライズ・デプロイメント用のファイル・システムの準備
エンタープライズ・デプロイメント用のファイル・システムの準備には、ローカルおよび共有記憶域の要件、およびエンタープライズ・トポロジのインストール時および構成時における重要なディレクトリとファイルの場所の参照に使用される用語を理解することが含まれます。
この章では、Oracle Fusion Middlewareエンタープライズ・デプロイメント用にファイル・システムを準備する方法について説明します。
エンタープライズ・デプロイメント用のファイル・システムの準備の概要
記憶域は、エンタープライズ・デプロイメントがわかりやすくなり、構成および管理が容易になるように設定することが重要です。
この章では、エンタープライズ・デプロイメント用のファイル・システムを準備するプロセスの概要について説明します。この章の情報に従って記憶域を設定することをお薦めします。この章で定義されている用語は、このガイド内のダイアグラムおよび手順で使用されます。
この章を参照情報として使用すると、インストールおよび構成手順で使用されているディレクトリ変数について理解できます。
その他のディレクトリ・レイアウトも可能であり、サポートされていますが、このガイドで採用するモデルは、可用性を最大化するために設計されており、コンポーネントの最良の独立性と構成の対称性の両方を実現し、バックアップおよび障害時リカバリを容易にします。ドキュメントの残りの部分では、このディレクトリ構造およびディレクトリ用語を使用します。
エンタープライズ・デプロイメントをインストールおよび構成する場合の共有記憶域の推奨事項
エンタープライズ・デプロイメントをインストールおよび構成する際の共有記憶域については、特定のガイドラインを実行することをお薦めします。
この章で詳述する推奨事項を実行する前に、『高可用性ガイド』で共有記憶域の使用に関する推奨事項と一般情報を確認してください。
この章の推奨事項は、『高可用性ガイド』に記載されている概念とガイドラインに基づいています。
表7-1に、確認しておく必要がある項の一覧と、それらの概念がエンタープライズ・デプロイメントにどのように適用されるかを示します。
表7-1 『高可用性ガイド』の共有記憶域に関するリソース
| 『高可用性ガイド』の項 | エンタープライズ・デプロイメントにおける意義 |
|---|---|
|
共有記憶域向けに最適化された、ディスク形式のガイドラインとハードウェア・デバイス要件について説明します。 |
|
|
複数のホストから使用可能な共有記憶域デバイスにOracleホームを格納する際のオプションについて説明しています。 エンタープライズ・デプロイメントでは、別々のストレージ・ボリューム上の冗長Oracleホームを使用することをお薦めします。 別のボリュームがない場合は、共有ディスク上の別のパーティションを使用して、アプリケーション層のホストに冗長Oracleホームを用意してください。 |
|
|
ドメイン内の管理サーバーと管理対象サーバーに別々のドメイン・ホームを作成する概念について説明しています。 エンタープライズ・デプロイメントでは、管理サーバーのドメイン・ホームの場所をASERVER_HOME変数で表します。 |
|
|
ゼロ・ダウンタイム機能、およびワークフローの構成と監視の手順について説明します。 |
ノート:
ゼロ・ダウンタイム・パッチ適用(ZDTパッチ適用)は、停止時間またはセッションの消失を回避しながら、パッチの公開を編成するための自動メカニズムを提供します。ZDTによって、パッチの適用中に可用性および予測性が求められる重要なアプリケーションのリスクと停止時間が軽減されます。
定義したワークフローを使用することで、手動操作をほとんど行わずにドメイン内の任意の数のノードをパッチ適用または更新できます。変更は一度に1つのノードにロールアウトされます。これにより、セッション・データをクラスタ内の互換性のあるサーバーに移行することが先制的にできるようになり、JTAやJMSなどのシングルトン・サービスのサービス移行が可能になります。
Oracleホームにパッチを適用すると、現在のOracleホームは、ワークフローに含まれる各ノードにローカルにインストールされる必要があります。必須ではありませんが、各ノードでOracleホームを同じ場所にすることもお薦めします。
エンタープライズ・デプロイメント用の推奨ディレクトリ構造の理解
この項のダイアグラムは、標準的なOracle Fusion Middlewareエンタープライズ・デプロイメントで推奨されるディレクトリ構造を示しています。
ダイアグラムに示す各ディレクトリには、Oracle Fusion Middlewareインストーラによってディスク上にインストールされるバイナリ・ファイル、ドメイン構成プロセスを通じて生成されるドメインごとのファイルの他に、Oracle WebLogic Serverのpackコマンドとunpackコマンドによって様々なホスト・コンピュータに伝播されるドメイン構成ファイルが格納されます。
-
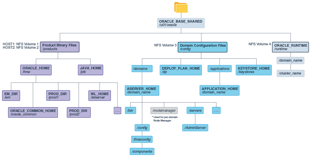
図7-1は、標準的なOracle Fusion Middlewareエンタープライズ・デプロイメントのインストールおよび構成が完了した時点で共有記憶域デバイスに作成されているディレクトリ構造を示しています。共有記憶域のディレクトリは、アプリケーション層のホスト・コンピュータからアクセス可能です。
-
図7-2は、Oracle Fusion Middlewareエンタープライズ・デプロイメントのインストールおよび構成が完了した時点で、標準的なアプリケーション層のホスト用のローカル記憶域デバイスに作成されているディレクトリ構造を示しています。特に、管理対象サーバーはアプリケーション層のホスト・コンピュータ用のローカル記憶域デバイスに格納されます。
-
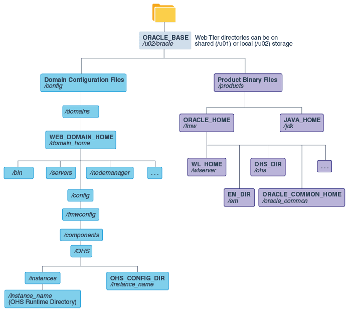
図7-3は、Oracle Fusion Middlewareエンタープライズ・デプロイメントのインストールおよび構成が完了した時点で、標準的なWeb層のホスト用のローカル記憶域デバイスに作成されているディレクトリ構造を示しています。ソフトウェア・バイナリ(Oracleホーム内)は、Web層のホストごとのローカル記憶域デバイスにインストールされます。
該当する場合、ダイアグラムには、このガイドのインストールおよび構成手順でディレクトリ場所を表すために使用する標準変数も記載されています。
図7-1 エンタープライズ・デプロイメントで推奨される共有記憶域ディレクトリ構造

*「標準的なエンタープライズ・デプロイメントのノード・マネージャ構成について」を参照してください。
図7-2 エンタープライズ・デプロイメントで推奨されるアプリケーション層のホスト・コンピュータ向けローカル記憶域ディレクトリ構造

*「標準的なエンタープライズ・デプロイメントのノード・マネージャ構成について」を参照してください。
図7-3 エンタープライズ・デプロイメントで推奨されるWeb層のホスト・コンピュータ向けローカル記憶域ディレクトリ構造

このガイドで使用するファイル・システムとディレクトリ変数
ファイル・システムのディレクトリおよびこれらのディレクトリの参照に使用するディレクトリ変数を理解することは、エンタープライズ・デプロイメント・トポロジのインストールと構成に不可欠です。
表7-2は、アプリケーション層のファイル・システムのディレクトリと、それらのディレクトリの参照に使用されるディレクトリ変数を示しています。表7-3は、Web層のファイル・システムのディレクトリと、それらのディレクトリの参照に使用される変数を示しています。
共有記憶域を使用している場合にこれらのディレクトリをマウントする方法の詳細は、「エンタープライズ・デプロイメント用のディレクトリの作成およびマウントについて」を参照してください。
このガイド全体を通して、トポロジのインストールおよび構成に関する手順では、ここに示す変数を使用してディレクトリの場所を参照します。
この項にリストされている各ディレクトリに対してオペレーティング・システム変数を定義することもできます。システム変数をご使用のUNIXシェルで定義しておくと、このドキュメントの記載どおりに変数を使用できるので、変数を実環境における実際の値と対応付ける必要がなくなります。
ノート:
ストレージ・デバイスを構成して推奨ディレクトリ構造を作成したら、実際のディレクトリ・パスをエンタープライズ・デプロイメント・ワークブックに記録してください。これらのアドレスは、後で各ホスト・コンピュータでIPアドレスを有効化するときに使用します。
「エンタープライズ・デプロイメント・ワークブックの使用」を参照してください。
表7-2 アプリケーション層の主要なディレクトリ変数のサンプル値
| ディレクトリ変数 | 説明 | 相対パス | アプリケーション層のサンプル値 |
|---|---|---|---|
|
ORACLE_BASE |
Oracle製品のインストール先であるベース・ディレクトリ。 | N/A | /u01/oracle |
|
ORACLE_HOME |
製品バイナリ用の読取り専用場所。アプリケーション層のホスト・コンピュータの場合は、共有ディスクに格納されます。 Oracleホームは、Oracle Fusion Middleware Infrastructureソフトウェアのインストール時に作成されます。 その後、その他のOracle Fusion Middleware製品を同じOracleホームにインストールできます。 |
|
/u01/oracle/products/fmw |
|
ORACLE_COMMON_HOME |
共通のユーティリティ、ライブラリおよび他の共有Oracle Fusion Middleware製品を格納する、Oracle Fusion MiddlewareのOracleホーム内のディレクトリ。 |
ORACLE_HOME/oracle_common |
/u01/oracle/products/fmw/oracle_common |
|
WL_HOME |
Oracle WebLogic Serverソフトウェア・バイナリを格納するOracleホーム内のディレクトリ。 |
ORACLE_HOME/wlserver |
/u01/oracle/products/fmw/wlserver |
|
PROD_DIR |
インストールするOracle Fusion Middleware製品ごとの製品ディレクトリ。 |
ORACLE_HOME/prod_dir |
/u01/oracle/products/fmw/prod_dir製品は、エンタープライズ・デプロイメントに応じてsoa、wcc、idm、biまたはその他の値になります。
|
|
EM_DIR |
Oracle Enterprise Manager Fusion Middleware Controlソフトウェア・バイナリの格納に使用される製品ディレクトリ。 |
ORACLE_HOME/em |
/u01/oracle/products/fmw/em |
|
JAVA_HOME |
サポートされているJava Development Kit (JDK)のインストール先。 |
ORACLE_BASE/products/jdk |
/u01/oracle/products/jdk |
|
SHARED_CONFIG_DIR |
ドメイン構成、キーストア、ランタイム・アーティファクト、アプリケーション・デプロイメントなど、共有環境構成ファイルのための共有親ディレクトリ | ORACLE_BASE/config |
/u01/oracle/config |
|
PRIVATE_CONFIG_DIR |
マシン固有のドメイン・ディレクトリを含む、所定のホストに対して一意の、ローカルまたはNFSマウントされたプライベート構成ディレクトリ(MSERVER_HOME)。
ディレクトリ変数: PRIVATE_CONFIG_DIR |
|
/u02/oracle/config |
|
ASERVER_HOME |
管理サーバーのドメイン・ホーム。共有ディスクにインストールされます。 |
SHARED_CONFIG_DIR/domains/domain_name |
/u01/oracle/config/domains/domain_nameこの例では、 |
|
MSERVER_HOME |
管理対象サーバーのドメイン・ホーム。 |
PRIVATE_CONFIG_DIR/domains/domain_name |
/u02/oracle/config/domains/domain_nameこの例では、 |
|
APPLICATION_HOME |
アプリケーションのホーム・ディレクトリ。アプリケーション層のすべてのホスト・コンピュータからアクセスできるように、共有ディスクにインストールされます。 |
SHARED_CONFIG_DIR/applications/domain_name |
/u01/oracle/config/applications/domain_nameこの例では、 |
|
ORACLE_RUNTIME |
このディレクトリには、JMSログやTLogなどのOracleランタイム・アーティファクトが含まれます。 通常、このディレクトリは、ドメイン内のすべてのホストからアクセス可能な共有ファイル・システムとして個別にマウントします。 構成ウィザードを実行したり、構成後タスクを実行して、JMSストアまたはtlog永続ストアの場所を特定する場合は、このディレクトリをドメイン名、クラスタ名およびディレクトリの目的で修飾して使用できます。 たとえば: ORACLE_RUNTIME/cluster_name/jms |
ORACLE_BASE/runtime |
/u01/oracle/runtime/ |
|
NM_HOME |
マシン別ノード・マネージャの起動スクリプトおよび構成ファイルによって使用されるディレクトリ。 ノート: このディレクトリは、マシン別ノード・マネージャ構成を使用している場合にのみ必要となります。 「標準的なエンタープライズ・デプロイメントのノード・マネージャ構成について」を参照してください。 |
PRIVATE_CONFIG_DIR/node_manager |
/u02/oracle/config/node_manager |
|
DEPLOY_PLAN_HOME |
デプロイメント・プランのディレクトリ。アプリケーション・デプロイメント・プラン用のデフォルトの場所として使用されます。 ノート: このディレクトリは、カスタム・アプリケーションをアプリケーション層にデプロイする場合にのみ必要となります。 |
SHARED_CONFIG_DIR/dp |
/u01/oracle/config/dp |
|
KEYSTORE_HOME |
カスタム証明書およびキーストアの共有場所。 |
SHARED_CONFIG_DIR/keystores |
/u01/oracle/config/keystores |
表7-3 Web層の主要なディレクトリ変数のサンプル値
| ディレクトリ変数 | 説明 | Web層のサンプル値 | |
|---|---|---|---|
|
WEB_ORACLE_HOME |
Oracle HTTP Server製品バイナリ用の読取り専用場所。Web層のホスト・コンピュータの場合は、このディレクトリはローカル・ディスクに格納されます。 Oracleホームは、Oracle HTTP Serverソフトウェアのインストール時に作成されます。 |
/u02/oracle/products/fmw |
|
|
ORACLE_COMMON_HOME |
共通のユーティリティ、ライブラリおよび他の共有Oracle Fusion Middleware製品を格納する、Oracle HTTP ServerのOracleホーム内のディレクトリ。 |
/u02/oracle/products/fmw/oracle_common |
|
|
WL_HOME |
Oracle WebLogic Serverソフトウェア・バイナリを格納するOracleホーム内のディレクトリ。 |
/u02/oracle/products/fmw/wlserver |
|
|
PROD_DIR |
インストールするOracle Fusion Middleware製品ごとの製品ディレクトリ。 |
/u02/oracle/products/fmw/ohs |
|
|
JAVA_HOME |
サポートされているJava Development Kit (JDK)のインストール先。 |
/u02/oracle/products/jdk |
|
|
WEB_DOMAIN_HOME |
Web層の各ホストのローカル・ディスク上にOracle HTTP Serverをインストールする際に作成される、スタンドアロンOracle HTTP Serverドメインのドメイン・ホーム。 |
/u02/oracle/config/domains/domain_nameこの例では、 |
|
|
WEB_CONFIG_DIR |
Oracle HTTP Server構成ファイル( このディレクトリは、OHSステージング・ディレクトリと呼ばれることもあります。ここで行った変更は、後でOHSランタイム・ディレクトリに伝播されます。 『Oracle HTTP Serverの管理』のステージングおよびランタイム構成ディレクトリに関する項を参照してください。 |
/u02/oracle/config/domains
/domain_name/config/fmwconfig
/components/OHS/instance/
/instance_name |
|
|
WEB_KEYSTORE_HOME |
Oracle HTTP ServerをWebサーバーとして使用する場合は、これがカスタム証明書およびキーストアの場所です。 |
/u02/oracle/config/keystores |
エンタープライズ・デプロイメント用のディレクトリの作成およびマウントについて
エンタープライズ・デプロイメントに最上位ディレクトリを作成またはマウントする際には、特定のベスト・プラクティスを実施することをお薦めします。
-
アプリケーション層については、WCPHOST2にマウントされる別の共有記憶域ボリュームまたは別のパーティションにOracleホーム(ソフトウェア・バイナリの格納先)をインストールします。WCPHOST2上のバイナリへのディレクトリ・パスが、WCPHOST1上のディレクトリ・パスと同一であることを確認してください。
たとえば:
/u01/oracle/products/fmw/
-
このエンタープライズ・デプロイメント・ガイドでは、Oracle Web Tierソフトウェアがローカル・ディスクにインストールされると想定しています。
Web層のインストールは通常、WEBHOSTノードのローカル記憶域で実行されます。共有記憶域を使用する場合は、共有ディスクでOracle Web Tierバイナリのインストール(およびOracle HTTP Serverインスタンスの作成)を行うことができます。ただし、これを行う場合、共有ディスクをアプリケーション層に使用する共有ディスクとは別にする必要があり、層を横断する記憶域デバイスへのアクセスに適切なセキュリティ制限を適用することを検討する必要があります。
アプリケーション層サーバー(WCPHOST1およびWCPHOST2)の場合と同様に、両方のコンピュータで同じディレクトリ・パスを使用します。
たとえば:
/u02/oracle/products/fmw/
エンタープライズ・デプロイメントにおける共有記憶域ボリュームのサマリー
標準的なOracle Fusion Middlewareエンタープライズ・デプロイメントにおける共有ボリュームおよびその目的を理解することは重要です。
共有記憶域を使用してWeb Tierバイナリおよび構成をホストすることで、バックアップをより簡単にし、ファイルをより耐障害性の高いハードウェアに格納できますが、各ノードでは、他のノードと共有されていないプライベート・ディレクトリを使用する必要があります。
次の表に、標準的なOracle Fusion Middlewareエンタープライズ・デプロイメントの共有ボリュームとその用途をまとめます。
「エンタープライズ・デプロイメントをインストールおよび構成する場合の共有記憶域の推奨事項」を参照してください。
表7-4 エンタープライズ・デプロイメントの共有記憶域ボリューム
| 共有記憶域のボリューム | マウント先ホスト | マウント・ディレクトリ | 説明および用途 |
|---|---|---|---|
|
NFSボリューム1 |
WCPHOST1 WCCHOST1 |
|
WCPHOST1によって使用される製品バイナリの記憶域。Oracleホーム・ディレクトリおよび製品ディレクトリはここにインストールされます。最初はWCPHOST1によって使用されますが、トポロジのスケールアウト時には他のホストと共有できます。 |
|
NFSボリューム2 |
WCPHOST2 WCCHOST2 |
|
WCPHOST2によって使用される製品バイナリの記憶域。Oracleホーム・ディレクトリおよび製品ディレクトリはここにインストールされます。最初はWCPHOST2によって使用されますが、トポロジのスケールアウト時には他のホストと共有できます。 |
|
NFSボリューム3 |
WCCHOST1 WCCHOST2 |
|
すべてのホストにマウントされる管理サーバー・ドメイン構成。最初はWCPHOST1によって使用されますが、任意のホストにフェイルオーバーできます。 |
|
NFSボリューム4 |
WCPHOST1 WCPHOST2 WCCHOST1 WCCHOST2 |
|
すべてのホストにマウントされたランタイム・ディレクトリには、アプリケーション・ランタイム・アーティファクト、またはクラスタのすべてのメンバーで共有する必要があり、アプリケーションまたは統合フローの実行中に生成されるその他のファイルが含まれます。 |
|
NFSボリューム5 |
WCPHOST1 |
|
WCPHOST1によって使用される管理対象サーバー・ドメイン・ディレクトリのローカル記憶域(プライベート管理対象サーバー・ドメイン・ディレクトリが共有記憶域にある場合)。 |
|
NFSボリューム6 |
WCPHOST2 |
|
WCPHOST2によって使用される管理対象サーバー・ドメイン・ディレクトリのローカル記憶域(プライベート管理対象サーバー・ドメイン・ディレクトリが共有記憶域にある場合)。 |
|
NFSボリューム7 |
WEBHOST1 |
|
Oracle HTTP Serverソフトウェア・バイナリ(Oracleホーム)およびWEBHOST1で使用されるドメイン構成ファイル用のローカル記憶域(Web層プライベート・バイナリおよび構成ディレクトリが共有記憶域に配置されている場合)。 |
|
NFSボリューム8 |
WEBHOST2 |
|
Oracle HTTP Serverソフトウェア・バイナリ(Oracleホーム)およびWEBHOST2で使用されるドメイン構成ファイル用のローカル記憶域(Web層プライベート・バイナリおよび構成ディレクトリが共有記憶域に配置されている場合)。 |
|
NFSボリューム9 |
WCCHOST1 |
|
WCCHOST1によって使用される管理対象サーバー・ドメイン・ディレクトリのローカル記憶域(プライベート管理対象サーバー・ドメイン・ディレクトリが共有記憶域に配置される場合)。 |
|
NFSボリューム10 |
WCCHOST2 |
|
WCCHOST2によって使用される管理対象サーバー・ドメイン・ディレクトリのローカル記憶域(プライベート管理対象サーバー・ドメイン・ディレクトリが共有記憶域に配置される場合)。 |