SS Save Shipping Address Details Process
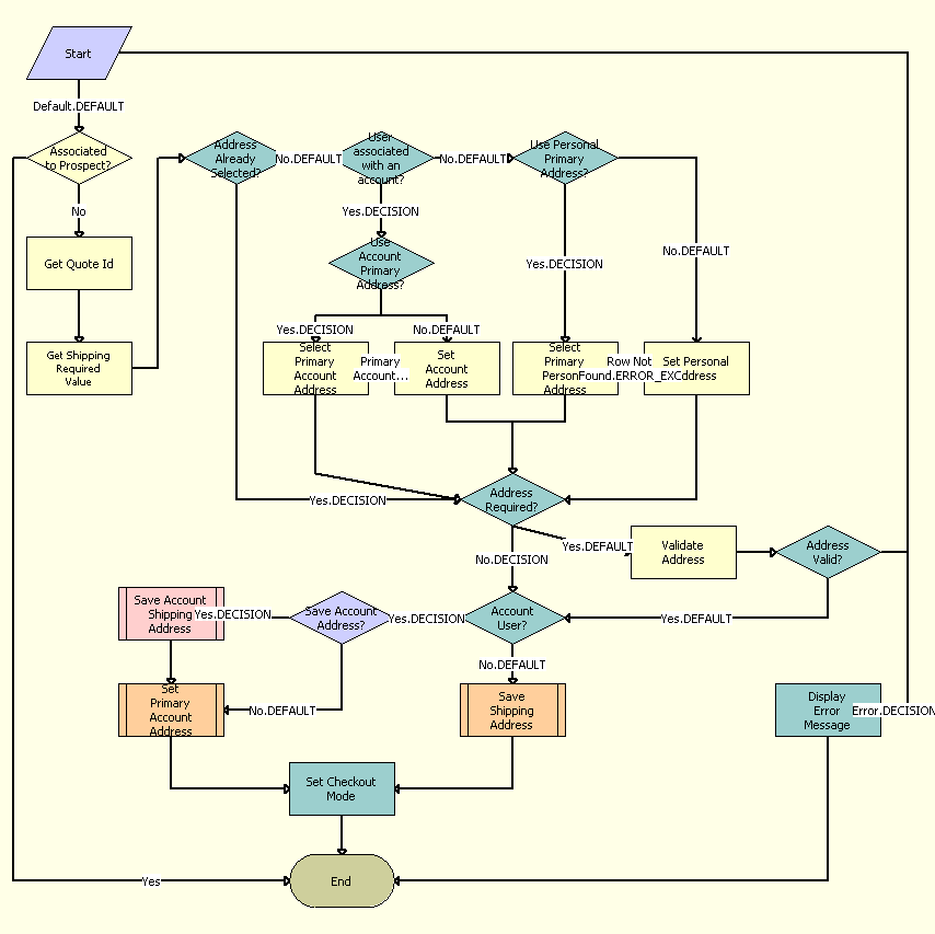
The workflow for validating and saving the address selected by the customer to the Quote is shown in the following image.

The SS Save Shipping Address Details Process is called when the user selects a Shipping Address and clicks on Continue. The following events happen:
The process identifies the address selected by the customer and associates it to the quote. If the following conditions are true, then the process associates the selected address to Account Ship To Street Address. If these conditions are not true, then the process associates the selected address to Personal Ship To Street Address.
If the quote has a valid Account.
If the customer is not one of the following user types:
Web Corporate User
Web Delegated Customer Administrator
Web Purchasing Manager
The process determines if the selected address must be validated. If the address should be validated, then the process checks if the required fields are populated in the selected address. If the address is invalid, then an error message is displayed to the customer. The customer must then select a valid address or edit the fields in the selected address.
The process checks the following conditions:
If the Quote has a valid account
If the customer is not one of the following user types.
Web Corporate User
Web Delegated Customer Administrator
Web Purchasing Manager
- If these conditions are true, then the process calls the eSales - Save Account Shipping Address subprocess (see eSales - Save Account Shipping Address) to save the address. The process then calls the eSales - Set Primary Account Address subprocess (see eSales - Set Primary Account Address) to set a primary address when an account user checks out for the first time.
If these conditions are not true, the process calls the the eSales - Save Shipping Address subprocess (see eSales - Save Shipping Address) to complete the following actions:
Save the address.
Set to the primary address when the contact user checks out for the first time.
Associate the address to the contact.
The process sets the value of the SSCheckoutViewMode profile attribute to Mode-3 so that the customer can choose the payment method.