eSales - Enter Payment Details Process
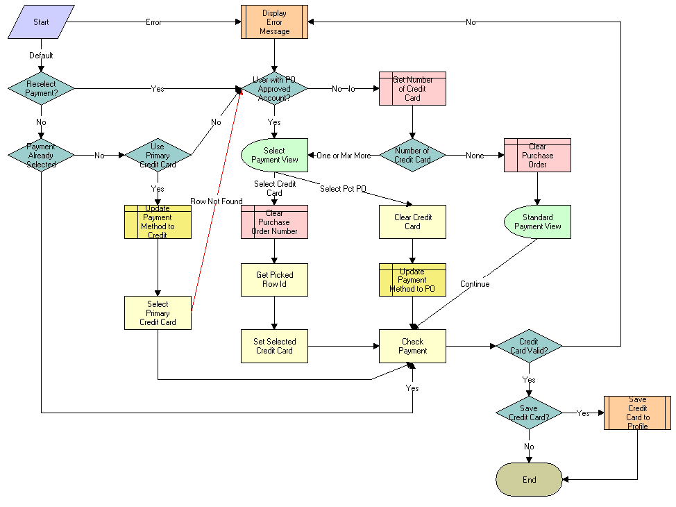
The workflow for selecting, entering, and modifying payment information is shown in the following image.

When payment information needs to be entered, the eSales - Enter Payment Details Process is called. The following events happen:
If there is an error in the workflow, the eSales - Display Error Process (see eSales - Display Error Process) workflow is called.
If there is no error, the process determines whether payment has already been selected (that is, it has been called from the Order Summary view) or not (that is, it has been called from the Shopping Cart).
If the process was called from the Shopping Cart, it determines whether a payment method has already been selected (for example, if the user previously began the checkout process but did not complete it).
If the payment method has already been selected, the process skips to the validation steps.
If not, the user must select or enter payment information.
If the process was called from the Order Summary view, the user must reselect or re-enter payment information.
If necessary, the process determines whether the customer is a B2B user associated with an account approved for using purchase orders (POs). B2B customers with PO accounts are sent directly to the Select Payment view.
For customers without PO accounts, the process determines whether they have credit card information saved in their profiles.
If no credit card information exists, the customer must enter payment information that the process validates.
If credit card information exists, the customer is sent to the Select Payment view.
In the Select Payment view, PO-approved B2B customers choose either PO or credit card. Customers who are not approved to pay by PO can pay with a credit card by selecting an existing card or entering a new one.
If payment is made by credit card, the credit card is validated. Validation consists of checking that the credit card number is valid (using the Mod 10 algorithm), that the expiration date is in the future, and that all required fields are completed.
If the number is not valid, an error message appears and the payment process is restarted.
New credit card numbers can be added to user profiles if users indicate that the numbers should be stored for future use.