SS Save Payment Details Process
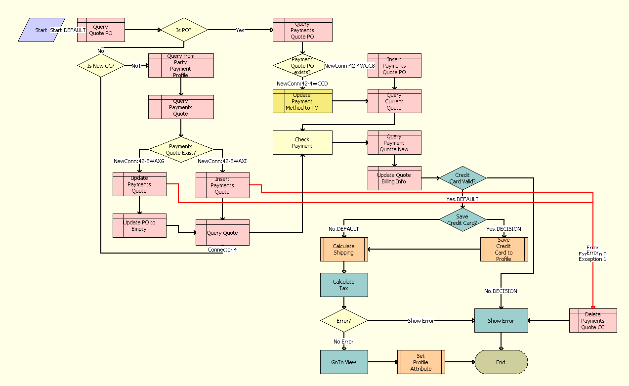
The workflow for selecting, entering, and modifying of payment information is shown in the following image.

When the user clicks Continue in the Payment applet of the Checkout View, the SS Save Payment Details Process is called. The following events happen:
The process checks if the customer entered a purchase order number. If a purchase order number is available, the following events happen:
The process checks if there is payment information in the profile.
If there is payment information available, then the process updates the profile with the current purchase order details
If there is no payment information available, then the process creates a new entry in the profile with the current information.
If there is no purchase order number available, then the process checks if the customer is paying with a new credit card.
If the customer is not paying with a new credit card, then the process picks the selected credit card in Credit Cards Applet of the Checkout View. The process updates the Payment Profile with the selected Credit Card details.
If an error occurs when the credit card details are added, then the process deletes the card details and displays an error to the customer.
The process completes the following actions:
Validates the payment .
Updates the billing information.
Calculates the shipping cost.
Calculates any applicable tax.
Checks for errors. If an error occurs, then an error message is displayed to the customer and the process ends.
The Check Out View is displayed.