eSales - Complete Checkout Process
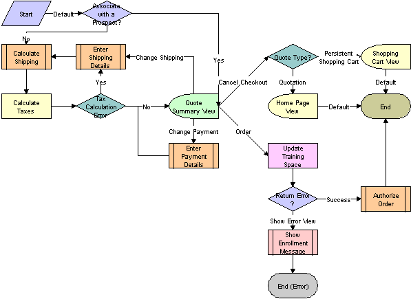
The workflow for checkout completion is shown in the following image.

In the eSales - Checkout Process, after shipping and payment information have been added to the order, the eSales - Complete Checkout Process is called. The following events happen:
Shipping charges are calculated using the Shipping Cost Service (eScript) business service.
Sales taxes are calculated using the Tax Calculator and Taxware Adapter Service business services. For more information about tax calculation, see the section about third-party taxation applications in Siebel Order Management Guide.
If there is a tax calculation error, the customer must enter shipping address information again. This is because tax rates depend on having a valid shipping address.
If non-ASCII characters are entered in any field that is passed to Taxware, the process checks whether the field is required. If it is required, the process sets the error message into the quote header and copies it to the order. The customer sees an error message stating that the information required to calculate taxes could not be processed but that the order will be placed and the customer will receive an email with the total cost of the order.
The customer can then confirm the order. The process copies the error message to the order so that an administrator can query for the order with the problem.
The customer is sent to the Quote Summary view, where the customer can edit shipping and payment information, cancel the checkout process, or confirm the order.
Entering new shipping information causes shipping charges and taxes to be recalculated.
Choosing to cancel checks the quote type. If Quotation, the customer is sent to the home page. If Persistent Cart, the customer is sent to the Shopping Cart. For more information on quote types, see Quote Types in Siebel eSales.
Choosing to confirm the order calls the eSales - Authorize Order Process (see eSales - Authorize Order Process).