Commercial Banking
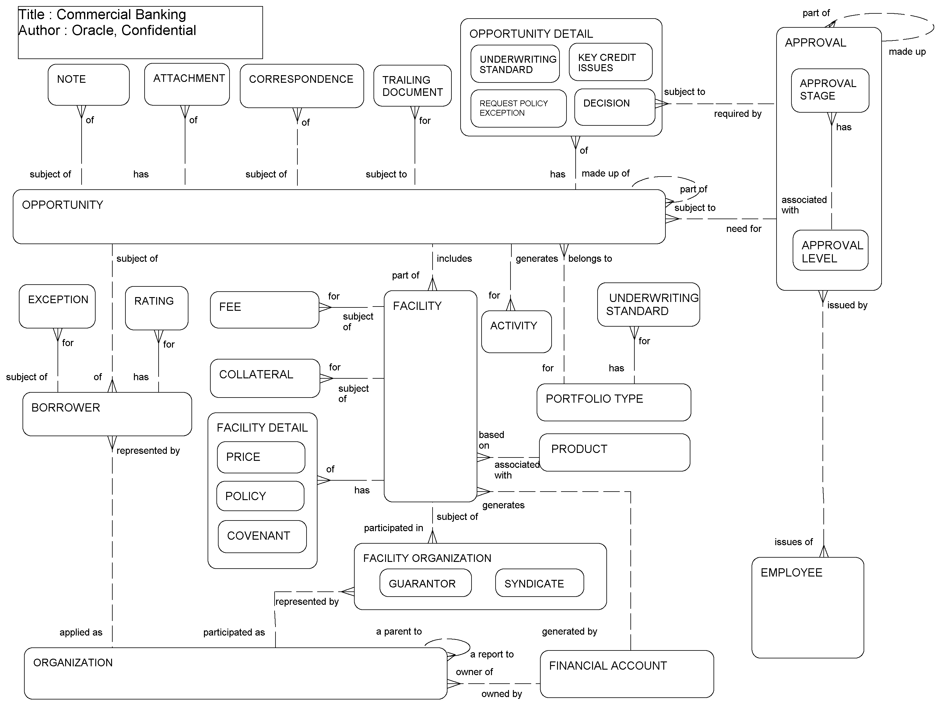
This ERD (see the following figure) illustrates how Siebel Financial Services supports generation of a commercial loan (or facility) application by portfolio type. Each application is associated with many organizations as borrowers or lenders. The application tracks the collateral, policies, prices of a facility, and documents used in the application process, for example, trailing documents and attachments. An application must undergo several stages of approvals before it is finally approved to become a financial account.
The following table lists the entities in this ERD and their corresponding tables.
| Entity | Table |
|---|---|
|
Activity |
S_EVT_ACT |
|
Approval |
S_FN_APPR |
|
Attachment |
S_OPTY_ATT |
|
Borrower |
S_OPTY_ORG |
|
Collateral |
S_FN_OFFR_COLT |
|
Correspondence |
S_EVT_FUL_REQ |
|
Employee |
S_EMP_PER, S_CONTACT, S_PARTY |
|
Exception |
S_OPTY_ORG_FNXM |
|
Facility |
S_REVN |
|
Facility Detail |
S_OPTY_PROD_FNXM |
|
Facility Organization |
S_OPTYPRD_ORG |
|
Fee |
S_FN_OFFR_FEE |
|
Financial Account |
S_ASSET |
|
Note |
S_NOTE_OPTY |
|
Opportunity |
S_OPTY |
|
Opportunity Detail |
S_OPTY_DTL |
|
Organization |
S_ORG_EXT, S_PARTY |
|
Person |
S_CONTACT, S_PARTY |
|
Portfolio Type |
S_MKT_SEG |
|
Product |
S_PROD_INT |
|
Rating |
S_OPTY_ORG_FNXM |
|
Revenue |
S_REVN |
|
Revenue |
S_REVN |
|
Trailing Document |
S_OPTY_DOC |
|
Underwriting Standard |
S_MKT_SEG_VAL |