Commercial Insurance

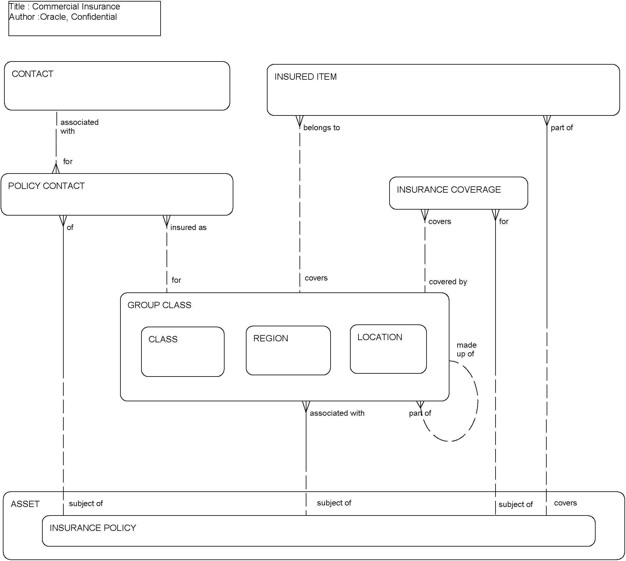
This ERD (see the following figure) illustrates how Siebel Financial Services supports generation of group classes of insured items covered by an insurance policy. An insured item can belong to either one or two group classes, including a region (such as a state), a location, (such as physical location), or a class (such as an employee). Insurance coverage can be associated with either one or two group classes.

Commercial Insurance: This image is described in the surrounding text.

The following table lists the entities in this ERD and their corresponding tables.

Entity Table

Asset

S_ASSET

Contact

S_CONTACT,S_PARTY

Group Class

S_FN_GRP_CLASS

Insurance Coverage

S_APPLD_CVRG

Insured Item

S_INS_ITEM

Policy Contact

S_ASSET_CON