Insurance Policies

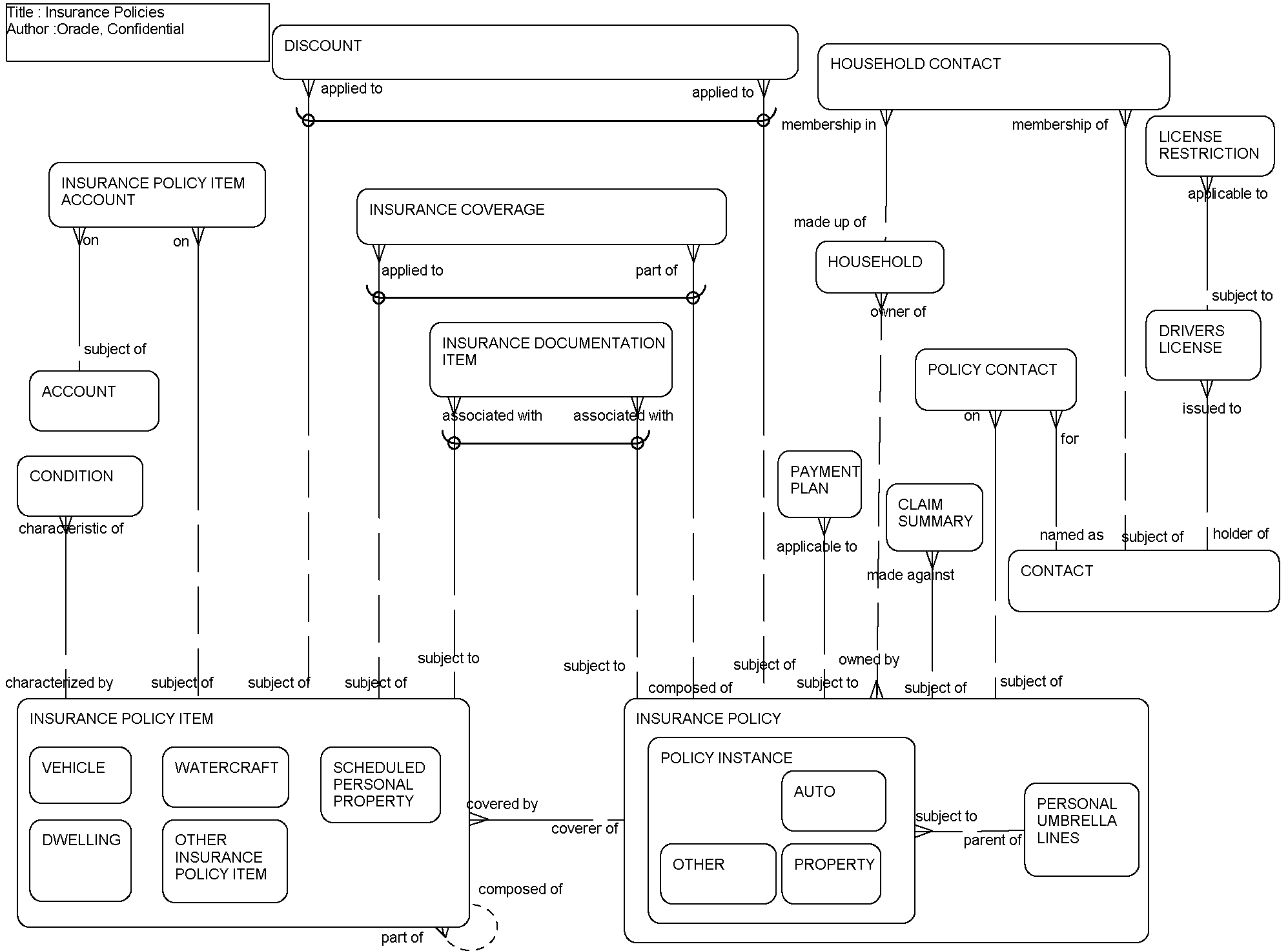
This ERD (see the following figure) illustrates how Siebel Financial Services supports generation of insurance policies and related insurance policy items. The major entities are insurance policy and insurance policy items. Insurance policies relate to households as well as contacts. Policy coverages, discounts, payment plans, and claim summaries are also supported.

Insurance Policies: This image is described in the surrounding text.

The following table lists the entities in this ERD and their corresponding tables.

Entity Table

Account

S_ORG_EXT, S_PARTY

Claim Summary

S_INS_CLAIM

Condition

S_INSITEM_CNDTN

Contact

S_CONTACT,S_PARTY

Discount

S_APPLD_DISCNT

Drivers License

S_DRVR_LICENSE

Household

S_ORG_GROUP, S_PARTY

Household Contact

S_GROUP_CONTACT

Insurance Coverages

S_APPLD_CVRG

Insurance Document Item

S_INS_DOC

Insurance Policy

S_ASSET

Insurance Policy Item

S_INS_ITEM

Insurance Policy Item Account

S_INSITEM_ACCNT

License Restriction

S_DL_RSTRCT

Payment Plan

S_PAY_PLAN

Policy Contact

S_ASSET_CON