Life Insurance Policy
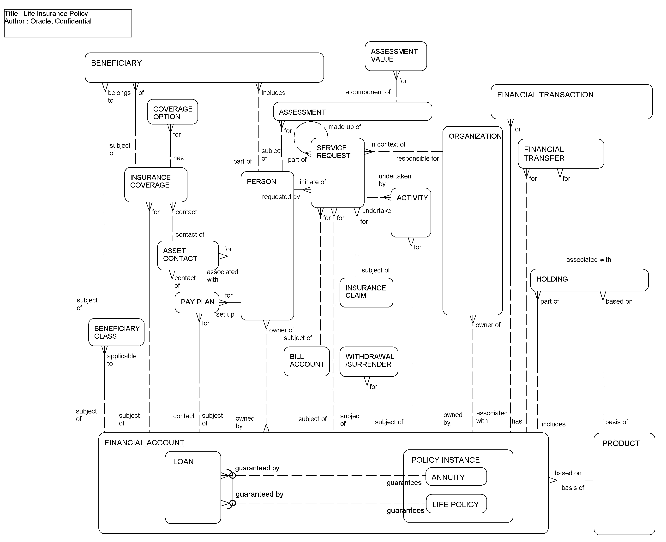
This ERD (see the following figure) illustrates how Siebel Financial Services supports generation of life insurance policies and annuities as assets. Each asset can be owned by an organization or a number of contacts, and the owners can specify the coverage and beneficiaries under the policy. The owner can execute a multitude of operations on the asset such as transfers, payments, withdrawals, and surrenders.
The following table lists the entities in this ERD and their corresponding tables.
| Entity | Table |
|---|---|
|
Activity |
S_EVT_ACT |
|
Assessment |
S_ASSESS |
|
Assessment Value |
S_ASSESS_VAL |
|
Asset Contact |
S_ASSET_CON |
|
Beneficiary |
S_FN_CVRG_ROLE |
|
Beneficiary Class |
S_FN_BENFCLASS |
|
Bill Account |
S_INS_BILLACCT |
|
Coverage Option |
S_CVRG_OPTION |
|
Financial Account |
S_ASSET |
|
Financial Transaction |
S_FN_ACCNT_TXN |
|
Financial Transfer |
S_FN_ASSET_TXFR |
|
Holding |
S_FN_HLDNG |
|
Insurance Claim |
S_INS_CLAIM |
|
Insurance Coverage |
S_APPL_CVRG |
|
Organization |
S_ORG_EXT, S_PARTY |
|
Pay Plan |
S_PAY_PLAN |
|
Person |
S_CONTACT, S_PARTY |
|
Product |
S_PROD_INT |
|
Service Request |
S_SRV_REQ |
|
Withdrawal/Surrender |
S_PAYMT_REQ |